Fórum témák
» Több friss téma |
Nos...vitatkozni a világért sem szeretnék, de nem torzít
Másodszor építettem meg ezt a kapcsolást, több hasonló, ám közel sem ennyire sikeres project után. Csak ajánlani tudom. Elmélet és tudomány ide vagy oda, ennél a kapcsolásnál szinte bármelyik félvezető, vagy kondenzátor cseréjekor egyértelműen tetten érhető a változás. Ezt nyugodtan elhiheted, én nem a levegőből kapkodom össze azt amit ide írok. Egy nyákot már a kukába kisérleteztem ezzel a kapcsolással, mire olyan lett amilyen most
Akkor is torzítani fog, ha halod, ha nem.. ez tény. Én azt semmiképpen nem építeném meg.
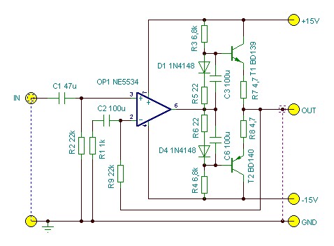
Inkább ezzzel próbálkozz, itt a rajz. Ha nagyon kell bele a hőkompenzálás, megcsinálom olyanra is, bár én hűtés nélkül használom hangfelvételek során, van egy dobozban 8 sztereóban megépített ilyen végfokom, még egyik sem szállt el, pedig néha igen süket emberek jönnek énekelni.. már két AKG fülesem zizeg miatta.. A kimenetre nyugodtan mehet 22 Ohm, akkor is nagyot szól és jól bírja a rövidzárt is, s akkor nem megy tönkre a végfok. Az erősítő erősítése 10 -szeres, ami szerintem bőven elég, nem muszáj a 22 -szeres erősítés, ami a másiknál be van állítva.
Lehet hogy majd kipróbálom, végül is a meglévőnek a tápjára is simán ráköthetem. Köszi a rajzot. Nem gerjedékeny? Az enyémet, másodszorra válogatott alkatrészekből csináltam, olyanokból amik a kisérletek során a legjobbnak ígérkeztek. 1%-os válogatott ellenállások, teljesen egyező bétájú tranyók (34 párból, sikerült 2 megegyező párt találni).
És tényleg nem torzít, ha hiszed ha nem. Ez a tény Nagyon finom, részletező, pontos hangja van. Jól elkülöníthetőek a hangszerek és kellemes térérzetet ad, bár ez utóbbi nagyon OPA-függő. Így néz ki most belülről.
Szépen megcsináltad. Hmm.. Kicsit túlzás szerintem az a nagy hűtés, de legalább stabil..
Nagyon egyszerű és jó kapcsolás, a felső határfrekvenciája több MHz. Talán ezért gerjedt neked. Ha gerjedne, tegyél a visszacsatoló 22 kOhmokra párhuzamosan egy pár pf-es kondenzátort. Először kicsit, kb 10-12 pf körülit. Ha azzal sem szűnik a gerjedés, kezdd el növelni. Amúgy nem kell újat építened, csak egy pici módosítás kell: tegyél be 1-1 db 22 Ohmos ellenállást a diódákkal sorban. (pl. úgy, hogy egyik lábukat kiemeled és a helyére állítva beteszed, felül meg összeforrasztod a kettőt. A kimeneti soros ellenállást meg gondold meg, érdemes beletenni, legalább pár Ohmot. A fülhallgató kábel induktív terhelés, ami az erősítő nagyon magas határfrekvenciája miatt szintén okozhat gerjedést. Itt a módosított erősítőd. A nyugalmi áram a BD-ken (tranzisztortól függően) 8-12mA között kell, hogy legyen, ezt a 4,7 Ohmokon tudod mérni, feszültségméréssel, Ohm törvénye alapján. 10 mA körül legyen, az a lényeg. Ha nagyon eltérne, a diódákkal soros ellenállások változtatásával korrigálhatod. Ha növeled az ellenállások értékét, nőni fog a BD -k árama. Így már tényleg szépen fog szólni. Az eredeti kapcsolásban a BD -k pont a nyitásküszöbön vannak, ezért volt az, hogy nem volt mindegy, milyen félvezető kerül bele. Opa helyett jó az NE5534 is (legközelebb), ez kis zajú, audió célra készült, gyors műveleti erősítő ic. Igaz, ez dual kivitel egy tokon belül, de van mono kivitelben is, csak nem jut az eszembe hirtelen a tipusa... A bemeneti kondi értékét is érdemes kicsit megnövelni, az alacsony frekvenciákhoz, meg a jobb fázismenethez a szub-bassz tartományban. (Bár, nem biztos, hogy azt egy füles leadja..) Idézet: „pedig néha igen süket emberek jönnek énekelni..” Persze, hogy süketek! Énekelni úgy lehet, hogy az ember érzi a mély hangokat, márpedig sok fülesben nem érzed, csak hallod, persze, hogy hamis lesz az egész! Ha nagyon béna valaki kirakom hangszóróra a zenét, és egy dinamikus mikibe énekeltetem, a hangsávban, pedig kivágom, vagy zajzárazom a szüneteket, még így is jobb mint egy rossz fülessel szenvedni, javíthatatlanul hamis énekkel. A kikevert zenét sem szabad csak fülesben meghallgatni, hisz a legalsó frekire épülnek az oktávok! Ha hamis a basszus, akkor minden hamisnak tűnik, de az fülesben nem nagyon jön elő, csak hangfalon. Bár az AKG-m már elég jó ebből a szempontból... Ha én fülest terveznék én nem a fejhallgató részét mahinálnám meg, hanem készítenék, egy derékra csatolható valamit ami megrezegteti a "hasad" is. Futás közben még fogyókúrára is használható lenne A süketet nem a hamisságra értettem, hanem arra, hogy nagy hangerőt kérnek a fülesbe. De akkor azért, mert attól rezeg még az agyuk is a mélyebb hahgoknál.A hangszórós keverést én is jobban szeretem. Csak panelházban nem adottak a körülmények az ideális hallgatáshoz...
Ugy lehet ahogy irod .
Szerintem Bassmaster is elolvasta a cikket ami utan az erositot megepitette .Ott meg vannak emlitve az atalad feltetelezett leheto problemak biztos figyelembe vette a tanacsokat. Gyonyoru a dobozolas ! is.Biztos szepen mukodik. Parositani kell mindent a diodakat is es ahogy a cikkben irjak legyen akkora a nyitofeszultseg hogy szepen kinyissa a vegtranzisztorokat igy a keresztezesi torzitas nagyon kicsi.
Helyes , en is foglalkoztam mar a dologgal minden szempontot figyelembeveve.Mar csak nagyatmeroju , lyukas kuzepu , vekonymembranos 32 Ohm-os hangszorocska kell , nem vettem mikor volt most keresek .Venni egy szatyorral es osszevalogatni amelyik jol szol .Persze a botostol elkerni meresekre es meghalgatasra aztan a kivalasztottakar megvenni mert dragabb lessz a vegen mint az AKG.
Megvan az AKG kifejlesztett kagyloja azt merem tobfellekeppen es ugyanolyan korulmenyekk kozott merem az altalam keszitett/atalakitott kagylot azt "faragom" amig a frekvenciamenet ugy nez ki mint a masik.Es termeszetessen meghalgatom kozbe. Ha nagyon szorszalhasogato akarok lenni csinalok egy " mu fulet"es abba lehet tenni a meromikrofont .De ha az AKG egyfelekepen szol a rossz korulmenyek kozott akkor ha a masik ugyanolyan korulmenyeken ugyanugy viselkedik akkor szerintem azt jelenti hogy jo vagy legalabb hasonlo.
Igen, csak az a gond, hogy válogatással sem biztos, hogy meglesz a nyitófeszültség... Viszont ott a módosítás, azzal a megoldással megfelelő.
Én teljesen egyetértek veled. Az hogy a fejhallgató erősítőnek ha kicseréled a táp pufferét azt, meg lehet és meg is kell tudni hallani. Ugyancsak tényleg nagyon hallatszik az OPA minősége.
A keresztezési torzításról annyit, hogy mivel a műveleti erősítő mögott van, a keletkező pár mikroV hibát az előtte lévő erősítő a hurokerősítésével csökkenti, mondjuk egy OPA 2604 esetén ás A=20 esetében ez jobb mint 90dB. Feltéve, hogy a keresztezési torzítás kisebb mint - 40dB volt eredetileg, ez azt jelenti, hogy a te általad megépített erősítőben az ebből származó hiba a legrosszabb esetben is kisebb, mint -120dB.. Nos én hajlandó vagyok fogadni bárkivel, hogy egy így megépített erősítő esetén 50%-nál jobb találati aránnyal nem fogja tudni megmondani, hogy mikor van kinyitva 5mA-re a végtranzisztor pár nyugalmi árama, és mikor van 50mA-re. A hűtését sem tartom soknak, mert van az gyakran, hogy három zenész egyszerre lép be a fejhallgató erősítőbe kontrollra és ugye, ha mindegyiknek 8 ohm-os a fülese, akkor azt is meg kell tudni táplálni 10-20Vpp-vel és akkor meg fog melegedni az a hűtőborda jócskán. Szóval nem 99%-ban, hanem 100%-ban értek egyet veled.
Millio erosito van igy megoldva es jol mukodnek .Ha valogatast emlitettem nem csak a szimetria hanem a nyitofeszultsegre is valogathatok a diodak.
Amugy a kapcsolasban a viszsacstolas a kimenetrol tortenik igy a diodak kb.ugy vannak bekotve mint a "kuszob nelkuli" dioda kapcsolas.Igy az atmeneti "konyok hiba" nagyon le van csokkentve. Sok ilyen erositobe nincs is diodas elofeszites , itt pluszba van hogy biztos eleg nagy elofeszites /nyugalmi aram legyen .
Hi,
lenne egy láma kérdésem. Nem nagyon értem a szükségességét a füles erősítőnek némely esetben. Stúdióben oké, mikrofon, gitár vagy egyéb alacsony jelszintű bemenetet feltételezve. De mi van pl. a hordozható zenelejátszókkal, amik 32ohmos fülesekhez vannak méretezve, és rengeteg komolyabb füles már megy 32 ohmon is. (pl. AKG K450) Itt azt feltételezem, hogy fölösleges a füles erősítő. Kérdezem, hogy pont most építettem egyet 5532-vel üdv a
A kis hordozható lejátszók nem nagyon tudják kihajtani rendesen a nagy impedanciás fülhallgatókat. Ha meg kisebb impedanciásat teszel rá, akkor árammal nem biztos, hogy bírják... Ezek az erősítők nem arra a célra vannak kitalálva, hogy egy hordozható mp3 lejátszót hallgass vele. Arra elég a saját végfoka.
A stúdióban nem a kis jelű forrás miatt kell a fülhallgató, hanem a felvételeknél, mikor utólag játszanak, vagy énekelnek fel valamit a már meglévő anyagra. Ha hangszóróból visszaadott felvételre játszanak fel, akkor mikrofonos felvételnél beleszól az is a felvételbe és még gerjedést is okozhat. Ezért kell a füles. Highand mester (#513994): az már elég gáz, ha ugyanarról a fülhallgató erősítőről zenél egy stúdióban egyszerre több ember. Egyszerűen azért, mert mindenkinek más hangerő kell, más arányok, és mert olyankor nem hallja magát rendesen a zenész a fülesből, ha még mellette ketten-hárman prüntyögnek. Külön fejhallgató erősítő kell mindenkinek és külön jel, ha egyszerre nyomják fel az anyagot.
Hát igen...hűtő nélkül nagyon melegedett, de így is langyosodik egy picit. Nagyon nagy gürc volt összeválogatni a tranyókat, úgy hogy a két oldalra egyforma párok kerülhessenek.(Még jó hogy néhány éve vettem olcsóért jó sok db-ot). Ezért akartam biztosra menni a hűtéssel, mert a benne lévő tranzisztorgarnitúra gyakorlatilag pótolhatalan. Ha majd lesz kedvem kisérletezni, kipróbálom steelbird által javasolt kapcsolásban is, meg arra is gondoltam, hogy válogatok bele Ge diódákat, kiváncsi vagyok hogy mennyit változna. Az OPA 2604 és az OPA 2134 nekem nem jött be ennél az erősítőnél. Sok-sok próba és hallgatózás után az NJM 2068D (JRC) került beforrasztásra. Még az NE 5532 (Philips) is jól szólt, csak kissé "zúzós,dögös" stílusban
![]() A drága Burr Brown opák, itt nemigen jeleskedtek, de legalább kipróbáltam azokat is. Ilyen nyákot csináltam hozzá:
Kösz, már kezdem kapisgálni...
![]()
Jól látom a képen, hogy stabilizátorokról jár?
Igen, 78 és 7915-ről. Eredetileg LM 317-337 ről akartam járatni, csak aztán mégis ez lett belőle
Jelenleg az idétlen sztereó potival szívok... nem találok olyat, aminek jó az együttfutása és nem hallani különbséget
A kommersz , olcso kutyukbe eleve savhatarolas , basszus es magas emeles van ami kivulrol nem allithato igy kenytelen vagy az altaluk belitott hangszinnel halgatni mindent.Legtobszor a gyenge minosegu vagy meklyszegeny fulesek-kompenzalasa a cel es csak a sajat gyartmanyu.tipusu "kapszulaval" mukodik "helyessen" Mas fulest hasznalsz nem szol mar sehogy.
Van egy gyonyuoru radios ( wireless) fejhalgatom (nagymembranos kapszulla van benne jo magasokkal )825MHz -en .De, van benne loudness (fix) es hala az istennek kikapcsolhato " szuper sztereo ".Sajnos evvel minden zene egyforman szol.
Hát kérem a jó öreg tárcsás kapcsoló "yackli', az kell
Na igen... azt sem lehet semmi megcsinálni
Egyet mindenképpen érdemes megcsinálni. Amikor eszközt fejlesztesz, cserebeléled az OPA-kat, puffert, stb, akkor egy tényezőt így kilőhetsz legalább. A potiknak elég csúnya színezésük tud lennei, függetlenül az együttfutási hibától.
A Ge diódáknak elvben kisebb a nyitófeszültsége, mint a Si-nek, tehát inkább ront majd.
Potinak nincs szinezese ,de a nem jol illesztett impedanciak a kabel stb kapacitas hatasa "szinez".
De "szinezesnek " erezheto a hangnyomas valtozas altal valtozo emberi ful frekvenciakarakterisztikaja.Maga a potmeter nem hat a frekvenciamenetre audioba. IC-ket atkapcsolni egy es ugyanazon a kapcsolason nem nagyon OK.Gerjedesekrol volt szo par hozzaszolassal hatrabb par pF kimenet es az invertalo bemanet kozott a nagyiompedancias bemenet reven nagy valtozasokat okozhat a hangsavban. Legtobszor az IC erositese a kulombseg ,az IC-ket is parositani kellene.Az IC-k nem egyformak akarcsak a tranzisztorok , diodak es mas eszkozok.
A bemenet az tényleg nagy impedanciás, de a visszacsatoló kör 1kOhmnál kisebb impedanciájú. Az a pár pf, ha szükséges, 100kHz fölött csökkenti a sávszélességet, ezzel akadályozva a gerjedést. Azon a magas frekvencián ugyanis az erősítő fázistolása miatt ponthogy nem negatív lesz a visszacsatolás, hanem pozitív. Azzal a pár pf -fel viszont már nem lesz akkora erősítés 100kHz fölött és kevésbé lesz gerjedékeny a kütyü.
Bassmester! A germánium diódák 200mV körüli nyitófeszültségével nem lesz jó a kapcsolás. Az énáltalam javasolt pár Ohm -os ellenállásokat tedd be. Semmi különös átalakítást nem igényel. De az is elképzelhető, hogy a félvezetők válogatásával sikerült 1-2 mA -re belőnöd, ami elégnek mondható. Kíváncsiságból: mérd már meg légyszi a BD -k emitterellenállásain eső feszültséget egy multiméterrel! Abból rögtön kiderül.
Igen, erről mi még fogunk vitázni úgy érzem. Én nem frekimenetre vonatkozó színezést mondok, hanem a potiknak is van egy saját hangja, ahogyan az OPA-nak is.
Én legalábbis vélem hallani azt, ha az egyik 50kohm B potit egy másik hasonlóra, de más gyártásúra cserélem. Nem véletlen az, hogy a legdrágább cuccokban különválasztott hangerő szabályozó van, de az viszont a legtöbb esetben ugyanattól a gyártótól származik. Ez persze lehet sima flanc is. Mindenesetre azt gondolom, hogy amikor hangminőségről beszélünk, akkor más az, amire mondjuk egy audiophile-nek (jelentsen ez bármit is) érzékenyek a receptorai és feltehetően másra érzékeny egy zenész, és megint másra egy DJ. Én például abszolúte nem vagyok érzékeny az alacsony harmónikusokra, de mit csináljak, ha viszont OPA-t csak akkor tudom hosszan elhallgatni, ha az -120 dB-s legalább. Pont most fejlesztek spéci igényekre egy fejhallgató erősítőt és egyéb munka közben hallgatgatom. Elkevertem az IC-ket és azt hittem egy TL-t hallgatok 2 órája, még meg is jegyeztem magamban, hogy na megint az előítéleteim, ez azért nem is rossz, tök hallgatható, de nem döglött. Azután odanyúltam, hogy kicserélem 5534-re. Hát persze, hogy az OPA 2604-et hallgattam 2 órája....
Megfigyeltek ,felmertek hogy a felvetel minosege nem anyira fiontos mint a zene hatasa .Kedvelt zenedet elhalgatod rossz minosegbe is , de ha nem a te zened akkor minden masra figyelsz csak a zenere nem.Aztan az audiofil es a zeneszek szornyuek.En mar alig tudok zenet elvezni , csak azt figyelem hogy jatszott mit jattszott , mivel hangositot, mivel torzitott, mennyi a visszhang/reverb de vajon a szam "kozepeben" is annyi e mert a "szunetbe" van .Ez mind elvonja az embert a zene elvezesetol, csak tehnikailag halgatjuk..( hiv a fonok ...megyunk a varosba......)
Akkor a Ge dióda kilőve. Nem bolygatom ezt a részét. Azt hittem az a jó ha kisebb a nyitófesz.
jacksly-t biztosan nem állok neki építeni. Nincs egy tuti poti tipped?Érdemes szerinted 5-6 ezerért ALPS-ot venni? PA erősítőimhez simán jó szokott lenni bármilyen tekerentyű, de ezen a finom kis cuccon egyből bántja a fülem, ha valami nem jó.
Oké, megmérem amit mondtál, én is kiváncsi vagyok :yes:
Ami ALPS nálam megfordut az tipikusan 3% együttfutási pontosság. Ezt én 20 ponton szoktam mérni. De 1-2 ponton mértem már sokkal gyengébb adatokat. Egy biztos, hogy " egy kis munkával" igényesebb szabályzót lehet késziteni egy jackley és egy jó nagy halom 1% ellenállás segitségével. Most készülök csinálni én is, A tervem az, hogy a lépcsőn belül egy referenciát hozok létre amelynek a pontosságára különös figyelmet forditok. Egyébként meg az alkatrész válogatására megy el a fél életem.
|
Bejelentkezés
Hirdetés |






A süketet nem a hamisságra értettem, hanem arra, hogy nagy hangerőt kérnek a fülesbe. De akkor azért, mert attól rezeg még az agyuk is a mélyebb hahgoknál.





