Fórum témák
» Több friss téma |
- Ez a felület kizárólag, az elektronikában kezdők kérdéseinek van fenntartva és nem elfelejtve, hogy hobbielektronika a fórumunk!
- Ami tehát azt jelenti, hogy a nagymama bevásárlását nem itt beszéljük meg, ill. ez nem üzenőfal! - Kerülendő az olyan kérdés, amit egy másik meglévő (több mint 17000 van), témában kellene kitárgyalni! - És végül büntetés terhe mellett kerülendő az MSN és egyéb szleng, a magyar helyesírás mellőzése, beleértve a mondateleji nagybetűket is!
sajnos PVC a cso, hol kapok ilyen IC-t es hogy szabalyozom es mi az az IC?
Sziasztok!
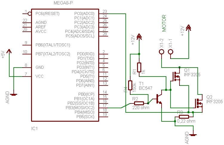
Egy kis segítséget szeretnék kérni egy FET ügyében. Építettem egy fordulatszám szabályzót amiben van két IRF3205 párhuzamosan. Egy AVRtől kapják a jelet és a kitöltési tényező módosításával tudom a fordulatszámot változtatni. Működik is a dolog részben, viszont a FETek nagyon gyorsan felemelegednek. Szerintem ez azért van mert a FETek nem nyitnak ki teljesen. Ezért gondoltam hogy ha eléjük rakok egy tranzisztort aminek a bázisát az AVR kimenetére a collectorát 12Vra és az emmiterét a FETek Gate lábára kötöm akkor jobban kinyitnának és kevésbé melegednének. Szerintetek ez így működőképes elgondolás vagy a melegedés oka nem is itt keresendő? A válaszokat előre is köszönöm. Üdv!
Ezt a test felé ellenállás dolgot nem értem. Ha arra gondolsz hogy a Gate és a GND között van-e valamilyen ellenállás akkor nem.
Rendben, ki fogom próbálni a holnapi nap folyamán.
Köszönöm a tanácsot Üdv!
Hello!
Jó a sejtésed, nem elegendő a meghajtásra a PIC feszültsége, sem árama. De egyszerű tranyó nem lesz elegendő és az invertál is. Viszont a PIC kimenetére tényleg kell lehúzó ellenállás, mert bekapcsoláskor az bemenetnek van deffiniálva, és a jel ilyenkor határozatlan állapotú lesz. üdv! proli007
Szerintem legalább egy skiccet tegyél fel a kapcsolásodról. Ha nem vagy profi a témában, van néhány buktatója a dolognak. Lehet gond - ahogy már írták is - a lezárásával de lehet a nyitás is gond.
Mekkora feszültséget kapcsolgatsz? A kontroller gondolom, 5V-ról üzemel. A terhelést hová kötötted? ( A FET Source vagy Drain lábára? )
Szia!
A terhelést a Source lábra kötöttem de az emmiter és a GND között is van egy 0,22 ohmos elleállás azért hogy a rajta eső feszültségből tudjak áramot mérni. Megmértem hogy ha a tápfeszültsége a motornak 12V akkor 9,6V mérhető a FET source és drain lába között.
Szia!
Ha a tranyó nem elég oda akkor mit kéne csinálni? A lehúzó ellenállás mekkora értékű legyen? Üdv!
Nem is fog kinyitni a feted, mert nem Logic level fet. (Ahogy nézem az adatlapot, kellene vagy 10V neki.)
Nézted a jelalakot a uP kimenetén? Elég széles az impulzusod a nyitáshoz? Nem túl magas a frekvencia az alkalmazáshoz?
Próbáltam más frekvenciákat is, az eredmény hasonló volt.
A kitöltési tényezőt lehet növelni és csökkenteni is működés közben gét gombbal, de 99%os kitöltésnél is elég jelentősen melegedik a fet. Próbáltam úgy is hogy az AVR lábát nem a Timer0 kimeneteként hanem egyszerű I/O ként állítottam be és logikai egyesre állítottam. Az eremény ugyanaz a FETek tűzforróak. A frekvencia most 15,68 kHz.
Szia!
A FET Gate lába és a tranyó emmitere közé kell ellenállás?
Helló!
Amit eddig leírtam, abból nem derül ki, de a készülékben magnó is van, bár a felvétel nem működik jól. Szóval inkább kompaktnak kellett volna neveznem. Ha egy jól működő deckkel készítek 1 kHz-es felvételt, és az lejátszom a beépített magnón, gondolom, az is jó. A problémám az, hogy nincs AC mV mérőm, a saját műszeremen váltóáramot csak 200 és 750 V méréshatárral tudok mérni, ilyen kis feszültségre pedig a műszer sajnos egyáltalán nem reagál. Ki lehet ezt valamivel váltani, pl. a számítógép hangkártyáján a vonalbemenetre csatlakozok, és a gépen ellenőrzöm a feszültséget? Megoldható ez? Mert új műszert venni most nem tudok, de szeretném a legjobb minőséget elérni. Amit a lemezjátszó minőségéről írsz, azzal tisztában vagyok, de nem is a lemezjátszót, hanem a rádiót szeretném inkább hallgatni róla, és annál szerintem jobban hallható az esetleges hiba.
Mekkora a motor áramfelévtele? ( Névleges árama/teljesítménye? )
A FET adatlapja szerint nyitott állapotban az ellenállása 8 mOhm, ha az Ugs 10V. Tehát legalább 10V fesz. különbség kell a source és a gate közé. Tehát a tisztességes kinyitáshoz a 12V gate-re kapcsolása elég lehet, ha a source feszültsége a maximális motoráram esetén sem emelkedik 2V fölé. A motor áramból ki tudod számolni a source fesz. emelkedését. Na persze, ha mondjuk csak 9,5V lesz a gate-en, lehet, hogy az is megfelel, de a FET karakterisztikáján ellenőrizni kell, hogy akkor kb. mennyi lesz az átmeneti ellenállása. A rajta disszipált teljesítmény az áram négyzete és a FET ellenállásának szorzata.
Mekkora a motor áramfelévtele? ( Névleges árama/teljesítménye? )
A motor áramfelvételét terhelés alatt sajnos nem tudom megmondani,esetleg az üresjáratit. Most készítek éppen egy kis áramkört ami a feteket hajta majd. majd meglátom hogy működik-e vagy sem.
Az eddigi segítségeket pedig mindenkinek köszönöm. Üdv!
Szerintem először tegyél fel rajzot az új kapcsolásodról, mert - szerintem - egy darab plusz tranzisztorral nem fogod tudni megoldani!
Ha 5V-os kontroller lábról szeretnéd a 12V-ot a FET gatejére adni, akkor vagy ( a három megoldás valamelyike ) : - legalább két tranzisztor kell - esetleg optó ( bár ez tuti nem a legjobb, de működhet ) - TTL/CMOS meghajtó áramkör kell pl.: 74LS06 ( ez open collectoros meghajtó, max. 30V-ot köthetsz a kimenetére, a bemenete meg TTL-5V kompatibilis )
Üdv!
Az volna a kérdésem, hogy ha egy Makita sarokcsiszoló fordulatszámszabályzóját kiiktatom, helyette direktbe kötöm a fázist, akkor az üzemképes lesz-e?
Kipróbáltam a tranzisztoros megoldást de nem jártam sikerrel. A fetek még mindig tűzforróak. Az AVR feszültségét 4,2Vról 5Vra emeltem.
Az általam berajzot R1 aminek nincs odaírva az értéke az 2,2 kOhmos. De keresek itthon 1kOhmost ha az javít a dolgon.
Bocsánat
ritkán rajzolok kapcsolási rajzot....Működni valamennyire működik egyébként csak nagyon hirtelen átforrósodnak a FETek. És amit még észrevetem hogy minnél forróbbak annál több áram folyik rajtuk amitől még forróbak lesznek szóval egy idő után elfüstölödnének ha nem kapcsolnám le őket.
Sziasztok!
Lenne egy kérdésem, a TDA 2030-as végfok kondijai mind 25V-osak kellenek? Vagy mindegy? Köszi előre is
Szia!
Megtaláltam a probléma okát, a tranzisztor emmiterén nem jelenik meg a 12V csak kb 4,6V. Szimulátorban is megnéztem és ott is ezt az eredményt kaptam. Ugyhogy egy kicsit átállítottam az egészet. Most a Gate láb fel van húzva 1k ellenállással a 12Vra és a tranyó kollektorával kapcsolgatom. A tranyó bázisa pedig 150k ellenálláson keresztül fel van húzva a 12Vra és 220 ohmon keresztül az AVR lábára van kötve. Tehát most akkor kap a Gate feszültséget amikor a tranyó bázisa nullán van. A motor jelenleg egy kis ventillátorból kitermelt DC motor, de ha a végleges helyén lesz a szabályzó akkor egy nagyobbacska motor lesz bekötve. Üdv!
Hát igen, emitterkövető volt az előző kapcsolásod. De mire megfogalmazódott bennem a dolog, rájöttél te is
Üzemképes lesz, maximális fordulattal megy állandóan. Csak figyelj a bekötésre.
Ha a fordulatszámszabályzó egyben a kapcsoló is, akkor meglehetősen balesetveszélyes lesz, ha a dugó bedugásával állandóan megy!
Szerintem felesleges a kapcsoló tranzisztor bázisát az R4-el +12V-ra felhúzni. Két okból is.
1: +5V-nál is tökéletesen le fog zárni a bipoláris tranzisztor. 2: Ha valami oknál fogva az a kimenet bemeneté lesz átkonfigurálva, akkor a +12V rászabadulhat a lábra és az nembiztos, hogy a kontrollernek jót fog tenni. ( Akár a teljes chip is tönkremehet. ) S mint érdekesség. Ha a bázis felhúzó ellenállását (R4) nem a kollektor körre, hanem a vezérlő áramkörre kötöd, akkor egy OC ( Open collectoros = Nyitott kollektoros ) kimenetet kapsz, aminek a "kapcsolt" oldala a vezérlő feszültség sokszorosa is lehet.
Én elfogadom egy részét ajándékba például...
Kezdetnek ez a kapcsolást ajánlom. (BC547)
Hidd el ha egyszer belelendülsz még kevés is lesz... ( S most nem a tranzisztor füstöltetésre gondolok! )
Ezesetben lehet hogy elfogom távolítani azt az ellenállást.
Köszönöm a tippet
Már utánanéztem , leírom hátha másnak is segít, ha tévedek javítsatok ki legyetek szivesek:a bemeneti csatlakozó kondi, azaz a C1-es 10µF/25V, C2,22µF/40V, C3 4,7µF/40V,a C4 150nF, ezt nem találtam meg eddig ,de gondolom ez is 40V-os, C5-ös kicsatoló kondi a jobb mélyhangok kiemelésére 2200µF/40V-ra cserélni, a C6-os kondi 22µF/40V.
|
Bejelentkezés
Hirdetés |






ritkán rajzolok kapcsolási rajzot....
) 


