Fórum témák

» Több friss téma
Fórum » Végfokozat TDA2030-40-50-el
 
Témaindító: sasorr, idő: Jan 16, 2006
Témakörök:
Lapozás: OK   114 / 274
(#) retoocs hozzászólása Szept 27, 2009 /
 
Sziasztok!!!Lehet szerintetek helyetesiteni a tda2040-et tda2030 re nézegettem az adatlapokat de nem lettem okosabb, megkérlek segitsetek!?
(#) kadarist válasza retoocs hozzászólására (») Szept 27, 2009 /
 
Szia!

Pedig van különbség köztük kimenő teljesítményben is, és max. tápfeszültségben is a 2040 javára.
(#) retoocs hozzászólása Szept 27, 2009 /
 
De nem olyan hatalmas külömbségek, arra lennék kiváncsi hogy azonos kapcsolásba mindkető ugyan-ugy szerepelhet e?
(#) retoocs válasza (Felhasználó 13571) hozzászólására (») Szept 27, 2009 /
 
Köszöntem szépen!!!
(#) neocska hozzászólása Szept 27, 2009 /
 
Hello!
Megépitettem a TDA2030+BD249+BD250 kapcsolást.
Tápegységnek +-15V 4A ot adtam, és elfüstölte a 8A garetz hidat mi lehet a baj? (a hid elfüstölése után elszáltak az ic-k meg a tranyok is)
Üdv!
(#) highand válasza neocska hozzászólására (») Szept 27, 2009 /
 
Számomra egy kicsit szűknek tűnik a visszacsatolás.

A fázistartalék amúgyis lecsökken, mert a végtranzisztorok fT-je elég kicsi.

A visszacsatoló ellenállást 100k-ra növelném, a 6,2k-t pedig csökkenteném 1 k-ra, C2-t növelném 22u-ra.

A bekapcsoláskor a tápvezetékbe betennék egy-egy 10ohm-ost, a 2,2 ohm-kat csökkenteném 1 ohm-ra amig kiderül, van-e baj.
(#) highand válasza Mayan hozzászólására (») Szept 28, 2009 /
 
A bemenetet muszáj kis impedanciáról hajtani, nehogy gerjedjen. Figyelj erre. Viszont nem igényli a szimmetrikus meghajtást.
(#) neocska válasza highand hozzászólására (») Szept 29, 2009 /
 
Kösziönöm a válaszokat.
Tehát a - helyére köthetem a GND -t? s a GND helyére mi fog menni? (egy rajzal tudnátok segiteni?)
(#) kefe13 hozzászólása Szept 30, 2009 /
 
Üdv, kis érdekesség, egy Orange CR 10 gitárkombó bele,tda 2030A val. Hihetetlen mekkorát szól
(#) zenetom hozzászólása Okt 1, 2009 /
 
Hali!
Bővebben: Link itt a C4 ugye 150nF-os... Jó oda a 100nF-os is?
(#) zenetom válasza zenetom hozzászólására (») Okt 1, 2009 /
 
Sőt, az R6 helyett is jó lenne valami más... Nincs 1 ohmos ellenállásom
Valami más taggal nem lehetne megcsinálni? Mert 4,7 ohmos ellenálaltom van...
(#) mindenes válasza zenetom hozzászólására (») Okt 1, 2009 /
 
Helló.
Igen, menni fog 100 nanóval és 4,7 ohmal is. A linkelt rajzon akár ezek az értékek is szerepelhetnének !
Üdv. mcsanyi.
(#) zenetom válasza mindenes hozzászólására (») Okt 1, 2009 /
 
Köszi szépen!
(#) highand hozzászólása Okt 5, 2009 /
 
Mostmár 2 hete hallgatom a hibajavítós 2030-at, és meg tudom fogalmazni a két legjellemzőbb tulajdonságát.

- abszolúte nincsen saját karaktere, minden felvétel más jelleggel szól rajta.

- meglepően tiszták a magas hangú ütősök. Sokszor úgy érzem, hogy kevés a magas, de azután mindig rájövök, hogy mégsem.
(#) vendelkiraly válasza highand hozzászólására (») Okt 5, 2009 /
 
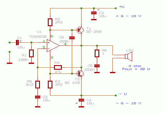
Azt akarom kérdezni, hogy a csatolt kapcsolásokat (hidalt TDA2030) érdemes-e megépíteni ebben a formában? Mik a tapasztalatok?
Highand írtad régebben, hogy nem ajánlod a hídba kötést ezeknél a TDA erősítőknél a gerjedés miatt. Ez a kapcsolás is gerjedne? Nézegettem a hibajavítós változatot. Oyan verzió nincs, ami csak 30-40W-ot tud? Akarok építeni egy TDA2030-as erősítőt, de nem kell a 100W. Elég lenne kisebb is, de mondjuk nagyobb mint az alap 14W, ezért gondoltam a hidalt megoldásra, az pont jó lenne t6eljesítményre.
(#) ABU válasza vendelkiraly hozzászólására (») Okt 5, 2009 /
 
Nekem a hidalt kapcsolása dolgozik sub-erősítőként egy 5.1-es szettben. Az adatlapjában található hidalt kapcsolást építettem meg olyan 2 éve. Elsőre működött, azóta is megy, naponta használom. Hidalt kapcsolásban megvan táltosodva .
(#) zenetom válasza vendelkiraly hozzászólására (») Okt 5, 2009 /
 
Hali!
Én majd ezt akarom megcsinálni: Bővebben: Link
Ez elvileg kb 30-40W-os :yes:
(#) vendelkiraly válasza zenetom hozzászólására (») Okt 5, 2009 /
 
Igen ezt én is néztem, de nem akarok tranzisztoros "kiegészítést". Meg olcsóbb is lenne így.
(#) vendelkiraly válasza ABU hozzászólására (») Okt 5, 2009 /
 
Mekkora feszültséggel járatod? Kibírná a +-20V-ot? Gyárilag +-18V-ot (36V) írnak.
(#) zenetom válasza vendelkiraly hozzászólására (») Okt 5, 2009 /
 
Hmm, hát ha nem akarsz hidalást, sem tranyósat, akkor nehéz lesz a dolog
(#) vendelkiraly válasza zenetom hozzászólására (») Okt 5, 2009 /
 
De a hidalás az szóba jöhet, sőt most jelenleg az a legesélyesebb, de még várok hátha mást is mondtok.
(#) vendelkiraly hozzászólása Okt 6, 2009 /
 
A fent említett hidba kötött TDA2030-as kaocsolást lehet használni 4 Ohm-ra, vagy csak 8 Ohm-os hangszóróval szabad? Amennyiben nem, ugrott a tervem. olyan kapcsolás kell, amit mindenféle hangszóróval nyugodtan lehet használni.
(#) kadarist válasza vendelkiraly hozzászólására (») Okt 6, 2009 /
 
Szia!

8 ohm a nyerő, mert a két hidalt végfok IC kimenő impedanciái összeadódnak.
(#) pixels válasza kadarist hozzászólására (») Okt 6, 2009 /
 
4 ohmot csak ugy lehet rárakni, ha a tápfeszültséget visszaveszed, és az erőstés mértékét is kisebbre álltod ( néhány számítással megkaphatóak az értékek, de már fáradt vagyok, és nem akarok elszámolás miatt hülyeséget írni....)
(#) lapose válasza vendelkiraly hozzászólására (») Okt 6, 2009 /
 
Szia!

Akkor érdemes megépíteni a tranzisztorral megfejelt változatot, az tud 2 ohm-ra dolgozni, hidalva elég szép teljesítménye lesz.
(#) demcar hozzászólása Okt 6, 2009 /
 
Üdv mindenkinek.

ÉN szeretnék épiteni egy sztereó erősitőt TDA2030 IC-vel

Készitetem egy nyákrajzot és azt szeretném tőletek kérni hogy nem-e néznétek át nekem, hogy jó-e?

Mert ezt én egy monó TDA2030-as erősitő kapcsolásából terveztem át.

Csatolom a kapcsolást is és az általam készitette nyákrajzot.
(#) ABU válasza vendelkiraly hozzászólására (») Okt 6, 2009 /
 
Nekem pufferelve +-21V-ról megy. Adatlap szerint a TDA2030A 44V-ot bír el, nekem ezek vannak. Van sima 2030 is, akkor az lehet ami 36V-ról mehet max. Szerintem az a +4V nem olyan sok, de javítsatok, ha nem jól mondtam.

Az NE5532 műv. erősítő is 44V-ot bír el, én még is 50V-ról járatom, mert így jött össze, és még csak nem is melegszik.
(#) vendelkiraly válasza ABU hozzászólására (») Okt 6, 2009 /
 
A régi 2030 adatlapja szerint 36V a max. Nézegettem mostmár csak TDA 2030A-AV típust lehet kapni üzletekbe. Ez +-22V-ot is kibír, és a teljesítménye is nagyobb.
(#) highand válasza vendelkiraly hozzászólására (») Okt 6, 2009 /
 
Szia

Egy régebbi hozzászólásban http://www.hobbielektronika.hu/forum/topic_hsz_512240.html?highligh...512240
találsz egy kapcsolást az mindenre jó.
(#) highand válasza highand hozzászólására (») Okt 6, 2009 /
 
Következő: »»   114 / 274
Bejelentkezés

Belépés

Hirdetés
XDT.hu
Az oldalon sütiket használunk a helyes működéshez. Bővebb információt az adatvédelmi szabályzatban olvashatsz. Megértettem