Fórum témák

» Több friss téma
Fórum » Erősítő hídba kötése
Lapozás: OK   2 / 9
(#) gulyi88 válasza Dudus hozzászólására (») Nov 30, 2006 /
 
ha nem hiszed akkor próbáld ki egy alkalmas progiban....
Rb 2,6ohm..
Rt(4,..8,..16)ohm
2db AC generátor
Ugen DC 38V..
és mérd le a Pdiszipáltokat.. meg a Phasznosat...
(#) Dudus válasza gulyi88 hozzászólására (») Nov 30, 2006 /
 
Az a baj, hogy megint nem olvastál....nem vitatom a számításaidat a hatásfokot illetően, csupán arra reflektáltam, hogy ha hídba kapcsolsz két erősítőt, akkor a kimenőteljesítmény akár négyszeres is lehet, ha az erősítő képes ugyanakkora feszültséget szolgáltatni a fele akkora terhelésen. Ezzel még nem vitatkoztál, mert folyamatosan másról írsz, mint én

:integet2:
(#) gulyi88 válasza Dudus hozzászólására (») Nov 30, 2006 /
 
de hogy tud egy erősítő fele akkora terhelésen ugyanakkora feszt tartani azaz 2*es áramot folyatni??
sztem csak akkor lehet, hogyha a tápot megemeled...
mivel az erősítő paramétereit nem tood változtatni...
....
ha a táp marad és az erősítő is ... csak 2db lesz hídba akkor max duplája lesz a hasznos P és nem változik a hatásfok...
....
de ha elmagyaráznád, hogy hogy lehetséges az, hogy egy ersítő fele akkora terhelésen ugyanakkora feszültséget kreáljon, mint az előző duplaakkora terhelésen....
mert ha lehet ilyet, akkor sorry .
csá
(#) Dudus válasza gulyi88 hozzászólására (») Nov 30, 2006 /
 
A triviális megoldáshoz fogj két műveleti erősítőt, picit játszadozz és rájössz

A többi megoldáshoz számolgatni is kell, de hidd el árulnak olyan erősítőt, ami gyárilag hídüzemre lett tervezve, van neki invertáló bemenete is, hogy még fázisfordító se kelljen és mit ad Isten képes erre a furmányságra

Ps.: Az erősítő, mint áramköri elem sokféle lehet!! Amikor a szabatos fogalmazásra hívtam fel a figyelmet erre is gondoltam. Fogalmazz úgy, hogy csak egy jó választ tudjak rá adni, a jót!!!!
(#) gulyi88 válasza Dudus hozzászólására (») Nov 30, 2006 /
 
a műveleti az műveleti, nem teljesítmény...
annak az Rkimeneti azaz a Rb= kb zérus, 0 ohm...
ott lehet... 4*es teljesítmény hídba...
de itt egy tranyós végfokról volt szó (szerintem.. ) legalábbis én arra gondoltam......

ja izéé amiről te bezsélsz az nem véletlen D osztályú hidas...
annak 90% -- 95% fölött van a hatásfoka--> Rb nagyionkicsi, és elérhető a kb 4szerres P
csöö
(#) Scott válasza gulyi88 hozzászólására (») Dec 1, 2006 /
 
Üdv Most egy kicsit bezavartatok !!! Ha van ezaz erősítő 200w/4ohm hídba hány watlesz hány ómon?
Ja és a REFLEX R-400 ami 8ohm azt jól elfogja vinni?
(#) abdul hozzászólása Dec 1, 2006 / 2
 
Sziasztok!

gulyi88: Igyekszem indulatok és trágár kifejezések nélkül leírni a véleményem, mert már fáj amit te okfejtésnek leírsz!!!

"Az ostoba elkezd elméleteket gyártani hangyányi információkból" tipikus esete!!!

Borzasztó amiket leírsz! KOMOLYAN!

Ha fingod sincs az alapvető áramköri elemek működéséről, akor ne is szólj hozzá inkább a témákhoz!!!

Amit ebben a témában a 2. és a 3. oldalon írtál az teljesen téves!

Az hogy ma a digitális korszakot éljük az nem mentesít senkit az alól, hogy ismerje az analóg elektronikát és ALKALMAZZA az ott érvényes dolgokat!

Ha meg nem akarja alkalmazni akkor "ne csináljon segget a szájából" se a fórumokon, se máshol, mert annak csak önmaga beégetése lesz az eredménye!!!

Ezt igenis leoltásnak szánom, mert:

- A műveleti erősítő és a végfok között mindössze a kimenő teljesítmény a különbség!

- Igenis van olyan, hogy egy erősítő fele akkora terhelésre dupla akkora teljesítményt ad le ugyanakkora tápfeszültségen (feltéve, hogy az erősítő tud elegendő áramot szolgáltatni)!

- A végfokok kimenő ellenállása: 0.001 ... 0.1 ohm szokott lenni, tehát szinte ideális feszültséggenerátonak lehet tekinteni őket. Amit te a 2. oldalon írtál a belső elleállás számításra, arról inkább nem mondanék semmit .... :-/

Annyit üzennék a többieknek, hogy amit a fórumon olvasnak azt ne vegyék készpénznek, pl. gulyi88 hozzászólásai miatt.

Ismét hangsúlyoznom kell, hogy nem kedvet akarok elvenni, de a hiányzó tudást nem pótolja semmi, csak a tanulás!

És hogy ne csak a levegőbe beszéljek:
Hídba kötési alapelvek Rod Elliott-tól

Sziasztok!
(#) gulyi88 válasza abdul hozzászólására (») Dec 1, 2006 /
 
okés
mindössze egyetlen egy kérdésem van..
ha a végfok ideális, akkor mért fűt??
ennyi...csá
(jah és nem mellékesen, de egy natúr B osztályra gondoltam ..)
jah igen.. ha egy erősítő (B osztályú) télleg ideális, akkor én kérek elnézést
(#) gulyi88 válasza abdul hozzászólására (») Dec 1, 2006 /
 
kiszámoltam mégegyszer..
130W ot vettem hasznos teljesítménynek 4 ohmos terhelésen... 60% os hatásfokkal...---->
így Rb re : 2,66ohm jön ki...
...
ha Rb : annyi lenne mint amennyit mondasz pl 0,1 ohm, akkor kicsit jobb lenne a hatásfok...
.. 130W hasznos megint (Ph: I^2*Rt) --> átfolyó áram 5,7A
így a belső ellenálláson (0,1 ohm) midössze 3,25W disszipálódna
a hatásfok meg meghaladná a D osztályt... 97% lenne
....
na most ez lehetetlen nem?
vagy mivan??
már énis kezdek belezavarodni
(és B osztály, nem másra gondolni !!!!)
...
viszont ha egy váltó helyettesítőt rajzolok akkor meg 0,075 ohm
namostmár téééleg nemértek semit...
(#) abdul válasza gulyi88 hozzászólására (») Dec 1, 2006 / 2
 
A makacsságodra nincs már szebb szó: Hülye vagy!

Nem szokásom hülyékkel vitatkozni, de most kivételt tennék a KÖZ érdekében, mert ha tovább osztod itt az észt a téveszméidről, akkor sok "kezdőt" teljes mértékben félrevezetsz (magaddal együtt).

Az hogy tudatlan vagy az egy dolog, azon lehetne változtatni, de te még hangoztatod is az ostobaságod, így (ahogy fentebb írtam) csak segget csinálsz a szádból, ráadásul még véletlenül se hallgatnál olyanra aki igyekszik szólni, hogy vigyázz, mert pl. a kapcsolóüzemű tápodnál ha nem szólok, akár közvetve meg is ölhettél volna valakit!!! :ijedt:

Reagálva a kérdéseidre:
És tetudod egyáltalán mi az a B oszályú erősítő?
Már kétlem!
De már azt is, hogy ismered egyáltalán a tranzisztor működését! És ezt komolyan mondom!!!

Az analóg audio erősítők mind AB osztályúak (egyenlőre felejtsük el a audiofilok A osztályú erősítőit), nem is értem mit akarsz a tisztán B osztállyal!

Buta vagy és arrogáns, és ez a kettő nem fér meg együtt!!!

A belső ellenállásnak és a hatásfoknak szinte semmi köze egymáshoz (az analóg AB osztályú audio erősítőket tekintve) pontosan a feszültséggenerátoros kimenet miatt, hogy miért ... azt nem én fogom elárulni!

Mivel veled nem lehet értelemes párbeszédet folytatni, így a téma indítójának ajánlom a következő linkeket:

Hídba kötés mikéntje

Még egy cikk Rod Elliott-tól

Sziasztok!

Abdul
(#) abdul válasza abdul hozzászólására (») Dec 1, 2006 /
 
És bocsánat a többietől az OFF-ért, de szakmai odaadásból nem hagyhatom, hogy a kontárok megvezessék a népet!

ON!

(#) szabi83 válasza abdul hozzászólására (») Dec 1, 2006 /
 
megint egymásra találtatok!

Kérésem CSAK annyi, légyszíves írd le:

2*100W 8 ohm +-45V -ról hídban mennyit add le?

Úgye aki angolul nem tud, de szeretné tudni

(#) gulyi88 válasza abdul hozzászólására (») Dec 1, 2006 /
 
lol
tök szeretek veled vitatkozni
mindíg megnodod hogy szar, meg hogy hűlye vagy..stb
de olya még nem láttam hogy valmit elmagyarázzál..stb na mindeggy
pl annyit mondhattál volna hogy a hatásfok meg a Rb nem függ össze(de még az elején és akkor helyettesítőképből indultam volna ki ... és nem ittt tartanánk..) ..má rájöttem énis..
(ha senki nemmondja el, akkor az ember magától nem fog rájönni..)
ennyi hozzáfűznivalóm van..
és valóban lehet 4*P hídba
(#) isamisa válasza gulyi88 hozzászólására (») Dec 3, 2006 /
 
Hi
Végülis miről papoltok itt??
Egy nagyon egyszerű kérdést tett fel a kollega.
Van egy 2*200Wattos 4 ohmos erőlködője. Ezt akarja hidalni. Ha jól emlékszem ez egy mezei PA-s cucc.

Hidalás= fázisfordítás az Ic-vel majd a két kimenet közé a hangszórót. Ahogy Eliot oldalán erre tökéletes példa van...

Ekkor fog 400Wattot birni. DE 8 Ohmon.
Ennyi.A legbiztosabb amint olvastam.

[off]
Csak tudnám hogy miért kell leírni ezt az agyfuttatást. Csak untatja az embert amikor olvassa. Nem sok számítás kell hanem megoldás.
Egy ilyen jelgenerátoros progibanszámolt értékeket meg nem kell az orrunk alá dugni.
Nem arra vagyunk kiváncsiak hogy minden eggyes mársodpercben milyen változat jut eszedbe...
Nem is fogok végigolvasni ilyeneket. Személyes monológok a görögök idejében volt divat...
Amit eddig megtanultam mérnökhallgatóként, hogy sok beszédnek sok az alja...
Mutatni kell egy rajzot és akkor egyértelmü lesz minden...

Mellesleg az az érzésem hogy itt valaki fel akarja találni a spanyolviaszt...

még a végén az lesz ebböl a fórumból hogy az értelmes emberek elhúzzák a csíkot mert minek vitatkozni hülyékkel, nem az ő dolguk ha nem lehet meggyőzni... Adíos
(#) abdul válasza szabi83 hozzászólására (») Dec 3, 2006 /
 
Szia Szabi!

Először is: két erősítő hídba kötésénél az egy erősítőre jutó terhelés az eredeti fele lesz.

Akkor nézzünk egy gyakorlati példát:

Van 2 db TDA7294-es erősítőnk, hídba akarjuk kötni egy db 8 ohm-os hangszóróval. Így az egy erősítőre jutó terhelés 4 ohm lesz.

TDA7294-es IC-s erősítő, adatlap szerint +-35V-nál 8 ohm-os terhelésre lead 100W-ot 10% torzítás mellett, 80W-ot 0,5%-os torzítással.

De +-35V-nál nem lehet 8 ohm-osnál kisebb terhelést rárakni, ezért nézzük a következőt:

+-26V-nál 8 ohm-ra lead 45W-ot, 4 ohm-ra 65W-ot (0,5% THD), 8 ohm-ra 52W (10% THD) és 82W (10% THD).

Ebből a 0,5%-os torzítás érdekel minket, a 10% már hallhatóan torz.

Tehát, ha +-26V tápfeszültség mellett hídba kötünk 2 db TDA7294-est, és 8 ohmos terhelést használunk, akkor az 65+65W = 130W-ot fog leadni. Sztereo üzemmódban pedig 2x45W-ot 8 ohm-ra vagy 2x 65W-ot 4 ohm-ra.

Elméletileg: ha van egy erősítőnk ami 8 ohm-ra 100W-ot ad le (tekintsünk el a tápfeszültségtől és a torzítástól, meg minden mástól, hiszen ez ELMÉLET) és 4 ohm-al is terhelhető, akkor 4 ohm-ra 200W-ot fog leadni.

Ha van 2 ilyen erősítőnk, akkor hídba kötve 8 ohm-al terhelve 200+200 = 400W -ot fog leadni (hiszen a hídkapcsolás miatt mindkét erősítőre 4-4 ohm jut).

Ez a rövid magyar összefogalalója annak ami Rod Elliott honlapján le van írva.

Ez választ is ad arra, hogy miért nem írom le a megoldást általában, hiszen ahogy látjátok a korrekt választ adni rendkívül hosszú, ha az alapoktól kell elmagyarázni mindent.

Ez csakis szabi83 kedvéért lett kifejtve.

gulyi88-nak meg megboldogult Hofi Gézánktól idéznék:
"sajnos ő is olyan ember aki többet ír, mint olvas".

isamisa szürkével írt szövegével teljes mértékben egyet értek! kiváltképp az utolsó mondattal!!!

Sziasztok!
(#) szabi83 válasza abdul hozzászólására (») Dec 3, 2006 /
 
Köszönöm a kimerítő választ!



üdv
(#) Darazsx hozzászólása Máj 13, 2007 /
 
Sziasztok!

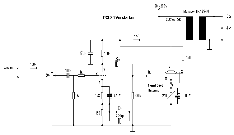
Én egy Csöves erősítőt szeretnék hídba kötni, mégpedig kettő PCl86-os csövet. Sajnos nbem találtam sehol ilyen kapcs rajzot, vagy ilyesmit. Valakinek nincs véletlenül egy ilyen rajza?
(#) Stakypot válasza Darazsx hozzászólására (») Máj 14, 2007 /
 
Helló

Minek akarsz csöves erősítőt hídba kötni???
A csöves erősítök úgy jók ashogy vannak, ha nagy teljesítményű söves erősítőre vágysz akkor építsd meg a BEAG APX100 típusú erősítőjét...
Ez egy mono vonalmeghajtó erősítő volt, 100W kimeneti teljesítménnyel. Vagy ha így jobban tetszik (0,1kW ) Ha sztereo kell, akkor kettőt építs belőle! Csak a kimenőtrafót kell módosítani, mivel vonalmeghajtó kimenete volt, de maga az áramkör, mármint annak a kapcsolástechnikája, tökéletesen alkalmas "zenehallgatásra is".
Ha autóba akarsz csöves cuccot tenni, akkor lebeszéllek róla, mert nem fogsz találni, vagy csak nagyon drága pénzért, olyan csöveket amik bírják a rázkódást! Régen az autókban a csöves áramköröknek egy úgynevezett vibrátorral (Chopper) állították elő a nagyfeszültséget, ez az alkatrész kb 1 kHz-en rezgett, és mechanikus volt...

És ne haragudj, de csöves erősítőt azért épít az ember hogy hallgassa milyen szépen szóll, nem azért hogy összebarmolja, meg hídbakösse azt a szerencsétlen cuccot. Ez a fajta alkalmazás nem tartozik a High-End kategóriába. Ha hidalni akarsz, akkor javaslom a tranzisztoros kapcsolásokat!

Ja, és a hidalni kívánt csöves áramkörhöz, egy darab ECC83, vagy ECC88, ECC82-vel lehet fázisfordítót csinálni. Én az ECC82-őt javaslom, mert ez egy eléggé kis zajó cső, és ideális olyan helyekre, ahol mindent ki kell használni ahhoz, hogy zajszegény legyen a készülés. Márpedig egy hidalt csöves cuccnál nagyon figyelj oda ezekre a dolgokra!!!


Üdv

Jó munkát az építéshez! :o)
(#) Stakypot hozzászólása Máj 14, 2007 /
 
Helló még egyszer!

Megtaláltam neked a BAEG APX100 típusú ercsiének a rajzát...
A tápot ne nézd, mert azt meg lehet csinálni korszerűbben is, tehát a tápegység részét hagyd figyelmenvül!

Ha te ezt a cuccot megépíted, akkor nyugodt lehetsz, hogy ha kihívod a Bank Dance Hall-ban a DJ-t hangerőversenyre akkor simán ledarálod a csávót...

Na félre a tréfát, ez tényleg komoly...
Figyelj oda mindenre, különösen a kimenőtrafó méretezésre...
Lásd komolyabban (Rádiótechnikai zsebkönyv)

Ne hallgass azokra akik azt mondják hogy ne építs csöves erősítőt mert nagyon drága, mer 1000 Ft egy ellenálás, meg 2000 egy kondi...

Puffernek megfelel a régi Magyar MM (mechanikai Művek)
ellenállások? Voltak régen azok a szép vörös, pink, kék színű orosz ellenállások (néhol még van elfekvőben), az tökéletes csöves cuccba, mert induktivitásmentes! Ez azért van, mert manapság a legtöbb ellenállást spírális alakban köszörülik (némelyiken még látni is), és így megnő az induktivitása. De ezek jó minőség OROSZ fémréteg ellenállások, ezekben hosszirányban van kialakítva a pálya!
Kondiknak :REMIX, ROE, MM gyártmányúak tökéletesen megfelelnek, jó a veszteségi szögük, és kicsi a szivárgási áramuk!

Na én megyek, jó munkát az építéshez!


Mellékeltem a rajzot
Üdv

apx100.jpg
    
(#) Darazsx hozzászólása Máj 14, 2007 /
 
Tudom, hogy az ember miért épít csöves erősítőt. Van 4db PCL86-osom ezért gondoltam rá. Nem kell nekem 100Watt, csak 5-6W. De akkor lehet, hogy elég 1-1 cső stereoban.
(#) Stakypot válasza Darazsx hozzászólására (») Máj 14, 2007 /
 
Helló

Utánanézek, hátha találok valahol rajzot ilyen csővel...
Milyen kapcsolástechnikályú kell?
Ultralineár, vagy Single Ended?


Üdv
(#) Darazsx válasza Stakypot hozzászólására (») Máj 14, 2007 /
 
Nem nagyon tudom, de szeretném követni azt az ökölszabályt, hogy minél egyszerűbb annál jobb. Van nekem egy rajzom(kép).

Amp.gif
    
(#) Stakypot hozzászólása Máj 14, 2007 /
 
Helló

Ez egy single ended kapcsolás...
Miért raktad föl? talán valami kérdésed lenne a rajzal kapcsolatosan?


Üdv
(#) Darazsx válasza Stakypot hozzászólására (») Máj 14, 2007 /
 
Az a hejzet, hogy a csövekhez nemigazán értek, azért állok neki egy építésének, hogy így könyebben tanuljak róluk. Mi a külömbség a ultralineár és a Single Ended között?
(#) Raptor46 hozzászólása Nov 24, 2007 /
 
Sziasztok!!!
Szeretnék hídbakötni 2db TDA1562Q IC-t! Egyáltalán lehetséges-e?
(#) Kovidivi válasza Raptor46 hozzászólására (») Nov 25, 2007 /
 
szia
nem fog menni, mert már alapból hidalt az IC.
(#) Raptor46 válasza Kovidivi hozzászólására (») Nov 25, 2007 /
 
Okés!
Köszi!
(#) dbase hozzászólása Dec 1, 2007 /
 
Kaptam ajándékba egy autó erősítőt. Annyit megért, sőt még többet is!
Régi típusu , se sub szürő, se hidalás és 4-4 ohmos, nekem meg van egy 4 ohmos subom, és a rendes erősítőt meg eladtam.
Egy kérdés van-e értelme párhuzamosítani a 2 csatit, a régebben közölt hobbielektronikás kicsi ohmos ellenállásos technikával quadnál 200W ot írtak, lesz e teljesítmény változás vagy nem szerintetek?
Ésszerüen ha párhuzamosítom, akkor olyan mintha dupla tranyókat tennék a végfokra, szerintem. Teljesítmény növekedést érne el, papíron.Régebben már próbáltuk kivesézni h milyen változás lesz dupla, tripla végtranyóval, de isten igazából senki nem válaszolta meg konkrétan.
Mintha egyszer csináltam volna, de semmi különbséget nem hallotam füllel régen. Ha senki nem tudja a választ lemérem holnap ha lesz időm.
(#) Kovidivi válasza dbase hozzászólására (») Dec 1, 2007 /
 
Szia
Akkor lesz nagyobb teljesítmény párhuzamosítás esetén ,ha a terhelő impedanciát lecsökkented (jelen esetben 2ohmra).
(#) fbence hozzászólása Jan 4, 2008 /
 
Szaisztok!!!
abdul leírásából megértettem mindent, köszönjük!

De lenne még pár kérdésem:
1.) Ha hídba kötök két erősítőt akkor közéjük egy 8ohmos hangládát be lehet kötni? (2 utas és van benne hangváltó.)

2.)Tudna valaki egy olyn erősítő kapcsolást felrakni ide amivel az invertáló elött vissza tudom állítani a vonalszintet, hogy ne csak a fél vonalszint menjen az egyes erősítőkbe. Mert paraszti gondolkodásommal úgy csak fele olyan erősem szól. De lehet hogy az egész amit gondolok az egy nagy hülyeség???

Előre is köszi mindenkinek!!!
Következő: »»   2 / 9
Bejelentkezés

Belépés

Hirdetés
XDT.hu
Az oldalon sütiket használunk a helyes működéshez. Bővebb információt az adatvédelmi szabályzatban olvashatsz. Megértettem