Fórum témák
» Több friss téma |
Fórum » Propeller Clock
Szia Janocsi!
Kaptam URC22B-és távirányítót és távirányítóhoz tatozó kód kellene . A bázis hexa fájl is másik kell hozá? jelenleg a 16 gombossal tudom bekapcsolni,de egyben az óra körét is ez vezérli. A jól beállított órának menyi a fordulatszáma? Köszönöm. Szia.
Szia!
Lehet még az is, hogy a csavar hozzáér belül a motor állórészéhez. Próbáld meg úgy, hogy a motor tengelyére teszel egy 3mm -es alátétet. A tekercseléskor biztosan letörlődött az összes kenőanyag, egy kis varrógép/kerékpár olaj csodákra képes. Egyszerűen, olcsón beszerezhető kartonpapír csévetestre készült a tekercsem (wc papír hengere), amit a végén el is lehet távolítani, ha a tekercset a helyére ragasztjuk. Az a fémszínű valami ugye nem alumínium fólia? A zárt fémgyűrű, fém menet a trafó körül a benne folyó áram miatt nagyon terheli a trafót. A zárt vezeték a nyák szélén, a hurkos földelés mind - mind egy rövidre zár menetet jelentenek a trafón. Szia
Szia!
552, 553, stb Philips RC5 kód. Szia
Szia Callmaci!
Az RC5 kód 552 az URC22B-hez. (SET+TV1 >552). A bázist ki ne cseréld maradjon, hiszen megegyező a kód. ("0C"). Propeller programot kellene forditani egy KeysURC.asm-el. Van a korábbi hozzászólásokban ilyen, de ha nem találsz, feltöltök egyet. Szia.
Sziasztok!
TV,VCR: 552, 553, AUX: 560 A cím figyelését vagy ki kell kapcsolni, vagy a URC22B által küldött címek egyikére kell beállítani 0x10, 0x14.
Szia!
Nem , nem alumínium , power tape ragasztó szallag ... "Krokodilos reklám" . Most tekerem újra az állórész úgy hogy egy kemény henger alakú műanyagra rakok kartonból rétegeket össze ragasztom.Csinálok neki peremet is , és had szóljon.És nem hiszem hogy hozzáérne.
Szia Hp41C!
A megadott archivumban lévő programokban ki van kapcsolva a cim figyelése, így ott azzal nem lehet majd gond. Ha (valaki) több eszközt is szeretnénk ezzel a távival kezelni ugyanabban a helységben, akkor célszerű más-más cimmel (0x10, 0x14 a keys-asm-ben), fordítani majd a programokat. Szia.
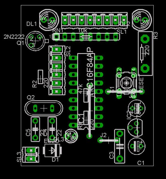
Ha már annyira benne vagy a Távirányítókba, akkor mutatok valamit! Van nekem egy Nyomógomb mátrix-om, amit képen mutatok meg! Ehhet készítettem egy PIC-es alapot, ami pontosan elbújik a nyomógomb mátrix alatt!
A felső csatlakozó felület pont úgy van kialakítva, hogy a PIC tokjára ráfekszik ez a nyomógomb! Bár, nagyon fura megfogni, de elképzelhető, hogy egy dobozt is kap
Sziasztok!
MEGY! 12 voltot adok a ventinek ,16 voltot a bázisnak, tökéletes! Már csak egy jó távirányító vagy univerzális...Köszönök minden segítséget ha lesz távirányítás írok!üdv!
Gratulálok hozzá...régóta olvasom,hogy mikor milyen problémák adódtak,de új látom,hogy sikerült véget vetni nekik
.Szeretnék egy videót látni ,ha nem nagy gond,mert engem is érdekel ez az óra és szándékozom megépíteni .
Szia Janocsi!
MPLAB IDE v8.30-cal próbáltam átírni de mindig hibát csinál. Még azt sem alakítja hexé amelyiket ti irtattok, nem értem miért? Projectwizard meg egy mappába teszem 3 asm-t. Utána realese és így tovább hex nem de hiba születik. Régebben 5.7 volt azzal ment ,belőle hiányzik 16F628A. Te melyiket használod? Szia.
Szia!
MPlab 8.36 -nál tart... Csak a Propeller (Prop.asm) / Bázis (Base.asm) / távirányitó (RC5x.asm) fő programját kell a Project-hez adni, a többit csak a fő programmal egy könyvtárba kell tenni. Bővebben: Link
Szia Callmaci!
Hp41C pontosan leírta hogyan kell a fordításhoz a projektet elkésziteni, és az mit tartalmazzon. - Van egy prop628.hex állomány leforditva az archivumban, azt be tudod égetni? Ha igen, akkor mennie kell a propellernek az URC-vel azonnal. (Az EEprom szöveget írd át égetés előtt!) Szia.
Szia Callmaci!
A programok elnevezésén ne változtass! A 3 program ami kell: CharGen628.asm, Keys628.asm. és a főprogram prop628.asm Természetesen, ezt már fordíthatod f628-ra vagy f628A-ra. Szia.
Én teljesen egyedire akarom megcsinálni csak elég bonyolult,hogy jól is nézzen ki meg strapabíró is legyen! Van nekem is gyári mátrixom de azzal nem tetszene "nem lenne távcsi forma" azért is terveztem a panelt kétoldalasra,hogy elegánsan karcsú legyen a szélessége! Most a vastagságát mérlegelem de 99%-ban 3db mini cerka fogja hajtani. Talán bírja is mivel nem eszi folyamatosan a 78l05 stab az elemet meg nagyobb is a kapacitás mint a kis 9V-os "kövér" elem 6 pici celláinál. Holnap dolgozom ráérek szabadidőmben tervezgetni
Ha kész megpróbálom majd lefotózni valami jobb géppel (nekem csak teló van ) és akkor felteszem! Most valahogy megfogott ez a távirányító esztétika ilyenem van A világítást szerintem egy érintőkapcsolás fogja megoldani ezt úgy oldom meg,hogy az előlap,hátlap,oldalap külső fele nem lesz lemaratva teljesen de egymástól függetlenek is lesznek ha kettő egymással érintkezik a kzemen keresztöl akkor bekapcsol! Holnap leszimulálom a kapcsolást is mit kinéztem hozzá meg lehet,hogy smd-ben teszem rá az előlap hátára bár lenne hely de szerintem egyszerűbb les rárakni mindent egyben azt csak a tápra kell vezeték de lehet az is tüske lesz Amúgy köszönöm az ötleteket mindenkinek
Szia!
Tegnap este akartam felrakni a videót csak valamiért nem ment a gépen a bluetooth, de most reggelre az is elindult.A vidin csak azért villog mert a telóm nem bírja felvenni szebb felbontásban, valóságban nem villog Van már egy távirányítóm , majd rakok fel képet , csak eddig nem működött azt is megcsinálom rendesen a hétvégén
Szia Patexati!
Vettem a fáradtságot, és "befejeztem végre" az RC5x távit. Tulajdonképpen, csak csiszolni, festeni kellett a nyákdobozt, majd újra összerakni. (Egy képen majd látható, hogyan égeti a nap rá a festéket). Nem variáltam a teleppel, 9V-os, és raktam be egy mini tolókapcsolót még a tápra. Néhány felvétel a (teljesen) kész RC5x-ről. Szia.
Szia! Nagyon király
Én ma dolgozom de a terveimet el tudnám készíteni csak a háttérvilágítást nem tudom melyik lenne a jó! Az érintős "brummos" az szerinted működik elemről?Bővebben: Link Neked amúgy meddig bírja a 9V-os elem mert én mindig le szoktam húzni ha nem használom.
Szia Patexati!
A 9V-os telepet egy, már beépített mini tolókapcsolóval ki szoktam kapcsolni. Egyébként, már legalább 3 hónapja benne van. - Az az érintős kapcsoló tényleg működne, de én semmi képpen nem relével, hanem helyette egy FET-el kapcsolnám be/ki a tápfeszt. Nálad, kb. (3x1.5V)-ról menne így is egy megfelelő FET-el a kapcsolás. (5V alatt is tudjon kapcsolni). Szia.
Látod erre nem is gondoltam,hogy az egészet kapcsolja
Kérdés mekkora lenne az áramfelvétele nyugalmi állapotban Tinában néztem de az sokmindenben hazudik a brummos áramkört meg nem is tudom leszimulálni! Bc 182 200 ma bír csak el
Szia Patexati!
A távi áramfelvétele csak akkor jelentős, ha az IR LED dolgozik. Alapban max. néhány mA lehet. A billentyűzet megvilágítása az már igen nagy, minden LED 5-10mA-es fogyasztó lehet. A tervezett 12-14 darab SMD LED akár 150mA is lehet, vagy 5mA-el számolva csak kb. 70mA, ami még egész jó adatnak tünik. Tervezgesd, aztán majd eldöntöd. Szia.
Azt teszem csak a 4V-ra számolva nem jók ezek a kapcsolások a kis erősítés miatt át kell tervezni
Most azt teszem a Tinában holnap megnézem a valóságban is és úgy tervezem a nyákot ha már működik!
Sziasztok!
Alapállapotban a pic alszik (sleep), áramfelvétele néhányszor 10 uA, ha újabb a típus (nanoWatt technology), akkor még alacsonyabb. 1-2 mA szerinten rövid idő alatt lemerítené az elemeket. MosFet alkalmazása lehet a megoldás pl.: BS170. A gate kört igen nagy impedanciásra lehet tervezni.... Sziasztok.
Szia Hp41C!
Nem is a PIC-re gondoltam áramfelvétel kapcsán, hanem a 78L05-re, azon folyik sajna az a néhény mA. Egy estben nem kapcsoltam le, és 2- nap alatt bizony lemerült a telep. Szia.
Sziasztok!
Sajna a hex fordításom még mindig nem jó. Azért ha valamelyikőtöknek van olyan bázis hex fájl,amelyik az URC22B-és távirányítóval működik. És feltenné nagyon köszönném. Sziasztok.
Szia
Tudtam foglalkozni a PC-vel (mivel szabin voltam) Egész jól elhaladtam. Most ott tartok, hogy kész a propeller, a szükséges tekercsekkel, 0,4 es rézhuzalból Primer 150 menet Secunder 200 menet Az mitől lehet, hogy készenlétben nagyobb feszt mérek a propeller tekercsén (bekötetlenül) mint forgás közben? Ha például egy 24V 5 Wattos izzót rákötök épp, hogy pislákol, ha bekapcsolom akkor még azt se (nem fordítva kellene?)
Nem állítottam rajta még semmit. Majd teszek föl képeket a félkész szerkezetről, meg a tekercselőről amit most kreáltam. Üdv
Ez így igaz! Igazából, ha visszaemlékszünk még a jó régi távirányítóra, gondolok itt a VIDEOTON TV-re, ott olyan volt a távirányító, mint egy LAPTOP tápegysége!
A következő lépcsőfok, amit el tudok képzelni, az egy TELEFONOS Távirányító! Bluetooth-on kell rácsatlakozni egy bármely eszközzel, amin van egy program, és mint a PRESENTER toll, valami hasonló funkciót lát el! Így "zsebből" is vezérelhető De elképzelhető, hogy hülyeséget mondtam, mert egyszerű RF adó-vevő képes erre! Ez csak egy ötlet!
Szia!
Töltsd fel (szöveges állomány formában) az Output ablakból kimásolt fordítási hibaüzeneteket, mert így nem tudom megállapítani, mi lehet a hiba oka. Szia |
Bejelentkezés
Hirdetés |







.
) és akkor felteszem! Most valahogy megfogott ez a távirányító esztétika ilyenem van
A világítást szerintem egy érintőkapcsolás fogja megoldani ezt úgy oldom meg,hogy az előlap,hátlap,oldalap külső fele nem lesz lemaratva teljesen de egymástól függetlenek is lesznek ha kettő egymással érintkezik a kzemen keresztöl akkor bekapcsol! Holnap leszimulálom a kapcsolást is mit kinéztem hozzá meg lehet,hogy smd-ben teszem rá az előlap hátára bár lenne hely de szerintem egyszerűbb les rárakni mindent egyben azt csak a tápra kell vezeték de lehet az is tüske lesz




Én ma dolgozom de a terveimet el tudnám készíteni csak a háttérvilágítást nem tudom melyik lenne a jó! Az érintős "brummos" az szerinted működik elemről?
Kérdés mekkora lenne az áramfelvétele nyugalmi állapotban
Tinában néztem de az sokmindenben hazudik a brummos áramkört meg nem is tudom leszimulálni! Bc 182 200 ma bír csak el




