Fórum témák
» Több friss téma |
Köszönöm a rajzot. Bár bevallom nem nagyon étem
Viszont nekem nem kell ekkora teljesítmény. Bár kisebb fesszel gondolom kisebb teljesítményt ad le. Ja és főleg a tápját nem értem. Akkor ennek két külön szimmetrikus táp kell? (V1-V2 ill. V3-V4) ? vagy az csak a program miatt van úgy?
Szia!
Miert nem epitesz inkabb egy vegfokot TDA7296-al? Kisebb teljesitmenyre kepes mint a 7294 ha nem akarsz tul nagy teljesitmenyt. Egyebkent a tapfeszultseg nagysagaval mindket IC-nel varialhatsz (csokkentheted) es akkor nem lesz tul nagy a kimeno teljesitmenyed. A TDA7294 tobb helyen KIT-ben is kaphato, nem kell NYAKkal, egyebekkel szorakozni. En inkabb ezt az utat javaslom mint a hidalast meg ilyen-olyan hibjelkioltos aramkoroket. Idot es talan penzt is sporolhatsz magadnak
Most igazából nem is tudom mit akarok, mert kiderült, hogy a trafók, amiket szerttem volna felhasználni nem igazán jók, ezért át kell gondolnom, hogy mi legyen. Ezek a TDA-k kínálják magukat már már túl egyszerűek. Szerencsére nem sűrgős a dolog, így lesz időm válogatni a rengeteg IC közül, de majd úgy is a trafó fogja eldönteni, hogy mi lesz.
Az is lehet, hogy egy B8-at csinálok. Van 2db "fölösleges" B5 kész nyákom, amit ha kicsit átalakítok jó lenne B8-nak.
Csak a program miatt van így temészetesen. Eljár egy sima szimmetrikus tápról.
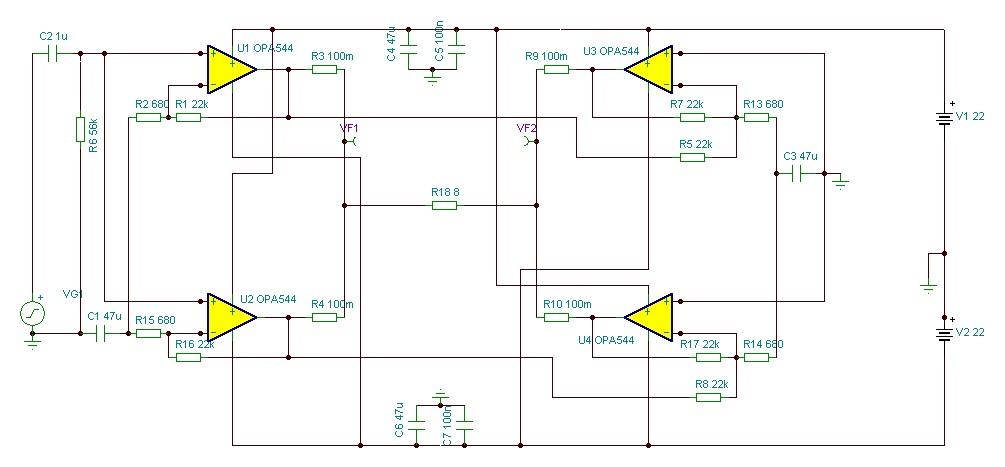
A kapcsolás amúgy egy töksima híd, attól bonyolult, hogy a négyszeres teljesítmény elérésére egy-egy oldal párhuzamosan kapcsolt TDA-kal került kivitelezésre, a híd miatt meg még tükrözve is van. Ebben a kapcsolásban véletlenül nincsen egy fia hibajel kioltás sem. A TDA hídkapcsolásban ismeretlen okból sokkal jobban szól, senki sem tudja miért. Én megépítettem, meghallgattam, garanciát vállalok. A hibajavítósról: A hibajavítósban az a pláne, hogy a hangszóró egyik végét ha földre kötöd, akkor mint sima, nem hidalt erősítő működik tovább. És így össze tudod hasonlítani azzal, mit hallasz, ha a hangszórónak azt a sarkát a hibajel kimenetre kötöd. A hangerő nem fog változni, csak a minőség. Érdekes egy teszt, tanulságos.
Megépitettem azt a kapcsolást amit megosztottam veletek és tökéletesen működik.
Monó a bemenet és két hangszóró megy róla a hangja brutál.
Gratula!
Mekkora tápfeszt használsz? És az IC sima 2030, vagy 2030A?
Köszönöm a választ! Biztos, ha más lenne az elrendezés (hagyományos szembefordított) jobban átláttam volna, de mostmár kezdem érteni, hogy miről is van szó. Érdekesnek tűnik. Mivel nem túl drága ez az IC, még az is lehet hogy kipróbálom majd, de egyenlőre még valami jó olcsó szimmetrikus trafót kell találnom...
Átrajzoltam egy kicsit érthetőbbre a 100W-os TDA-s kapcsolást. Igazából bármelyik gainclonnal képes működni. TDA 2030, 2040 esetében kell a boucherot cella a hangszóróval párhuzamosan és a tápfeszlábak hidegítése, valamint a védődiódák.
Figyelem, 1%-os ellenállások használata kötelező!
Hát a tápfesz az korlátlan bizonyos határokon belül
Nekem ment 6V-ról is ment (simson aksival próbáltam), de azt már úgy vettem észre hogy elég kevés neki. De hajtottam 12V-ról is meg 24V-ról is mind a kettőn simán ment, csak annyi hogy 24V-on már elég nagy volt a fogyasztás. TDA2030A tipusú IC-t használok.
Üdv!
Megépítettem egy erősítőt tda2030-icvel+bdx53c,bdx54c tranyóval.A problémám az lenne hogy van egy tápom szimetrikus 2*18v-ot ad le de ha ráteszek kondit 2*25v-ot ad le.Már ki is próbáltam ekkora árammal az erősítőt de szépen szól semmi búgás nincsen.Csak az idegesít hogy a tranyó vagy az ic nem fog felrobbani?
Udv,
A 2x25V egyenfeszultseg lehet h. picit sok a TDA2030-nak. Persze ha taparamvezerelesu az erosito vege akkor az IC tap soros ellenallasain esik valamekkora feszultseg a vezerles fuggvenyeben ... talan kibirja az IC ... talan nem. Jobb lenne alacsonyabb tapfesszel jaratni. Idézet: „...2*25v-ot ad le.Már ki is próbáltam ekkora árammal az erősítőt...” Itt helytelen az aram kifejezes, hogy 2x25V-rol van szo. A Volt a feszultseg mertekegysege, nem keverendo ossze az arammal!
Elvileg +-22V-ot ki kell bírnia ha új 2030A típusod van. 18V a trafó szekunder feszültséged? Abból egyenirányítva pufferelve 25V körüli érték jön ki, de ha terheled azért az le fog esni 1-2 voltot, és már ott is van a +-22V. Ha megfelelő hűtése van, szerintem nem lesz baj. Illetve ezekbe az áramkörökbe raknak védelmet is. A bdx53,54C pedig 100V-ot is kibír.
Azért nem árt az óvatosság!
Amúgy tda2030a van.És 18v a szekunder fesz.
Esetleg terhelve nézd meg a tápfeszültséged hogyan alakul. Eléggé határon vagy, de ha okossan használod nem lehet baj. Mekkora a trafód teljesítménye?
90w-os.Házimoziból van a trafó.
Hali!
Bővebben: Link ennél a kapcsolásnál maximum 36V-ot kaphat ugye az erősítő... Van egy trafóm amiből kijön 26V, ami pufferelve (26*1,41) 36,66V lesz... Ennyit adhatok neki? Meg ebből a 36,66V-ból esik feszkó a diódáknál, vagy ez már a teljesen "tiszta" feszültség? Szerk.: tehát arra lyukadok ki hogy nem fog-e torzítani hogy ilyen magas a feszültség. Egyébként elvileg 8ohm-os hangszórók lesznek meghajtva.
Köss a tápfeszültséggel sorba 3 db 5A-s diódát, és soha nem lesz a magas tápfeszből problémád.
Simán elbírja azt a kis feszültségtöbbletet, sőt esni is fog terhelésre!
Ok, köszi.
szerk.: Köbzoli! Gonosz vagy!
De nem a tápfesz miatt égett le... Vagyis de, csak rövidrezártam a kimenetet a testtel
Hello!
A véleményetekre vagyok kíváncsi a mellékelt kapcsolással kapcsolatba. Tudja szépen telejsíteni a 30-35W-ot vagy esetleg hasonló árból, jobb kapcsolást is ki lehet hozni? Valamint a kapcsolásról hiányolom a Pufferkondikat, erről mi a véleményetek? És a hangszóróhoz menő 2 vonalon miért nincs kondenzátor( IC 4-es lába után)
hello,
gyakorló gitár-combo építését fontolgatom tda2030-as végfokkal. nem tudjátok véletlen hogy mi történne h az ic-t +-12Voltról hajtanám az előírt 18helyett? előre is köszi a válaszokat
Elég lenne szerintem, Orange CR10 es kombóba is 2030 van, ha lesz kedvem holnap rámérek mennyit kap. (ezek szerint 9 voltos trafód van...)
Megmértem, puffer előtt 2x 13,9 volt.
kb feleakkora kimenőteljesítményre lenne képes. Milyen hangszóród van hozzá?
Szóval ha a trafód 12 voltos akkor nem lesz baj. Persze ha van valami 6-8 colos érzékeny girárhangszóród hozzá.
Üdv,
még egyelőre nem vettem semmit, de valószínűleg egy 6-8"-os 15-20watt teljesítmény körüli széles sávú fog bele kerülni. Egyelőre még csak a tervezgetés fázisánál tartok
Szerintem felejtsd el... nem akarlak elkeseríteni, de próbáltam hídba kötött tda-s erősítőt....hatból van még egy Ic-m....gerjed mint állat és egyszer csak csattan és vége az egyik IC-nek. Egyes tápról nem ajánlott kimenőkondi nélkül.. általában kettőstáppal csinálják az ilyen galvanikus kapcsolásokat. Szerintem ne kísérletezz. Ha kell egy nagyobb végfok akkor ott van a Texas vagy a Vf2-Vf3...Olcsóban jössz ki mint ha kihajingálnál egy csomó TDA-t
Elméletileg azonos potenciálon van a két erősítő kimenete. Tehát a két kimenet között nem folyik áram a hangszórón...DE! A szórásokat figyelembe véve mindig van kimeneti ofszet.... és akkor már áram is folyik. A másik ha a szerelési kapacitások (netán rossz alkatrész elrendezés miatt) az egyik fele gerjed.....És ez elő fordul.....na olyankor megy kifelé a füst az IC-ből!
12V-ról egy 8 Ohm-os hsz-ra nem fogsz tudni elegendő teljesítményt elérni. Szerintem csinálj inkább valami használhatót, ha már egyszer időt, pénzt, energiát fordítasz rá. Én pl 7294-ből csinálok basszuskombót, miután kipróbáltam egy végfokhibás, reflex rsb-100-as kombóba beépítve. Nagyon meggyőzően szólt.
van egy hasonló kombóm 100wattos tda7293-as végfokkal, padlóeffekttel használom és megvagyok vele elégedve, próbán azt használom de itthon gyakorlásra nem jó mert kicsit feltekerem a hangerőt és remegnek a falak
egyébként a mellékelt kapcsolásról van szó. |
Bejelentkezés
Hirdetés |






egyébként a mellékelt kapcsolásról van szó. 


