Fórum témák
» Több friss téma |
Mielőtt kérdezel, a következő két dolgot ellenőrizd!
I. A helyes tápfeszültségek megléte.
II. A kimeneten van-e egyenfeszültség.
Élesztés.
A "szakkifejezéseidből" gondolom, hogy ez a végfok az elsők között lenne, a tanácsom, hogy ne ezzel és ilyen bonyolultságúval kezdj.
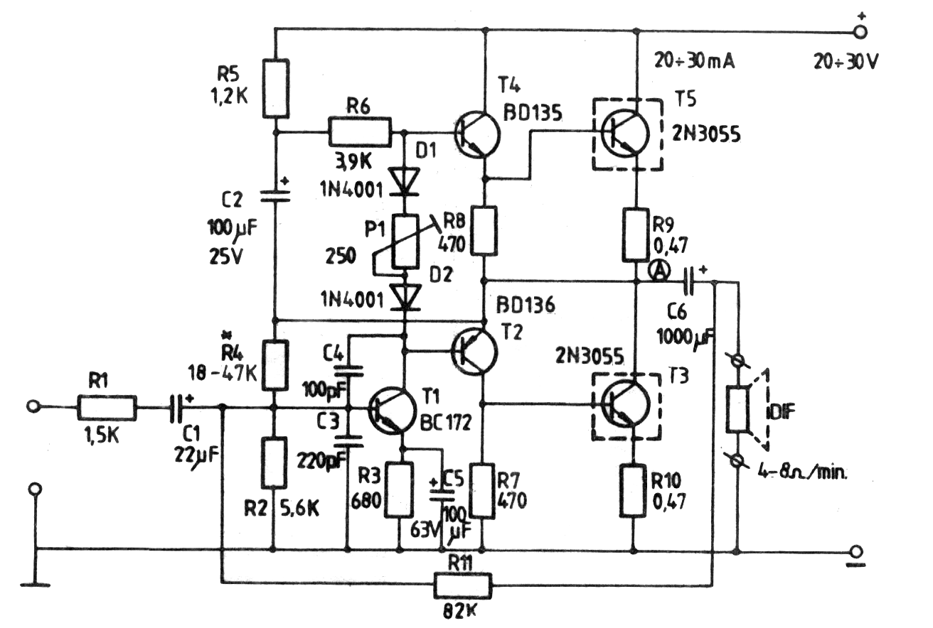
lapose: azt hiszem te írtad valahol, hogy a belinkelt P400 már sok példányban megépült és működőképes!?
Szia!
Igen, biztos, hogy működik, és sok példányban megépült. Van egy bolt ahol kittként árulták(árulják?), és bizony jó-párat eladtak belőle élesztve is.
Szia!
Ez egy békéscsabai bolt, úgy tudom nincs weblapja. Ha arra járok megkérdezem.
Sziasztok!
Akarok csinálni a videoton ra 6363 s erősítőmbe egy kit j-35-ös erősítőt (benne van a hestoreban) ez a borda elég lesz ahoz?Bővebben: Link
Telefonon megkérdeztem: nincsenek fent a NET-en.
A KIT az kapható: Panel+alkatrészek, hűtőborda nélkül: kb. 9900Ft. Olyan panel van hozzá, hogy minden rajta van, a végtranzisztorok is.
Kösz szépen. Pár oldallal ezelőtt már érdeklődtem erről az (mostmár nevezzük P400-nak,) erősítőről, mert szeretném utánépíteni. A paneltervezésnél tartok, nagyon jól jönne minden infó ami fellelhető.
Szia ezt így nehéz eldönteni, de több, mint valószínű, hogy ez egy "mezei" AB osztályú erősítő. Ha tranzisztoronként egy ilyen bordát teszel talán elég lehet. De! Nagyon nem mindegy, hogy milyen elrendezésbe teszed ezt a bordát. Fektetve semmiképp nem ajánlom, csak állítva, úgy sokal jobb a hőáramlás, és jobb lesz a hatásfokod. Illetve ha dobozon belülre teszed, akkor biztosítanod kell a megfelelő szellőzést is...
A tranzisztorok tokozása (TO-3) kicsit bonyolultabá teszi a dolgodat.
A szellőzés nemérdekes egy 12centis venti lesz rajta vagy kettő 8 centis alul-felül.Biztos nem elég a kettőnek ez az egy borda, vagy vegyek egy 20 centiset?
Hello Imi65
Elolvastam a csatolt Sipos cikket. Számomra hasznos volt. Sok új dolgot is mondott. Úgy, hogy kösz az infót. Valami hasonlót szélessávú antenna erősítőkkel kapcsolatosan olvastam (TKI. belső tanulmány). Nemlineális karakterisztika, jelek összegzése, keverés, különbségi frekvenciák, stb. De, hogy hasonló probléma, a végül is hangfrekis erősítőnél is előfordulhat, arra álmomba sem gondoltam. KD mester állítja, hogy az ideális erősítőnek nincs jó hangja. Én hiszek neki, nyilván tapasztalatból beszél. De azért érdekelne, hogy az általa említett ideális erősítő számol ezzekkel a fenti problémákkal, és megoldja? Tudom, hogy ez csak olyan elvi tipródás, de mégis csak akkor lenne korrekt leminősíteni az ideális erősítőt, ha a hangfal is ideális lenne. És ez az ideális páros hozná a nem megfelelő színvonalat. Amíg ez nem áll fenn, addig van egy olyan gyanúm, hogy a hangfal problémáit az erősítő hibáival, tökéletlenségeivel akarjuk kiegyenlíteni.
Szerintem is kicsit több figyelmet kéne szentelni a hangsugárzókra. Például ott miért nincs meg az a szabvány hogy 20-20Khz-ig +/-3dB belül legyen az átviteli karakterisztika
???
Én is rágódom, mióta KD mester megosztotta velünk tapasztalatait. Nyilván, a tapasztalatai az Ő gondolatvilágát ebbe az irányba terelték, mert hiába jobb erősítőt tervezett, a hangminőség nem volt számára kielégítő. Nem tudom, hogy Sipos, Piret tényleg tévúton jártak-e. Mindenesetre Ő is végigjárta ezt az utat. Csak azt nem értettem a leírásából, hogy miért próbálta még tökéletesebbre építeni az erősítőit, ha ez csak műszaki szempontból volt fontos. Persze, lehet, hogy vannak még a tarsolyában olyan kapcsolások is, amiket nem akar - érthető módon - megosztani velünk. Mindenesetre Sipos írása - valószínűleg - nem légből kapott, tehát én úgy gondolom, ezek a dolgok minden félvezetős erősítőben léteznek, és nem is lehet őket sehogy megkerülni. A 70'-es években már léteztek a Si tranzisztorok, az azóta eltelt 40 év alatt nem hiszem, hogy senkinek nem "esett le", hogy lehet igazán jó erősítő építeni.
Én inkább a 20cm-est ajánlom a két tranzisztornak + egy 8 cm-es ventilátort. A ventilátor erősen megnöveli a hőelvezetést, úgy biztos nem lesz gondod a melegedéssel, és elég ha kisebb fordulaton járatod a lapátot, úgy halkabb is. De majd úgy is meglátod, hogy mennyit jelent, ha van egy "széllapátod".
Helló
Van egy egyenirányítva 16 Voltos trafóm és kb 100Wattos lehet! Az lenne a kérdésem hogy ehhez nem e tudna valaki ajánlani valami egyszerűbb erősítő kapcsolást,... Számítógép mellé kéne, De ebből úgysem lenne sok watt! Köszönöm a segítséget helló
Számítógép mellé tudom még ajánlani a TDA2030-as erősítőt is. Ez teljesítményben is bőven elég lesz.
Bizony! A leggyengébb láncszem a mai napig a (dinamikus) hangsugárzó. És semminemű újdonság nincs ami az eddig elért gyenge, pár százalékos hatásfokot, vagy az átviteli karakterisztika linearitását lenne hivatott javítani. Ezekhez a hibákhoz képest egy korszerű erősítő ezen (és más) hibái elhanyagolhatóak.
A másik dolog az, hogy kell-e ilyen szuper lineáris karakterisztikára törekedni? Hiszen az emberi hallás sem lineáris, sőt egyénenként igencsak változó. Minden embernek hallásvizsgálat, freki-érzékenység skála, és tervezőhöz ezzel menni, hogy készítsen neki személyre szabott hangláncot.
Hello!
Azzal a kérdéssel fordulok hozzátok, hogy nem ismertek egy olyan kapcsolást ami a Közös hangeröt, Job csatorna hangeröt, Bal csatorna hangeröt, Magass, Mély, Fejhalgato hangeröt lehessen szabályozni? ![]() Köszönöm elöre is ![]() István
Helló
Köszönöm szépen a válaszokat,... Esetleg tranyós vagy fetes lenne valakinek? Nem ic set akarok ha van más módja is,... Köszi helló
Szia!
Nagyon kevés a feszültséged! Ha jól értelmeztem szimpla 16V. Találtam két kapcsolást, de ezek is 20V körül kérnek feszültséget, esetleg ki lehet próbálni 16V-ról is.
Alapvetően az a baj, hogy ezeből is kettő kéne csatornénként hidalva, hogy normálisan lehessen zenélni még számítógép mellé is. Ebbe a kategóriába bőven megfelelne valami ütős 12voltos 4 csatornás IC. Ebből kettő simán, másik kettő hidalva és van is egy 2.1 erősítőd. Mélyszűrőnek meg sok kapcsolás található itt. Bár a subwoofer nemtudom hogy kell-e neked. Attól függ milyen zenéket hallgatsz.
Szia!
Szerintem erősen két részre kell választani a dolgot. Már elég régen olyan szinten áll az erősítéstechnika, hogy akár diszkrét félvezetőkkel(tranzisztor, FET), IC-kel, vagy csövekkel lehet hallgatható erősítőt építeni. Ha műszaki szemmel nézzük kellett egy paraméter rendszer, ami alapján azt mondhatjuk, hogy ebben a dobozban egy erősítő van. Ez pl. a Hi-Fi szabvány. Ezzel nincs is gond minden műszaki téren így van: van egy objektív feltételrendszer, aminek vagy megfelel a cucc vagy nem. A gond ott kezdődik, hogy az erősítőt hallgatja az ember, és itt már nem objektív értékelés folyik, hanem az emberi hallás szubjektivitása lép a színre. Nincs is ezzel semmi gond, addig amíg valaki ki nem találja, hogy melyikünk hallása a jobb. A zenészeké, akiknek szakmájuk a zene előállítása, vagy aki hallgatja, vagy mindenkié? A hallás az 5 érzékszer egyike, ugyanúgy különbözik emberenként, mint az ízlelés, a tapintás. Nem is akarja senki megtalálni a legjobb ízt, a legszebb színt stb., mert nem is létezik ilyen. Olyan ez szerintem, mikor egy ürge bemegy az autósboltba, hogy autót szeretne venni. Az eladó megkérdezi, nagyjából mit szeretne. A pasi elmondja nagyjából az igényeit, az eladó átgondolja a dolgot, majd így szól: - Uram önnek három típust tudok ajánlani, kérem nézze meg őket! Látom ön fiatal talán hamarosan gyerekei lesznek az első egy jó családi autó, minden biztonsági felszereléssel ellátva, gondolva a családja, főleg a gyerekek biztonságára. A második, - mivel látom, hogy fiatal értelmiségi, hamarosan vezető beosztásban lehet - egy luxus autó minden lényeges extrával felszerelve, ezzel bármikor mutatkozhat üzleti partnerei előtt. Jól látom, hogy ön sportol? Igen! Ezért is merem ajánlani a harmadik típust, ami egy igazi sportos autó, megfelelően nagyra méretezett motorral, és a hozzávaló széles gumikkal. Nos megkérdezhetem melyiket választotta? A válasz erre: A pirosat! Szerintem egy erősítő objektív paramétereinek annyi köze van a választáshoz, mint az autó műszaki paramétereinek a piros színhez..
Nagyon igazad van ! Visszafelé kell végiggondolni a zenehallgatást: nem a zene van először és nem is az erősítő, hanem az ember, akinek van valamilyen hallása és valamilyen ízlése, esetleg valamilyen hangulata, mert az is számít. Aztán van a hangdoboz, ami szerintem sokkal többet tud változtatni a hangon mint az erősítő, hiszen ez az ami szól. És csak ezután jön az erősítő, majd a jelforrás.
Sziasztok. Pioneer bp-720 erősítőhöz kellene service manual. Nem akar működni ezért sokat segítene, hogy hogyan induljak el a javításában
Csak erősíteni tudom a gondolatmeneted. Ha jól emlékszem valamelyik nagy orosz zeneszerző (Sztravinszkij ?) mondta, hogy a zene nem fejez ki semmit, csak kivált a hallgatóból valamit. De nyílván csak azt képes kiváltani, ami benne van. A szituáció hasonló ahhoz mint mikor valaki előveszi a családi fotóalbumból, az itt ott megsárgult, cikk cakkos szélűre vágott régi fotókat, amin például, a már rég meghalt szüleivel van lefotózva, vagy amelyik a fiát ábrázolja első gimis korába. Aki már egy másik városba lakik, és jó ha fél évenként meglátogatja. És az illető akár könnyekig is meghatódhat.
Ugyanakkor egy tökéletesen megkomponált műszakilag kifogástalan fotó láttán csak csodálkozik, hogy hol tart ma már a technika! És ennyi. Kétségtelen, hogy van ennek a HI-FI témának a műszaki oldalán kívül, egy pszihológiai, emocionális része is. Már amennyiben a delikvens pl. a zenét zenének tekinti és nem mérő jeleknek. Ami a műszaki részt -mármint az erősítőket- illeti, az itt ott, már öncélú rekord hajszolás. De mintha már elérték volna a plafont. Vagy az igazán nagy cégek nem publikálják, hogy hol a súlypont? Ezért volt érdekes számomra a Sipos féle cikk. Az akusztikai rész szerintem is erősen le van maradva. A "füstös kiskocsma hangulata" nem műszaki paraméter. Még a fogalom alkotás, paraméter meghatározás, pszihológiai hatások felderítése, területeken is van mit fejlődni. A realizálásról már ne is beszéljünk. |
Bejelentkezés
Hirdetés |




???







