Fórum témák
» Több friss téma |
Fórum » USB-s hangkártya PCM2902 IC-vel
Sziasztok!
Szeretnék építeni egy ilyen hangkártyát ,de nekem kéne előerősitő a bemenethez ami 5V-ról működne mert az USB-be csak 5V-t van és külön tápot nem akarok hozzá rakni.Ehez várnék ötleteket! Előre is köszönöm! Roland
Köszi szépen
Sziasztok!
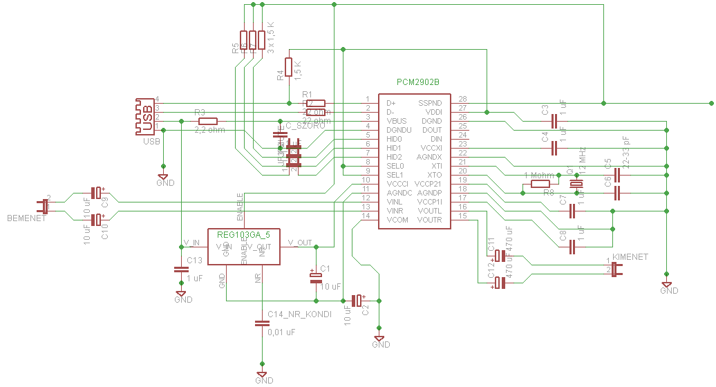
Sikerült működőképesen összerakni - egyenlőre csak proto verzióban- a kapcsolást, azonban akadt némi bökkenő. Az USB tápkondi eredeti 1 µF-osa nekem is kevésnek bizonyult, egy 100 µF-ra lett cserélve. Továbbá én a kapcsolásba beleraktam a TI. REG103-asát, nem tudom kinek van-e ezzel esetleg tapasztalata, nálam ugyanis (gondolom valami hiba folytán) a mellékelt kapcsirajz szerinti összeállításban csak zajt gerjeszt. Ha kikötöm a kapcsolásból, megszűnik. Én egy máshol látott rajz szerint kihagytam a Schottky-diódát, nem tudom hogy lehet-e ez a probléma. Ami a gyári paramétereknek megfelelő lenne az a ROHM féle RB520S. Kérdés hogy szerintetek jó összeállításban mennyit javíthat a reg. IC, van-e értelme alkalmazni? Vagy elég egyszerűen a jó nyák, ferrites USB kábel és a szűrőkondi az alaplap zajainak megszűntetésére? Előre is köszi! Üdv.: Zetef
Az adatlapja.Bővebben: Link
Szia!
Azért nem működik mert a REG103 Enable lábát nem jó helyre kötötted. Kösd az USB VCC-re. mert nem kapcsolja be az ic igy. mert földre kikapcsolja, vcc-re meg bekapcsolja. Szerinte ez lesz a baj. SSPND láb csak késöbb lesz aktiv magas ,ha már a pc vel felállt a kapcsolat. Peppe
Bocs a SSPND aktiv alacsony.
Szerintem kösd VCC re egyből a reg 103 enable lábát
Átkötöttem, de egyenlőre nincs javulás. Borzasztóan hallani az "alaplap zajait". Amikor a REG103-at kikötöttem a körből, nagyrészt megszűnt.
Szia!
Az általad felrakott aplikációja 2902-es ic-nek tökéletesen rossz, nem csoda hogy nem müködik! A gyárári kapcsolásban kb. 3,3 - 3,6 V-ot kap az ic ami persze nem is kötelező, csak extra. a Vccc1 lábra csak decoupling kapacitás kell és más nem! Ha már minden áron külső táról akarod hajtani az ic-t, akkor is szabályozható REG 103-as kell használni, nem pedig fix 5 V -ost, de én nem is erőltetném ezt az ic-t, mivel az LM 317 minőségileg tökéletesen ekvivalens, vagy még jobb, csak éppen a töredékébe kerül.
Hopsz, valószínűleg tényleg ez a probléma.
Tehát reg. nélkül közvetlen kapja az 5 V-ot az IC, ha pedig reg. van akkor az 3,3 körülre stabilizálja, de az még elég a PCM-nek, jól gondolom? Mert egyébként van ugye stabil 3,3-as REG103-is, akkor elvileg az jó kéne hogy legyen. Én csak azért gondoltam ezt a stabil reg.et, hogy akkor nincs külső osztó, annyival is kevesebb alkatrész. Lehet hogy alaptalanok a kétségeim, de az LM317 az tényleg megfelel ehhez? Köszi a segítséget, emellett eléggé elsiklott a figyelmem!
Igazából maga az ic állítja elő a 3,3 V-os feszültséget a Vbus-ból, csak plusz lehetőség az external táp. A 96MHz-es master clock miatt használják az alacsony tápfeszt, ami előállításához az LM 317 LZ vagy SO8 több mint tökéletes!
Lehetséges hogy akkor megpróbálom LM317-el, még megfontolom. Köszi a segítséget!
gb197! Még kérdésem lenne, hogy a REG-es gyári kapcsolásban a schottky az milyen szerepet lát el? Elhagyható probléma nélkül?
LM317-el akkor: bemenetre az USB 5V-ja, osztók (27K és 13K az jó?), kimenet pedig a Vccc1-re? Kell még valami kötés, pl. a Vbus-sal mi ilyenkor a helyzet? Előerősítésre mi a pro-kontra az OPA2353 és a TPA152-t illetően? Utóbbi ahogy olvastam fülesre 5 csillagos, az OPA-val mik a tapasztalatok? Egy rendes vonalszintű kimenethez bármelyik megteszi?
Ha vonalszintű kimenetet szretnél, akkor kár erősítőkkel vacakolni a kimeneten, mert az IC kimenete alapból vonalszint körül van. HiFi-re vagy értelmesebb erősítőre nyugodtan ráköthető, lesz elegendő hangerő, csak füleshez kevés. Bár sokan még fülest is hajtanak meg közvetlenül az IC-ről, de az inkább már csak igénytelenség.
Vegyük át még 1x akkor, mert látom nem értettél meg tökéletesen!
Az ic-ben belső regulátor van ez állítja elő a 3,3V-ot. Annak semmi értelme, hogy a Vbus-ról állítsunk elő 3,3V-ot, a gyártó is csak az akarja szemléltetni, hogyan lehet external tápot "ráerőltetni " az ic-re a FIGURE 37-ben. Ez a kapcsolás az "emelt" minőségű alkalmazása a csippnek, amit nem tartok szerencsésnek jómagam. Ha már külső stabilizátor, akkor külső trafó is kell, és nem az usb 5V-ot kell használni, mert ez valóban hoz valami minőségi változást. Az ic sztenderd alkalmazása a FIGURE 38-ban látható, itt bizony nem is használják a REG 103-at. Az LM 317 -hez természetesen nem jó az ott alkalmazott (27K és 13K), ennek saját számítási képlettel lehet beállítani a kívánt értékre. A schottky diódát pedig nem érdemes elhagyni, a biztonságos működést szolgálja. Az alábbi kapcsolásból lehet ötletet meríteni, a pcm 2706-hoz készítettem...
Üdv mindenkinek !
Nem egészen ide kapcsolódik. Célom egy jó minőségű USB-s hangkártya készítése. Találtam egy DVD lejátszóban egy AV2188-sa IC-t. Szerintem sok tipusban megtalálható, (ez konkréten S*ny-ban volt) Sztereó AD konvertert tartalmaz 194KHz mintavét 24bit. És persze házimozi DA-s kimenete van. I2C soros beállítású. Az alldatasheet.com-on megvan az adatlapja. Hogyan lehetne belőle külső USB-s hangkártyát készíteni ?
Szia.
Ez a kérdés újra és újra felvetődik, ezért a válasz is mindig ugyan az! (Többet kell olvasni visszamenőleg...) A legegyszerűbben a PCM2706 -al lehet megoldani a problémát, a komplett rajzot pont az elöző hozzászólásomnál csatoltam. USB-ről I2C -ra fordítja az adatot, sajnos csak 16bit max 48kHz mintavételi frekivel. Az USB kodek ic-k általában nem támogatják a nagy felbontású formátumot, nem is lenne nagyon értelme, mivel a pc-n nagyon ritka a 24 bites minőségi hanganyag... Ha jó minőségű külső DAC-ot akarsz készíteni, az usb-t nyugodtan elfelejtheted, és helyette s / pdif portra pl. CS8416 + AD1896 + PCM1716 ickkel lehetne készíteni nagyon spéci konvertert.
Az általad feltöltött rajz kb használhatatlan. Szerintem nem lenne butaság újra feltölteni, valami értelmesebb minőségben (vagy ne engedd, hogy feltöltéskor átméretezze). De ez így tényleg nem jó...
Ezzel egyetértek, gb197, ha kérhetünk, feltöltés előtt állítsd be, hogy ne méretezzen át semmit, és ha feltöltötted, akkor a korábbi helyre beillesztem a nagyobb képet.
Vagy ennél nagyobb felbontású nem lesz várható?
Remélem ez a kép használhatobb lesz. Bővebben: Link
Köszi a választ. A gondom az, hogy nem vagyok otthon az ilyen IC-k lelkivilágában.
........................... Stúdió célra szeretném használni ha már van, ezt az AV2188-ast. Valószínű zöldségeket fogok kérdezni. Melyik SPDIF csatlakozó ? Mert az alaplapon nincs, a belső hangkártyát pedig szeretném elfelejteni (irgalmatlan zavaros). (nomeg egy ócska hangkártya SPDIF-jén keresztül kommunikálni) 2. Hogyan fogja tudni a PC kezelni, egyáltalán tudni, hogy odakinn egy AD/DA van rákötve. Ehhez gondolom a kommunikációs szabványok áthidalása mellett még valami ROM-ba vagy Flash-be írt DLL is kell. Esetleg a PC-re telepíteni Drivert.
Bocsánat a hülye kérdésért de az I2S-es DAC lábait csak rá kell kötni a PCM2706-os lábaira? (a BCK a BCK-ra és stb)
Az S/PDIF csatlakozó az alaplapon vagy a hangkártyán van elhelyezve Toslink (optikai) vagy 3,5mm -es Jack 75 ohm-os koaxiális kimenet. Külön nem kell illesztő program, mivel a hangkártya csippje kezeli ezt is, és ebből létezik ki ill. bemenet. a kommunikáció mindig egy irányú ezeknél az interfészeknél.
A zene egyszerűen a digitális bemeneten érkezik , ill. megy kifelé, csupán kikerülöd a hangkártya gagyi AD/DA konverterét, ami nem titkolt módon, nem professzionális célokra van kihegyezve.
Sziasztok!
Az ide korábban már félig feltett cikk a Rádiótechnika 2006/2-3 számában jelent meg. Felteszem ide egészben, hátha valaki meg szeretné építeni. (Egyébként a RT összes száma megtalálható a BME OMIKK könyvtárában.) A nyákot berajzoltam Protelbe, és kicsit módosítottam rajta, hogy többféle potméter is beültethető legyen. De csatolom az eredeti tervet is (levilágítós technikához 2db ugyanolyan rajzot tartalmaz). Az optikai csatlakozók és az LMC6484 műverősítő beszerezhető pl. a RET-ben, a kapcsoló beszerezhetősége még kérdéses számomra. Azonban ha valaki csak zenehallgatásra használná, ezeket az alkatrészeket el is hagyhatja, a kimenetre egy passzív szűrő is tökéletesen megfelel (csatolva), a bemenetre pedig 1µF-os fóliakondikkal közvetlenül csatlakozhatunk.
folyt.
egyszerűsítsük a dolgot.
Legyen csak a bemenet Spdif-es, hogy felvenni tudjak studio minőségben. Az ilyen-olyan effektek miatt kell a túlmintavételezés. Kiíráskor úgyis 41K-16bit-es lesz. viszont, ha eleve 41k-16bit-es jelet kezdek mixelni, effektezni, silány lesz a végeredmény. D/A konverzió nem érdekes, az maradhat a hangkártya feladata. Ehhez milyen "hardverek" kellenek ? Esetleg, ha rajzot is tudnál hozzá skiccelni, szerintem sokan aranyba öntenének. |
Bejelentkezés
Hirdetés |




!














