Fórum témák
» Több friss téma |
Ja meg a 470µF is kimaradt. De az nem feltétlenül kell vagy igen?
EZ a tranzisztor honnan is kap vezérlést? ( Lásd mellék. )
Ki kellene forrasztanod és úgy kipróbálni az áramkört.
Azért nem árt ha mégis be van építve egy 100nF-os kondenzátor együtt.
JA!!! A D3 beépítése is fontos. Ha a kérdésemben szereplő alkatrész az a dióda lenne, akkor bocs...
Viszont én úgy látom, hogy a tranzisztor SOURCE és DRAIN kivezetései fel lettek cserélve...
Nekem olyan kapcsolás kéne ami úgynevezett "fűrész" lesz azaz a LED-et fogja villogtatni. (((Ez majd táp testerhez lesz, hogyha nagyobb feszültséget észlel akkor villogtassa, de akár ha valaki tudna olyat hoyg esetleg nem LEDdel, hanem kijelzővel pls dvd,video... stb.)))))
(és ott nem villogtatná hanem értéket mutatna ki kb. 2 tizedes jeygig)
Szerintem egy komparátorral kellene figyelni a feszültséget. Ha a bemeneten egy előre beállított értéket meghaladna, akkor engedélyezhetné az 555-ből kialakított Astabil MultiVibrátor (- azaz villogni fog a LED. Bár vannak olyan LED-ek is, amik önmagukban is képesek villogni. Ekkor az 555-ös "roppant bonyolult" áramköre elhagyható.) ...
Én :yes: így építeném meg a te leírásod alapján az 555-ös változatot. A kijelzős változatra inkább egy feszültségmérő műszert alkalmaznék.
hát igen lehet, hogy az lesz megépítem mind a 2-őt
egy kapcsolást kérhetnék a komparátor és a 555 ic kapcsoláshoz?
Valami ilyesmire...
... gondoltam. Bakker tényleg felcseréltem! Több szem többet lát. Köszi az észrevételt!
nm. De biztosan te is megtaláltad volna idővel...
Üdv.az 555Ic.2+6os lábra tégy 47-100mikrs kondit és a kimenetre Bc639-est.Pulzálni fog 1-2mp.időtartamban a töltő R-tag értékétől függően.
Egy olyan kapcsolást szeretnék kéni ami a 3,3, 5 és 12V-ot (szg táp) ellenőrzi egy komparátorral a feszültséget és egy 555-ös IC-vel villogtatja a 7 LED-et.
(Hogyha eléri a tűréshatárt azaz, hogyha a tűréshatár felett van akkor villog ha alatta akkor nem világít) Segítségeteket előre is köszönöm!
Öt válasszal ezelőtt tettem fel ezt a képet! Ennyire nehéz keresni!?De a táma képei között (most legalább ) is az első: Fesz-detektor_O...5_.JPG ( )[off] Természetesen a te igényeidhez kell majd igazítani a kapcsolást.
Hello!
Remélem azért Te tudod mire jó ez az "izé", mert én nem igazán.. (és, hogy tényleg erre gondoltál) Minden esetre megrajzoltam, de csak remélhetem, hogy nem csak tornáztatni szeretted volna gyenge elménket, mint megannyien... :yes: üdv! proli007
[off] ... nagyon kedves az, amikor a kérdező eltűnik. ...
Sziasztok.
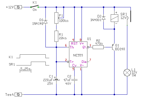
A mellékelt kapcsolással lenne a következő a problémám. A relé helyett most egy led van jelenleg. A tápfesz megjelenésekor halványan felvillan a led, de ha az időzités letelte előtt megszakitom a tápot akkor is felvillan a led. Ezeket a felvillanásokat leszámitva rendesen működik a kapcsolás. Szeretném kérni a segitségeteket a felvillanásokat hogy tudom megszüntetni. Előre is köszi mindenkinek
Szia!
Köss egy 6 Volt körüli Z-diódát a 470 ohm -al sorba (katódja nézzen a 3-as láb felé). Így csak akkor nyit a kapcsolótranzisztor, ha az IC kimenetén több, mint 6 Volt van. Nekem sikerült hasonló problémán így úrrá lenni.
Köszönöm a gyors választ, kipróbálom hátha segit.
Ha úgy kötöd a zenert ahogy irtad, akkor csak egy sima sziliciumdiódányi feszültségesést okoz, ennyi erővel jó helyette egy 1N 4148 is. Ráadásul a tranyó akkor nyit, ha a 3-as kimenet alacsony szinten van, nem pedig magasan.
Szóval, ha zenert raksz, akkor forditva tedd, katód a tranyó bázisa felé nézzen.
köszönöm a válaszokat, de sajnos egyik megoldás sem volt jó.
Az első diódás bekötésnél nem történt változás, a másodiknál már nem villan a led, de sajnos az idő letelte után sem világit Talán valakinek még akad ötlete.
Mit értesz második megoldás alatt? Ha a zeneres, akkor milyen értékű zenert tettél?
Ja és mégegy: a relé helyére tett lednek mekkora soros ellenállást tettél?
csak bzx 9.1 volt kéznél, a soros ellenálás 1K
Ja, igen. PNP tranzisztor! A kollektorába kösd a terhelést, ne az emitterébe.
Bocsi... nem irtam hogy a tranyó nincs benne a led + és 555 3.l közt van a fent emlitett 1K val
Egyébként R1 68K, C1 100 mikro
A soros ellenállást csökkentsd le 100-220 ohm-ra.
A magyarázat majd holnap reggel lesz esedékes, mert rohannom kell.Dolgozni.
Tedd be tranyót! Kísérletezz azzal! Kollektorba relét!
Most olvasom, hogy nem épitetted be a tranzisztort.
Ezekszerint csak leddel fogod használni a kapcsolást, és igy valóban fölösleges lenne. A gondot a tápfeszültség megjelenésével egyidőben induló időzités jelenti. Szerintem a tápfesz megjelenésének pillanatában a kimenet még talán pár ezredmásodpercig alacsony feszültségszinten van, és ez idő alatt villan fel a led, ezután már kialakulnak a feszültségszintek, és nem világit, csak az időzités letelte után. Viszonylag egyszerű módon lehet ezt a felvillanást kivédeni, mindössze egy 1-4.7 µF kapacitású elkót kellene párhuzamosan kötni a leddel. A tápfesz bekapcsolásának pillanatában, ha a kimenet alacsony szintű, akkor a kondi töltődni kezd,és a soros 1k-ellenállás ledre menő kivezetésén is a pozitiv tápfesz mérhető. Igy viszont nem tud kinyitni a led, és megszűnik a felvillanás. A kondi rövid idő alatt feltöltődik, és a további működést nem befolyásolja. A pdf-ben csak ezt a módositott részt rajzoltam be, a többi részlet az eredeti maradjon.
üdv mex!
köszönöm a segitséget és a magyarázatot, még nem próbáltam ki mert most értem haza. |
Bejelentkezés
Hirdetés |






(
)







