Fórum témák
» Több friss téma |
Fórum » Kapcsolóüzemű táp autóba Hi-Fi-hez
Szia!
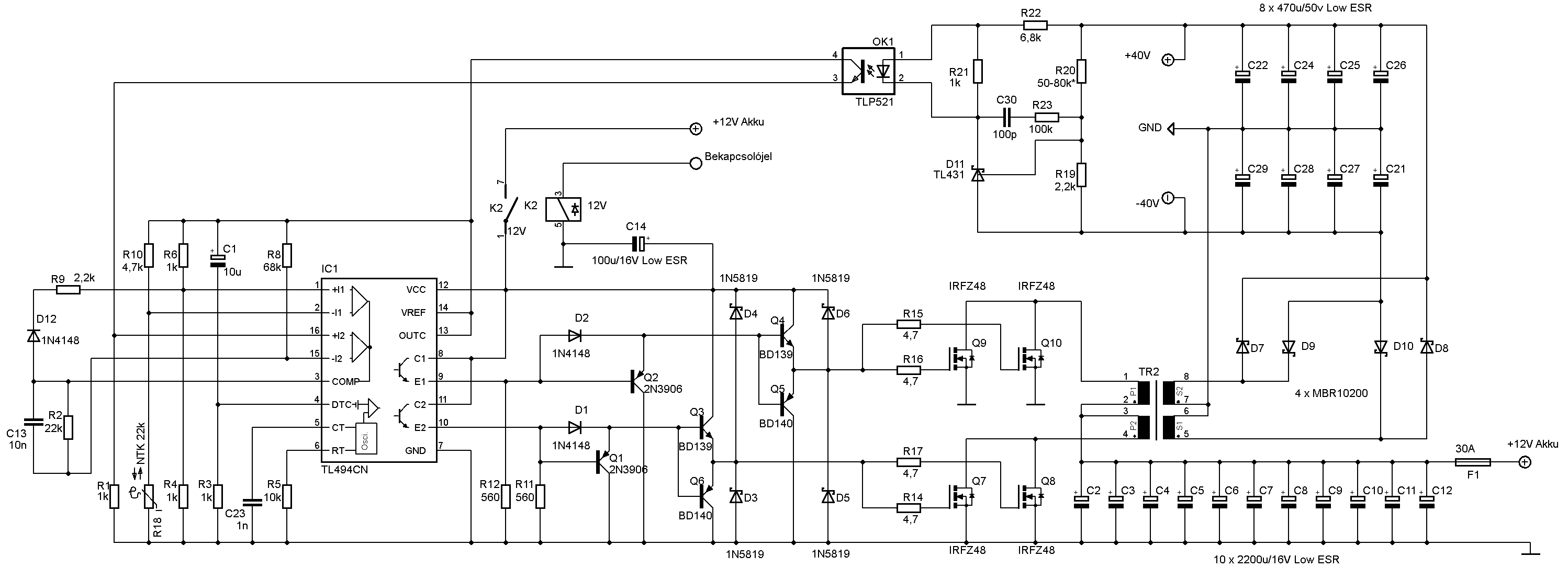
Elfelejtettem írni, hogy a panelen a legszélső fet source-a csak 1 forrpötty, remélem észrevetted, hogy azt be kell kötni a többi fethez hasonlóan a - forrásra. Sajnos mielött legyártottam, nem vettem észre, hogy hiányzik a fóliáról is. Elnézésedet kérem. Így első ránézésre, rosszul vannak bekötve a trafó lábai. Ha kiforrasztod a lábakat és szakadásmérővel megméred, akkor látod, hogy melyik az összetartozó vezeték. Ez után pedig az 1-1 vezetékvéget ellentétesen kötöd be a GND-re. Tehát az 1. vezeték "alulsó" kivezetése valamint a 2. huzal "felső" kivezetése kerüljön a GND pontra. Ugyanígy a primeren is.
Nemszükséges, én nem kötöttem össze.
Csakis a jelbemenet földje volt a közös pont azt hiszem. Így biztosan nem alakulhat ki földhurok.
Igen a fet lábát észrevettem!
Biztos a trafóval kell játszanom mert ha csak az egyik felét kötöm be már 40v lesz. Kipróbálom ahogy írtad.
Mennyi ennek a tápnak a normál áramfelvétele, 10A-es labortáppal nem tudom kipróbálni lekorlátoz 8 voltra?
Mert rákötöttem aksira és durván melegednek a kábelek, a fetek is atomforróak, már kicseréltem irfp054n-re. A trafót úgy néz ki jól sikerült bekötni, de nagyon sok áram kell neki , lehet hogy át kell tekerni?
Na ez engem is érdekel, hogy mitől lehet ilyen(csúnya) a jelalak.
Milyen trafó ez?
Akkor szokott megszaladni az áramfelvétel ilyen durván, ha légréses a trafó, vagy ha nem fekszik össze rendesen a két fél mag. Az én Cimó-féle tápom 350mA-t eszik üresjáratban. ETD49 N67 maggal
A trafó helyes bekötésével ilyen lett a jelalak. De zabálja az amperokat.
A kapcsolást is elküldöm, a BD-k nek , kell melegedniük, mert igen forróak!
Mekkora frekvencián jár a táp?
Ha látnám a gate jelalakokat biztosra mondhatnám, de így csak feltételezem hogy nagyon lassú a meghajtás. Nálam IRFZ48-nál volt kb 100ns. IRFP054N-nel is hasonlónak kell lennie. Áramfelvétel szintúgy pár száz mA.
Most már megint nem tudom mi lett, lehet elszállt a 494?
Ez a gate jelalak, de az IC 9, 10-es lábán is ilyen, 20uS/osztás
Eléggé ronda.
Szedd ki az 1N4148 egyik lábát a 9-10 es lábon és úgy nézd meg a jelet. Fet nélkül nem próbáltad a meghajtást?
Holnap majd megnézem úgy is, milyen jelalaknak kellene lennie?
Érdekes mikor beterelem kb 1 amperrel a kimenetet (ami kb15v, a 80v helyett) tiszta négyszögjel lesz a meghajtás. Szóval van valami vezérlés is de valami meg nem okés neki
Hello mindenki, van egy autós erősítőm, a tápja 2szer 30V ot ad 4Db IRFZ30 FET van benne, szeretnék erre rákötni még egy szétbelezett szobai erősítőt is ideiglenes mert nincs most más és kevés a csatorna, az a kérdésem, hogy ez elbírná-e és esetleg hány Watt ot tud ez a táp ami van benne, vagy ez a kapcsolástol függ? egyébként 30A es biztosíték van benne.
ja és gyárilag 4csatornás volt de 2 csatorna már meghalt, szoval annyival kevesebb kell neki, szerintetek elbírna még egy 2szer 40-60W-os erősítőt?
Megsült a FET!
Ha kikötöd a körből a döglött végfokot, akkor igen.
Szerintem úgy 200-250W-ot tudhat az a táp. Azaz ennek a fele marad az új végerősítőnek ugye, mert az erősítőd fele még üzemelni fog, ha jól értem.
Igen jólérted, namost az a baj, hogy szétvolt szedve ment üresen az erősítő,viszont a tápjárol ment egy másik és egyszercsak elkezdett füstölni a gyári erősítője, tehát ami egynyákon van vele, pedig üresen volt se bemenet se hangszóró.. hát ezvan szóval mostmár csak a tápja jó
Feszültséget hogy lehet növelni? Esetleg ha a szekunderre tekerek még egy kicsit?
Attól függ, hogy figyeli-e a kimenő feszt, vagy nem. ezt kövesd végig. Ha megnézed a panelt, akkor azt is nézd meg, hogy nincs-e túlterhelés védelem az eredeti végfokban, mert ha kiszeded a tranyót, akkor lehet lekapcsolja a tápot. Nem ismerem az erősítőd rajzát.
Amúgy milyen erősítő (volt) ez?
Az jó ötlet, ha nincs fesz figyelő áramköre. Meg kell nézni a puffer kondit, és a diódákat, hogy fogják-e bírni.
Azzal viszont, hogy növeled a feszt, gondolom a kimenő teljesítményt akarod izmosítani. A tápban lévő trafó behatárolja a teljesítményt. szerintem 4X50W az reális lehet. Annyit kibírhat.
Valami kínai volt Spertech a márkája
nem figyeli a feszültséget, bekapcsol tranyók nélkül is, most egy 5csatornás házimozi erősítő van rajta ami gyárilag ment 2*50V ról (2*100W) meg egy ami 2*25V ról, most mind az 5 csatorna erről a kapcsi tápról megy egy laptop akksiról és épphogy langyoslessz a borda fél óra max hangerő után, egyébként 2*20V-ot ad ki. A kondik 35V osak a diódákat nemtudom, majd felírom a számát
Na csá! Sikerült valamit okoskodnom a fet meghajtó körben, ilyen lett a gate meghajtás(Trafó nélkül)!
De akár hogy kötöm be a trafót max 20V lesz, a kimeneten szabályoz valami?
Szimpla TL kimenetről meg egy lehúzó ellenállásról jobban menne.
Javaslom nézz végig a TL kimenetétől a BD fokozatig mindent.
Megnéztem benne a diódát vagy nemtudom miez, egy bizonyos: 1
AN78xx/AN78xxF Series positive output voltage regulator, meg ugye ugyanez csak negativeba. Az adatlapján 24V ig van írva, ha ezeket kicserélem mondjuk 40V osra és a szekundertekercsre tekerek még pár menetet akkor meglessz a 35V nem? Esetleg cserélnem kell még valamit?
Ha a puffer feszültségtűrésének közelébe merészkedsz, akkor azt is.
Ha nincs visszacsatolás a szekunderről akkor mást nem kell.
Hát a puffer az 35V os, de kondim úgyis van rengeteg, szóval azt kicserélem 50V osra, a szekunder visszacsatolás mit jelent?
Ezek az AN78xxF jelölésű cuccok, Stabilizátor íc-k.
laptop akksiról? ? ? abban nincs sok erő. max. 24 voltosak nagyobbat nem kapsz, de a középső lába elé ha beteszel egy zener diódát, akkor azzal meg tudod emelni a feszültségét. Ez az ic nem tud nagy teljesítményt. asziszem 15W körül, úgyhogy az kevés lesz nem? Be kell tenni a trafó után a graetz hidat meg a kondikat, és ezt a fesz stabilizátort el kell felejteni. Szerintem csak azért rakhatták bele, mert a tápnak nagy tüskéi vannak, amit le akartak vágni vele. Azt viszont meg lehet oldani máshogy is.
Mondtam tegnap, vagy tegnapelőtt,hogy tegyél be egy potit, és iktasd ki a visszacsatoló ágat, és akkor tudsz tesztelni trafó nélkül is. Be fog rendesen indulni.
Nekem a két gate-en ilyen a jel. rakok 2 képet. 1. kiskitöltéssel 2. naggyal.
Graetz hidam van, tehát akkor ezt csak tegyem be a trafó szekunderére? Akkor gondolom a feszültség növeléséhez mást már nemis kell csinálni, csak a szekundert áttekerni, 2db VF2 menne róla.
|
Bejelentkezés
Hirdetés |




, lehet hogy át kell tekerni? 


nem figyeli a feszültséget, bekapcsol tranyók nélkül is, most egy 5csatornás házimozi erősítő van rajta ami gyárilag ment 2*50V ról (2*100W) meg egy ami 2*25V ról, most mind az 5 csatorna erről a kapcsi tápról megy egy laptop akksiról és épphogy langyoslessz a borda fél óra max hangerő után, egyébként 2*20V-ot ad ki. A kondik 35V osak a diódákat nemtudom, majd felírom a számát 







