Fórum témák
» Több friss téma |
Sziasztok!
Nekem egy olyan kapcsolásra lenne szükségem, ami jelez, ha a 3 fázisból valamelyik "elmegy". Köszi előre is a segítséget.
Hali!
Lehet hogy ebből már tudsz vmit készíteni.. [link=http://skory.gylcomp.hu/kapcs/kapcs.html]http://skory.gylcomp.hu/kapcs/kapcs.html[/link]
Az 1999-es rádiótechnika évkönyvben szerepelt egy kapcsolás, én meg is építettem és pöpecül müködik; sőt, még 15%-os fesz. csökkenés esetén is működésbe lép
Köszi szépen dobo! A '99-esben megtaláltam. :yes:
Egyfázisú védőreléÜdv.Nem tudtam hova tegyem kérdésem, új topikot nem nyitnék. Egy lehetőleg egyszerű kapcsolást keresek, ami figyelné a feszültséget 230V egyfázisú rendszerben és ha ez az érték elmászkál valamelyik irányba, akkor oldjon le egy relét. Ez a készülék létezik készben megvehető, de érdekelne hogyan lehetne megoldani.
Ablak komparátornak hívják amit keresel, persze ahhoz hogy a hálózati feszültséget tudjuk vele figyelni azt egyenirányítani kell majd le is kell osztani akkora feszültségre hogy a komparátor is elviselje.
Röviden a hálózati feszültséget egyenirányítod, leosztod. Kell két referencia feszültség egyik az alsó kapcsolási értéknek megfelelő a másik a felsőnek. Ezt a három feszültséget ráviszed egy ablak komparátorra és annak a kimenetével már kapcsolhatsz is egy relét. Persze hiszterézist is kell beállítani máskülönben ha a kapcsolási érték körül van a feszültség akkor oda-vissza fog billegni.
Lehet kapni készen nem is drága:Feszültségfigyelő relé 1 fázisra
3 fázisú táplálás esetén 1-1 fázis hiánya károkat okozhat a motorokban, vagy egyéb szimmetrikus eszközökben.
De 1 fázisnál milyen esetben lehet egy ilyen eszköznek létjogosultsága? Arra gondolnék, hogy a hálózati érték az nem valószínű, hogy egy bizonyos érték fölé nőne (nálunk pl. általában magas, eddig 246 V-től nagyobb értéket nem mértem, ami még tűrésen belül van), és így nem veszélyezteti az eszközök biztonságát. Ha viszont egy kritikus érték alá csökken, ami akár elő is fordulhat, akkor sem túl jó opció a teljes áramtalanítás. Milyen körülményekre nem gondolok, nálad milyen konkrét feladatot oldanál meg ezzel?
Aha. De a kérdező is ezt írta:
Idézet: „Ez a készülék létezik készben megvehető, de érdekelne hogyan lehetne megoldani.” Tehát most leírtad neki, amit tud. A valasszal mi lesz? Idézet: Még mindig jobb, mint egy leégett hűtőgép kompresszor. „Ha viszont egy kritikus érték alá csökken, ami akár elő is fordulhat, akkor sem túl jó opció a teljes áramtalanítás.”
Konkrétan erősítőket, hangosítós bazárt védene meg generátoros megtáplálás esetén. Most jönnek a kommentek hogy a generátoroknak van feszültség szabályzója... Volt rá eset hogy meghibásodott és jött a túlfesz.
Vagy egy példa: haver hangosított hosszú ipari kábelról kapta a 3F áramot. Valahol elveszett vagy meggyengült a nulla, és fázis került a helyére. Az ilyen kellemetlenségeket kerülném el.
Hello!
Én megrajzoltam, hogyan lehet elkövetni ilyesmit. Bár nem értem, ha ilyesmivel foglalkozol, akkor miért nem opció egy gyári készülék beépítése.. ![]() Lakatos sem kezd el kalapácsot reszelni, mikor kezdi az ipart. Pedig nyilván tudna készíteni. Kép kérésre cserélve. A hozzászólás módosítva: Szept 8, 2025
Moderátor által szerkesztve
Idézet: „Lakatos sem kezd el kalapácsot reszelni, mikor kezdi az ipart” Mégis reszeltetnek minden szakmunkastanulóval. Nekem is kellett.
Engem még meg is büntettek érte, mert a kis csajoknak megcsináltam a négypofás esztergán. Hiába mondtam, hogy reszeljék kicsit csámpásra, nem elég a szálra húzás. Tanár úr persze egyből kiszúrta és már hivatott is. Kapásból tudta hogy én voltam..
Hát le a kalappal
Cégnél használunk 3 fázisú figyelő reléket és elég rövid az élettartamuk. Nyilván van nevesebb gyártó minőségibb termékkel, na mindegy. Gondoltam magam elkészíteni és megérteni működését. Ha csatolnál egy rövid leírást a kapcsolás működéséről azt megköszönném.
Nem tudom, miért csak a postások tanultak nálunk gépi fográcsolást, míg mi a vasutasok meg nem
![]() Így jártunk, de azért még örülünk, mint Kálmán az esztergának. A hozzászólás módosítva: Szept 8, 2025
Vill. szer. ipari tanuló, első félév. Kalapácsreszelés. Köszörű használat tilos.
Eredeti magyar gyártmányú működik ~200 m-re tőlem. Még Ge tranzisztorok vannak benne. ~30 éve javítottam. Azóta nem szóltak.
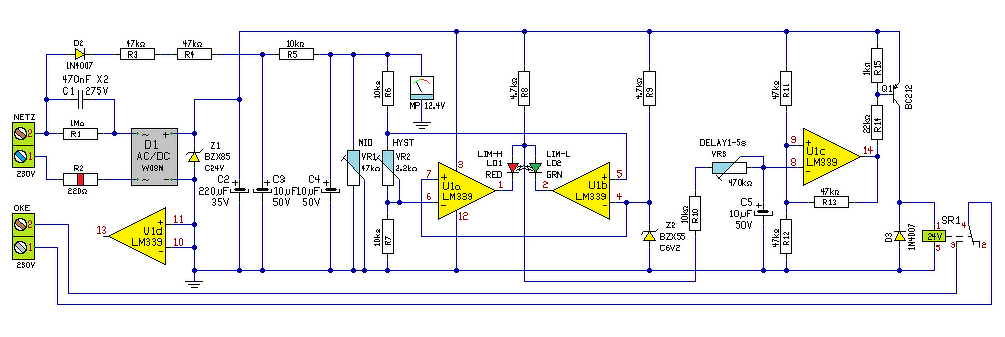
Bár nem engem kérdeztél. Egyrészt, a C1 kapacitív előtéten majd a graetz-en keresztül a Z1 segítségével elő van állítva az egész kütyünek egy24V-os tápfesz amit a C2 puffer szűr, erről működik ugye az LM339. Másrészt, a hálózat csúcsfeszültsége a D2-n (meg alul a graetz-en) keresztül egyenirányítva van ami R3-R4-en keresztül feltölti adott csúcsra a C3 elkót, ez még aztán meg van szűrve R5-C4 által. Ez a feszültség aztán beállítható (söntölhető) 12,4V-ra a 47k-s potival. Ezt a feszültséget figyelik aztán (eltolva) az U1a és U1b amiknek a másik bemenetük egy fix, 6,2V-ra van kötve. Ettől ha adott értékkel eltér a mérőponti feszültség akár fel akár lefele, az egyik opa (U1a vagy U1b) birizgálni fogja a VR3 potin keresztül C5 feszültségét amire U1c működtetni foga a relét.
Ugye, itt egyedül a relé kimenete az a pont amit szabad tapogatni, az áramkör többi részének érintése életveszélyes. Az R2 ellenállás a biztosító szerepét látja el ha minden igaz.
Köszönöm, én akkor már csak egy kávét kérek két cukorral (mint a skinhead)!
Köszönöm, elírtam, valóban BC212.. Na majd mindjárt kijavítom, csak szólnom kell a T. Modiknak, hogy cseréljék ki a képet.
Nálunk is sok van használatban, pár darab generátoros táplálású konténerekben elég mostoha körülmények között és nem jellemző hogy tönkre mennének. Egy ment tönkre az elmúlt 7 év alatt de azt folyamatosan durva ütések és vibrációk érték egy présgépen. A legrégebbink egy GANZ gyártmányú amit még a 90-es évek elején szerelhettek fel a kazánházban. Egy másik Finder is már több mint 10 éve folyamatosan működik a forgácsolóüzemben. Nálam itthon Tracon van, ez már 4 éve üzemel folyamatosan a műhelyemben (a riasztóközpontomnak is ez ad kontaktot ha elmegy az áram). A házi vízművemnél meg egy ElkoEp dolgozik.
A hozzászólás módosítva: Szept 8, 2025
Szia.
Megépítettem a feszültség védő áramkört és működik is. Lenne kérdésem vele kapcsolatban. Alacsony feszültségnél ( autotrafóról tekergetem) a zöld led kigyullad, de kicsivel lejebb bont a relé. Ez nem idő- deley függő, hanem feszültség. Visszabillenésnél viszont egyidejüleg alszik ki és húz meg a relé. Ez normális? Mitől van.?
Hello! Az időzítő áramkör U1c-nek is van hiszterézise, szerintem azt látod. Mivel a feszültségkomparátorok "nullkomparátorok", aminek nincs hiszterézise, a mért feszültség viszont óhatatlanul búgófeszültséggel terhelt, a Led nem hirtelen vált át, hanem krepeg az 50-el. Csak azt nem látod.
Az U1C komparátor kimenetén a +24V táptól mérve normális esetben -24V van. Mikor billen (kigyullad a zöld led) akkor az fölugrik -17V ra. Tehát csinálja a dolgát, csak mintha a tranyó bc213 "késne" a kikapcsolással.
Kicsit érdekes, mert határozottan kellene váltania. A tranyó nem tud "késni", valószínűleg az van, hogy a komparátor nyitott kollektoros kimenetű és az csak lehúzni tudja a kimenetet, felhúzni az ellenállások húzzák fel. A 47k meg terheli a 22k bázisellenállását. Attól meg a tranyó, nem tud a zárás közelébe menni.
Most leszimuláltam, nálam 21V-ra megy fel a kimenet, nem 17V-ra. De a tranyó, akkor nyit ki, ha az R15-ön 600mVnál magasabb a feszültség. Ekkor az R15-ön 0,6V/1k=0,6mA áram folyik. Az R14-en is ez az áram folyik át, tehát az R14 feszültsége, 0,6mA*22k=13,2V Hozzá jön a 0,6V, így az összesen 13,8V. Ez vonódik le a 24V-ból, 24V-13,8V=10,2V. Tehát ez felett, már zárva kellene hogy legyen a tranyó. Nálad pedig ez 17V. De ha 17V a feszültség, akkor a tranyóra 24V-17V=7V jut. Az áram ekkor az R14-R15-ön 7V-23k=0,3mA. Így az R15-ön 0,3V a feszültség, ekkora bázis-emitter feszültségre, semmiképpen nem nyithatna ki a tranyó. Ha mégis kinyit, akkor árulás van az alkatrész értékek körül. Pld. 0,6V/0,3mA=2k Tehát kinyithatna, ha az R15 1k az valójában 2,2k vagy felette van. A kimenet pedig akkor lehetne 21V-helyett 17V, ha a tápfesz nem elegendő (nincs meg a 24V), vagy az R11..R13 értéke alacsonyabb, mint 47k. |
Bejelentkezés
Hirdetés |









Mégis reszeltetnek minden szakmunkastanulóval. Nekem is kellett. 






