Fórum témák
» Több friss téma |
Fórum » MIG/MAG/Co2 hegesztő készülékek házilag
Témaindító: electorkalandor, idő: Feb 19, 2009
Témakörök:
Ugye a korábban tárgyaltak szerint kötötted be a szekundert, nem a 80V-ot adtad neki az egyenirányítónak?
"A szekunder oldalon egy félig vezérelt diódás/tirisztoros egyenirányító híd van. "
Hááát! Találkoztam már olyanokkal is, de nem túlságosan terjedtek el. Mielőtt bármi mással próbálkoznál, felezd meg legalább a tekercset. Középkivezetés, 2 X 40 V már kiindulási alap. De jobb lenne negyedelni.
Nem tekertem át. Pisti javaslatára át raktam a csillagpontot a 80V-os tekercsvégekre. És onnan visszafelé vettem le a 60V-os megcsapolásról 20 V-ot.
Bár az még nem derült ki, hogy jó lesz e így. Nem tudom számít e a tekercs kezdet/vég a vezérlés, tirisztor gyújtási időpont miatt. Ez majd kiderül, ha végre oda tudok gyógyulni a géphez, teljes műszerparkkal.
"-Idáig jó!" mondta a zuhanó a második emeletnél.
![]() Mindenesetre jobb lenne, ha több helyen is csapolnál, mert így a 100A a korlát. Kétutasnál vagy párhuzamosításnál X-szer annyi. Igaz, az égő folyamatosan terhelte, a hegesztés meg "kitöltési idő" szerint. Hogy tekercs vég, vagy kezdet, nem számít, a tirisztor úgyis valahol a beállított időpontban gyújt
Ó, most már értem. Az égő is egykor 3 fázisról egyenirányítva kapta a 100 A-t. Akkor bontás nélkül ez a megoldás az elérhető legjobb. Viszont a heg. gépek használati jellemzői szerint itt a 100A a 100% és akár 160A is lehet 15%-nál. Még több is, mert a tekercselés többi része nem terhelődik, a primer meg bőven túlméretezett.
Idézet: „Ó, most már értem. Az égő is egykor 3 fázisról egyenirányítva kapta a 100 A-t.” Igen. De után nézek pontosan. Idézet: „Viszont a heg. gépek használati jellemzői szerint itt a 100A a 100% és akár 160A is lehet 15%-nál. Még több is, mert a tekercselés többi része nem terhelődik, a primer meg bőven túlméretezett.” Ez most már nem értem, de biztos igazad van. Már túl este van. Jóét!
A trafót egykor 80V 100A-es ívfénylámpa folyamatos meghajtásához tervezték. Ez 100%, ~8 KW egyenirányítás után.
Rövid idejű túlterhelést kibír. Kézi használatú hegesztőgépeknél nem folyamatos a használat. Üzemidőt, bekapcsolási időt számolnak, ennek megfelelően időszakosan túl lehet terhelni, míg odább rakod a vasat, pihen, hűl. Ennek megfelelően megadnak 100%, 30%, 15% bekapcsolási időhöz tartozó terhelőáramokat. Hegesztéshez a tekercselésnek ráadásul kb. negyedét használod ki. A többi hideg. Eloszlik benne a hő. Ha a szekundert csak részben használod ki, a primert sem tudod maximálisan, emiatt ott sem képződik az üzemi terheléshez számított hőmennyiség, van tartalék.
Véleményed szerint ha a fő kismegszakítót B32-re cserélik, nem lesz lecsapkodás? B32 eshez párosítsak az energia vételi pontnál C16 -ost? A probléma az hogy a DÉMÁSZ nem komálja a C-s kismegszakítót. B32 est gond nélkül cserél ingyen!!! de ha C-t akarok, akkor írásban, és indokokkal, hogy miért kell. Ezután az Ő okos embereik eldöntik, hogy kell-e a C-s megszakító, de az esetek nagy részében elutasítják a kérést. Szóval ha elég lenne a sima B-s 32 amperes főmegszakító, akkor csak jöjjenek, cseréljenek és haladjunk.
Én a te helyedben nem hagynám ki a lehetőséget. Még akkor sem, ha írásban kell megindokolni. Én pl. a következőt írnám: Gyakori az egyidejű mosógép;mikró használat, valamint beszereztél egy 2kW-os 1 fázisú körfűrész motort,amely indítókondenzátoros. Az indítási árama meghaladja a 32A-t, ezzel indokolt a "C"-jelű kismegszakító használata,hogy a lakásban tartózkodók a motor használata alatt is zavartalanul folytathassák addigi tevékenységüket. Egyébként minden szolgáltató "fázik" a "C" vagy "D" kismegszakítótól.
Egyébként a személyes megbeszélés ilyen esetben aranyat érhet, különösen ha jó"beszélőkével" vagy megáldva.
Köszi a választ. Mindenesetre veszek egy C32-est, és ha jönnek nyaggatom majd öket (egy kis bor, pálesz+2 rugó
). A bürokratikus dolgokból, mint a levelezgetés most nem kérek.
Köszi a választ. Ha a C-s nem jön össze, akkor marad a B32. Legyen igazad.
A TIG ugyanaz mint az AWI, aluminiumot Ac-vel kell (hogy feltörje az oxidréteget), savállót, vagy mezei "vasat" DC-vel.
Hát nem kapkodod el a válaszadást!
Jól meggondoltad?
Semmi probléma!
Jobb később mint soha. Lehet hogy valakinek ez az infó most jött jól.
Igaz nemrég kezdtem a hegesztést, de ha tudok akkor segítek. Mármint hegesztés szakmai dolgokban.
Tegnap ismét nekiveselkedtem a gépnek.
De nem kellett volna. Még azt is megöltem ami jó volt. Annyira méregettem, hogy rövidzárlatot csináltam "valahol" a panelon. Az egyik TL072 -ből kiszabadult a füst. Most azt hiszem elmegyek téli álmot aludni. Újra tervezem a panelt, mindenféle változtatással. Legyártom, aztán majd újra próbálkozok. Annyit tudtam csinálni , hogy megmértem a főtrafó üresjárati áramát. Fázisonként ~0.9A
Ne aggódj, ezen a hibán már többen is túl vagyunk. Csak van aki bevallja,és van aki nem. Te még olcsón megúsztad, nekem több mint 90000Ft-ba került ez a mellécsúszott tapintócsúcs.
Üdvözlet mindenkinek. Van nekem egy VISZÉK T-2/4 typ
co hegesztőm mely nem működik, ha valakinek van hozzá kapcsolási rajza (vezérlő) elküldhetné nekem. Előre is kössz.
Kis türelmet kérek, holnap előkeresem. Szerintem a T2/4 előtoló és nem Co hegesztő. Ehhez a tolóhoz kell egy alapgép is.
Sziasztok!
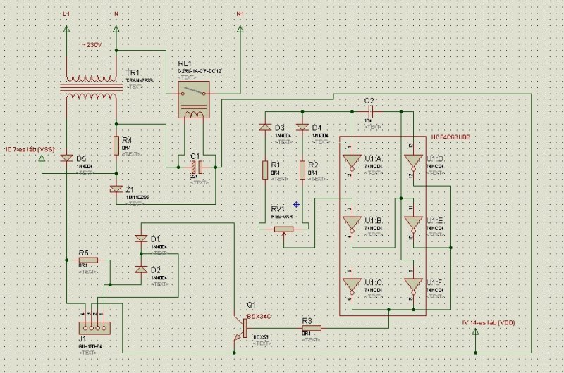
A segítségeteket szeretném kérni a következő huzaladagoló motor vezérlésének megértéséhez. Két képet tudok csatolni a panelról ill. egy rajzot a vezérlő panel bekötéséről a hegesztő gépbe. Érdekelne: hogy történik az egyenirányítás?, pwm üzemű a motor?, hogy működik az IC (HCF4069UBE)?... Segítségeteket előre is köszönöm.
Szia Zsooti 79!
Az egyenirányításra itt nincs szükség,mert a kártya a hegesztőgép hegesztés céljára alkalmazott egyenirányítójáról kapja a feszültséget. Ez a feszültség a kártyán stabilizálva van az IC részére, a motor viszont a stabilizálatlan részről működik. Így, a hegesztő feszültség fokozatkapcsoló állásától függően fog változni a tolómotorra jutó feszültség, vele együtt a fordulatszám is. Az IC-vel egy impulzus szélesség modulátort alakítottak ki valószínűleg, de találkoztam már olyannal is,hogy az impulzusfrekvencia és a kitöltési tényező is változott a potméter állása függvényében. Ezzel a megoldással a fokozatok között a fordulatszám finom változtatásra van lehetőség. Az előbb leírtakból következik ,hogy a motor PWM szabályzású is.
Köszönöm a gyors választ. átgondolom amit írtál, addig is egy kapcsolási rajzot összedobtam a panelról, szerintem így van bekötve, ha jól olvastam le.
Ha "a hegesztőgép hegesztés céljára alkalmazott egyenirányítójáról kapja a feszültséget", akkor miért van szükség trafóra a panelon? Én úgy gondoltam, hogy a panel tápellátása a trafón keresztül történik.
Akkor a pwm rendben bár az IC adatlapjából számomra nem derül ki egyértelműen, hogy csinálja. Az IC úgy néz ki mint egy egyszerű 6 csatornás NAND kapu. ![]() Tehát azt mondod, hogy az S2 a fokozat kapcsoló a potméter meg a finom hangolást szolgálja. ![]() Jelen esetben így a hegesztő feszültség nem lehet több mint 22V, mert annyit bír el az IC...
Azért, mert a hegesztőáramot előállító trafót is be-ki kell kapcsolgatni valahogy. Az ehhez szükséges feszültséget állítja elő a kis trafó a panelon. Az is előfordulhat,hogy a 4069-es IC feszültségét is ez a trafó állítja elő. mindkét verzióval találkoztam már.
|
Bejelentkezés
Hirdetés |













