Fórum témák
» Több friss téma |
Fórum » Wand Clock
Az általad feltöltött képeken teljesen jó a kijelzés, de láttam olyan képeket is, ahol torzulnak az utolsó karakterek. Ha ezt nekem is sikerül így megcsinálni, akkor teljesen lesz.
Szia Panhard!
Kétfajta kar kialakítása történt ezidáig. Mindkét kar felépítése különböző, az egyik a "síkban" rezgő, a másik az élére állított. Gondolom, ezekkel már találkoztál itt a topikban. A leggyakoribb kar a síkban elhelyezett, párhuzamos a tekercsekkel, így a legkisebb a légellenállása és a (szél)zaja is. Könnyebb elkészíteni, mert az SMD LED-ek a felületére kerülhetnek, így viszont a karaktertorzulás a széleknél igen jelentős mértékű is lehet. Ahogyan most Hp41C a legújabb programban alkalmaz korrekciót erre a hibára, már lényegesen "szebb" a karakterek eloszlása, nem feltűnő ez a hiba annyira. Ez a korrekció nem terjed ki a korábbi verzióra, (f628), így a torzulás mértéke ott nagyon látványos, még ezzel az (ostornyeles) karral is kevésbé javult a helyzet. A másik típusú kar már élére állítva kerülhet beépítésre. Itt azonban nagyon sok paramétert kell "menet" közben és utólag majd beállítani. A frekvenciafüggő kar lekarcsúsítását kell nagyon pontosan "behangolni", akkor lesz eredménye a végeknél tapasztalható torzulások javításának. Ezzel igen sok plusz munka van, és ha elrontjuk, (túlcsiszoljuk), már nincs lehetőség a kijavítására. Mindez kb. 20-22Hz frekvenciára van beállítva, többnyira a régi f84 verzióval működtetve. Ezzel a karral tényleg sokkal több a feladat, de ha jól sikerült, egy "élmény" nézni mennyire sokat számít a "túl lengés" a karakterek kiszélesítésével. (Szeretnék már nagyon látni egy ilyen óra(félét) elkészítve, mert akkor lehetne összehasonlítani, megbeszélni a működő dolgokat). Szia.
Sziasztok!
- A félreértések elkerülésére, "ez csak egy kisérlet..." Kisérletileg elkészült egy "tengelyezett" kar, (sikerült berezgetni), ahol a tengely alatti kisebb karon van felszorítva egy mágnes (Neodimium). Ez elég erős ahoz, hogy mozgásba lendítse a kart, és egy bizonyos frekvencián rezegjen a szinkronizált h-hid vezérlésével. (Még csak "szabadrezgéssel" működtettem). Alul egy csavarrugó fesziti a kart, hogy a függőleges helyzete és lengetése bíztos legyen. Ez a frekvencia nem függ a rugó feszítő erejétől, (ha feszesebb a rugó, csökken az amplitudó, ha lazább akkor is). Itt inkább a lengőkar tömege befolyásolja a rezgési frekvenciát. Hiába lazitottam a rugón, vagy jobban feszitettem, egy optimális frekvencián volt hajlandó nagyobb, elfogadható amplitúdóval berezegni. Kétségtelen, ezt a fajta mechanikát lényegesen könnyebb elkészíteni és működésre késztetni. Néhány felvétel erröl a kisérletről, és egy videó a működéséről, sziasztok.
Na ezt a megoldást korábban én is kipróbáltam egy merevlemez fej mozgatóval, ott ugye van tekercs is meg mágnes is. Nekem is ugyan így rugó húzta lefelé. Az volt a baj, hogy csak kis szögben tudott mozogni, és hangos volt a rugó miatt. De amúgy szerintem érdemes vele foglalkozni, mert ha jól meg van csinálva, akár "örökös" is lehet.
Szia Pittyu!
Megtört a jég! Egy olyan mechanika indult el, amely működésében a winchester felépítésére hasonlit, azzal a külömbséggel, hogy kell egy feszítő csavarrugó a kar függőleges tartásához, "behangolásához". Ettől a rugótól idul el a rezgés stabilan, egyáltalán nem bonyolut felépítéssel. Szerintem lehet a winchesterből kitermelt preciziós golyóscsapágyas tengelyt itt felhasználni, talán még könnyebben berezeg majd a kar. Ezzel már érdemes tovább kisérletezni, megvan a lehetősége a bíztos síkernek. A levezetések már a kidolgozott szalagkábeles megoldással történhetnek itt is. Szia.
Szia Panhard!
Megy ez az új rezgetés elég nagy amplitudóval, hamarosan "ültetek" rá egy kijelzőt is. A rezgés nagysága erősen függ a sikeres behangolás mértékétől. (Rezonancia-frekvencia, és a mozgó össztömeg módosítása). Azzal el lehet szórakozni, tény azonban, hogy sokkal könnyebben lehet elkészíteni. Szia.
Szia Panhard!
Egy hevenyészve összerakott, de működő kijelzővel, megy az újabb szerkezetű mechanika. Még nagyon kevés a beállítható frekvenciája, most csak 14Hz-re sikerült. Sokat kell még finomítani ezen a mechanikán, de úgy látom lesz ebből is Wand Clock. Néhány felvétel róla. Szia.
Szia!
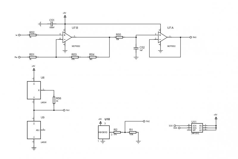
-Találtam elfogadható áron nyomás érzékelőt, felhasználásával teljes lehet a meteorológiai megfigyelés is (világosság, hőmérséklet, páratartalom és a légnyomás). Egy újabb lábat kellene analóg bemenetként használni, de már nincs szabad láb. Mégiscsak változtatnék a kapcsoláson: Egy MCP23008 I2C bővítővel (vagy 16F88-cal, mint I2C -re illeszkedő egység), kiegészíteném az órát. Ide kerülne át a relé kimenet vezérlése. A DCF77 bemenet átkerülne a relé vezérlés helyére, a nyomásmérő menne a DCF77 bemenet helyére. A portbővitőn levő maradék bitekkel ki lehetne jelezni a következőket: - DCF77 szinkron: felvillanna egy led, ha sikeres a szinkronizáció, - RTC-ben tárolt idő hibáját, - a soros vonalon érkező parancs feldolgozást. A másik négy bitet lehetne bemenetnek használni: a hangjelzés leállítására, az óra indítására és a relé ki-/bekapcsolását lehetne nyomógombbal is elvégezni. Szia
Szia Hp41C!
Támogatnám a bővítés kialakitását a meglévő rendszerhez. Ha jól értelmeztem, lehetne 16f88 is ez a kontroller az I2C-n. (Az már van itthon). Azt még nem tudtam felmérni, hogyan férne el a (nálam) már majdnem teljesen beépített nyákon(?) Ha megoldható, egy külön panelen jobban el tudnám képzeni a beépítését, pl.: két soros tüskesorra csatlakoztatva, beállítva függőlegesen, rajta minden passziv alkatrésszel? Onnan át is tudnánk huzalozni, az új módosított kapcsolási rajzok szerint. (A panelre legutóbb az EEprom bővitése került fel, talán nem a legjobb helyre sikerült telepitenem). Nézd majd át, hogyan lenne a legcélszerübb a beépítése. Szia.
Szia!
A bővítés 4 - 5 vezetékkel kapcsolódna az órához, de a nyomásmérő (MPXA6115AC6U) az óra lapjára kerülne. Nem forrasztanám rá, hanem egy kis lapon lenne, és 4 kivezetéssel csatlakozna az alapra (így kivehető, ha az alapot továbbfejlesztenénk...) Szia
Szia !
Így már nem igényelne "akkora" helyet a főpanelon. Ha megtervezted, átépítjük, módosíthatjuk erre az újabb verzióra, Egy olyan tüskesoron, a mérőfejet is el tudjuk vezetni a megfelelő helyre. Nagyon sokat tud ez a Wand Clock már most is, de akkor aztán tényleg "profi" lesz mindenben. (Annyira megszoktam hogy itt "ketyeg" mellettem amikor bekapcsol(om), hogy nehezen viselném ha valami miatt elromolna, vagy nem így működne a jövőben, jól együttműködik a PC-ve isl, megvannak egymással). Azon is eltünődtem, nem kellene-e egy teljesen új elektronikát építeni, ahol már figyelembe vehetnénk ezeket az újabb fejlesztéseket is. Szia.
Szia!
Ha már új elektronikánál tartunk, akkor 16F887 vagy 18F4620 - dip40 tokkal. Ekkor nem kellene a bővítő.... Szia
Szia!
Pont ezen tűnődtem. Legyen ez az elektronika már egy "40" lábú tokkal elkészítve, így nem lenne gondod a bővítések miatti szűkös láb és helyígény miatt. Aztán, pont ebben a Wand órában kényelmesen elfér, nem okoz gondot a kissé nagyobb panel beépítése. Szerintem is ebben az írányban kellene mozdulni a fejlesztésekkel, meghagyva az eddigi igen sikeresen felépített működő verziót olyannak, amilyen most. Legfeljebb a betervezett EEprom szövegkezelését még elindítani, és befejezni a v3.28 verzióval. Az új Wand elektronika elkészítése mindenben hasonló lehetne, de nagyobb teljesítményű kontrollere révén, újabb funkciók feldolgozására sokáig alkalmassá tenné. Válaszd ki a megfelelő processzort. Szia.
Sziasztok!
Egy rossz winchesterböl kiszereltem a csapágyas tengelyt, kart, megfosztva a fej és tartó elemeitöl. Ezután egy megfelelő tömegű kart szereltem rá. és a próbapanelon, (deszkamodell), összeraktam egy működő lengető mechanikát. Kétféle módom is kipróbáltam a rezgés vízsgálatát, Az egyik egy erős (állandó), mágneses térben a saját tekercsével meghajtva. (Ugyanaz, mint a HDD-ben), (Szinusz. és négyszög jellel). Ez erősen kritizálható lengést eredményezett. (Nem stabil, kicsi belengéssel). A másik, egy mágnest ragasztottam fel a tekercs mü.a. felületére, majd beépítettem mostmár a tekercspárba helyezve. Igy már értékelhető lett a lengés, szabályozható és igen nagy amlitudójú. Ez a spéci csapágyazott tengelyes megoldás, lényegesen javított a rezgés minőségén minden szempontból. Ezeket néhány felvételben rögzitve töltöm fel, és egy videót is a működéséröl. Sziasztok.
Sziasztok!
Tovább kisérletezve, folytatva a rezgés vizsgálatát, néhány érdekes dologra lettem figyelmes. Ez a könnyűszerkezetű rezgő mechanika (winchesterböl), igen érdekes jelenségeket produkál. Ha nagyobb frekvenciával hajtom, és állítgatom a húzórugó erejét, nagy amlitudóval is berezeg, (közel 90 fok), és jóval nagyobb frekvenciával. Ez esetben sajnos, csak belendítéssel indul el a rezgés, de megéri. Olyan nagy, stabil berezgés jön létre, amelyet eddig még nem tapasztaltam más mechanikás eszközökkel. A tekercsek meghajtását egy astabil multival vezérlelt H-hid végzi, 200mA-es áramfelvétellel. Érdemes lenne komolyan foglalkozni ilyen mechanikás kisérletekkel, hogy mennyire lehet ennek létjogosultsága egy Wand Clock megépítésében. Egy videó erről a nagy amplitudós rezgésröl. Sziasztok.
Mennyire hangos? mert amit én próbáltam az nagyon hangos volt a rugó miatt.
Szia Panhard!
Van némi hangja ekkora amplitudónál, de ez már nem a húzórugótól eredő hang. Azt a rugót úgy lehetett (halkabbra venni), hogy a rezgőmágnes alatti részen beágyazva egy mü.a. tengely forog el vele együtt, (abba akasztottam az egyik rugóvéget), így mozgásában már nem kelt zajt. Ezt majd az alsó rögzitési ponton is meg kell valósítani valahogy. (Mü.a. perselyben egy mü.a. kampóba akasztva), Szia.
Szia Panhard!
Volna a rugózaj védelmére egy egyszerübb megoldás is, azzal próbálkozom most. Ha a kötési pontokat, (rugóvégek), "damillal" kötöznéd össze a karral és az alsó rögzitési ponján úgy, hogy fémesen a rugó ne érje el a hajlítási pontokat, zajtalanul fog működni. Ehez csak néhány milimétert kell a damilból közbeíktani (alul és felül), így remekül megy a rezgés. Célszerű még a rugó alsó rögzitési pontját állíthatóra késziteni, így jól lehet szabályozni a szerkezet rezonancia- frekvencia tartományát, és a kar függőleges alaphelyzetét is. Szia.
Sziasztok!
Régen számoltam be a jól működő Fali_Wand órákról, ezek közül is a Fali_Wand2-röl. Ez a falióra már nem is tudom mióta működik hibátlanul. Egyetlen "szépséghibája", a széleknél tapasztalható karakter torzulás, de ennek ellenére mégis a legjobb, legstabilabb Wand óráim közé tartozik. Egy PIC16F628 kontrollerrel működik, (Hp41C írta át síkeresen a propeller progjamjából). A beépitett laprugó (Webinas)-tól származik, eddig nem merült fel probléma a működésében. (21Hz-en rezeg, 45 fokos kitéréssel). Ez a falióra méltán lehetne egyszerűsége folytán, az egyik legkönnyebben utánépíthető távírányítós verzió is. Néhány fríss kép róla. Sziasztok.
Szia!
Jó ez a DCF szinkron, automatikusan átállt az óra a téli időszámításra.... Szia.
Szia!
Éppen ezt hiányolom, nem kellene állítgatni, ha lenne ilyenem. Még szerencse, hogy csak kétszer kell évente "csavargatni"... (Este átállítottam az összes órákat a lakásban, de még most is találtam olyat, amit át kellett. Szia.
Melyik most az aktuális verzió, amit érdemes megépíteni? 16F628 v2.26?
Szia!
Igen, az a legfríssebb a 628 verzióból. A fentebbi fali_Wandban is a 628_2.26 /RTC "ketyeg" Szia.
Szia!
Az legújabb verzió az f886 3.28-as. Még nics teljesen készen, Hp41C folyamatosan fejleszti. Szerintem már nemsokára meglesz egy végleges verzió ebből a nagyon várt Wand programból is. Szia.
Sziasztok!
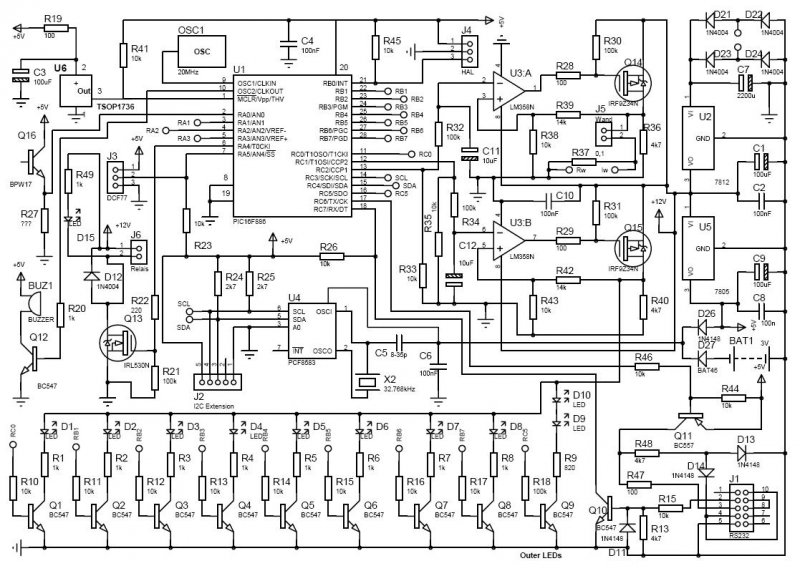
Wand óra programjai: 16F628(A): 2.26 Csak 7 kijelző led, csak frekvencia mérés. 16F886 : 3.28 tesztelve: 8 kijelző led, hőmérséklet, páratartalom, fény, áram mérése, a rezgető és a led feszültségének állítása. 16F886 : 3.32 tesztelés alatt: Képek, szövegek egy I2C EEPromban tárolva, DCF77 szinkron 16F886-16F887 : 3.34 most írom: légnyomás mérés. Utánépítésre a 16F887-et ajánlom ... Szia
Sziasztok!
Szeretnék építeni egy ilyen órát, és segítséget szeretnék kérni abban, hogy az új rugós mechanika megépítéséhez technikai paraméterek kellenének, azaz méretek és még szeretném ehhez legjobban illeszkedő „rezgés vezérlő” elektronikát és 16F886-as legújabb hex-ét és ahhoz a legfrissebb pc oldali vezérlő szoftvert és ha van valakinek bármi jó tanácsa azt is szívesen elfogadom. Előre is nagyon köszönöm!
Sziasztok!
Kapcsolási rajzot tudok egyenlőre feltenni. Nyák tervem nincs. Az óra próbapanelen van felépítve, állandóan változtatok rajta... Két panelon van felépítve: Az alaplapon van a kontroller és a köré épített áramkörök. A másikon a tekercsek vezérlő áramköre. Ez utóbbiból már kettőt is kipróbáltam, a feltöltött verzió biztosan indul. Sziasztok
Szia Balada!
Csak azt szeretném megtudni, melyik újabb mechanika méretezése kellene pontosan, hiszen nap mint nap változik valamilyen szerkezeti felépítése. Ha visszaolvasol vagy 2-3-4 oldalt, abból válaszd ki a megfelelőt és leméretezem Neked fali, vagy asztali (?) kivitelben. Ha a HDD mechanikás preciziósra gondolsz, (csavarrugóval), a rajzán most dolgozok éppen. Szia. |
Bejelentkezés
Hirdetés |























