Fórum témák
» Több friss téma |
Fórum » Ki mit épített?
Ez a téma ha úgy tetszik a mi "kiállítótermünk", nem pedig a ki mit csinált volna másképpen, mások helyett, és legfőképpen nem javítós téma.
Minden készüléknek van saját témája, ott kell kitárgyalni a részleteket!
FONTOS! A kapcsolási rajzok keresésére is van saját téma, ott keressetek rajzokat!
Hali!
Ez tényleg kicsi ![]() Hány volt meg ampert bír max ? Schematic publikus ? Edgár
Csak én piszkálom, így tudom, hogy nem illik a bordát tapizni
.. egyébként szigeteltem volna, ha lett volna hozzá anyagom ![]() edgaar: elméletileg 1800W-ot el kellene viselnie, mivel a triak adatlapjába 8A van írva. Bővebben: Link
Bocs, rossz a link... msot rontottam el
később nézd meg, mert addigra megcisnáltatom
Már régebben elkészült égetőmet mutatom meg Nektek... van még valami, de azt később csak
kösz
jöjjön a megrendelésre készült kivezérlésjelző .. és ez az utolsó, amit mostanság csináltam
Nagyon jó látni az igényesn elkészített készülékeiteket!
Látszik hogy adtok a külalakra is. Külön tetszetős számomra hogy panelba forrasztható csatlakozót is egyre többen használjátok és a panelt vagy vasalásos vagy foto eljárással készítitek el. Gratulálok Nektek és több ilyen áramkört készítsetek!
Szép kivitelezések, egyedül az ón mennyiségére figyelj majd oda a legközelebbi forrasztások alkalmával, nem kell ilyen gömbölydedre hagyni az alkatrészek lábainak forrasztásait.
Olyan szép homorú legyen minden forrasztás, mint az alábbi kép első 2 ábráján. KÉP
Igen, igen! Használjuk a csatlakozókat, még ha a tervező el is rontotta a méretezést és a sarkából csiszolni kell 1 kicsit...
Sziasztok!
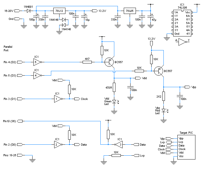
Itt az új paralell portos PIC programozóm. Ezt csináltam.
Elkészültek a robotomba a görgők.Már csak a softvert kell megírni
És még néhány kép a kijelzőről.
A táp lemaradt.
Szép, igényes munka.
Szia!
:kalap: Erre nem mondom, hogy gyári, mert ez annál ezerszer jobb! A doboz nagyon profi, gondolom a tartalma is hasonlóan jó.
Köszönöm! Az előlap és a "borítás" monitor és a gombok is. A kapcsolók nem voltak használva de 6-8 évesek.
Néhány fotó a félkész állapotról.
Hali!
Szép lett a doboz kivitele Elárulhatnád a titkot, hogyan készült a LED-ek furata, mert nagyon tetszik, elegáns és tényleg esztétikus és nekem szebb is mint a kereskedelemben kapható LED-foglalatok. Úgy sejtem, hogy először kifúrod a megfelelő méretre, azután pedig egy kicsit "belefúrsz" egy nagyobb méretű fúróval? Jól gondolom, vagy esetleg más módon készül? üdv.
Ilyenkor sírni tudnák
De csak azért mert én nem tudok ilyet csinalni Ez nagyon gyönyörűre sikeredett
A motor tengelyen réz. Az alsó kettő donomit a súlycsökkentés miatt.
Ha jól látom akkor igen, névleges mérete fúrás majd sülyesztő fúró. A rendes csigafúró erre a célra nem szerencsés mert az 120 fokosra van köszörülve, a sülyesztéshez pedig 90 fokos kellene Bővebben: Link. Vagy átköszörül az ember egy "hagyományos csigafúrót", vagy vesz egy direkt erre a célra szolgáló szerszámot Bővebben: Link.
Valamit a szépség onnan is fakad hogy megmunkálás után a felület ha jól találgatok trisóval egy kicsit maratva lett. Szép lett, lényeg ami lényeg
Bravó ! :eek2:
Soha nem jöttem volna rá, hogy monitorházból van a borítás. Az LCD kijelző megvilágítását, azt te csináltad rá, vagy már rajta volt gyárilag? Párszor már szerettem volna én is LCD-t leddel megvilágítani, de nem jött össze ilyen szépre.
Hali, összedodtam én is egy levilágítót. Egy rossz lapszkenner dobozában kapott helyet, nem lett a legszebb, de a célnak tökéletesen megfelel.
Elég költséghatékony fénycső foglalatot sikerült csinálni
Hány wattos csöveket használsz ? És milyen kompaktfénycső elektronikát ? Nem melegszik neked be a doboz ? Nekem csak 4 cső van, de melegnek tűnt, ezért kapott egy kis ventit. Egy fehér A4-es papírt rakj be a csövek alá, akkor javul a hatásfok. |
Bejelentkezés
Hirdetés |





.. egyébként szigeteltem volna, ha lett volna hozzá anyagom
később nézd meg, mert addigra megcisnáltatom 





















De csak azért mert én nem tudok ilyet csinalni 



