Fórum témák
» Több friss téma |
Fórum » USB-s hangkártya PCM2902 IC-vel
Érdemes lenne csinálni egy fejlesztést az AD1871 AD konverterrel, ez tudja a 24 bit / 96kHZ felbontást.
Egy precíziós szintszabályozó / buffer -lehetőleg szimetrikus - kell elé, ill. egy Crystal vagy TI. trasmitter, valamint a host-nak egy Pic / Avr kontrollel. A jobb hangkártyák pedig kezelik a s/pdif 24/96-os jelet...
Huha, Még csak most nézegetem ezeket a kommunikációs témákat. Egyenlőre nem látom még az erdőktől a fákat.
Mondjuk van egy audio ADC, ez SPI v. IIC szabvány szerint löki az adatfolyamot valós időben, kinek is ? A transmitter gondolom a SPDIF-nek adja az adatfolyamot. A PIC pedig masterként kommunikál az ADC-vel, vagy ez csak a méricske ADC-k kezelésre igaz ? Mondtam, hogy nem C-64-el születtem, bocs a sok oktondi kérdésért.
Az AD ic jelen esetben SPI interfészre programozottan adja át a jelet pl. DIT4096 transmitter ic-nek, az pedig valós időben továbbítja a kártya bemenetére. A PIC-re azért vab szükség, hogy mindkét ic "felprogramozza" a kellő müködésre, ill. vezérelje a különböző funkciókat.
Egy kicsit bogarásztam az angol leírásokban (útálom).
Benéztem a PC hátuljába, 2db Toslink van az alaplapon, a hangkártyán nincs csak 5db 3,5-ös jack. Azt írják a DIT4192-es transmitter adatlapján, hogy a toslinket el is felejthetem, mert kommersz gyerekeknek való. Max 48kHz mintavételig jó. Professional 192-eshez sodrott érpáros 110 ohmos v. 75-ös koax RCA v. BNC csatival. Na az nincs a PC-n. Azt írja a transmitterről, hogy nem szükséges hozzá külső kontroller -> juhé viszont 2 kell belőle mivel mono. Nem lesz az sok...2 csatlakozó, hova dugjam. melléklem az adatlapokat. Ezekből kellene valami jóféle stereo AD-t összerittyenteni. (DA része nem kell) Az AV2188 AD része mekkora mintavétet és bitet produkál többek közt még ez sem világos.
Akkor vegyük szépen sorjában.
A transmitter ic nem mono / legfeljebb / támogatja (SUPPORTS MONO-MODE OPERATION)a mono üzemet, amire most nincs szükség. /Ezek az ic-k minimum sztereó vagy multi csatornásak inkább./ A másik dolog, hogy kell-e a host vagy nem. Általában az ilyen ic-k tudnak hardveresen is üzemelni, kontrollel nélkül, csak az a gond, hogy nem érhető el minden funkció ebből az üzemből. Pl. egy nagy felbontású DAC nem megy 24/192 üzemben csak az alap 16/44 -en, vagy nem választható ki bizonyos out formátum, ez pedig elég nyomós indok. Ahhoz , hogy két ilyen ic-t össze kapcsolj pic nélkül igen nagy szerencse kell, de meg lehet próbálni. Az AD 48kHZ ig megy, és talán tudja 24bit felbontást is. /Én sem vagyok nagy angolos./
Üdvözletem Mindenkinek!
Olyan kérdésem lenne, hogy ha felvételhez kéne hangkártyát építeni, akkor milyen IC-t érdemes használni? Illetve van-e kapcsolás e téren? Gondolok én arra hogy több bemenetre van szükség, meg a mintavételezés. Mindenképpen USB-s megoldás lenne jó, mivel laptopon üzemelne. Igazából csak tanácsokat kérek, hogy mit érdemes használni, mely ic-k jobbak ilyen célokra. stb. Válaszokat köszönöm! Üdv!
Üdv!
A PCM 2902 kapcsolása az előző oldalon van, az megfelelő lesz talán, sztereo be és kimenetek 1-1 db.
Üdv!
Az tiszta. Volt már dolgom ezzel az IC-vel készült kapcsolással (BEHRINGER hangkártyában ez van), de nekem több bemenet kellene. Kimenetnek elég 1. Mondjuk 3-4 mikrofonnak? (konferencia) Vagy fűzzek össze több 2902-est? Mondjuk a minőségre is oda kellene figyelni. Visszaolvastam a korábbi hozzászólásokat és abból csak azt szűrtem le, hogy ez a típus egy bemenettel rendelkezik (stereo). Nincs hasonló IC több bemenettel? Vagy valami alternatíva. Mindenképpen USB kell, de az megoldható átalakítóval is... Amúgy az USB 2.0 a legalkalmasabb erre a célra, mert elterjedt és nem is lassú! Jobb mint a sima firewire (kompatibilitás, sebesség).És laptopban szinte csak ezt adják... Azért köszönöm a választ!
Az a baj, hogy ilyen öszvér ic nem igazán van - ez mindent tartalmaz- csak komoly fejlesztés árán lehet megoldani a problémát és nem biztos, hogy arányban lesz a végeredmény a befektetett pénzel, energiával.
Egy ilyen egyedi dolognak biztosan nem fognék neki, de a lehetőség ott áll mindenki előtt.
Van egy ilyen készülék, ami nem tűnik bonyolultnak, ráadásul ASIO codecet használ, akárcsak a PCM 2902.
Ez pedig az ESI MAYA 44 USB. Négy bemenet és négy kimenet (mono). Termék honlapja Itt meg a hozzá tartozó manual: Termék manula (PDF) Ehhez hasonlóra gondoltam. Üdv
Ha lenne hozzá valami támpont, hogy milyen usb illesztővel csinálják, esetleg után építhető lenne a kapcsolás. 10-12 ezer forintig viszont nem érdemes vele foglalkozni , inkább meg kell vásárolni.
Ez 35ezer forint.
Hát annyit azért nem ér!
Meg nem sokat számít hogy menyiért raktad össze mert villoghatol vele hogy ezt te csináltad és jól működik meg az alkotás öröme stb...
Talaltam tobb USB-s kapcsolast , engem a Firewire erdekelne de nem nagyon tudom hogy hazilag meg lehet e csinalni.
A Firewire direkt cel szitsztema a "media" cuccoknak, aztan az USB-s nepseg belekontarkodfott a bussiness-be . Egy audio mixert szeretnek en is 10 ki es 10 be audio csatornaval itt talalltam fejlesztesi oldalt USB es Fireware eszkozokhoz.
Ilyen jellegű (firewire ieee 1394) fejlesztés engem is érdekel és fogok is vele később foglalkozni, csak jelenleg más áramkörökön dolgozom.
Van olyan akinek ezt a halk pürürürü hangot sikerült eliminálni ?
Ha igen hogyan ? Egy biztos, nálam nem a tápról jön.
Szerintem a nyak tervezesnel lehet hiba , a digitalis fold /analog fold ..helye es bekotesi pontja .Talan a tapvonalak hidegitese direkt az IC kivezetesenel ( ha lehet).Szurok LC es RC ami lecsokkenti a visszahatast a tapvonalakon.
De fughet az alkatreszek terbeli elhelyezesetol is. Eppen tegnap olvastam egy cikket ilyesmirol ( mast keresve) igy nem mentettem a linket.Ja , es a rajzok kepek nem jelentek meg nem kapcsolta mar a szervert pedig ott lett volna jo nezelodni a leirt dolgokrol a praktikus megoldast latni. Tegnap vettem egy WEEX 7.1 External USB Sound Karte SPDIF Optical in out (Art# MYL2D347T) Sweex 7.1 external USB sound card - Soundkarte - 48 kHz - 7.1 Channel Surround - USB Kb. 20 Euro volt az ara , egy kicsit dragallom de megvettem inkabb kivancsisagbol , talan majd hasznalom is a notebook-al. Nekem nem kelett volna a 7.1 kivezetes dehat csak ilyen volt. Van hozza sajat mixer es efekt csomag ..stb. A "Line-In" jol mukodik , a Mic ket bemenet L es R is ok egy kicsit nagy az egyenaram drift a kimeneten de turheto , nem eppen profi felvetelre gyartottak. van meg egy Zoom-H4 Palm Recorder-em is ami USB hangkartya is , hat az mar sokkal jobb ( de draga ). A Zoom-H4 9V-al mukodik de ket AA elemmel hasznalhato , ekkor a felvetelbe megjelenik a DC/DC konverter kspcsolo jele valamint IMD termekei .Igy sokan egy kulso 9V-os elem- csomaggal taplaljak ha tiszta felvetelt akarnak. Ezekhez az USB cuccokhoz a kabelen van egy feritgyuru ami "leszuri a tuskeket." Van Optical SPDIF bemenet /kimenet mag kell nezzem hogy lehet ezt az E-MU optikajaval osszeboronalni talan eltunik a DC drift es jobb a felvetel.
Tegnap az usb kábelt kétszer átfűztem egy ferritgyűrűn. (A kábel le van fejezve a kártya felőli oldalon, mert nem volt papás aljzatom.)
Az Out-ra raktam RC tagot, (1K-4,7N) És megszűnt az alapzaj ! Köszönet. Egyébként szerintem szuper kártya, a kedvenc zenéim sorra újrahallgatom, nyugodt, tiszta hangú. Mixcraft szerkesztőben sem vall szégyent.
Szep eredmeny ha valami mukodik kielegitoen .
Most azon torom a fejem hogy kene egy program ami tobb USB kartyat fogad .Tegnap megneztem menyit hasznal a CPU-bol hat ugy 2% volt a "fogyasztas" .Es nem is USB 2.) -an mert azt nem is tudom hogy mukodik e nalam .Nem kaptam "driver"-t az ASUS alaplapomhoz a CD-jen az USB 2.0 folder-ben az alt hogy "Keressen az interneten illeszto programot USB 2.0-ra" ,( haha ). Valamiket installaltam de nem ugy nez ki hogy megnott volna a sebessege,nem tudom melyik a 4 aljat kozul lehet USB 2.0 mert ha neha kiirkja hogy "Ez az eszkoz nagy sebessegu , tessek egy USB 2-es portra kapcsolni..es altalaban kiirta minden porton ezt a hibajelentest.A vacak hogy nem mindeg irja ki igy hiaba teszem sorba hogy lassam malyik lenne melyik . valami "control" programot ( kat) letoltottem a netrol , az kiirja hogy USB 2.0-am van ,de nem vettem eszre. A notebook-on ha masolok stick-rol sokkal gyorsabban megy. Van Zoom-H4 sztero USB audio, van ez a Sweex stereio USB audio es van egy Alesis Stereo mixer USB -je.Ezt szeretnem mind egyszerre hasznalni.Igy lenne 6 csatornam .Nem kell csak erdekes lenne megvalositani. A DAW mixerbe minden csatornara lehet mas eszkozt csatoln ha az ASIO-kat egyszerre tudna kezekni. Lejatszas es felvetelt lehet kulon ezskozre csatrolni ies mukodik, allitolag a windows hangokat is lehet kulon ezskozon mukodtetni . Na most az kene hogy minden DAW csatorbnahoz tudjak egy egy USB csatornat egyszerre mukodtetni tob ezskozrol.i Majd meg probalgatom de a gyanum hogy vakami progrem kene ami osszeboronalja oket. Ha lesz idom az ejel neki kell aljak olvasgatni a napokban feltett link-rol a dolgokat az USB es a Firewire cuccokrol.
Üdv.
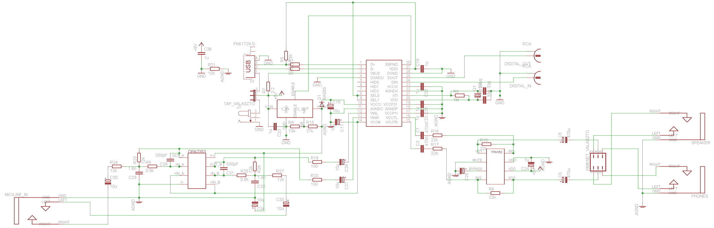
Kollégámmal készítettük ezt az összeállítást a PCM2902-höz, kérdésem lenne hogy ránézésre minden stimmnek tűnik-e? Főleg a bemenet érdekelne, az a PCM demo-board szerint lett megcsinálva OPA2353-al. És egyenlőre még nem igazán akarja az igazat. A kimenet TPA. A tápellátás REG-103-al ebben a felállásban jól működik, a külső táp (+5V) választása korrektül lett megcsinálva? Köszi a segítséget előre is! Üdv. zetef
Csak két észrevétel.
Ha a MIC/Line in bemenetre mikrofont kötsz és az jól kihajtja, akkor egy line kimenetű, mondjuk egy magnó halálra vezérli. FFFF FFFF FFFF sorozatot produkál az AD átalakítója. A speaker kimenet mit hajt meg ? Mert ha erősítőt, akkor célszerű nem a TPA kimenetéről.
Igen, a MIC/Line in az mikrofon lenne. Ha "rendes" vonalszintű kimenetről (pl. CD lejátszó) akarok beadni jelet a PCM-nek akkor az minden extra nélkül mehet ugye a bemenetre? A speaker kimenet az asztali PC hangszóró lenne, azt lehetne váltani fülesre. Erősítőre miért nem célszerű a TPA kimenete? Mondjuk egy házi végfokra?
Köszi! Üdv. zetef
Végülis lett írva korábban hogy a PCM puszta kimenete elég egy végfoknak, viszont én kevésnek találtam. A cél az lenne hogy a füles-kimenethez hasonló erősségű, vonalszintű LINE-OUT legyen.
A TPA egyébként elég jól szól, talán sok is az erősítése, majd ezt egy osztó cseréjével kicsit visszábbvesszük. Az OPA2353 nem tudom milyen lehetne előerősítésre.
Ha vonalszintű jelet (CD,Magnó) akarsz a bemenetre tenni,akkor az OPA-s részt el kell hagynod.Tehát C26,C27-re kell kötnöd a lejátszók kimeneti pontjait,a túlvezérlés elkerülése végett!
A kimenetnél szintén ésszerűbb,ha nem a TPA kimenetét használod erősítőhöz,mert elképzelhető,hogy nagyon zajos lessz.
Értem, akkor a bemenetet válthatóvá alakítom. S akkor erősítőre milyen előerősítést alkalmazzak a kimeneten? A TPA maga túl zajos, vagy az meg a végfok bemenetét vezérelné túl?
OPA jó lehet? Vagy más?
Egyébként a forgalomban kapható USB-s hankártyáknál, interface-eknél ahol pl. van 2 db sztereo Line out (4.0) + mellé egy füles jack kimenet, akkor ott ez a füles kimenet vajon egy független csatornát képvisel, vagy pedig az egyik sztereo csatit fogja monitorozni ha fülest csatlakoztatnak rá?
Mellékletben a példa, ESI MAYA 44-ese pucéran. |
Bejelentkezés
Hirdetés |




Amúgy az USB 2.0 a legalkalmasabb erre a célra, mert elterjedt és nem is lassú! Jobb mint a sima firewire (kompatibilitás, sebesség).

