Fórum témák
» Több friss téma |
Tiszeteletem uraim. Egy olyan kérdéseben fordulok hozzátok hogy egy quad erositot akkarok épiteni; a Ludwig kapcsolás után szeretném meg épiteni csak mj15003 végtranyokkal (ilyenem van itthon) a kérdésem az lenne hogy a Ludwig féle kapcsolással tehát 4 tranyoval mekkora teljestiményt és hány ohmon produkálna az erosito? illetve hogy ha csak két végtranyoval épitem meg akkkor ismét mennyi a várhato teljesitmény és hány ohmra?
Hi!
Megoldódott a probléma. A középső induktivitás volt bizonytalan , és cseréltem egy bd242-őt és egy bc212-őt.
Sziasztok!
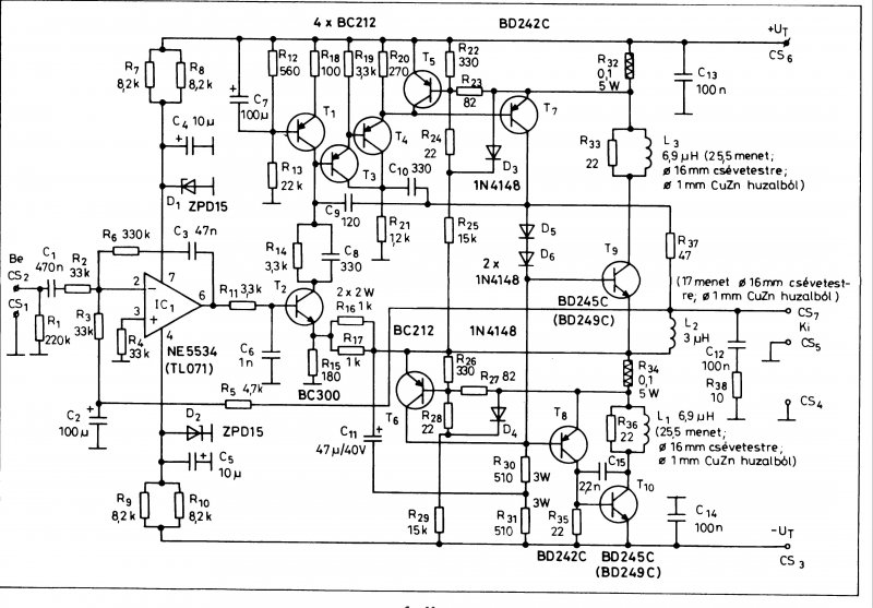
Van 2 NYÁK-om, és egy kapcsolásom (Quad 405 No: 830901). Az a gondom, hogy nincs hozzá beültetési rajzom. :no: Aki tud ehhez a sorozatszámú modellhez (No: 830901) beültetési rajzot, annak nagyon megköszönném, ha publikálná! Előre köszönöm! Idézet: „ Mérj feszültségeket az ellenállásokon.” Na végre megcsináltam, mértem az ellenállásokon... Ugye 4db 1K ohm-os ellenállásról van szó. 2db párhuzamba ez sorba van kötve a másik kettővel ami megin csak párhuzamosan van kötve. Tehát tulajdonképpen 2db 500 ohm-os ellenállás van sorba kötve. Ha a két végén mértem akkor 50,1V-ot mértem ha csak 500 ohmo néztem akkor meg a fele volt: 25,5V Most pár vezetéket lerövidítek a tápnál megpróbálok kiküszöbölni a "hosszú" kábelek okozta zavart.
Megtötént a kábelek lerövidítése és a bemenő jel kábelt kicseréltem árnyékoltra. Kipróbáltam de mostmár "recseg" is. Olyan mint amikor rádiót hallgatok és nem tudom tisztán fogni. Szól a zene de van mellette halkan folyamatosan egy "zúgás"
Sziasztok.
Akadt egy kis problémám a Quad-405ös erősitőmmel. Havernak épitettem egy erősitőt a régi helyére és ezek kerültek bele. Megmaradt a dobozban a gyári hangszin szabályzás. Beis kötöttewm rendesen de ha adok az erősitőnek hangot és odacsavarom a mélyet vagy a magasat akkor elkezd füstölni az R38as ellenállás a Quadon. A hangszin kimenetén 0V van. Miért csinálhatja?
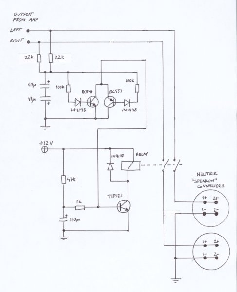
sziasztok. A mellékelt quadhoz a mellékelt védelem szerintetek megfelelő ?
Kellene egy rajz, mert sokféle Quad van és nem tudom melyik az R38.
Ez van meg nekem. R38 a kimeneten van egy 100n-es kondival együtt.
Ha az említett ellenállás melegszik, akkor ott biztosan baj van. Vagy a C12 zárlatos, vagy keményen gerjed az erősítő, a hallható tartománytól magasabb frekvencián.
Mi van, ha túlvezérli keményen, valami tucc-tucc-al? Akkor is lesz benne pár watt nagyfreki. Bár inkább a gerjedés lesz igaz, vagy még inkább a kettő kombinációja, hogy akkor gerjed pamaccsal, amikor túlvezérli.
Lehetséges, hogy tulvezérli az előfok a végfokot mert ha csak simán adok neki jelet pl egy dvd lejátszóról akkor maxra fellehet tekerni a hangerőt és akkor jó. Lehet akkor, hogy az az előfok nem okés? Végülis jo anélkül is de ha már benne van jólett volna használni.
Tegyél egy 470pF-et a bemenettel párhuzamosan és akkor ha 47Kohm-nál nem nagyobb a poti értéke, akkor a két meghajtás kimeneti impedanciája közötti különbséget, mint gerjedési okot kilőhetjük.
Mármint a hangerő potira gondolsz? Mert az 2*100k sztereo poti. Az előfokban is ilyenek vannak. Ha jól értelmeztem akkor a kondit a quad bemenete és az előfok közé tegyem?
Igen a Quad bemenetére tedd, de ha a poti 100k-os akkor csak 220pF-et.
Okés. Köszönöm, ezt holnap ki is probálom. És akkor ugy tegyem be hogy csak a bemeneti jel utjában legyen a kondi? Tehát ugy értem hogy a GND-re nemkell kötni?
Párhuzamosan kell kötni, azaz a bemenet és föld közé. Ez azt tudja, hogy nagyfrekvenciásan a földre zárja a bemenetet, ami jót tesz a hurokerősítés fázisának, bár az nagyon ritka, hogy a műveleti erősítő gerjed. Fontos segítség még, a C2-vel párhuzamosan kötni egy 100nF-ot, amit egészen pontosan R4-nek arra lábára kell földelni, ami a testre megy. Sőt én R4-et is átkötném egy 100n-val, piszkos módon nem értem, minek tervezték azt be oda, a kimeneti offset-et nem így kell csökkenteni, illetve, ennél van korrektebb megoldás.
Okés. Köszönöm a segitséged. Ki probálom elöbb a kondis dolgot és ha ugy jó akkor hagyom a többit. Ha nemlesz jó akkor megprobálom még a továbbiakat amiket irtál.
Hali.
Egy ilyen modult javítok, és LM301 az előerősítő IC benne. Betehető helyette a TL071, vagy az sem zajtalanabb?
Szia ! azt nem tudom a Hali az milyen ÍC ? Még arról sosem hallottam ! Viszot az LM301 helyett a TL071 az betehető , teljes mértékben lábkompatibilis .Csak az LM 301 - nek kellett egy külső kompenzációs tag , ami az 1-es és a 8 lábra kell ! A TL az zaj szempontjából még kedvezőbb is .
Megcsináltam a módositást amit irtál. Most jó, nem füstöl az ellenállás. Köszönöm szépen. Nagyon szól ez a Quad. Havernak 4 Ohm-os hangdobozai vannak, nekem 8 és 3asig tekerem a hangot már üvölt rendesen. Nem lehet megmaradni mellette. Havernál akkor mégjobban fog szólni.
Mégegyszer köszi a segitséget.
Djrobaa! Nagyon szívesen, örülök, ha segítettem egy kicsit.
Megtenné valaki, hogy belinkeli nekem az Urbán féle 200W-os verzió kapcsolási rajzát, mert ami megvan nekem, abban egy hatalmas hiba van, tehát az nem lehet a jó rajz.
Az a baj, hogy ez van meg nekem is és ezzel baj van. Legalábbis ebben a pillanatban ezt gondolom, de újraszámolom. Annyira nehéz feltételezni, hogy sok év alatt senki nem jutott arra az eredményre mint én. Tuti én tévedek...
4 ohmra nem lehet elég a dumper árama, ha a kimeneti induktivitás fel van emelve 6,2 u-ra. Ekkor a induktivitásnál 4 ohm-nál, a 47 ohm-on már 60W-nál esik vagy 5V. Ez 100mA-t jelent, ami nem lenne baj, ha felső tranzisztor húzza, de lefelé csak az 500 ohm-van, meg az utánhúzó kondi. Ezért lefelé max 25mA-t tud adni a dumper. Utána már keményen slew rates kell legyen a kimenő jel.
8 ohm-nál is vége van 80Vpp körül. Szerk. Azt sem értem, hogy a híd 4 eleme közül, miért változtatott Urbán csak az egyiken. Emiatt a teljes sávban meg fog nőni a cross-talk.
20kHz-én értve a dolgokat természetesen. Pár kHz-ig semmi baja.
Szerintem vissza kell tenni a kimenetre a 3uH-t és a felső 500 Ohm helyett 300 Ohm kell. Viszont akkor nem tudom, hogy ezzel a félvezető készlettel mennyire lesz stabil.
ahaaa...
Azt a pár kötőszót értettem is. Akkor vedd úgy, hogy nem kérdeztem semmit. Nincs mit megmagyarázni még nekem ebben, mert azt hiszem elég nagy az űr köztünk... Persze túloztam most.
Tudom, hogy eltúloztad. Szóval, ha nagy a kimenő induktivitás, akkor a fázistolást is a dumpernek kell kiegyenlíteni és erre nincsen elég árama. Szerintem, az Urbán féle beállításban be-be reccsen.
|
Bejelentkezés
Hirdetés |












