Fórum témák
» Több friss téma |
Mielőtt kérdezel, a következő két dolgot ellenőrizd!
I. A helyes tápfeszültségek megléte.
II. A kimeneten van-e egyenfeszültség.
Élesztés.
Értem. tudom én is a tanáraim is mondták már.
Bővebben: Link Akkor ez jó lesz talán. Ha nekem 8ohm-os a hangfalam akkor is 130W lesz a kimenő teljesítmény? Erről van esetleg valakinek egy nyákterve?
Szia ! ennek az erősítőnek van saját topikja : TDA 7250 ott biztosan tudnak ebben segíteni ?
Szereztem egy erősebb 34V-os áramforrást. Az érdekelne van e ebben a működési tartományban valamilyen használhatóbb erősítő.
üdv
Szerintem szépen szólnak a TDA7250 alapra épitett erösitök,én épitettem belölök 5 darabad összesen,ebböl 3 darlingtonosat,és szerintem darlingtonossal szebben szólnak,az pedig amit szoktak róla mondani,hogy nem terhelhetö meg nincsenek mélyek meg hasonló becsméreléseket.hát az marhaság.Csak jól kell összerakni és kész.
üdv. mindenkinek!
Építettem 2 éve egy erősítőt STK 4122II-es ic vel. Azelőtt egy 2030 tda-s végfokom volt. Mikor megépítettem és teljesen készen lett nagyon megtetszett a hangja, valamivel szebben és erőteljesebben szól. Megfogadtam ha építek valamikor majd a közeljövőben erősítőt stk-ból lesz a végfok. Hát az idei nyáron valami oknál fogva megadta magát és építeni szeretnék egy új erősítőt. Ebben szeretbém kérni a segítségeteket. Először is: A ic ez lenne: http://www.hqelektronik.hu/info/hu/stk4241ii.html Az előző nyákba bele lehetne építeni, de inkább maratok egy újat. Ehhez egy ilyen trafót (a 320VA-es lesz): http://www.giantsound.hu/toroid_transzformatorok.html Hangszínszabályzót nem akarok építeni inkább ezt inkább megrendelem: http://www.hqelektronik.hu/info/hu/kit-0001.html Még lesz benne egy kivezérlésjelző amit gyaksziról hoztam. Mindezt bele egy nagyon vagány erősítődobozba. Most a pénzem is megvan rá és úgy tervezem hogy erősítőt többet venni és építeni nem sem fogok. Tehát a kérdésem az lenne, hogy ez így működne? Ha igen akkor az építéssel kapcsolatban lenne egy pár kérdésem.
Üdv!
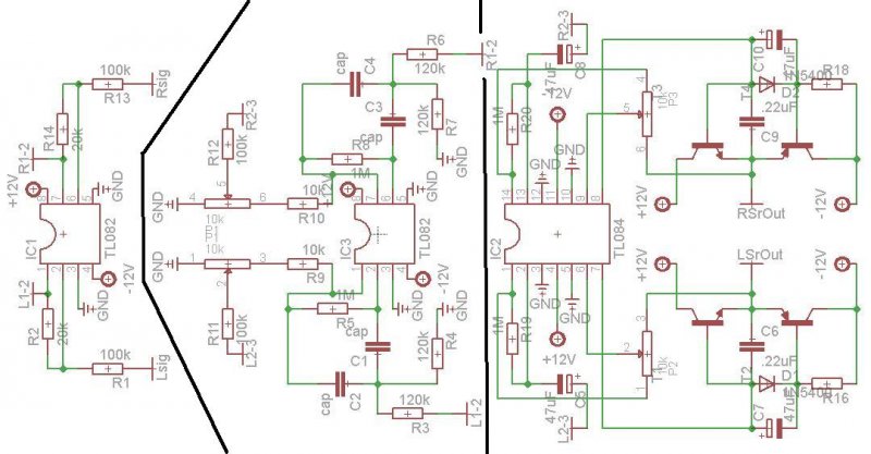
Kérhetnék véleményt erről a kapcsolásról? Életképes a kis szerkezet? A tranzisztorok ill. a dióda pontos típusát még nem tudtam kikeresni, ezért nincs típus oda írva. SB
Szia!
Az a gond, hogy az STK -k között egyre több a fake, ráadásul nehezen különböztethető meg az eredeti Sanyo gyártmánytól. Az LM1036-os BOA nem túl jó hangminőséggel kecsegtet. Bár kétség kívül elegáns, és könnyű megoldást kínál a feszvezérelt előfok, ha teheted inkább OPA ill.diszkrét elemekből építsd meg. A végfokot is megoldhatod egy VF2, vagy hasonlóan olcsó, de az stk-nál jobb hangminőséget adó kapcsolással.
Ennek az STK-nak eléggé színezett a hangja, de még tudnék mondani pár típust aminek szintén az (tipikus STK jelenség) , ezért tetszik sokaknak, másoknak meg ezért nem.
Az a három link, összeadva kb 20 ezer Ft, plusz még a táp, a doboz, a védelem, a csatlakozók stb... egyébként a HQ videós hangszínszabályzó anyagköltsége is max 1500 Ft lehet. Szóval amit erre ráköltenél, abból már egy sokkal jobb minőségű végfokot is csinálhatnál szerintem, de ha már eldöntötted a dolgot, akkor jöhetsz a többi kérdéssel is
Akkor nehéz összerakni?
És ha nekem a hangfalam nem 4 ohm-os hanem 8 akkor mi lesz a teljesítménnyel?
Ha számít a véleményem az STK jó választás erőteljes jó hangja van. De az előerősítő kérdést tényleg jobban át kellene gondolni a HQ-s drága, a tápegység mindegy melyik végfok típushoz használod evidens hogy jó választás a TOROID és a minőségi kondik sem maradhatnak el.
Itt egy IC-s megoldás szintén jó teljesítménnyel LM3886-ra alapul 2x150w vagy 1x300w. Jómagam is szándékozom megépíteni csak ennél az alkalmazott tápegység 500w-os toroid nekem csak 450w-os lesz a táp.
Nem egyszerűbb amugy két darab különvégfok tda 7294-el?Olcsóbb is,és kittben kb 10perc alatt bőven összerakható egy.Mert tuti hogy ezsem tud sinus 130W-ot.....Amugy általában van hozzá leírás hogy 8ohmnál mennyi tápfesz kell neki és 4ohmnál mennyi kell.... értelemszerűen 8ohmnál több fesz kell neki és akkor a teljesítmény nemváltozik
Ebben az esetben számít az STK minősége is "gleccser16" meg volt elégedve vele nem véletlenül.
Az STK IC-ket nem nagyon lehet egy lapon emlegetni a TDA-kal, az STK4241II +/-53V-nál Min. 2x120W 8 Ohm 0.04% THD.-vel magasan jobb minőséget produkál, egy kicsit komolyabb a meghajtó elektronika szükséges ha ez nem okoz gondot akkor inkább STK. A TDA7294 30V-al kevesebb tápról működik és hát a minősége sem közelíti meg az STK.-t
Erre az ic-sre kíváncsi lennék mit tudhat. 300 watt már egész jó
Jól látom, hogy az IC hűtése nem potenciálmentes?
Itt a HE-n felvetettem egy másik fórumban de süket fülekre talált: TDA vagy az LM3886 a jobb? Csemegének ide is felteszem ha nem gond
az alap ötlet "Jeff Rowland-é" volt de több amatőr is megépítette csak nem 2x600W-ra hanem 2x150W-re vagy 3x300W-os MONO blokkra.nekem kell a panelt megtervezni meg a kapcsolást is rendesen elkészíteni. de remélem mást is felcsigáz, több szem többet lát.
Ha már igy felkelt az stk, légyszi valaki segitsen, mert sehol se találtam adatlapot ehhez az stk hoz. STK 470-090, Az alsó sarokban pedigŰ: 1119
Hello mindenki!
Erősítőknél mennyi lehet a max kimeneti dc szint? Ezt mértem a házimoziban: Cent: 9mV Sub: 12mV Front R:9,5mV Front L:37,8mV Rear L:52mV Rear R:70,8mV Igazából az utolsó három panel borzasztóan eltér a többitől és valószínűleg ezért nem kapcsol be a gép. Köszi a választ előre is!
Ha van a kimeneteken terhelés, akkor elméletileg 0V.
Akkor inkább ha a végfok elkészült megépítem a hangszínszabályzót is.
Csak most az lenne a kérdésem milyen feszültségűre tekercseltessem meg a toroidot? Mert az ic az +-77v-ot bír el maximálisan a leírás alapján. Az előző stk-ra +-30.5V volt irva és erre ment +-25V ehhez a gyári trafóját kötöttem. Gondolom rá hagytak pár voltot. De akkor a mostanira mennyit kellene adni hogy ne főljön meg de azért legyen benne teljesítmény? Egyébkén ha építenék hozzá egy 10A-es Greatz hidat meg 2 db 10000µF kondit elég lenne neki? És az a 320VA toroid elég lesz hozzá? Vagy az ic soha nem ad le nekem 2x120w-ott? De a legfontosabb kérdésem: Ugye a 12 és 15-ös pont a kimenet. Ott van a R16 utánna az R22 és utánna a hangszóró. Az a két ellenállás minek oda?? R16 0.22 Ohm lenne R22 4.7 Ohm? Akkor vegyek 120w-os ellenellásokat vagy mi? És az R22-vel párhuzamban mi lenne? A másik csatornánál ugyan ez a helyzet. Nem értem miért kell az oda. A másik stk-nál nem volt ott. Kapcsolási rajz Kérlek segíts már.
Nem lenne egyszerűbb egy "Greatz kockával" megépíteni a tápot? A 4,7Ohm a kimenetnél szűrési feladatot lát el. Ha jól látom egy párhuzamos RL illetve egy soros RC tag. A 0,22 Ohm kizárt hogy 120W-os legyen, 5 esetleg 10W inkább elképzelhető. Pufferkondit pedig úgy szoktam méretezni, hogy Wattonként 100uF.
A kimeneti DC az adott kapcsolástól és a beállítástól függ, a 70mV még rendben van. A házimozidban pedig PWM végfok van, nem nagyon láttam mást.
A legegyszerűbb ha leszedsz a kimenetről mindent ( a 0,22 sem kell) és R9-el párhuzamosan beteszel egy kondit. Az egész kupac a gerjedést hivatott csökkenteni/megszüntetni. A betett kondi határolja az átvitelt/nem fog gerjedni. Hogy mekkora kell azt számold ki te, de a helyedben én azt az 56K-t inkább egy 27K-ra cserélném és próbaképpen betennék vele párhuzamosan egy 47 vagy 68pF-et.
Itt a kapcsolási rajza:
Ezeknél 2-300mV sem ritka gyárilag, tehát a te 70mV-od teljesen rendben van.
Így akkor végképp nem tudom miért tilt a némítás.
>>>> ITT <<<< már tárgyaltuk egyszer, hogy mi lehet a probléma. Lehet, hogy a védelem tranzisztorait ami helyett bc107c-t raktam csak ki kell cserélni az eredeti gyárira vagy valami hasonlóra.
Az LM3875 a jobb.
Szerintem. Sokat megtudsz a "gainclone" kereső szó használatával. Én most fogom a kistesót megépíteni LM1875-el.
Sziasztok!
Ahogy lassan alakul az erősítőm, egyre inkább hajlok arra, hogy a táp külön házban legyen; esetleg lakberendezési szempontból. :yes: Nos azon dilemmázom, hogy hogyan osszam el a cuccot azaz a szűrő kondikat? Érdemes egy részüket bepakolni az erősítő házába? Illetve a majdani hosszú (ca. 1,5m-es) DC kábel nem vesz fel antennaként mindenféle csúnya zavart? Kösz.
Én a tda 7250 helyett ajánlottam a 7294-et.....Egy stk tény hogy jobb mint egy tda...... bár én már egyikkel se foglalkozok mert pa hangrendszernél nem a legjobb választás főleg ha olyan 500-600w-os teljesítmény kell fél napon keresztül mélytartományban.... dehát az ic nem is erre való
Egy időben nekem is volt így megoldva.A kábel nekem nemvett fel semmi külső zavart,de figyelj rá hogy neméretezd alul.Kondik meg hátt.... ha belefér a táp dobozába akkor odarakod ha nem akkor az erősítőbe vagy fele ide fele oda ez teljesen mindegy.Nekem a trafós dobozba voltak a kondik is így ha bárhova kellet volt egy kész táp amit csak bekellet kötni.Jóljött mikor 10db végfokpanelt raktam össze
Bocs elnéztem a rajzot, ezek 8-10mV-on belül be szoktak állni de ettől még nem a 70mV a gond. Mérj rá a tranyóra ami a végtranyók emitter ellenállásait figyeli, ennek zárva kell lenni. Ha így van akkor mehetsz tovább a védelem áramkörén mert nem e miatt tilt. Ha viszont nyitva van ki kell deríteni hogy miért. Műszer nélkül, ránézésre nem fog kiderülni...
|
Bejelentkezés
Hirdetés |









az alap ötlet "Jeff Rowland-é" volt de több amatőr is megépítette csak nem 2x600W-ra hanem 2x150W-re vagy 3x300W-os MONO blokkra.
de remélem mást is felcsigáz, több szem többet lát. 






