Fórum témák
» Több friss téma |
Mielőtt kérdezel, a következő két dolgot ellenőrizd!
I. A helyes tápfeszültségek megléte.
II. A kimeneten van-e egyenfeszültség.
Élesztés.
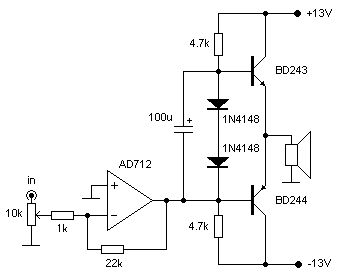
Helló
Nem próbáltam csak az 1 fetest csináltam meg! A Shaman még egyszerűbb úgy nézem,... Jó, szép hangja van? Ez is a-b osztályú? Látom ehhez jó a 16 Voltos trafóm is,... Esetleg a kapcsolási rajzon be tudnád nekem rajzolni hogy a tl071 melyik lábára mit kell kötni? elég a számozás is! És akkor megtudom már csinálni! Köszönöm a segítséget! Helló
http://www.hobbielektronika.hu/forum/topic_hsz_212325.html?highligh...212325
Ez már 2008. ápr. óta megvan... B-osztályú, ezért nagyon minimális a melegedés. Nekem hűtés sincs a tranyókon.
Megerősítem, én is megépítettem moddal, gyakorlatban az első erőlködöm, és jól szól, pedig nagyon kritikus vagyok, saját holmikkal szemben is!
Szerintem ez is elég szépen szól. A tl082-ben két opamp van, a 071-ben vagy 081-ben csak egy, ezért más a lábkiosztás.
Helló
Köszönöm szépen a segítséget! Ma már nem biztos, de holnap tuti összerakom,... Helló
Hali!
Itt egy másik AB-s kapcsolás. Ez milyen? Mayan kapcsolása jobb? Lassan csak megjön a próbapanel, így én is próbálgathatom a kapcsolásokat. SB
Ez egy kicsit furcsa nekem, mert a visszacsatolással halkítod a kapcsolást, ami nagyon komoly fázistartalékot igényel, hát nem tudom nem fog-e gerjedni.
Viszont nagyon szép doboza van.
Ez a kapcsolás több sebtől vérzik, túl azon, amit már a korábban hozzászólók említettek: - a diódákat közvetlenül a végtranzisztorok mellé kell szerelni a hűtőbordára (doboz oldalfalra) - A két diódával még sorba szoktak kötni egy trimmert, a nyugalmi áram beállítására. Ha ez e nélkül is tökéletes, akkor az maga a csoda. - Mivel a bemeneten nincs kondenzátor, (lehetséges, hogy az előző fokozaton sincs) és ahogy tekered fel a hangerőt, a DC munkapont teljesen elmászik a 0 Volttól. Megmérted már a kimeneten a DC-t kivezérlés nélkül? - Ahogy tekered fel a hangerőt, az előző fokozat úgy terhelődik le. Amikor teljesen fel van tekerve a hangerő poti, akkor már csak 1kOhm -al terheled az előző fokozatot. Nem biztos, hogy ezt szereti... Meg úgy általában sem tisztességes dolog az előző fokozatot változó impedanciával terhelni...
Nyugalmi áram szempontjából rendben lenne, mert a dióda és a végtranyó nyitófeszültsége nagyon eltér. A poti akkor kell, valamivel emeled a végtranyók emitterének feszültségét, vagy kevesebb dióda van, mint ahány PN átmenet a végtranyóknál.
Üdv!
A segítségeteket szeretném kérni! Van egy Onkyo házimozi erősítőm, aminek az egyik csatornája elszállt. A csatolt képen bekarikázott végtranzisztorok zárlatosak, illetve másik karikában lévő kondi szétdurrant, az ellenállás pedig elégett. A meghajtó tranzisztorokat kimértem, azok jók. Az ellenállást, kondenzátort kicseréltem és végtranzisztorokat is újakat tettem bele. Mindezek ellenére bekapcsoláskor ismét lekapcsol a védelem és a végtranzisztorok ismét tönkrementek, az emitter ellenállások pedig azalatt a pár másodperc alatt felmelegednek. Fogalmam sincs hogy mit csináljak vele, ha valaki tud kérem segítsen!
Hali!
Imi65: - A TIP3055-nek szerintem a TIP2955 a párja. - Jaja, csak lemaradt a TIP42 alatt a 2955ös. Amúgy lehet csak TIP122/127 vagy TIP132/137 párost használok majd. Ha jól tudom ezek is használhatóak... highland: - Ez egy kicsit furcsa nekem, mert a visszacsatolással halkítod a kapcsolást, ami nagyon komoly fázistartalékot igényel, hát nem tudom nem fog-e gerjedni. - Melyik visszacsatolásra gondolsz? Arra gondolsz, h be kéne egy ellenállást kötnöm a kapcsolásba? SB
Na megcsináltam, tényleg ez volt a baja, így már komoly hangerőt tud, nagyon tiszta, csillogó hangzással! De egy-egy kondit azért lespóroltam...
Jöhet a továbbfejlesztés...
Au... csak így most 0,6V van a kimeneten, gondolom akkor a visszacsatolást mégiscsak a kimenetről kell venni... na megyek, megcsinálom azt is...
Kész is... Dc offset 0,00V
Zaj semmi, síri csend. Ha lehet még kiegyensúlyozottabb és erőteljesebb lett a hangzás.
No, ezen még rágódnom kell egy kicsit...
Mert az eltelt 30 év kevés volt hozzá, hogy megértsem ezeket a mondatokat...
Hello Mayan!
Bizonyos mennyiségű alkatrész mindenképpen kell egy erősítőbe, a megfelelő munkapontok beállításához. Amit pl. most építel, azt már más is kitalálta, én is beküldtem az egyik változatát: Link Egy biztos: nagyon szép hangú erősítő. Csak kis impedanciás terhelésnél már nem biztos, hogy elég az ic kimenő árama...
üdv!
- Lehet akár az R574-es trimmer hibája is (szakadás, rossz kontakt). A trimmer a tranyó B-C között van, ahelyett, hogy a B-E között lenne. Ekkora konstrukciós hibát egy 15 éves kezdő sem követne el. - A végtranyókat forraszd ki. Az R514 ellenállást a hangszóró kimenetről válaszd le, és kösd a Q522 emitterére. Mérd meg a feszültséget az R544-en. Kb. 1,2V-nak (1,1-1,3) kell lennie. - Ellenőrizted a Q518 (?)-at is ? A nyugalmi áram beállító tranyó... - Az R574-et változtasd a két végkitérés között, közben mérj feszültséget az R544-en. Kb. 1V-1,5V között kell tudni szabályozni a feszültséget. - Ha minden OK, állítsd az R574 csúszkáját az R536(?) irányába. Ha majd visszaforrasztod a végtranyókat, akkor így közel 0 lesz nyugalmi árama. Ezután szép lassan kell majd növelni a nyugalmi áramot, párszor 10mA nagyságig (amíg a torzítás el nem tűnik).
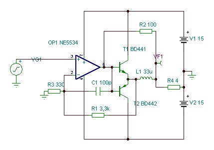
Tessék, a továbbfejlesztés. Mayan minimum koncept replusz Quad 405..
Ez kb 20kHz sávszélességű így csak, dehát a csövesek sem szoktak jobbak lenni, meg tegye fel a kezét, aki denevér.
Ööö...ezt nem annyira értem... az látom hogy a vége b-osztályú, mint a shaman, de mit csinál a kis tekercs és a 100 ohmos visszacsatolás ?
Persze lehet csökkenteni az IC terhelését, kisebb kondival és kisebb tekerccsel, de így könnyebb bemutatni a működést. Ez egy "current dumping" erősítő lett így. Röviden, a tekercs leválasztja végtranyókról a terhelést, és a magas frekik megkerülik azokat, így az IC, mint A osztályú erősítő közvetlenül hajtja a hangszórókat, de csak magas frekin. Azért, hogy könnyebb dolga legyen, integráljuk a jelet, azaz levágjuk a nagyon magas frekiket. normális esetben ez 100kHz felett történne, én itt most lekaszáltam mindent 20kHz felett. Ez nem biztos, hogy jó, mert így 0,01%-nál rosszabb lesz 20kHz-n, de az elv ismertetésére és meghallgatásra tökéletes így is.
Köszönöm a hozzászólásodat, meg fogom csinálni amiket írtál, aztán majd jelentkezem hogy mi lett. (csak zárójelben jegyzem meg, hogy már megint te segítesz rajtam!
)
Biztos én írom érthetetlenül le, mondták már mások is.
T-S -ék is írtak erről, igaz régebben.
Sziasztok, lenne egy általánosabb kérdésem.:
Adott egy erősítő, ennek a hűtését szeretném megtámogatni ventillátorral. (A későbbiekben akár termosztáttal vezérelve) Nos, szerkesztettem a venti elé egy lm317ből fabrikált stabilizátort a 12V-ra. Az lm317-re nem tettem semmilyen kondit, csak az ellenállások vannak rajta. A kérdés az, hogy rátehetem az erősítő tápjára esetleges hangminőségi megfontolásból? Illetve rá is tettem próbaképpen és a bordára lógatva jól hallhatóan bezavart. Hogyan lehet zavarszűrni? Elég egy kerámia kondi és kalap? Köszi
Én javaslom még ezt a kapcsolást elkészíteni. Így nem lesz zavaró a venti zaja kis hangerőn.
Kondi biztos kell az lm-hez. >>>> KATT <<<<
Lehet, hogy nem egyértelműen fogalmaztam bocs
:Elektromos zaj keletkezett, nem mechanikus.
Ez, vagy hasonló szerepelt vmelyik Rádiótechnikában torzításelőrekompenzáció néven. Nekem szimpatikusabb, mint a quad.
|
Bejelentkezés
Hirdetés |








Jöhet a továbbfejlesztés... 


)
:



