Fórum témák

» Több friss téma
Fórum » Propeller Clock
 
Témaindító: vicsys, idő: Jún 3, 2005
Lapozás: OK   126 / 489
(#) zolee1209 válasza patexati hozzászólására (») Okt 28, 2009 /
 
Szia!
Idézet:
„A fet állandóan átenged nem tudom mi az oka pedíg a 100k-val le van húzva + 15v-ra.”

Amennyiben N-csatornás a FET, akkor GND-re kell húznod a Gate elektródát, és a 100k szerintem túl magas... 1-10k között raknék be valamilyen értéket!
(#) patexati válasza zolee1209 hozzászólására (») Okt 28, 2009 /
 
Szia! P csatornás EZ az és EZ a kapcsolás. A műveleti erősítő nincs a helyén!
(#) djpepe hozzászólása Okt 28, 2009 /
 
Sziasztok

24 Voltról szeretném működtetni a bázist.
Állítottam a bázis programjába a kitöltési tényezőt.
Most a kapcsfreki: 60Hz a kitöltési tényező meg 25%, működik a dolgo szépen csak nagyon izzik a FET.
Van valami ötletetek arra hogy mi a helyes beállítás arra hogy nem melegedjen ennyire de viszont elássa a propellert táppal rendesen?
Milyen összefüggés van a kapcsfreki és a kitöltési tényező között?
(#) janocsi válasza zolee1209 hozzászólására (») Okt 28, 2009 /
 
Szia Zolee1209!
IRF9Z34 a FET, P csatornás. Le kellene zárni 100K-val is, de kapcsolástechnikai probléma miatt nem zár még le. (Wand Clock f886 ugyanez a fényerőszab működik).
Szia.
(#) janocsi válasza djpepe hozzászólására (») Okt 28, 2009 /
 
Szia!
Van összefüggés, mert alapban nagyfrekis meghajtással megy ez a forgótrafó is. Az a 60 Hz igen kevés, alapban 62KHz a működési frekvencia mind készenléti, mind üzemi állapotban.
Szia.
(#) djpepe válasza janocsi hozzászólására (») Okt 28, 2009 /
 
Akkor ezek szerint növeljem a frekit és csökkentsem a kitöltési tényezőt? És majd valahol egyszer csak jó lessz?
(#) janocsi válasza djpepe hozzászólására (») Okt 28, 2009 /
 
Szia!
Ide rakom a bázis.asm-ből kiemelt részletet a kitöltéssel kapcsoltaban.

PR2Sleep EQU 0x3D ;kapcsolófrekvencia készenléti üzemmódban
PR2RUN EQU 0x3D ;kapcs.frek. normál üzemmódban
CCPR1LSleep EQU 0x0C ;kit.tényező készenlétben
CCPR1LRUN EQU 0x37 ;kit.tényező normál üzemmódban

Minden adat hexában, pl.: (0x3D), és itt KHz-ben. Ez 61KHz decimálisan. A kitöltések százalékosan vannk megadva,

Ezek szerint kellene a beállításokat elvégezned.
Szia.
(#) djpepe válasza janocsi hozzászólására (») Okt 28, 2009 /
 
Szia Janocsi

Ugyan ezeket az értékeket használom 12V-os trafónál.
De én 24V-os trafóval szeretném hajtani, de ezek az értékek nem szerencsések 24voltnál mert rezsót csinál a FET-ből, ha csökkentem a kitöltésit még úgy is nagyon melegszik.
(#) janocsi válasza djpepe hozzászólására (») Okt 28, 2009 /
 
Szia!
A frekvenciát 20kHz-töl 200KHz-ig 5-10KHz-es léptékben próbáld meg, egy üzemi kitöltéshez állítani. A kezdő üzemi lehetne (0x0A) talán, ha azzal nem lesz "rezsóhatás". Kicsit körülményes íuy a beállízás, de hétha meg lehet csinálni. Aztán 5%-ot emelnék a kitöltésen, és előlröl...
Szia.
(#) Hp41C válasza patexati hozzászólására (») Okt 28, 2009 /
 
Szia!

Ez igen, az elsőre elindult... Ritka dolog.. Sajnos két rossz hírem is van:
- A FET -et elrajzoltam, fel van cserélve a Drain és a Source. Ezt már elkövettem a Wandnál is .
- A ledeknél viszont mindannyian elnéztük a nyomtatást, ezért van a tükrözés: A rajzon az RA5 vezérli a 9 belső ledet, ez jó a nyákon. A többi viszont kifordult:

  1. Port            Rajz            Nyák
  2. RA5             belső 9        belső 9
  3. RC0             D0            Külső
  4. RB1             D1            Óraosztás
  5. RB2             D2              Sec
  6. RB3             D3              D7
  7. RB4             D4              D6
  8. RB5             D5              D5
  9. RB6             D6              D4
  10. RB7             D7              D3
  11. RC6             Sec             D2
  12. RC1             Oszt.   D1
  13. RC7             Külső         D0


Szia
(#) patexati válasza Hp41C hozzászólására (») Okt 28, 2009 /
 
Szia! Akkor mit lehetne tenni vele?
(#) djpepe válasza janocsi hozzászólására (») Okt 28, 2009 /
 
Akkor ezzel elleszek egy darabig
Köszi a segítséget.
(#) Hp41C válasza patexati hozzászólására (») Okt 28, 2009 /
 
A fet-nél két apró kis drót... Ez megoldás lehetne a led-eknél is, de meg lehet esetleg oldani a programból is. Még gondolkodom...
(#) janocsi válasza djpepe hozzászólására (») Okt 28, 2009 /
 
Szia!
Valaki már csinált egy kitöltés-szabályozást távirányítóval, azt hiszem Krisz03. Tőle kellene megtudni, milyen módon oldotta meg ezt a bonyolult feladatot. Most ez jól jöhetne Neked is.
Szia.
(#) patexati válasza Hp41C hozzászólására (») Okt 28, 2009 /
 
Hát én nem igen értek a program lelki világához de jó lenne ha a portokat fel lehetne cserélgetni mert újratervezni,legyártani ismét nem kevés idő A fet a legkevesebb azt megoldom már!
(#) Hp41C válasza janocsi hozzászólására (») Okt 28, 2009 /
 
Sziasztok!

Az eredeti bázisban vegyétek ki a ';'-t a "case NUM_6" sortól a "goto IncFreq" sorig. Persze nem ártana átírni a parancskódokat valami másra, olyanra, amit a propeller nem használ...

A PWM frekvenciája a 20MHz / 4 / PR2 = 5MHz / PR2.
A kitöltés a CCP1L/PR2 viszonytól függ. Ne állítsátok a CCP1L-et a PR2 értékére vagy fölé, ekkor folyamatosan folyik a tekercsen az áram.

Sziasztok
(#) janocsi válasza Hp41C hozzászólására (») Okt 28, 2009 /
 
Szia Hp41C!
Már csak egy kérdés. Hogyan lehet megtudni, hogy a megtalált beállítások milyen értéket vesznek fel? Vagy eltárolódik valahol a programban?
Szia.
(#) Hp41C válasza janocsi hozzászólására (») Okt 28, 2009 /
 
Szia!

Az eredetiben nem tárolódik el (mindig az említett konstansokat állítja be, ha állapot változás történik). Az értékeket az ébresztősből ki is lehet olvasni.

Szia.
(#) Hp41C válasza patexati hozzászólására (») Okt 28, 2009 /
 
Szia!

A fet-et legegyszerűbb fejjel lefelé beültetni. A programot módosítottam, nézz bele a levelesládádba...

Szia
(#) patexati válasza Hp41C hozzászólására (») Okt 28, 2009 /
 
Nagyon szépen köszönöm ezzel tökéletesen megy! A fet felül lesz berakva és így fordul egyet a végleges nyáktervben is rendes fet lesz felül csak a hűtőzászlót kell majd róla levágni de így még jobb lesz az egyensúly nem lesz alul a nehéz súly mi elhúzza oldalirányba a súlyközepet! Holnap folytatom a fényszabályzó és az rtc élesztésével! Nagyon nagy gondot oldott meg HP41C nekem ezzel a módosítással még egyszer ezer köszönet!
(#) robing16 hozzászólása Okt 28, 2009 /
 
Sziasztok!
FET?! Hűűha, sehol sem láttam még Fet-es Propeller Clock-ot!

Kérdésem az lenne, hogy egy DC 12V-os propeller mennyit pörög véglegesen?! Ugyanis, most szereltem rá egyre a propelleres rotort, és hát majdnem meg tudom számolni, hányszor fordult körbe! Esetleg valami turbót kéne rárakni? 1s alatt kb 3szor ha átfordul

Köszi
Hello!
(#) Hp41C válasza robing16 hozzászólására (») Okt 29, 2009 /
 
Szia!

Ha kiegyensúlyozod dinamikusan (forgás közben se rézkódjon) is, lényegesen gyorsabb lehet. Egy lestrapált 8 cm, 12V, 0.1A PC táphűtő 1400 ford/percet is elért már...

Szia
(#) patexati válasza robing16 hozzászólására (») Okt 29, 2009 /
 
Szia! Ha tudsz szerezni régi pc tápot (min 10 éves) abban is 8 centis venti van de legalább kétszer erősebb mint a mai ventik! Sajna nekem is csak egy van belőle most kéne még egy. Esetleg tranzisztoros tuningot végre lehet hajtani a ventivel mert a vasmag tekercs többre is képes lenne de a gyenge láncszem a hall ic bent mert kis áramot tud csak áthajtani.
(#) patexati válasza Hp41C hozzászólására (») Okt 29, 2009 /
 
Szia! Ment egész éjjel az óra! Bírja a strapát úgy néz ki! Azt szeretném megkérdezni ,hogy szerinted miért 26 Celsiust mutat állandóan? Bent vannak a szenzorok de este óta egy fokot sem változott pedig kicsit hidegebb lett mert éjjel nem megy a fűtés! Az R1,R2 nincs beépítve mert nincs még szenzor de az R1 befolyásol valamit ha nincs bent?
(#) Hp41C válasza patexati hozzászólására (») Okt 29, 2009 /
 
Szia!

Hőmérsékletre az egyik gyári ajánlást (6.oldal) rajzoltam le (Még egyszer leellenőriztem). Meg kellene mérni a feszültséget a RA0 lábon. Esetleg melegítsd meg (izzóval rávilágítva). 68 ohm bent van? 26 C fok -> 299K fok -> 2.99V
Ha R1 és R2 nincs beültetve, a páratartalom mérés ad rossz értéket, csapkod, a hőmérséklet mérést nem zavarhatja.

Szia
(#) robing16 válasza patexati hozzászólására (») Okt 29, 2009 /
 
Sziasztok!

A rázkódás nem annyira érezhető, viszont szerintem elszoltam magam, hisz azt mondtam, hogy megtaláltam a súlyközéppontot! Azt viszont megfelelő helyre tenni, elég nehéz

Hú, régen annyi kis ventillátor volt nekem, most van vagy 3 db! De sok nyomtatót is szétszedtünk, amiben viszont 24V-os táp és ventillátor volt!

Tudtok esetleg valami ventillátor belső kapcsolást?! Keresgéltem :google: -ban, de nem találtam! Csak szabályzókat!

Üdv.
(#) patexati válasza Hp41C hozzászólására (») Okt 29, 2009 /
 
Szia! Az LM334 lábkiosztása más és rosszul lett beültetve,tervezve talán nem ment tönkere legalább is nem zárlatos most fogom átvariálni.
(#) janocsi válasza patexati hozzászólására (») Okt 29, 2009 /
 
Szia Patexati!
Egy korábbi hasonló probléma miatt én is elnéztem a bekötését a hőmérőnek. Nézd meg ezt a már jó bekötést. Itt:
Szia.
(#) janocsi válasza robing16 hozzászólására (») Okt 29, 2009 /
 
Szia Robing16!
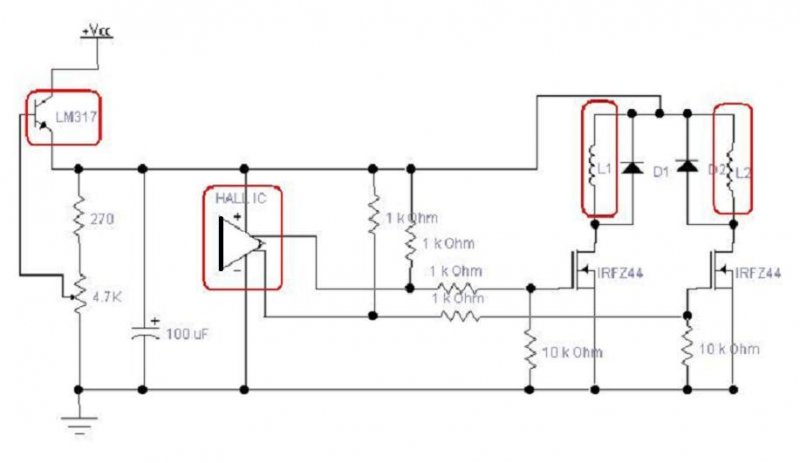
A PC venti áramkörök nem bonyolut felépitéssel készülnek. Ha kézben veszel egy ilyent, minden elktromos bekötést át tudon nézni. A régiek olyan Hall IC-vel működnek, ahol csak 3 lábbal rendelkezik a Hall elem. Eből 2 a tápfesz, a 3. Out, Innen 2 tranzisztort vezérlel sorosan, és a tápra kötött két tekercs végeit kapcsolgatják GND-re.
Az újabb Hall IC már 4 lábú. Ezek két kimenettel rendelkeznek, és ide vannak kötve a tekercsvégek is közvetlenül. Egy PC venti túrbózására alkalmazható Hall vezélésű FET-es kapcsolást feltöltök, erröl az LM317 elhagyható.
Szia.

Hall_4_a.JPG
    
(#) patexati válasza janocsi hozzászólására (») Okt 29, 2009 /
 
Szia! Igen megtörtént a módosítás! Szerencsére nem ment tönkre most méri tökéletesen a hőmérsékletet! A fetet is bekötöttem helyesem most alapban zárva van testre húzva bekapcsol. Beraktam egy fotoellenállást egy 2K2-vel GND-re húzva és betettem a műveleti erősítőt a helyére de semmi nem látszik Mit mérjek ha bent a kontroller valami ötlet az élesztésére nem akarom most elszúrni mikor már szinte teljesen kész!
Következő: »»   126 / 489
Bejelentkezés

Belépés

Hirdetés
XDT.hu
Az oldalon sütiket használunk a helyes működéshez. Bővebb információt az adatvédelmi szabályzatban olvashatsz. Megértettem