Fórum témák
» Több friss téma |
- Ez a felület kizárólag, az elektronikában kezdők kérdéseinek van fenntartva és nem elfelejtve, hogy hobbielektronika a fórumunk!
- Ami tehát azt jelenti, hogy a nagymama bevásárlását nem itt beszéljük meg, ill. ez nem üzenőfal! - Kerülendő az olyan kérdés, amit egy másik meglévő (több mint 17000 van), témában kellene kitárgyalni! - És végül büntetés terhe mellett kerülendő az MSN és egyéb szleng, a magyar helyesírás mellőzése, beleértve a mondateleji nagybetűket is!
Apám mesélte, hogy a LED lámpáknak nagyon kevés, koncentrál a fénye...
Főleg, ha ki sem bírják majd azt a 10-20 évet, amit ráírtak.
Viszont amiket eddig láttam, azok nagyon gyengék: kb. ha 40w-os égő fényét adják !
Átalakítgattam, amit mondtál, válaszok:
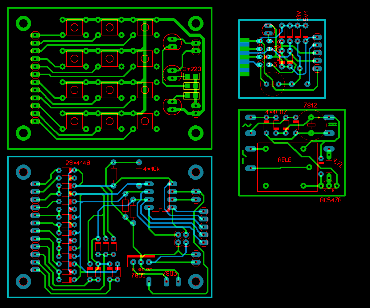
- Akkor nem BCD-nek nevezem, hanem valami egészen másnak, csak arra szolgál, hogy a 12 gombot leszűkítse 4-re; - Nem tudom, ha másra nem, akkor helyfoglalásra, ha nem sietnék, akkor kiszedném, de most sietek... - Majd ha eljutok a programban oda, akkor majd megoldom, hogy ilyenkor az utolsó variáció "éljen"... (bár még programozni is alig tudok...) -Kiszedve! A GND-t leszedtem... Meg esetleg a táp-relé panelen a bázis ellenállás elég? (relé: 30mA 12V, vezérlés: 5V)
2500Ft-ért kapsz ilyen E27-es foglalatot amibe tehetsz ledet, beleraksz egy 300lm 140°-osat és elég szép fénnyel tudsz világítani, de ez szerintem inkább csak kisebb helységekbe jó. A boltokban kapható ócsóó termékeket pedig kapásból el lehet felejteni, semmire sem jók... Talán a 3000Ft-os kategória, de akkor már inkább veszek az árából 10db 50lm-es ledet és úgy helyezem el őket ahogy én akarom.
Hello!
"Akkor nem BCD-nek nevezem, hanem binárisnak, csak arra szolgál, hogy a 12 gombot leszűkítse 4 bitre;" - Ib=Ic/béta Tehát elég. De a relének egy reverz dióda nem ártana. - Nem tudom, hogy tényleg váltót kap-e a kapcsolás a dugasztápról (a nyákrajzon ez áll), mert nincs puffer kondi. De ha egyen, akkor is illik a stabi elé-mögé minimum 100nF-os kondit tenni. üdv! proli007
Én butus tudtam, hogy valamit lefelejtek... :hide:
Amiket most felsoroltál azon kívűl van valami még? És biztos váltó jön a dugasztápról...
Sziasztok!
Remélem a kérdésemmel jó topicba tévedtem, ha nem, akkor megköveztek... Építettem autóba egy mély ládát egy Videoton HA-25 típusú mély hangszóróval. (100W, 8Ohm, az érzékenysége 90dB@1W*1m) A segítségeteket abban kérném, hogy ehhez milyen hangváltó kellene? Hány W-os legyen, mekkora legyen a vágási frekvencia? Válaszotokat előre is köszönöm!
Hello!
Ha tényleg váltó lesz, akkor a hídegyenirányító után tegyél egy diódát, és csak ez után a puffert. A relét, pedig a hídra kösd rá. Annak nem kell szűrt feszültség, és így csak a PIC áramát kell szűrni. Grátiszként lehet 12V-os trafót használni, kicsi a kondi és nem lepkézik a fesz, amikor a relé kapcsogat. Ha szép lassan elárulod mit miért tettél és milyen a környezet amihez kapcsolódik, akármi is kiderülhet.. De egy rajz nyet? üdv! proli007
Melyik LED tud 300 lument?
Másrészt, ha tud is, az tuti nem 230 V-os, akkor LED-driver kell neki, + egy akkora hűtőborda, mint egy tányér. Namost mindezt hogyan gondolod egy E27-es foglalatba beletenni?
Például: Bővebben: Link
Az E27-es kérdésedre pedig: Bővebben: Link Igen, kell hozzá driver, de az is elfér a tokban. (Vagy nem jó az oldalon az ár, vagy tényleg csak rosszul emlékeztem és csak 1500Ft) Nyilván nem alapozatlanul írtam az előző hozzászólásom..
Egy pic 16f 628 at szeretnék indítani
fényerő változásra (fotorelé) egy ilyen gondolatom támadt ez működő képes lehet ?
Rendben, létezik ilyen LED.
A driver, amit a 2. linken árul a muki, az nem jó hozzá, de lehet h. máshol van ilyen picibe. Viszont hogy ez a hűtés kevés neki, abban tök biztos vagyok. Nekem, 1,5W-os power LED-em van, amit egy P4_es bordán kipróbáltam, és pár perc után érinthetetlenül forró volt. Amit te linkeltél az 7,5W-os !!!
Az a muki egész konkrétan én vagyok, és igen az a driver belefér abba a foglalatba. Ne is csodálkozz hogy forrósodik ha pl. egy max. 1000ma-es ledet 1000ma-el küldesz. Nálam nem 300 hanem csak 2db 100lm-es led vanm benne (2x1W) és 2-3óra után még csak nem is langyos, ezek a ledek is forrósodnak 330mA-ről, 300-ról már érdekes módon nem. Ennyit erről... Nem abba kéne belekötni aki segíteni próbál másoknak.
Azt mondod, h. ha 10%-ot visszaveszel az áramból, már egyáltalán nem melegszik??
És mekkora fénye van? Mert a 200 lumen kb 25-30-as körte lenne, ha kihajtanád maxig. De így visszavéve? (Azt írták valahol, h. 300 lm -> kb. 40W-os égő fénye)
Hellosztok.
ISA buszon tudom kapcsolgatni Visual Basic ból az adat és cím biteket? 4 db 7 szegmentses kijelzőt akarok vezérelni.
Lehet melegszik, de a külsejét megfogva ezt én nem érzem.
Nagyából akkora fénye van mint egy 21W-os izzónak. De ez nem is szobai világítás, hanem csak a kamra egyik sarkát világítja, de oda bőven elég. Ha ráadom a max 330mA-t, akkor csak szemmel nagyon minimálisan észrevehető a fénybeli különbség, de ekkor már venti kéne rá úgy fűt. Viszont ezt inkább a Led-es világítás otthon témában folytassuk, mert ránk fognak szólni a sok off-ért
üdv
tegyük fel nekem van egy generátorom lehet az bicikli dinamó, vagy agregátor, vagy bármi ami villamos fesz álít elő. az a célom, hogy én be tudja táplálni a villamos hálózatunkba, hogy mondjuk ha van feleslege 50 liter gázolajam akkor azt hasznosítsam úgy hogy áramot álítok elő és akkor lehet kevesebb lesz a villanyszámlánk. azon filózok, hogy itthonra összedobok egy szélturbinát és nem egy különálló hálózatot táplálnék vele mint például a leválasztom a lakás világítását az eddigi szolgáltatóról és a szélkerék venné át a táplálást, hanem ezzel szemben csupán egy 2. betáplálást szertnék létrehozni és energiját beadni a meglévő villamos rendszerbe. szóval a kérdés, hogy meglehet e ezt valósítani? várom a megtiszetlő válaszokat üdv béci
Sziasztok!
Van egy trafóm amit hilti szalaggal rögzítettem az erősítő házához és úgy felforrósodott mint állat.A ház fémből van és a házra ki van vezetve a test. Miért melegszik fel a szalag és szerintetek milyen más módon tudom rögzíteni a trafót?
Kellene látni, hogyan készült az a rögzítés.
Nem csináltál a szalagból egy rövidrezárt menetet véletlenül? Más nem nagyon magyarázza a melegedést, normál esetben nem szabadna melegedni (csak amennyire a trafóvas melegítené, de annak sem szabadna nagyon melegedni).
Itt van egy kép róla.Alul pedig a fémházhoz van rögzítve.
Akkor lehet csak tekerek rá egy ki szigetelőszalagot aztán úgy megnézem mert úgy.Úgy jó lesz nem?
Hello!
Hát ez bizony kemény rövidzár menet.. Tedd a vason kívülre, azaz ne bújtasd be sehol. üdv! proli007
Hello!
Nézz utána a hálón. Léteznek ma már ilyen "házi" rendszerek, mert törvény is van rá.De sokkal fizikailag és jogilag sokkal komplikáltabb, mint gondolnád. Azért ez egy kis erőmű a maga módján.. üdv! proli007
Hello!
Elvileg működhet, ha az opto áthatási tényezője megfelelő,és a fototranyó megfelelő áramottud szolgáltat. De mi a bánatnak két "optocsatoló" egymás után? Mert az első is az, csak fényről-villanyra. Ráadásul galvanikus elválasztás sincsen.. üdv! proli007
proli007 már megadta rá a választ, ez egy rövidrezárt menet. A szigetelésnek akkor volna értelme, ha a rögzítő csavarokat, a házat szigetelnéd el a szalagtól, hogy a szalagon és a házon ne tudjon "körbemenni" áram. De egyszerűbb, ha a vason kívülre rakod a szalagot, akkor nem kell szigetelni.
Bocs, nem neked akartam írni a választ, egy hozzászólással feljebb kattintottam a válaszra..
Megcsináltam amit mondtál!
A környezete Mint látni a jobb felső programozó áramkőr alapján a géphez fog csatlakozni, azt fogja kapcsolni. ahogy mondtad a gombokat leszűkítem bináris "rendszerre", a diódák után van egy-egy lehúzó ellenállás, ami csatlakozik a PIC-re, a pi vezérel még két ledet, és amikor a zöld led amikor 1 mp-re felvillan, és akkor bekapcsol a gép... Van még egy piros led, hogy amikor a 4 vagy 5 kombináció nem jó akkor az villan fel. I/O port hiányában a tranzisztort a ledre kötöttem be. Sajnos idő hiányában nem tudok többet írni... Üdv.: Litldákk
Sziasztok!
2 problémám lenne. Az egyik ez a kérdés, mert azóta se kaptam rá megfelelő választ sehol és az a hűtőcsillag számomra nem teljesen egyértelmű. A második kérdésem meg az, hogy kb.100-140 méter 1,5 mm-es szálas rézkábelnek lehet ~140 ohm ellenállása? A sulirádióhoz csináltam egy erősítőt, és a hálózatot bővítetem ki egy osztáytársal, de pár nap után úgy tünt, hogy nagyobb hatással működhetne. Ekkor elmentem az erősítőhöz és mikor rámértem ez a 140 ohm érték fogadott, holott vártam egy kis ellenállás értékre a kábel hosszúsága miatt + a 8 ohm hangszóró ellenállására. A kábel egy kisebb részét úgy hagytuk ahogy volt és le se ellenőriztük, csak tovább bővítettük. Ez a 140 ohm valós érték vagy illesztéseknél, vezeték oxidálódásnál kell keresni a bajt? Esetleg a digitális mérőműszertől kapott értéket befolyásolhatja a vezeték hossza? Ahoz képest csodálkozok, hogy ennyire is jól szolt, ekkora ellenállással. Van értelme ellenőriznem az illesztéseket, és így le lehet hozni ezt a hatalmas ellenállás értéket? Köszönöm előre is válaszaitok.
100W
8Ohm Vágási freki pedig 300Hz Ez így jó lenne?
Hi!
Hogyan tudom kikapcsolni a villanybojlerem (Glasslined)? Sajnos sehol nem találok rajta kapcsolót! Sokszor napoking nem használom. Nagyon magas áramszámlát kaptam, emiatt érdekelne egy esetleges takarékossági lehetőség. Köszi, előre is. |
Bejelentkezés
Hirdetés |







