Fórum témák
» Több friss téma |
Üdv!
Nem a résoptóra gondoltam, hanem az optikai egér CCD-jére. Ami van nekem, az 800 DPI-s, tehát elvileg 0.003 mm-enként adna impulzus váltást a kimeneten (van olyan jellegű output-ja, mint a résoptos encodereknek). Erről nincs tapasztalatod? Amúgy már egy ideje átpártoltam DC motorokra, mostani verzión ablaktörlő motorok vannak (5.5 Nm), de az encodereim csak 0.04 mm pontosságot tudnak. Csak nem tudom, CCD-vel milyen lenne a visszatérési pontosság, egy hasonló típusnál a hibázást +/- 1%-ra írták colonként.
Sziasztok!
Lenne egy kisebb feladatom amit cnc-vel kéne megoldani(1mm-es furnér lemezből formák kivágása), ha van aki meg tudná csinálni korrekt áron, mindenképpen érdekelne! A leveleket privátba várnám és bocsánat az off-ért!
Hello Pako. Szabad kérdezni hogy milyen vezérlést használsz a motrok vezérléséhez? Egyedi vagy UHU esetleg ELM Chan? Én az ELM Chan féle vezérlöt épitettem meg,csak a H hidnak L298 at használok és nemigazán sikerül rávennem hogy ugy müködjön ahogyan kell, állandóan Servo Error LED kigyulad. Gondoltam hogy encoder bajom van, havertol szerváltam egy ROD 426 / 1024 es encodert de ez sem jo,valószinü a P paraméterekkel lessz a gond.Esetleg ha valaki megépitette , segitene e felélesztésében? Köszi
Üdv!
Saját tervezésű vezérlést használtam, tengelyenként 1-1 18F452-vel. A kapcsolási rajz és a forráskód fent van a 36. oldalon. Sok sikert!
Sziasztok
Azt szeretném kérdezni, hogy valaki ismeri ezt a kapcsolási rajzot.
Üdv!
Az AT90S2313P egy mikrovezérlő, amit fel kell programozni. A program nélkül nem fog működni. Ezen Kívül az IRF540 helyett IRL540-et kellene felhasználni, mifel az "F"-es nem nyit ki teljesen 5V-nál.
Szia!
Azt tudtam hogy CNC-hez jó, csak nincs hozzá program arra lenne szükségem.
Sziasztok!
Nincsenek valakinek képei, dokumentumai mastergy oldaláról? Minap akartam áttanulmányozni alaposabban, hogy próbaképp összedobjam-e, de sajnos trójai van az oldalán, ezen is és a BMP gravírozós oldalán is.
Szia
Nekem a nod nem jelzett trójait az oldalán. Én is áttanulmányoztam
Az avast nekem is jelezte, de kikapcsolatm
Kár volt megnézni mert semmi érdekeset nem találtam...
Nincs valami egyszerű program amihez nem kell komplett vezérlés az lpt-re, csak opto és tranyók? Mindegy milyen, először csak keresgélek.
Kinéztem ezt az Unipoláris motorokhoz való rajzot: Bővebben: Link
Majd ezt szeretném megépíteni, de lenne egy fontos kérdésem, mi az a Chopper és mire való? Ott alul le van írva, de nem nagyon értem
Ja, oké, így már értem
Még annyi kérdésem lenne, hogy a motor meghajtására mennyire "illene" FET -eket használni? Csak mert van itthon egy karton (150db vadi új) TIP122 tranyó és ennek tudatában nem szívesen veszek még olcsó IRF540 -et sem ha nem muszáj.(Kis motorokhoz kéne, úgyhogy a teljesítmény elég)
Sziasztok.
Szeretnék én is építeni egy CNC marót panelmaratáshoz. Az a baj hogy csak laptopom van itthon, tud valaki soros vagy usb-s vezérlőket?
Még annyi lenne, hogy működik a vezérlés USB-s LPT átalakítóval is (MACH3)? Mert akkor a laptopról használnám, ha nem akkor összedobok egy P2-est.
A tranizisztort nem érdekli, hogy melyik porton kapja a vezérlést, csak legyen elegendő feszültség (áram), hogy kinyisson. Ez néha a laptopokon szokott gondot okozni, de csak a soros porton, hogy nem éri el a +-12V-ot a feszültsége.
Külön tápról megy az egész, tehát azzal nem lesz gond, csak én azt hittem hogy az usb-s átalakítókat nem nagyon szeretik a cnc szoftverek, de akkor ezek szerint nem lesz gond, ismét köszönöm
Sajnos neked van igazad...
CNC-szoftverek nem szeretik az usb-s átalakítókat, illetve magát az usb-vezérlést. De ez érthető is a működési elvből. Hiszen késleltetés nem lehetséges egy cnc gépnél. Nem véletlen, hogy egy ipari pc, avagy egy sima pc ipari használatánál tele van tűzdelve a gép vezérlőkártyákkal. Pont a párhuzamos adatkezelés miatt. Soros adatnál késés van. Az más dolog, ha nem real time-ban megy a gép. Ez egy hobbyfelhasználónál nem vészes. Én is egy P2-es géppel fogok dolgozni. Az meg más kérdés, hogy egy cnc-vezérléshez egy lebutított, legyalult, netmentes gépet érdemes használni. Szintén a késleltetések miatt. (Habvágó gépeknél szükséges a motorok párhuzamos léptetése, ehhez külön timert kell használni, ami adja az ütemet a PC-nek. Ez lpt-n nem gond, de usb-n érdekes megoldás lenne.)
Értem, hát akkor ezzel nem próbálkozok mert ahhoz meg kéne vennem az átalakítót ami nem olcsó 32$ (5500ft) Amúgy is van egy szuper kis p2 alaplapom, majd azt összerakom, 2db LPT port van rajta.
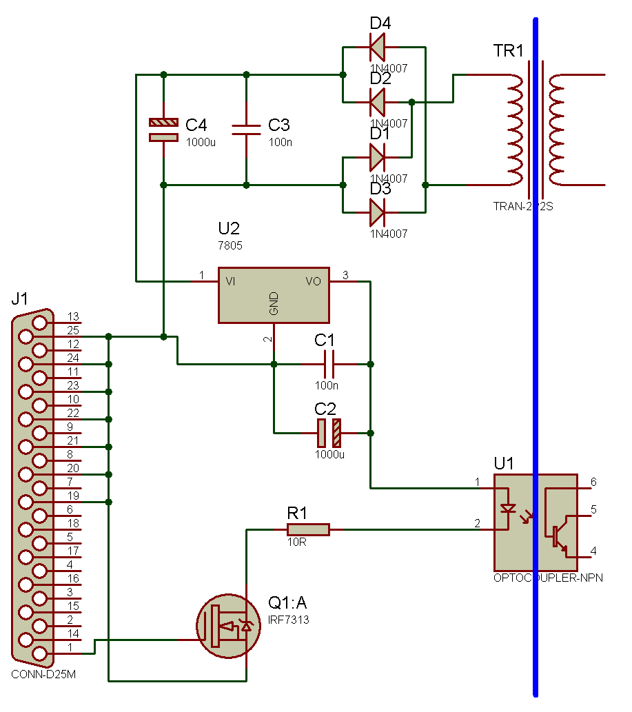
Üdvözletem!
Most készítek a vezérlőmhöz egy opto-leválasztót 4N38A-val. Próbáltam az LPT portom, mennyit bír kiadni magából, egy sima zöld led közepes fényerővel világít csak. (saccra 10-15 mA lehet, a 4n38-nak 80mA kellene adatlap szerint) Tegyek egy próbát, elbírja-e a leválasztókat, vagy pedig építsek egyből egy "segédtápot"? (csatoltam, mire gondolok).
USB, vagy PS2 aljzatokban ott van az 5 V, legfeljebb egy ferritgyűrű kell rá.
Direktben "nem illik" így terhelni az LPT-t, nem erre való, illetve két gép között is lehet akkora eltérés a terhelhetőségben, hogy az egyik gépen még megy direktben, a másikon már nem (rosszabb esetben tönkreteszi az alaplapot is).
Eszembe nem jutott volna a PC 5V-ját használni.
Köszi!
Jaj dehogy! Az a 80mA a "maximum ratings" között van, vagyis annyit még elbír károsodás nélkül. 5-10mA a szokásos érték, nálam elég volt mezítláb az LPT-n.
Nah akkor ebből próba lesz.
A mezítlábat úgy érted, hogy ellenállás sem volt előtte?
Sziasztok! Pici segítség kéne épitetem egy CNC habvágó gépet azaz csak a mechanikai részét! Egy barátom vállalta ha szerzek kapcsolási meg nyák rajzokat a motorok vezérléséröl meg a laptopal összehangoló elektronikárol akkor szivesen megépíti nekem amit tudok az hogy MAC3 progi lenne a gépemen 4 motor mozgatná az orsókat! Tudnátok nekem segíteni honnan tudnák letlteni ilyen rajzokat a hobbycnc oldalán csak készen vásárolt dolgok vannak de az a gond hogy a pénzböl van most a legkevesebb!! Elre is kszi!
Hali
Esetleg kulfoldi nyelven: Bővebben: elso Bővebben: masodik Bővebben: harmadik . De a "foam cutter" szora rakeresve eleg sok talalatot ad a kereso. Udv Vili
Bár nemtudom honnan tudtad hogy ilyeneket akarok vágni!!! De igen! Nemtudsz valami nagyon részletest a mechanika már készen van csak az elektromos cucok kellenek!!!
|
Bejelentkezés
Hirdetés |










