Fórum témák
» Több friss téma |
Mielőtt kérdezel, a következő két dolgot ellenőrizd!
I. A helyes tápfeszültségek megléte.
II. A kimeneten van-e egyenfeszültség.
Élesztés.
Persze hogy csak kis teljesítményre, max kb. 1w-ig, most kb. 300mA az átfolyó áram, ezt modulálja a jel. A hangerő bőven elég szobába. Ennél több nem is kell nekem, ne gondolj brutális teljesítmélyekre. Ami inkább érdekes, az a működés elve maga, ezért szól olyan különlegesen. Ezért szerintem még a kimenőteljesítmény is másképp alakul mint a szokásos erősítők esetében, ... ezt talán egy profi tudná megmondani ha elmeditál egy kicsit ezen a kapcsin.
4V esik a 16 ohmos hangszórón, és 300mA folyik át rajta. Ez 1.2W. Nemigen árt a sorbakötött 2db 10W-os hangszórónak...
Ekkora teljesítményre valóban megfelel.
De ezt a kimenőteljesítményes dolgot nem értem, hogy gondolod. Miért lenne ez más mint egy sima A-osztályú erősítőnél.
Azért mert így maga a hangszóró a munkaellenállás, és az azon átfolyó áramot moduláljuk. A hagyományos A-osztályúkban külön munkaellenállás van, azon van egy csomó veszteség, és a maradékot egy kondival leválasztva visszük a hangszóra, ahol szintén lehet veszteség.
Idézet: „Igazából az eredeti egytranyósom az ami a legszebb hangot adja, de ennek komoly hibája hogy maga a hangszóró a munkaellenállás.” A hangszoro munkaellenallaskent egyaltalan nem szep megoldas! Sot, kifejezetten csunya, kerulendo megoldas!!! Idézet: „De semmi más nem ad ilyen varázslatos hangot.” Na igen, eleg "varazslatos" lehet ![]() Idézet: „...mert nem impulzusszerű, hanem egy konstans előfeszítés, és ezt csak modulálja az erősítő. Ezért teljesen más az erősítés elve. Szerintem.” Hmmm, fura érveles de szrintem hibas. Nem lesz mas az erosites elve, mert az mindig azonos az ilyen jellegu A osztalyba allitott erositoknel. Idézet: „Ami inkább érdekes, az a működés elve maga, ezért szól olyan különlegesen.” Tovabbra sem ertem mi a kulonleges ennek az erositonek a mukodesi elveben. Kozonseges foldelt emitteres kapcsolas. Idézet: „Ezért szerintem még a kimenőteljesítmény is másképp alakul mint a szokásos erősítők esetében” Ez egy teljesen szokvanyos erosito, nem alakul mashogy a kimeno teljesitmeny csak ugy ahogy mindengyik masnal is szamolni lehet. Szerintem nem kellene ezt az erositot annyira tulmisztifikalni. Neked tetszik, ezt mar tudjuk es kesz. Ennyi. De ettol meg nem valami kulonleges csodabogar, sot inkabb egy olyan erosito amit en szemely szerint nem hirdetnek, hogy mennyire jo mert egyreszt veszelyes lehet a hangszorora nezve masreszt vannak ettol nem sokkal bonyolultabb kapcsolasok amik lenyegesen jobban szolnak! De kinek a pap kinek a.... ![]() Idézet: „Azért mert így maga a hangszóró a munkaellenállás, és az azon átfolyó áramot moduláljuk” És vajon egy sima ellenállással nem ezt tesszük ? Teljesítmény szempontjából mindegy, hogy a hangszóró, vagy egy ellenállás van ott . Inkább a torzítások fognak megváltozni, mert itt már induktivitása is van a munkaellenállásnak. A hangszóró induktivitása állítja be az erősítést, így a hangszóró frekvenciamenete is lineárisabb lesz. Ha a kimenetet nem egy kondival választod le, hanem több párhuzamossal, akkor már ott sem lenne szinte semmi veszteség. De ismétlem a hangszóró előfeszítve torzít. Más kapcsolást kéne kipróbálnod.
Esetleg kipróbálhatnád élőben. Úgy emlékszem csak szimuláltad. Ezt nemigen lehet szimulálni mert a hangszóró nem csak elektromos hanem mechanikus eszköz is, és azt nem hiszem hogy figyelembe veszi a program. Meg butaság is, amikor 2 perc alatt kipróbálható... és akkor meg is hallgathatod, és utána elmondhatod hogy pocsék. Vagy elmondhatod hogy a csudába is, ez tényleg nagyon szépen muzsikál...
![]()
Kiprobaltam, nem ezt a konkret kapcsolasod, hanem egy masikat (az is vmi egytranyos volt, szoval nem lehetett sokkal masabb) es nem csak szimulaltam! Szkopon figyeltem is a szinuszjelet es le is fotoztam. Ugy emlekszem valamelyik topikba fel is tettem a kepet a csunya szinuszrol. De lehet hogy csak fel akartam tenni? Fene se tudja mar ...
![]() Idézet: „Biztosan van egy ócska tv-hangszóród kéznél...” Ugye te nem egy ocska TV hangszorot hallgatva allapitod meg, hogy melyik erositodnek milyen a hangminosege? :wilting:
"Ugye te nem egy ocska TV hangszorot hallgatva allapitod meg, hogy melyik erositodnek milyen a hangminosege? "
![]() ![]() Az előbb lett kész a sztereó változat, tehát most külön 2*8 ohm, és igencsak szépen szól, nem értem miért vagy ilyen ellenséges. Próbáld ki ezt, így ahogy mutattam, darlingtonnal. Idézet: „Saját készítésű egyutas reflexdoboz, elég jó minőségű szélessávú hangszóróval.” Erre azert kivancsi lennek, komolyan! Idézet: „...nem értem miért vagy ilyen ellenséges.” Nem akarok ellenseges lenni. Nagyon is dicseretes dolog, hogy epitesz ilyen erositoket es aztan tovabblepsz 1 lepcsovel es epited az ujabb, picivel bonyolultabb erositoket es nem azonnal valami tobb 100W-os vacakkal probalkozol. Sokkal inkabb szimpatikus nekem a Te modszered es "utad" mint masoke. Csak en szeretem a helyen tudni es kezelni a dolgokat. Az nem tetszik, hogy a "hude-nagyon-jo-highend-audiofil" kategoriaba emeled ezt az erositot. Ez az erosito minden teren hagy kivannivalot maga utan es egyszeruen nem felel meg alapveto kovetlemenyeknek sem a hifi vilagaban. Persze ettol fuggetlenul neked lehet nagyon szimpatikus es jo. Idézet: „Ez az erosito minden teren hagy kivannivalot maga utan es egyszeruen nem felel meg alapveto kovetlemenyeknek sem a hifi vilagaban” Ez a mondat nem állja meg a helyét.
Az alapvető és a tökéletes fogalmak között végtelen sok átmenet létezik a minőség, kidolgozottság leírására.
Egyébként még három alkatrész és egy QUAD lesz belőle. Az általad linkeltek közül az IC-s nek minden paramétere jobb, mint a JLH, vagy DOZ.
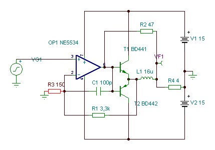
Tessék itt van Mayan új beleköthetlen erősítője:
Ilyenem nincs is... de azért haverom vagy...
![]()
A QUAD 30 éves szervízkönyvében van lerajzolva, na kellett néhány alkatrésszel kiegészíteni. Az akkori 741-sel nem lehetett eléggé jó, ezért a QUAD-ban építettek hozzá egy alkatrésztemető műveleti erősítőt, egység körülre vissza csatolva. Egy mai műveleti erősítővel ez felesleges.
És ebből is ki lehetne hozni a 100 wattot? Persze úgy hogy tápfeszt emelünk és a müv.er-nek csak a 15 voltot adjuk zéneren keresztül. Vagy ez egy marhaság?
![]()
Ennél egyszerűbb a dolog. Válassz hozzá egy olyan műveleti erősítőt, ami megy 80V-ról. Lapose szerintem fejből tud ilyet. Nekem azért utána kell nézni. Meg akkor erősebb tranyó kell. Pill.
Szerk: LM 143 azzal jó lesz.
Sziasztok lenne egy kérdésem...
Betegszabin vagyok és gondoltam kicsit hülyéskedek a kocsi körül... namost mivel én annyira nemvagyok benne ebben a témában igy inkább fogtam és eggy 5.1-esből kiszereltem az erősitőt mivel a megtáplálás szinte h nem ugyanaz... Ez eddig oké de!!! Két gondom van vele: - A bemeneti jelnek eggy telefon fülhalgatót alakitottam át japán jackre csakhogy a telefonról kicsit gyenge jel megy be... kellene neki eggy kis kb 1W os előerősités tudnátok e valami rajzot szerválni??? megköszönném ![]() ![]() -A másik baj hogy kéne bele eggy zajszűrő is mert a motorfordulattal arányossan növekvő pattogás hallatszik benne... és annak a rajzát seholsem sikerült megtalálnom a neten pedig már 1,5napja a neten lógok h találjak valamit és semmii ![]() ![]() Szóval ha valakinek lenne valami ijen rajza azt nagyon megköszönném. ![]() Smileyk száma 5-el redukálva. Nem nyelvészfórum vagyunk, de nem is chatbubusok. Megkérlek figyelj jobban oda az írásodra. szamóca
Sziasztok!
Lenne egy gyors kérdésem: ha egy kondi (elko) helyett 2-t akarok berakni, akkor sorosan vagy párhuzamosan kössem? (Ez egy erősítőben pufferkondi.) köszi: lewi
Szia!
Párhuzamosan, mert úgy adódnak össze a kapacitásaik.
Nem ! Ha a műverősítő tápja kisebb, mint a végtranyóké, akkor nem lesznek rendesen kivezérelve, szóval semmi értelme.
A pattogást egy L-C szűrővel ki tudod küszöbölni, ha a huzalozás már jó. Az erősítő táp bemenetére 2-3db 2200µF kondi párhuzamosan, ez elé egy párszáz mikrós körűli folytó (nem biztos, hogy muszály), majd még feleennyi puffer.
Idézet: „A bemeneti jelnek eggy telefon fülhalgatót alakitottam át japán jackre csakhogy a telefonról kicsit gyenge jel megy be... kellene neki eggy kis kb 1W os előerősités” Na ezt nem igazán értem. Most mit csináltál ? A fülhallgatót kötöd a bemenetre ? Minek ? Mikrofon lesz ? Minek kell az 1W-os erősítés ? A fülhallgatót is be akarod kötni, és annak kell az egy watt? Kicsit sok lesz. Ha a bemenőjeled kicsi, egy előerősítő kéne neked, amit mindjárt lerajzolok.
De ha nem akarsz előfokot csinálni, mert rájössz, hogy felesleges, akkor tegyél fel egy fényképet az erősítő ic(k)-ről, akkor megmondon melyik ellenállást csökkentsd, hogy nőjön az erősítése.
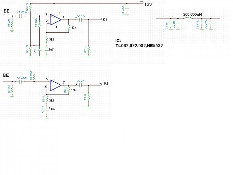
Ha mégis csinálsz előfokot, itt van.
Ja meg a szűrő is. Először próbáld meg folytó nélkűl. Nem biztos, hogy szükség lesz rá.
Bocs későn vettem észre, hogy lemaradt a kapcs, és már nem tudtam hozzáadni.
Köszönöm a rajzokat
![]() -még ma neki is fogok a megépitésének A bemeneti jelre pedig azt értettem hogy a telefon fülhalgatóját leszedtem és hejette rászereltem eggy darabkábelt eggy japánjack csatlakozással de mindjárt csinálok róla képet meg az erősitőről is és mindjárt csatolom
na itt van pár kép hogy hogyis nézki ez a valami...
milán hálás köszönet az eddigi instrukciókért ![]() remélem mostmár sikerül tökéletesiteni... |
Bejelentkezés
Hirdetés |