Fórum témák
» Több friss téma |
Mielőtt kérdezel, a következő két dolgot ellenőrizd!
I. A helyes tápfeszültségek megléte.
II. A kimeneten van-e egyenfeszültség.
Élesztés.
itt van egy kép a belsejéről... ha kell tudok mutatni kapcsolási rajzot is.
Már miért lenne ? Egymáshoz semmi közük. Én így csináltam limitert, és nem.
highand-nak igaza van.
A recsegést valószínűleg az egyik(vagy kettő) végtanyó szakadása okozza. Először azokat vizsgáld meg!
Nézd meg azt is, hogy maga a végfok adja-e ezt a hangot. Ezt úgy, hogy valahogy kapcsolatba lépsz a végfok bemenetével a panelon, és fokozatosan hangosítod fel. Ez mondjuk nem muszály, mert szinte biztos, hogy végfok hiba. Rajz jól jönne!
Akkor lehet én csináltam valamit rosszul, mondjuk én nem bonyolítottam meg ennyire
Amúgy nem vagyok nagy elektronikai szaki... Mindössze hangfalakat szoktam építeni és ledesítgetek ilyen olyan dolgokat.
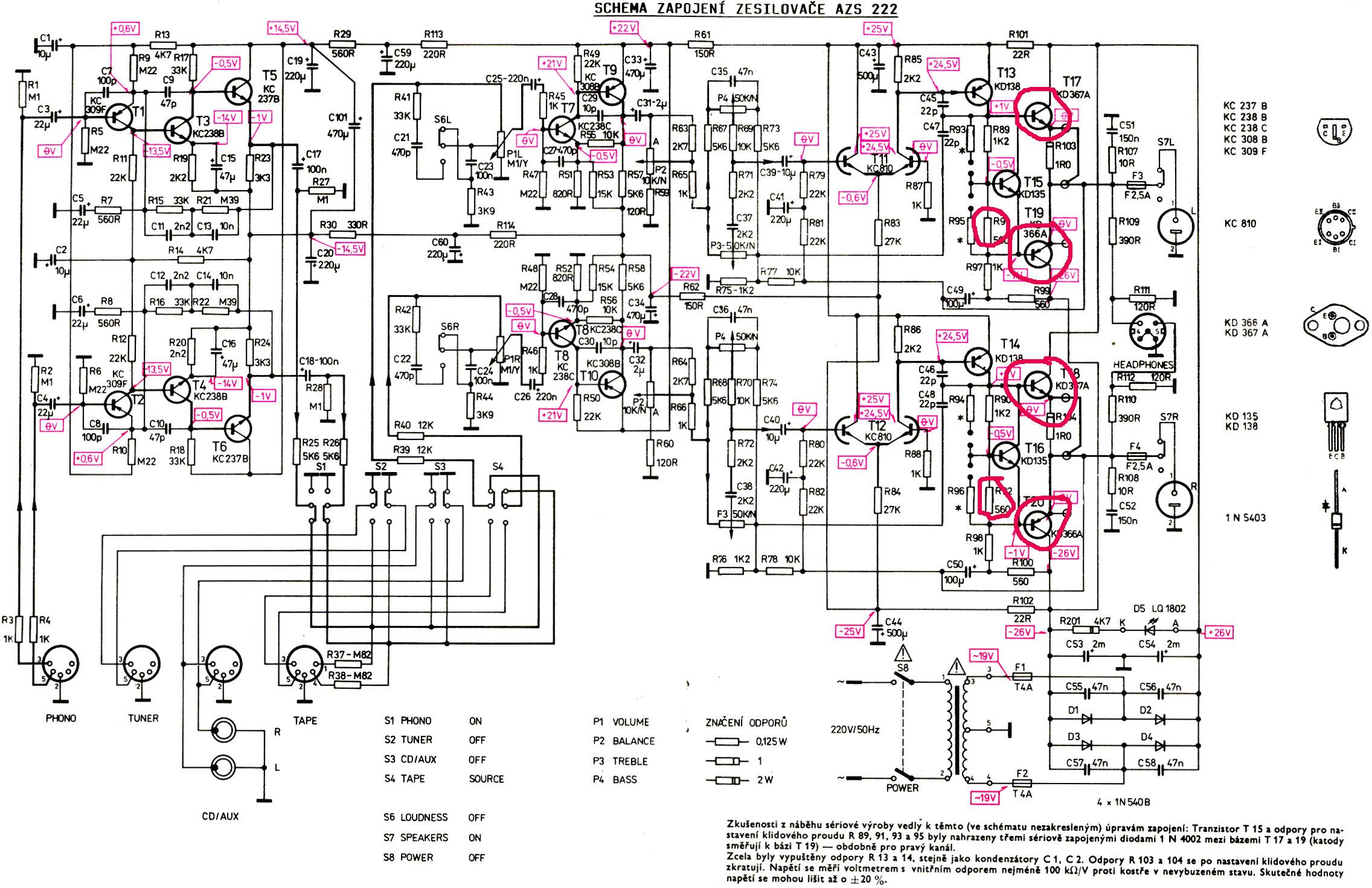
A rajzon bekarikáztam pár alkatrészt (pl a végtranyók a bordán). Ha azok valamelyike szakadt, garantáltan ez lesz a hibajelenség.
...vicces lenne, ha kiderűlne, hogy csak valamelyik poti szarakodik. Azokat már nézted ?:
persze végig néztem őket... kaptam kontakt spray-t is
de a hiba ugyanúgy megvan. Igazából nincs szivem kidobni ezt az erőlködőt, túl szép hangja van. Sok mai erőlködőt is legyőz. Retro erő Amúgy most épülnek hozzá a studió hangfalak
Ahogy látom a bekarikázott helyeken vezetékek mehetnek egy tranyóhoz, ami egy bordán van. Nézd meg, nem szakadt-e le valamelyik vezeték.
nem én kaptam hanem a potik kaptak sprayt
ok máris nézem.. próbálom megkeresni őket
Ha mozgatod az erősítőt, akkor jobban recseg? (Én átforrasztanám azokat a forrasztásokat, ahol hőmérséklet változás van. (Melegedő ellenállások, végfokok...stb.)(Ezzel kezdeném, ha ez nem szünteti meg a recsegést jöhet a komolyabb méricskélés. (Mivel sztereó van egy előnyöd van egy jó és egy rossz oldala. Kezdd el össze hasonlítgatni az értékeket és csak meg találod az eltérést)
hát majd holnap nekiállok méregetni is... most épp search van
találtam egy szakadást... ez okozhatja a problémát? az a kis sárga négyzet lába elszakadt... itt a kép. Ez amúgy mi?
Szerintem ezt keresed. Itt vannak.
na látod ennyire nem értek ehez
hát ezek szerint kikell vegyem az alaplapot mert alatta látom h mi a helyzet....
Az egy kondenzátor. Valószínűleg egy ellenállással sorban van az erősítő kimenetére kötve és többek között a gerjedést akadályozza meg. Szóval ettől nem fog recsegni.
üdv
Ha recsegés van akkor cserélj elektrolites kondenzátort az adott csatornában,de elöbb próbáld ki elöerösitö nélkül közvetlen a bemenetre adjál jelet.Van tapasztalatom evvel a tipussal,nálunk szlovákiában szinte minden háztartásban akad egy ilyen erösitö,a teszla annak idején aprópénzért árusitotta öket,de nagyon jó kis cucc.A kondenzátorok szoktak kiszáradni,vagy legtöbbször a hangszinszabájzóban a potik kikopni,ezekre a poptikra hiába fujsz kontakt szprejt,ha recsegnek már azt jelenti,hogy kikoptak a csúszókák és mikroszkópikus hézagok keletkeztek az ellenállásos felületen.
Többit egyenlőre rád bízom. Most film, és alvás. Majd holnap.
az a fehér kábel burkolat alatt látok kondit... megpróbálom megbontani az alját h lássak is valamit
okok köszi a segítséget... holnap mondom a fejleményeket... jó8
húúú azért ennyire prof nemvagyok erősítő témában
hála istennek ez az erősítő talán ment összesen 100 órát. fater vette magának még anno két videoton hangfallal otthonra 18000 ft-ért de alig használta. Tiszta újjnak látszik egy karcolás nincs rajta és a festékek sem koptak még le ugyh a poti biztos jó kell legyen Ezeket az alkatrészeket hol találom benne? képen betudnád jelölni?
12V de ezen felül is lehet és alatta is.
Vagyis, hogy nem 1 trafóm van és azok is több feszültséget tudnak leadni Kicsit kellemetlen vagyok úgy érzem.
üdv
Bejelöltem a képen a csatornánkénti 2 darab kondit ami okozhat problémát.a többi kisseb pikos értéküek nemokoznak recsegést.Mérd meg a feszültségeket a bekötési rajz alapján,és ahol több vagy kevesebb van cserélj ellenálást.Ezek nem mai gyerekek,elfáradtak már az alkatrészek,de kis buherálás után még elmehet jópár évet.Az egyszerüség az elönye.A teszla épitett még sokféle ehez hasonló erösitöt,3 tipus nálam is megtalálható.de nemcsalódtam még egyikben sem.Bár mostanság keveset használom öket,az alacsony teljesitmény miatt.
sztem holnap visszaforrasztom azt a kis kondit vagy mit amit megtaláltam hogy a lába elszakadt, és utána ha nem jön helyre akkor méregetek... azoknál a mütyüröknél ami a hűtőbordák között vannak, ott van három kis ellenállás abban a fehér kábel burkolatban, de nem látok rajtuk semmi különöset. Remélem helyre jön mert imádom és igényes zene hallgatáshoz elég ennyi erő. lesz majd rajta még hátul rca bemenet csere újra meg kap egy jack kimenetet előre a gyári fejhallgató helyére. Amúgy szerinted érdemes komolyabban felújjítani benne mindent? mármint, hogy ezáltal javulhat a hang minősége?
Hali! Nekem is volt ilyesmi gondom az AZS222vel . De megtaláltam a hibát! A KC 810-es kivettem és 2db BC 182 tettem be helyette ugyanúgy rátettem a fehér műanyagot ami összefogja a két tokot! Mindez történt 1992-be! Azóta semmi gondja! Remekül szól! ÜDV!
17 év után is így emléxel rá, neked aztán tuti memód van
Na más is erre gyanakodott... remélem igazatok lesz. am ez a kc 810-es az ami ott van a hűtőborda közepén egy fehér gumicsőben vagy miben, ugye? ezek kondik vagy mik?
baromira nem értek hozzá
Sziasztok!
Összepárosítottam egy TDA7386 os négy csatornás erősítőt 2 db LM1036ossal tápfesz kb 16V 200VA A kérésem az lenne hogy legyetek szívesek nézétek át a kapcsolást hogy nincs-e benne hiba valahol. Ami alapján építettem azt az LM1036 kapcsolást mellékeltem az erősítő kapcsolási rajza meg a gyári adatlapban szereplő rajz! Kérlek titeket nézétek át nem akarom hibásan legyártani. (nyákrajzot is felteszem majd ha kész lesz) Köszönet mindenkinek PeTi |
Bejelentkezés
Hirdetés |


















