Fórum témák
» Több friss téma |
Mielőtt kérdezel, a következő két dolgot ellenőrizd!
I. A helyes tápfeszültségek megléte.
II. A kimeneten van-e egyenfeszültség.
Élesztés.
Az ilyen nagyfrekis zavarokat mint antenna fogja a végfok, a panel nincs eléggé leárnyékolva,
a kábelezés is valószínűleg jobb árnyékolást igényel. Le kell ellenőrizni azt is hogy szigorúan csillagpont bekötés szerint legyen. Ezeket tippelem így első körben. Itt a fórumban előrébb, készítette valaki ezt az elvi rajzot a csillagpontos bekötésről.
Sziasztok!
Rendbe kellene tennem egy erősítőt. Az előéletét nem ismerem. Nem mai darab. Csak az egyik csatorna szól. Ahogy nézem több sebből is vérzik. Szeretnék valami kapcsolási rajzot kapni. Pár helyen a NYÁK is szakadt. Lehet, érdemes lenne másik NYÁKra átültetni. A végtranzisztorok, amik jelenleg üzemelnek BD243C és BD244C, valamint van melle még egy tranzisztor, ez valószínűleg még eredeti BD139. Ennek is a hűtőn lenne a helye. A két végtranyó már cserélt. Amiről kell tudok feltenni nagy felbontású képet. Valószínűleg vagy gyári, de inkább kit lehetett. A panelek gyárik.
Megtalálható benne a 470pF kondi.Hát akkor fojtatom a kábelezés átnézését.Egyébként nem csak az erősítő trafója található az erősítőben hanem egy külön más trafó ami a hangszínszabályzókat táplálja(középkivezetéses).Ennek a trafónak is kössem a testét a csillagpontra?
Nem értem a kérdést,hogy közös e a testjük.
Itt mire akarsz utalni? Hogy össze van e kötve az erősítő és a hangszínszabályzók testje kötve?
Egy pontból induljon ki a földelés, azt is nézd át nincs-e véletlen földhurok.
A hangszínszabályzóba építenek leválasztást?
"bocsi,hogy ilyeneket kérdezek"
Ebből még annyira nem derül ki, a tápját is fel kéne tedd.
A tápja az két azonos típusú trafóból van összerakva így lett középkivezetéses.
Azt megtudtam oldani,hogy a hangszínszabályzó zúgott ha megfogtam a fém potit.Az már jó.
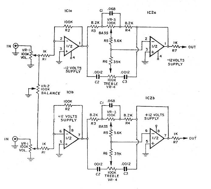
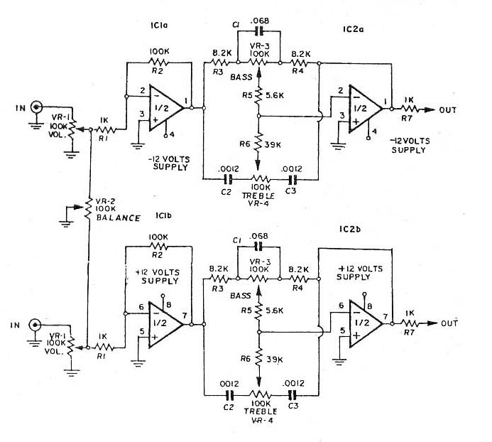
Én már többször bekábeleztem ezt az erősítőt mindég maradt a brumm és ez a durranás mikor lámpát vagy hasonlót kapcsoltam fel illetve le. Egyszerűen nem tudom mi lehet a baja.Valamit biztosan nagyon rosszul csinálok. Most egy olyan kérésem lenne,hogy valaki segítsen nekem bekábelezni az erősítőt. Egy rajzot szeretnék,hogy hogyan kössem őket,hogy működjön. Egy paint rajz is megfelel csak tudjam mit hová kössek. Van 4 db B5-ös panelom.(fájl melléklet) Van 4db hangszóróvédelmem. Bővebben: Link Van 2db hangszínszabályzóm.( Az egyiket a fájl mellékletben találjátok a másikról nem tudok infóval szolgálni mert könyvből volt de az is ugyan úgy középkivezetéses.) Van 3db kivezérlésjelző.Bővebben: Link Bővebben: Link 1db trafó ami a négy B5-öt működteti egy trafó(középkivezetéses) ami a két hangszínszabályzót működteti és még egy kapcsolóüzemű táp(gyári) amit LM1084 csökkentettem 12V-ra.Ez a kapcsolóüzemű működtetné a kivezérlésjelzőket,védelmeket és a ventilátorokat. A hangerőt pedig két-két poti végezné.
Hi Directors!
Remélem nem késtem el az észrevételeimmel. A kapcsolásod biztos, hogy működik, csak kérdés, hogyan. - Aktív RC-s hangszínszabályzót akkor építenék, ha többsávos kellene. Pl. 10, több. - Az erősítőid -IC1/ 2, 6 lábai- u.n. virtuális földpontok, mivel invertáló bemenetek. Veheted úgy, hogy 100 k-s poti közepe, - 1 k Ohm - föld. Vagyis, 1k-val terheled a 100k-s poti közepétt. Hogy lesz ebből log. karakterisztika? - A balanszt is úgy kéne megoldani, hogy hogy ne terheljen. - Passzív "lepkével" jobban járnál, mert ekkor az erősítőknek csak 20/20 dB-t kéne erősíteni. Ez torzítás szempontjából is előnyösebb, mint mikor csak az első erősít 40 dB-t. - Szóval első nekifutásra, én az R1-et lekötném földre, és a + bemenetet tenném a potméterre. Erősítés (1+R2/R1), és nincs fázisfordítás. De ez kit zavar.
kösz az észrevételt.Először most azt akarom elérni,hogy ne legyen semmiféle brumm.
Aztán,hogy sikerül e az megint egy más kérdés.
Sziasztok!
Ennek a kérdésnek nem hiszem, hogy itt a helye, de azért megpróbálkozom vele... ![]() Van egy erősítő, ami meghajt egy subwoofert. Az erősítő elé szeretnék egy olyan szerkezetet, amivel megoldható az: - alul áteresztő szűrő - equalizer - fázis fordítás stb stb... Ez eddig oké, számtalan kapcsolást lehet találni ezek megvalósítására. De mindez digitálisan lenne jó. Egy jó hangkártya + megfelelő szoftverek meg is tudják oldani ezeket a dolgokat. Viszont a kérdésem az lenne, hogy PC nélkül lehetne-e olyan szerkezetet készíteni (nyilván nekem esélyem sincs rá), amivel mindez megoldható. Tehát például számítógéppel megadok neki minden beállítást ("beprogramozom"), majd megkapja az analóg jelet, átalakítja digitálisra és a kiválasztott program szerint módosítja a hangot, majd visszaalakítja és így megy az erősítőhöz tovább. Csak annyi a kérdésem, hogy Szerintetek képes valaki ilyet elkövetni, kihez forduljak vagy esélytelen és inkább valami "gyári" készüléken gondolkodjak? Köszi: zoka :hide:
Hát az én véleményem egy ilyen erősítő zökkenőmentes müködése, és megépítése elég precíz kivitelezéssel lehet csak hibátlan.
Figyelembe véve a külömböző tápokat és egységeket! Nekem is az a véleményem hogy egy passzív előerősítő sokat javítana az egyészen. Fotót rakhatnál fel hogy legyen egy kis elképzelés a kivitelezésről.
Gyárilag egyénként 2 db NPN ami KD 366A és 2db PNP ami KD367A tranzisztort takar. ezek paraméterei : 80V , 3A, 60 W Szóval akkor nyugodt lélekkel le leeht cserélni őket ezekre a típusokra : 2-2 2N 3055 - 2N2955 . Rendicsek köszi a tippet. Remélem minden rendben lesz!
Hát végül is rakhatok fel képet de nem lesz szép látvány.Jó persze azért még pár dolgot én is módosítottam volna a szépséget tekintve de az elsődleges cél az,hogy működjön.
Egyébként ezért szeretném újra vezetékelni.
Ha lekötöm a hangszínről a bemeneti jelkábelt akkor a brumm megszűnik.Nézegettem a rajzot amit adott köbzoli kolléga de hát úgy van kötve ahogy ott.Nem tudom mi felett siklok el ennyire kegyetlenül lassan fél éve.
Bocs az előbb véletlen töröltem ?
Idézet: miért ne lenne jó Zoli mindig tanul az ember ! „De ezt nagyon nem jó látni” Idézet: Nos igen ezt sajnos totálisan ujra kéne alkotni ! Directors: Ha elküldöd postán én elvállalom neked ingyen és bérmentve a rendbehozatalát ! „Erre szoktam mondani annó, csináld újra fiam”
üdv
Ha csak a végtranyók rosszak,akkor nemlehet baj.Nekem is 2N tranyók vannak benne és használtam is kb egy évet,ma is megy csak nemhasználom,eltettem tartalékba.
Szereztem egy erositom Grundig V8300MkII tipusu eleg nagy problemaval.Szoval minden digitalis,nyomogombokal mukodik (hangszin,hangero,hangszorokimenet).A baj az hogy ha rakotok egy hangszorot akkor halk zugast hallok a hangszoroban mindket oldalt.Az erosito Stk4040X tipusu.Az erosito jo mert ha hozza erek az 1-el labhoz akkor bereg ahogy kell.Latszolag minden oke az lcd kijelzo is mutat mindent amit kell de a hangszoroban csak a zugas van,akkor ha hangositom a akkor halatszik egykis pattogas vagy ha a hangszint alitom akkor is.Mi lehet a problema?Kerem segitsen valaki ha tud.Szerintem valami Ic szalt el
Köszi,hogy felajánlottad de macerás lenne nagyon elpostázni.Megnézem úgy,hogy a hangszínbe csak a jelet kötöm be de az árnyékolást hová is kössem köbzoli?
Igen így már körvonalazódik a probléma.
Az egészet egy fémházba kellene építeni, csillagpontos földelés bekötéssel árnyékolt kábeleket használva, ha lehet jó minőségűt! A hangszínszabályzót és a sub aktív szűrőt megfelelő típusúra lecserélni. Legalább is ha jól értelmezem hogy van benne sub meghajtás is, de az mindegy.
Na, itt van a mai agyszüleményem, az egyetlen kapcsolóval vagy A-, vagy B-osztályba kapcsolható shaman. B-osztály nagyobb teljesítményhez, disco zenéhez, A-osztály audiofil zenehallgatáshoz...
Ennek nem biztos, hogy örülnek...Bővebben: Link
Hello!
azzal a kérésser fordulok hozzátok, hogy kellene egy minimum 150W erösitö ami +-40Vrol megy és mélynyomonak kellene. Ha lehetséges akkor a végfokozat tranzisztoros legyen köszönöm elörre is (bd249 bd250 van itthon 4-4 darab) Köszönöm elörre is István
Látom tényleg rossz topikot választottam, vagy csak mindenkinél kiverte a biztosítékot
Egyébként nem olyan reménytelen a helyzet, már vannak rá ötleteim... :smoke:
Nincs benne sub aktív szűrő.LM1036 pedig nekem nem kell mert jók azok a hangszínszabályzók is amik az erősítőbe vannak.Árnyékolt kábelek vannak benne méghozzá elég jó minőségűek.(vastagok)
Szerintem azért mert nincs fémdobozba azért nem kellene ezt csinálnia. köbzoli akkor hogyan is próbáljam még le az erősítőt a testet hová is kössem?
Sziasztok!
Elkészítettem az Nmos 400 végfokot. Le a kalappal a teljesítménye előtt,aktív szubnak van használva,félelmetes... Egy kérdésem lenne,a nyugalmi áram beállításánál a pozitív ágban belövöm a 90mA akkor a negatív ágban 60mA van a bizti helyén ez normális,ha a negatív ágban állítom be a 90 mA akkor a pozíítívban 185 mA lesz.Valaki tudna segíteni nekem ebben?
Az R29-R34 ellenállásokon mérj feszültséget és ebből számold az áramot , így lesz pontos a mérésed .
|
Bejelentkezés
Hirdetés |























