Fórum témák
» Több friss téma |
Fórum » Kutya macska (vad) riasztó
Helló!
Nagyon szemezek vegyészmérnök 4-ik oldalon leírt elképzelésével, miszerint egy AVR változó frekvenciájú hangot állít elő. Na most a legnagyobb problémám, hogy kezdőként (még mindig nagyon az vagyok a mikrokontrollerek terén) PIC-re "rendezkedtem be", szóval csak azért kellene sok pénzt "kidobnom", hogy legyen egy kutyariasztóm. Nem lehetne ezt (biztos meg lehet, csak én nem értek hozzá) PIC-kel megvalósítani? Most amiket hirtelen találtam itthon (sőt, nincs is több): 12F629, 16F84A, 16F628, 16F690, 16F877, 18F1320, 18F2550. Üdv Krisz
Dehogynem! Ehhez gyakorlatilag "bármilyen" PIC megfelel, amelyiknek van egy kimenete, meg esetleg egy (két) bemenete. Az Általad leírtak mindegyike teljesíti ezt a kritériumot, így nem lehet ezzel gond. Más kérdés, hogy a szoftvert meg kell rá írni, amire én (sem) vállalkozom, de kezdőnek kiváló "ujjgyakorlat" lehet.
Igazat adok Neked, remek tanulási lehetőség lenne számomra, csak van pár hátráltató tényező: a legelső az, hogy sosem volt kedvencem a programozás.
Nem is kérem azt, hogy valaki önként vállalva, pacsiért megírja nekem ezt, mert én sem szeretem az ilyen dolgokat/munkát. Csak arra gondoltam, hátha tud valaki ajánlani valami kiindulási pontot. Nem ígérek semmit, de megpróbálkozom a feladattal. Ha másért nem, hát azért, hogy magamnak bizonyítsak. Csak még két kérdés: Miért szükséges ehhez bemenet? Manuális indíthatóság érdekében? Viszont én időzítős órával szeretném működtetni, mert gyakorlatilag óramű pontossággal jelentkezik az a bizonyos zavaró tényező (kutyaugatás). Bár a hangra indítás sem lenne rossz dolog. Melyik típust ajánlanád a felsoroltak közül ehhez a feladathoz? Gondolom a sor elejéről valamelyik.
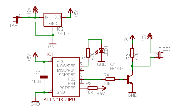
Megint itt volnék. Rávettem magam, hogy építsek egy egyszerű, LPT portos égetőt ehhez az ATTiny13-hoz, amire vegyészmérnök a 4-5-ik oldalon megírta azt a bizonyos változó frekvenciájú riasztót.
A égetéssel minden rendben volt, összeraktam az áramkört, a LED lassú ütemben villog. Azonban! A tranyó bázisán megmértem a frekvenciát, ami bizony csak 2500-4000Hz között változott. Kvarcórából bontott piezo bizonyította is, hogy ez tényleg a hallható tartományban sugároz. Bevallom, nagyon lelombozott az eset, azt hittem, hogy végre pontot tehetek a szomszéd kutyával vívott "harc" végére. Ahogy nézegettem a topikot, nem találtam másik beégetendő fájlt és forrást sem... :szomoru1:
Valaha régen használtam ezt a kontrollert. Tipp: nézd meg az oszcillátor beállításokat! Gyárilag 9.6MHz-es RC oszci van beállítva a toknak, viszont van egy 8-as osztó, ami ki/bekapcsolható. Ez gyárilag be van kapcsolva! ( CKDIV8 nevű bitre keress rá az adatlapban! ) Ha jól olvastam a program írójának hozzászólását, ő 9.6MHz-es oszcira írta meg. Tehát ha ezt a CKDIV8 bitet kikapcsolod, akkor 8-szorosára nő a sebessége, vele együtt valószínűleg a frekvenciák is!
( A PIC-el ellentétben az Atmel procik nem tárolják a hex fájlban a konfig biteket. )
Nagyon szépen köszönöm! Valóban csak ez volt a gond. Az égetőprogi (AVRISP) alapbeállításait használtam, így bekapcsolva maradt ez a bizonyos 8-as osztó. Hmm, látszik, hogy nem értek én a mikrokontrollerekhez...
Ebből kifolyólag (mármint a tudatlanságomból) még megkérdezném, hogy Topi csipogója az AVR-es cikksorozatban vajon felhasználható lenne ATTiny13-mal is? Csak mert úgy látom, hogy ott szabadon "garázdálkodhatnék" a frekvenciák megadásával.
Sajna a Tiny45-öt egyáltalán nem ismerem. Mivel az említett projekt C-ben íródott, valószínűleg a Tiny13-on is működni tud. ( A fordítót át kell állítani 13-as típusra. ) C-ben nem programoztam soha. A két kontroller között lehetnek olyan különbségek, amikre oda kell figyelni. Próba szerencse.
Rosszabb a helyzet, mint ahogy azt tegnap leírtam. Kivittem "terepre" egy 10m-es kábellel a piezo magassugárzót (az oldalon az első), de halk pattogás hallatszik belőle, másodpercenként kb 5db. Először azt hittem, hogy a hálózati trafó a baja, amiről működtetem, de nem, mert akkuról is ezt produkálja. És nem is a piezoval van a gond, mert 555-ös áramkörrel jól üzemel, csak ugye ott nem változik a frekvencia.
Direkt kipróbáltam még azt is, hogy visszakapcsoltam azt a 8-cal való osztást, hogy alacsonyabb frekin szóljon. Ekkor a trafóról hajtva előbb a meglehetősen hangos 2-4kHz szólalt meg, majd kihúzva a trafót, ahogy sült ki a puffer, úgy halkult, és jött elő a fentebb említett pattogás. Szóval jelen volt ebben a frekvenciatartományban is, csak a hallható hang elnyomta. Lényeg, nem lényeg, leírom: BC337-et BC639-cel helyettesítettem, aminek más lábkiosztását csak a panel elkészülte után vettem észre. Gond nem lett belőle, élesztés előtt korrigáltam a beültetést. Azon gondolkodom még, hogy mennyire baj az, hogy a piezo kábele olyan hosszú? Számítana az, ha inkább a tápfeszt vinném ki ezen, és az elektronika a piezo mellett kapna helyet?
Kísérleteztem, de semmi javulás.
Egy rövid vezetékkel kötöttem be egy másik hangszórót, a pattogás megmaradt. Kivettem a kollektor felhúzóellenállását, se jobb, se rosszabb, szóval visszatettem. Végre találtam BC337-et, ezzel erősebben pattog.
Sikerült módosítanom Topi csipogóját, így azt felhasználhattam a tegnap készült ATtiny13-as eszközzel. A hangot megint csak egy ősöreg, ruszki hangszóró szolgáltatta; a teszthez bőven megfelelt. A frekvenciát 10-14kHz közé emeltem, hogy még halljam, de ne nyomja el azt a bizonyos pattogást. Igen, még mindig jelen van, de nem tudom mi okozza?!
Csatolok is egy fényképezővel felvett hangfájlt, ezen hallható a probléma (nálam a laptopon csak teljes hangerőn). A 10kHz-et már nem érzékeli a gép, így csak a pattogás hallatszik, az viszont minden hangváltásnál. Tehát 10-12kHz között, 12-14kHz között, stb. Ugyanez a pattogás hallható a "terepen" lévő piezo-nál is, csak halkabban. Valakinek valami ötlete? Átrajzoltam magamnak a kapcsolási rajzot, így átláthatóbb.
Megköszönném, ha valaki tudna egy működő macskariasztó kapcsolási rajzot, adatokkal együtt közölni, amelynek a hatótávolsága 15-20 méter. Előre is köszönöm.
Elvileg vegyészmérnök által csinált cucc tökéletesen üzemel és a macskák is utálják! Itt találod!
hali!
építeni szeretknék egy ultrahangos kutyariasztót.. kaptam egy ultrahangos adó hangszórót hestore-n is kapható.. ezer forint körül van.. az IC 4049 amit használni szeretnék hozzá... az a kérdésem hogy ehhez megfelelő e az ultrahangos sugárzó amit kaptam.. köszi előre is! üdw.: Csabesz
Hello az ultrahangos távolságmérőmhöz én is 4049-et használtam,szóval ez megfelelő, de szerintem bármilyen más CMOS kaput is használhatsz (NAND,NOR)
hali!
köszi a segítségetde kapcsolási rajz az már tuti hogy jó a nagyobb kétejem az az hogy ez ultrahangos adó amim nekem van és nemtudom hogy ez mennyire jó kutyriasztóhoz és hogy mekkore lehet majd igy a "hatásfoka" köszi mégegyszer
Egyébként ha nagyobb távolságra akarod az ultrahangokat ellőni,akkor az adó mögé tegyél vmilyen parabola szerű cuccot,ami visszaveri az ultrahangot (mint a reflektorban van)
hali!
okés köszi ez jóötlet és bevallom nem is gondoltam erre... valószínűleg meg fog történni!... köszi az ötletet
sziasztok.En is rendszeresen kuszkodom az ebriasztok megepitesevel, d nem nagy a siker.Ugyanis a kobor kutyusokat eddig sok valtozat elijesztette, viszont a pasztor- vagy gazdis kutyak nem reagalnak.A noverem elegge hatranyos helyzetbe tud kerulni ha ezek a joszagok kimutatjak a fogaikat...en a hagyomanyos modszerrel eddig megusztam,Miatta volna szukseem egy jo rajzra ha tudnatok segiteni ebben.Elore is koszonom.
(gondolkodtam mar azon ,hogy ferritmagos trafoval sokszorozom meg a jel erosseget, arra gondolvan, hogy a hangero nem elegseges,...erre gondolataitokat, tapasztalaitokat varom) Koszonom
Sziasztok! legyártottam egy macskariasztót, egy itt talált rajz alapján. A kérdésem az lenne, hogy milyen hangszórót rakjak hozzá? Fontos lenne, a macskuszok előszeretettel használják a teraszt üzekedőtérnek
! A kis Westy-m meg meg van őrülve az előszobában. Mérgezni nem akarom a macskákat, inkább el szeretném riasztani őket! PLEASE HELP!Köszi! Csatolom a kapcsolási rajzot!
Helló!
Olyan hangszóró kell, ami képes ultrahang tartományban is sugározni. Pl ezek: ha működne a Conrad oldala, még be is tudnám linkelni...
Aha, működik a Conrad. És ezek tuti jók lesznek?
A második linken lévőből rendeltem már, de még nem használtam fel. Az mindenesetre biztos, hogy bármit is használsz, az időjárásálló legyen (valami alkalmas dobozba rakd), mert én már megjártam egy egyszerű piezo magassugárzóval. Csak egy nejlon zacskóba csomagoltam be, és úgy raktam ki a helyszínre. A madarak kicsipegették, beleesett a hó és az eső, és gerjedni kezdett. De sajnos, amíg működött, addig sem volt semmilyen hatása arra a nyomorult szomszéd kutyára...
Közben utánnanéztem a frekvenciának is. A hétvégén összepakolom a cuccot, és kipróbálom. Majd rakok fel képet
!Köszönöm a segítséget!!! Szia!
Sikerült a macskariasztó. Megy is mint a fene. Már csak azt nem tudom, hogy hová állítsam a 22K trimmer potmétert.
Valaki tudja, hogy mettől meddig tart a frekvencia tartománya? Vagy valami ötlet? Amúgy a macskariasztók mennyi KHz-tartományban mennek?
Szia!
Hát én úgy tudom hogy 20-40kHz-es tartományban működnek az ilyen kütyük. Szerintem a potméter beállítása nem kritikus. Amúgy is ha sokáig ugyan azt a frekvenciájú hangot sugárzod , akkor az állatkák megszokják. Szóval néha nyugodtan állítsd arrébb a potit. Üdv: Dempsey!
Sziasztok!
Milyen piezzo sugárzót ajánlanátok a (vegyészmérnök féle) macskariasztóhoz? Üdv, h2oo2h
Köszi!
A Conrad messze van kicsit, majd nézek hasonlót. Szép nagy darab! Feltétlen kell ekkora? Kültérre hogyan oldanád meg a bedobozolását? |
Bejelentkezés
Hirdetés |











