Fórum témák
» Több friss téma |
Mielőtt kérdezel, a következő két dolgot ellenőrizd!
I. A helyes tápfeszültségek megléte.
II. A kimeneten van-e egyenfeszültség.
Élesztés.
Hali.
Köszi a tippet. Adtam a 25. lábra 3.3Voltot és megszólalt az erősitő. Jó nagy erő van benne ebben az ICben. Megprobálok neki valahogy jelet adni, hogy szóljon. Ha hozzáérek a bementhez akkor frankón berreg, de ha bekötöm a potmétert akkor berreg és egyszercsak beszippantja a hangszórót.De ha leveszem a GND szálat a potiról akkor jo és ilyenkor nem huzza be a hangszórót csak egyfolytában berreg.
Sziasztok!
Egyenlére ottartok, hogy bekötöttem a tape1-be a stereo jelet, és anélkül hogy bekapcsolám a tape1, vagy tape2-t anélkül működik mindkét hangfalon de csak halkan. Ha a tape 2-re kötöm a stereo jelet, akkor hangosan szól mindkét hangfalon, de ittse számít semmit a két kapcsoló. Lehet rosszak a kapcsolók? Mindig zárják az áramkört? (hogyha bekepcsolom az fem-et akkor megy a rádió is, meg a zene is amit bekötök a tape2-be.)
Sziasztok!
Szeretném megkérdezni (a kezdő kérdések topikban már kérdeztem, de nem kaptam választ ) Egy Pioneer VSX 908 RDS THX 5.1 erősítőre , frontra ráköthetem-e a Jamo Cornet II 80-st? (persze minden károsodás nélkül) Mert a Pio 8 Ω, a Jamo pedig 6 Ω... A többi hangsugárzó 8 Ω-os. Előre is köszönöm a segítséget!
Én a helyedben símán rákötném. Adatlapot és manualt nem találtam hozzá, de tesztgyőztes, meg hasonlókat olvastam róla, meg messze fölül múlja ezt-azt...így gondolom, hogy ha esetleg nehezére esne a kisebb impedanciát meghajtani, akkor van benne már eléggé kifinomult hővédelem, illetve egyéb figyelő áramkörök amik nem engednék meg a túl nagy áramfelvételt a végfok számára, hogy az megnyúvadjon. Mégsem fele akkora impedancia ez, csak egy kicsit kevesebb.
Bátran tedd rá, ha nem 90%-ig tekert potikkal akarod használni a nap 8 órájában folyamatosan, ha meg csak hallgatod emberi hangerővel, akkor semmiképpen sem lehet baja ettől. Az a tákolmány JAMO úgyis hamarabb nyúvadna meg ha a fentebb említett potiállásban hallgatnád napi 8 órát.
Üdv!
wtc Ha a martin96 csatolt rajzának megfelelően küldted be a jelet, (5, 3, ami kimenet) ami a tape kimenete, és min a két aljzatban ugyan az, akkor a kapcsolók után a kimeneten erőszakoltad be a jelet, és ezért nem kapcsol a kapcsoló. Ha a rendes helyén küldenéd, (a bemeneteken 1, 4, ) akkor a kapcsolóval választhatnád is. esetleg. bocs a wtc -nek szóló válaszért, de te vezetted félre
Én csak aztmondtam ahogy nekemvan bekötve és nálam rendesen működik.
Szia!
Én úgy kötöttem be ahogy martin96 rajzán van, de azt a rajzod én úgy értelmeztem hogy a dugó vége, ami belemegy az aljtzatba. Tehát hogyha martin96 azt a rajzot az erősítőn lévő aljzatról csinálta, akkor nekem a 1, 4 be megy a bement, de ha a dugóról, akkor pont az 5, 3 -ba. Mostmár az a kérdés, hogy miről csináltad azt a képet? Köszi!
A bemenetről.Azaz az erősítő hátoldalán lévőn.
Sziasztok!
Kipróbáltam már egyszer a brumm keresést, akkor nemcsinált semmit, most megint kipróbáltam, a kapcsolóktól függetlenül mindkettől brummolt, méghozzá a martin96 rajzával ellentétben, tehát jóhelyen van a bemente, azaz az 1-es, és 4-es. ezért csak arra tudok tippelni hogy a kapcsolók a rosszak. de akkor mit lehet kezdeni veli? köszi!
Üdv.
Már akartam írni, csak nem volt időm. Kipróbáltam, hogy akkuról működtettem az erősítőt és nem zúgott egyáltalán. Volt valami pityegés szerű állandó ritmussal. De akkora, hogy a hangszóró egész járattal rezgett egyet bizonyos időközönként. Ilyen: Tapp...tapp...tapp... Szerinted mi lehet? Én nagyon gyanakszom a stand by és a mute lábakra, mert azok ellenálláson keresztül vannak a tápra kötve...
Nem PC táp, hanem egy halogén izzókat árammal ellátó tápegység.
Holnap lefotózom ,hogy hogy is kötöttem be.
Nos A leirásodból egy dolog derült ki És mivel gondolom még eléggé ifjú lehetsz ,ezért kérdezel és nem következtetsz. Ha akkuról a zúgás megszűnt akkor a logika szerint egyértelműen a tápod alkalmatlan erre a feladatra. A stadby és mute lábakra nem táp kell ez rajta van az adatlapon egyikre ha jól emlékszem 1v a másikra 3v. Szerintem szedj elő egy régi PC tápot akassz le róla +12v-ot és próbáld ki a mute és standby lábakra az előirt feszt kapcsold gondlom itt az áramigény nem mérvadó tehát egy egyszerű feszültségosztóval meg tudod oldani mindkettőt. De igazából nem értem miért ragaszkodsz ennyire ehhez a kapcsoláshoz láttad a THD-jét az adatlapon? A feszültségosztó két sorba kapcsolt ellenállás ahol az ellenállások arányai a feszültségek arányaival lesz egyenlő
azaz ha a 12v és föld közé beteszel egy 10K ésorba 1K ellenállást és a 10k van pozitív felé akkor a két ellenállás közös pontjában a földhöz képest (1/10)*12 azaz 1.2 v lesz tehát a rendelkezésedre álló ellenállásokból átszámolokd és kész vagy beraksz egy trimmerpotit.(az ugyanaz mit a feszültségosztó) Egyébként jel rákötés nélkül tedd tápra és úgy figyeld meg a hangját . a tápról csak súgnia szabad 50-100 hz t ha hallasz akor a táp nem jó.
Szia!
A 3Volt az alsó érték. Ennél nagyobb kell, max. tápfeszültség. A másik, az 1Voltnál pedig fordítva van a helyzet, kevesebb kell, mint 1Volt. Nem kell semmilyen extra tápellátást biztosítani az IC-nek. Érdemes a dokumentum második részében ajánlott rajzos mute-stand-by megoldásokat alkalmazni.
lehet hogy nem voltam egyértelmű
A tápellátást a z egész kütyüre értettem. a feszleosztást csak elmagyaráztam. Viszont ha aa mute műkodtetéséhez t kevesebb mint 1 volt kell akkor a kollega okozza a hibát azzal hogy az írása szerint tápra megy ez a láb isegy áramkorlátozóval.
Na így van nekem bekötve.
Ha a stand-by tápon van, akkor kapcsol be az erősítő.Ha a mute testen van, akkor szól az erősítő.
Szia!
Köszi, szerintem neked pont a kimenetekbe van kötve, de most így neked működik a tape kapcsolóval is? Tehát külön kitudod kapcsolni a bemeneteket? Köszi!
Azt mondod, hogy a stand byt csak kössem a + ra a mutet a - ra és kész...
És, ha így is búg, akkor a táp lesz a ludas...
Nálam nem dugóval van megcsinálva.Én leforrasztottam alul, és ott csak azokra tudtam rárakni amit bejelöltem.
Az a baj, hogy a mutet, ha rákötöm a testre akkor nem szól...
Ha a mute láb a levegőben, a standby láb a +on akkor szól rendesen csak, ha nem kap jelet akkor búg.
Pl: számot váltok akkor az a kis idő alatt is elkezd búgni.
És ha a mute a testen van, akkor mit csinál? Milyen egyenirányító van a tápodban?
Lehet, hogy kevés a puffer.
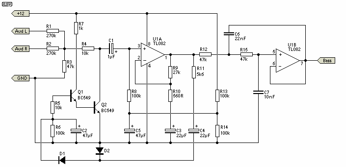
Hello.ez milyen erősítő rajza.?Vagy egyáltalán mié?Én Sub erősítőnek nézem de nem biztos.Ha valaki tudja írjon.Előre is kössz!
A mute ha a testen van azaz a - on akkor nem szól semmi szoal mutte bevan kapcsolva.
a puffer: 47,1000,4700µF párhuzamosan kötve de ezt már írtam. Szerintem ez biztosan elég, mert 1 ledet rákötöttem és, ha kihúzom a falból a tápot akkor még fél percig telyes fényerővel világít a led.
Szerintem egy sima szubszűrő.
Megletet csak azért gondolom hogy erősítő mivel a bementetnél A táp van meg a audio L,R.Nem értek a sub szűrőhöz de szerintem akkor a bemenet is meg a kimenet is sub felirat lenne.De nem biztos.Ez csak az én elmém
Hali!
Videoton Cleopátrámban kicseréltem a végfok tranyókat itteni ajánlások alapján! BD245-BD246 párokra! Kölön-külön lepróbáltam az oldalakat hátha elküldi egyből és kisebb a veszteség! Nem volt semmi gond elsőre, ígyhát összeraktam! Bekapcsoltam, rákötöttem a hangfalakat, bemenet neki és annyi hangerőt adtam rá hogy halljam hogy szól! Szólt is szépen ahogy az elő van írva ám kb. 1-2 perc után elhalgatott sajna! Megint elsütötte a baloldali végfokokat! Nincs ötletem,se szaktudásom mi lehet a gond! Esetleg valaki valami hasznos ifoval tudna szolgálni? Előre is köszönöm a segítséget! Üdv.: Sanyi |
Bejelentkezés
Hirdetés |




)
A tápellátást a z egész kütyüre értettem. a feszleosztást csak elmagyaráztam. Viszont ha aa mute műkodtetéséhez t kevesebb mint 1 volt kell akkor a kollega okozza a hibát azzal hogy az írása szerint tápra megy ez a láb isegy áramkorlátozóval. 

