Fórum témák
» Több friss téma |
Fórum » Erősítőhöz való hangsugárzó védelem (koppanásgátló)
Témaindító: Thom, idő: Márc 14, 2006
Témakörök:
Megcsináltam a Zener diódás védelmet (illetve visszaállítottam, csak az új értékekkel).
Működik, de a Zener feszültsége (ami végül 43 V lett) nem egyezik a névlegessel (43 V helyett 41 V körüli). Vajon miért? Ennyire pontatlan a Zener vagy nem jó a munkapont-beállítás? (Ut=52 V, R=820 I=11 mA)
Hello!
- Dióda teljesítménye válogatja a minimális könyökáramot. De a stabilkizálási szakaszon is van belsőellenállás, tehát növekvő áramra nő a feszültsége. (kukkenzi adatlap!) - A zénerrel azért nem lőnek nyulat, a 11mA meg nem túl sok. Arról nem beszélve, hogy kifelejtetted, hogy a zénert is terheli valami. Az levonódik ebből a 11mA áramból. üdv! proli007
Hello!
Köszönöm a tippeket. Megnéztem az adalapját (ZPD43, 0.5 W) és valóban, elég nagy lehet a szórás: 40...46 V, tehát akár jól is lehet így, ahogy van. A 11 mA az egész áramkör áramfelvétele, a Zener-rel együtt. Lehet, hogy külön is meg fogom mérni, csak nem akartam csak ezért kiforrasztani a Zener-t. De most már kíváncsi vagyok
A Zener-t még nem mértem meg külön, de az egyenfeszültség elleni védelmet kiteszteltem.
2 db használt ceruza elemmel történt a próba, a feszültségük 2.4 V volt együtt. Működött a védelem, de kellet várni vagy 1 másodpercet, mire a relé kapcsolt. Szerintetek nem túl lassú ez? Vagy nagyobb feszültségnél gyorsabb lesz? Kiteszteltem még azt a LED kiegészítést is, amit talán az Alkotós kapcsolási rajzon láttam, de az nálam megzavarta a működést: a LED akkor világított, amikor kellett, ezzel minden rendben is volt, de a relé nem kapcsolt ki egyenáram esetén, kikapcsolásnál pedig jóval lassabb volt, mint a LED-es kiegészítés nélkül. Úgyhogy nem is hagytam benne. Pedig jó lenne, mert így tudnám, hogy miért nem szól az erősítő? Azon töröm a fejem, hogy ha FET-tel csinálnám, akkor nagyobb eséllyel működne, hiszen azt jóval kisebb árammal (elvileg feszültséggel) kell vezérelni. Ha ez működne, akkor beraknék több LED-et is, külön az egyenfeszültség és a túlmelegedés védelmére. Pepe
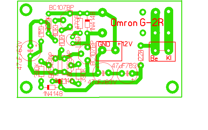
Sziasztok.Szeretném megkérdezni a hozzá értőket,hogy ebben a kapcsolásban mivel tudnám kiváltani a bc107-es tranyókat?Azt írják,hogy akár milyen tranyó jó bele de én azért megkérdezem a biztonság kedvéért
Már csak a 107-es tranyók hiányoznak az áramkörből,de sajnos nem kaptam eggyetsem Nekem itthon bc559-es,bc327-es,és bc337-es van csak. Szerintetek valamelyik jó lenne esetleg? A válaszokat előrre is köszönöm! Üdv,Ato01
Ami a relé tekercsével van sorba (a nyákon az alsó BC107) oda mindenképpen BC 337-et tegyél. Egyébként meg jó a 107-es helyett bármilyen hasonló NPN tranyó.
Köszönöm szépen a gyors választ!
Megmértem a Zener áramát és meglepően kicsi: 0.1...0.3 mA. Az áramkör felvett árama 12 mA volt most. Ehhez képest nekem nagyon kicsinek tűnik a Zener árama. De a Zener feszültség 41 V volt, ami jónak tűnik.
Az egyenfeszültség elleni védelmet egyébként most hosszabb ideig teszteltem, hogy kiderüljön, hogy az új ellenállások jók-e a védelem aktív állapotában is? Jónak tűnik, nem tapasztaltam semmilyen hibajelenséget. A LED-es visszajelzésre meg lehet, hogy felhasználom a relé harmadik kapcsolóját, mert az most üresen áll. Azzal biztos, hogy teljesen elszigetelten, minden zavar nálkül tudom jelezni a relé állapotát.
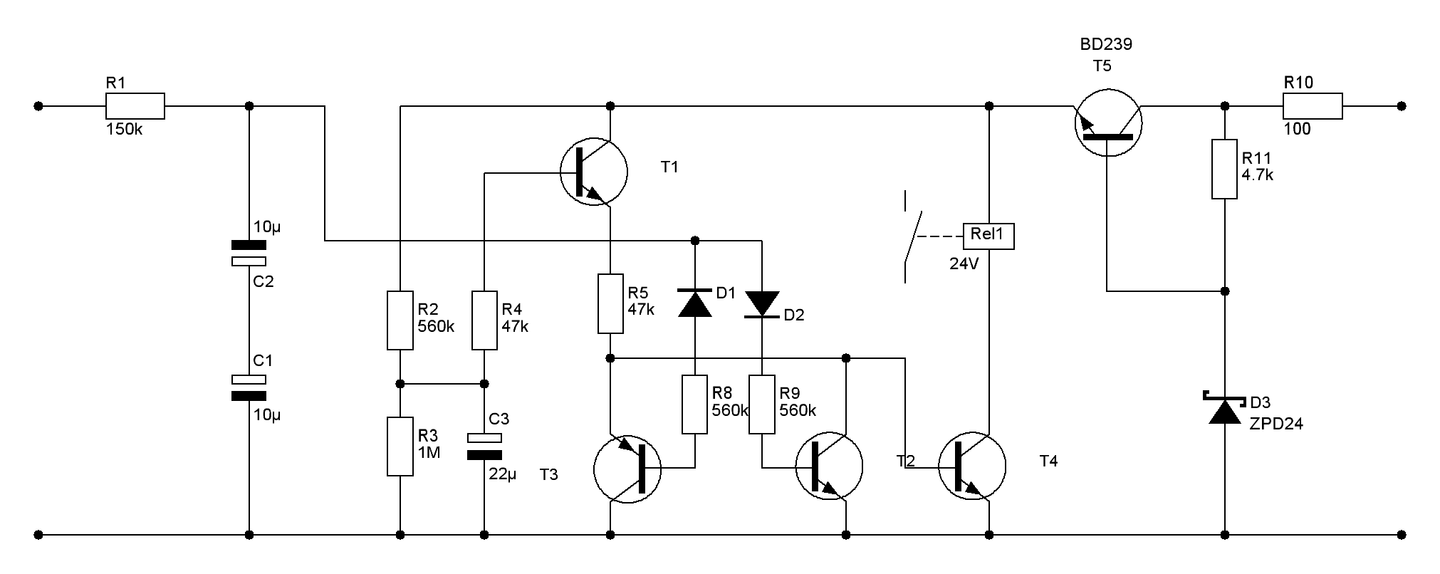
kicsit zavarban vagyok mert nem olvastam végig a 100 odalnyi értekezést. de nem is ez a lényeg. hanem hogy mi a rákot lehet tárgyalni egy két tranzisztoros áramkörön 100 oldalon keresztül. na akkor segitek egy kicsit. it egy tuti müködö kapcsolás, meg a panelrajz. a panel 100-200W ig jo. afelett nagyobb relé kell. ezen nem kell ennyit rágodni. megcsinálod oszt jolvan.
védelem akkor van ha nem nyulsz elktronikához.
ez egy egyenfesz védö és koppanásgátlo. a rövidzár védelemnek a végfok áramkörében van a helye. lehet külsö is de az messze hatástalanabb mint a belsö.
ez nem magyar nyelvi hanem elektronikai forum. a lényeg a lényeg. egy koppanásgátlonak pont annyit kell tudnia mint amit kiraktam. se többet se kevesebbet.
Idézet: Ahol elvárt az alapvető helyesírási szabályok betartása. „ez nem magyar nyelvi hanem elektronikai forum.”
Sziasztzok olyan kérdéssel fordulok hozzátok h megépitettem egy rt.92/100W erösitöt . csináltam hozzá egy itt talált "Dragon"-os védelmet de mikor elkészültem vele jöttem rá h ez igy nemteljessen oké mert a kapcsolás nem ilyen fajta erösitöhöz van csinálva, mert itt a közös pont "0" nem a hangszóró egyik végén van . Légyszi nézzétek meg
mert sztem nemtudom csak az egyik irányt védené akkor nem ??? Elöre is köszi ..
No kicsit gondolkodtam és jam sztem igy már jólesz Valaki bólintson rá h igen
mondjuk adigra ugyis készlesz vagy kigyullad vagy nem csaknem
Hidalt erősítőnek 2 védelem kell, vagy mint a kapcsolásoknál ami van általam leírt védelem, az eleje van duplázva csak.
Akkor jóloldottam meg a problémát. ugyanaz volt a kiindulási kapcsolás csak máshogyan volt rajzolva!
Köszönöm a rábólintás
Sziasztok!
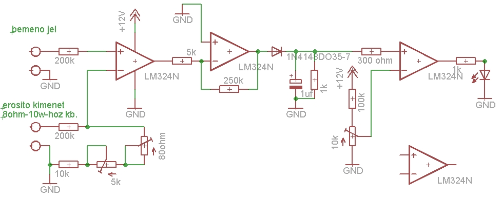
Szeretném bővíteni a hobbielektronika.hu-t, ezért felrakom a koppanásgátló, DC feszültség figyelő, Clip-jelző áramköröm kapcsolási rajzát, és nyáktervét, egy rövid élesztési útmutatóval (hátha valaki hasznát veszi!) Felrakom EAGLE formátumban is, ha valaki szerkeszteni szeretné, és onnan lehet nyomtatni is a tervet. Nézegetéshez pedig ott a JPG! A torzítás jelző csak egy nagyon egyszerű kapcsolás, a lényege, hogy egy bizonyos nagyságú jel (amit a potival lehet beállítani) kinyit egy tranzisztort, ami pedig kapcsol egy LED-et. Ezt elég korrektül be lehet állítani pl. oszcilloszkóppal, vagy le lehet mérni, hogy mekkora feszültség az, ahol még biztosan nem torz a jel, stb, esetleg fülre is beállítható (egy buliban, ahol fogy a sör, azért ez is elég védelmet nyújthat plusz szerintem jól néz ki). A nyákon a LED-eket nem kell beépíteni, hanem sima 2db-os tűs csatlakozó beforrasztásával máris bontható csatlakozás létesíthető.A DC védelem kapcsolását innen vettem, annyi kiegészítést eszközöltek rajta a fórumtársak, hogy koppanásgátlást is tettek bele. A trafó váltófeszültsége egyenirányítva van, 2.2µF-dal pufferelve. Tehát ha kap feszültséget a trafó, akkor behúz a relé, ha nem, akkor még előbb elejt, mielőtt a pufferek lemerülnének (azonnali kikapcsolás). A DC védelmet teszteltem, diódavizsgáló állásban rátettem a műszerem a kapcsolás erősítő bemenet helyére (1V alatti feszültséggel mér a műszer), és azonnal kikapcsolt a "minden rendben" LED. Kis idő múlva szépen lassan visszakapcsol. Nekem nagyon tetszik, frankó kis kapcsolás, kicsi a nyák is, a rögzítő furatok is rá vannak tervezve. Minden csatlakozás csavaros módon történik, így a huzalozás is átlátható lesz. Egyébként néztem többféle CLIP-indicator-t, de mindegyikhez szimmetrikus táp kellett, én pedig JLH-hoz használom majd, így maradt ez a "fülre" beállítós. Üdv!
DC-védelemben a soros 100k+dióda értelmetlen: A két tranzisztor egymást fogja védeni a záróirányú igénybevételtől a saját BE átmenetével. A kondiból elég egy elkó is, mivel ellenkező polaritással a tranzisztorok Ube feszültsége által korlátozott mértékig üzemszerűen bőven igénybevehető. A DC-kör érzékenységét egy, a kondival párhuzamosan kötött ellenállással, a 22k-s ellenállással feszültségosztót alkotva lehet beállítani a kívánt értékre. Koppanásgátláshoz nem kell még egy tranzisztor, a relét kezelő tranzisztor bázisköre is felhasználható, az egyenirányítás mögött nyert egyenfesz lehet a tranzisztor báziskörének felhúzása, de akár a relé tápja is, ekkor kellően kisértékű elkóval a relé tápfesz megszűnésekor szinte azonnal eldob (nálam a védelem tápjában 2200µF-os elkó van, és kikapcsoláskor a két G8R relé azonnal eldob), a báziskörben pedig lehet még egy saját RC-tag beiktatva bekapcsoláshoz.
Clip-detektor: Én ezt dupla-komparátorral oldanám meg. Az első komparátor bemenetére kerülne a bemenőjel (lezárás 200kOhm környékén), a másik bemenetére a kimeneti jel, leosztva az erősítés mértékével. Az első komparátor kimenetén így a bemenet és kimenet különbsége jelenik meg (ha a végfok invertál, akkor nyilván +1 komparátor, inverterként bekötve). Ezt egy diódával+kondival simítani és pufferelni lehet, majd összehasonlítani egy pl. potméterrel beállított, vagy fix DC feszütséggel. A második komparátor kimenete közvetlen LED-et hajthat soros ellenállással. Ez a kapcsolás észreveszi a zárlatot is, illetve bizonyos fokú túlterhelést, mivel ekkor a kimeneti jelszint nem tudja elérni a normális értéket, ami szintén hibafeszültség-növekedést eredményez.
Ja, féltáp itt sem probléma, egyszerűen kondival csatolod be a jeleket a komparátoroknak, LM324 meg féltápról remek.
Alapul véve az erősítők jellemző kimeneti impedanciáját és szórását, a figyelést célszerűen 10% körüli értékre lehet érdemes építeni.
Szia!
Nagyon jókat írtál, köszi! A DC védelem így is működőképes, csak kicsit több alkatrészt tartalmaz. Nekem megfelel, maximum legközelebb figyelembe veszem az érveidet, amikkel eléggé minimalizálni és egyszerűsíteni lehetne a kapcsolást. Vajon le tudom megfelelő nagyságúra osztani a kimenő jelet? Sima feszültségosztóval be lehetne lőni kb-re, és egy kis értékű potival pedig finomítani. Ezt az ötletet szerintem meg fogom valósítani, ez lenne a korrekt clip figyelés. Sok kapcsolás úgy működik, hogy akkor jelez, amikor a kimeneti feszültség a (tápfeszültség-pár V) környékére ér, de ez sem mutatja a torzítást, inkább csak azt, hogy elérte a kimenő feszültség a maximumot. Már régóra kerestem egy korrekt kapcsolást, de eddig nem találtam kedvemre valót. Köszönöm az ötleteket! Üdv!
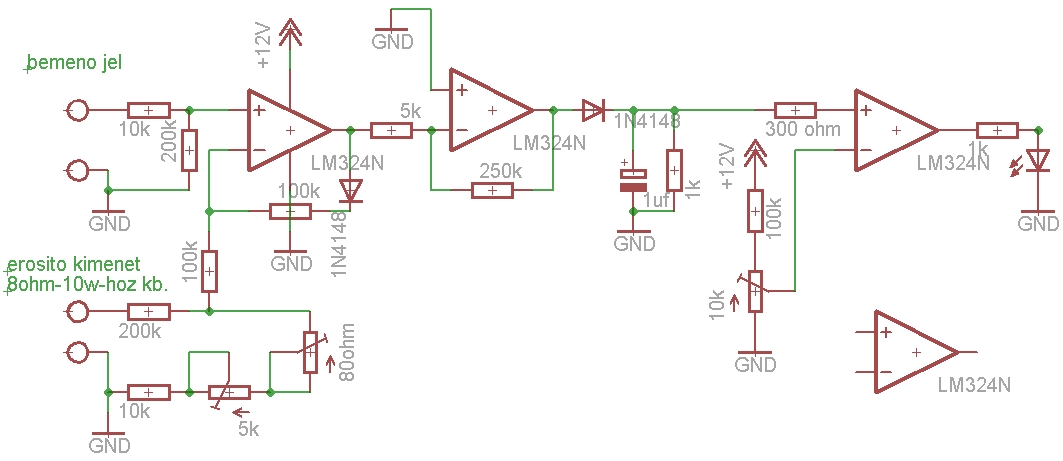
Egyelőre ötlet ez, de működőnek tűnik
. Ami okozhat meglepetést, az a végfok "késleltetése" és a paraméterek főleg hőfokfüggő elmászása, és persze amit írtál,a potis finomhangolás, de ez nem annyira gond, ha akad egy szkóp a közelben. Ezért is tűnik reálisnak 10% körüli, tehát relatív nagy küszöb megcélzása. Aztán az ilyen figyelés már bővíthető is valami móricka integrátorral (és így egy LM324 el is fogyott), hogy amennyiben túl sok, vagy tartós az állapot, akkor a hangfalvédelem működésbe lépjen.
Ha van kedved, szívesen elkészíteném a segítségeddel a rajzot! Mellékletben egy terv. Az integrálásra nem tudok rajzolni semmit. Felrakom az EAGLE-s fájlt is, így tudod (és más is) szerkeszteni.
Az előző kapcsoláshoz még annyit fűznék hozzá, hogy a bekapcsolástól számítva 10-15mp-ig ne húz be a relé Szóval biztosan nem fog semmi koppanás belehallatszódni a zenébe... Nekem eddig jól működik, azonnal leold, illetve a "clip" jelzés is megfelelő. Tényleg akkor villan, amikor torz hang jön a hangszóróból ![]() Üdv!
Najó, annyi változtatás talán tényleg mehetne bele, hogy a 330µF-ot csökkenteni kell. Akár 47-100µF-ig simán. Egyébként minden rendben van
Nagyszerű, köszönöm!
![]() Kb. így gondolom, de R4 legyen párhuzamos a kondival, oda egy olyan időállandó kell, ami pillanatnyi csúcsokat is érzékelhetővé tesz (kb. 200ms), ha a kondit nincs, ami kisüsse, akkor egy darabig megmarad a kijelzés. 1µF is elég lehet, az LM324 kimeneti és bemeneti paramétereit elgondolkozva (mert az első komparátornak fel is kell töltenie a kondit záros időn belül).
Szia.
Közben járt az agyam a kapcsoláson, és eszembe jutott néhány dolog: Az első komparátor összehasonlítja a két jelet, annak különbsége lesz a kimenetén. Ez kb. 0.1-0.2V-os jel. Ha ezt egy 1N4148-al egyenirányítjuk, akkor ez a jel teljesen el fog tűnni. Ezért szerintem indokolt előtte egy kb. 20x-os erősítés. Még azon is gondolkodtam, hogy ha nem sikerül elég pontosan leosztani a kimenő jelet, lásd csatolmány, akkor valahogyan lehetne variálni egy diódával, hogy a beállítás pontatlansága miatt keletkezett folyamatosan kis mértékű jelet levágjuk, így csak a "kiugrás" maradna meg. Pont akkor erősítés kellene , hogy a "pontatlan beállításból eredő" hiba legnagyobb erősített értéke 0.7V legyen, és egy 1N4001-gyel ki tudnánk iktatni. És a csatolmányban látszik, hogy akkor nem érünk el semmit, ha a kimeneti feszültséget nagyobbra osztjuk le, mint a bemenő jel... Egyelőre ennyi. Ha a csatolmányt rosszul rajzoltam fel, akkor kérlek javítsd ki. Köszönöm szépen. Felrakom az eddigi módosításokat. A 200ms-os időállandóhoz mekkora ellenállás kellene? Üdv!
Nem, ott komparálás lesz, vagyis ha eltér a két érték, akkor a kimeneten tápfesz lesz (ehhez a kimeneti jelnek az invertáló bemenetre kell érkeznie), ezért így valóban nem lesz jó, mert ez túlságosan érzékeny lesz: Visszacsatolást kell létesíteni. Ennek mértékét a kívánt eltérés maximuma fogja meghatározni, de első körben az 1x-es erősítés nem tűnik problémásnak (lezárásnak mondtam egy kb. 200k-t, ez zárja le a neminvertáló lábat a föld felé, tehát akkor az invertáló bemeneten 100k+visszacsatolásban 100k lehet). A dióda nyitófeszültségén könnyen lehet segíteni, a visszacsatolókörben kell egy diódát is beiktatni, ez a kimeneti ofszetet pont egy dióda nyitófeszültségével fogja eltolni.
Egy tapasztalat a DC védelemmel kapcsolatban: Ha kicsatoló kondenzátoros erősítőhöz csatlakoztatjuk, akkor kell az erősítő kimenetére egy 1k-10k-ohmos előterhelés, mert egyébként a kondenzátorok miatt nem kapcsol be a relé. Így kb. 7mp a késleltetés 220µF-os kondival, ami már megfelelő érték.
Didyman: Itt az új változat. Ezt nem teljesen értem: Idézet: - melyik kimeneti jelre gondolsz? Eddig így állunk (csatolmány). Plusz még a 200ms-ot kellene kiszámolni 1µF-ra... Keresgélek. „ehhez a kimeneti jelnek az invertáló bemenetre kell érkeznie” |
Bejelentkezés
Hirdetés |









mondjuk adigra ugyis készlesz vagy kigyullad vagy nem
csaknem 










