Fórum témák
» Több friss téma |
Ha sikerül kifognod egy olyan vizsgáztatót, akkor az még az élő fába is beleköt! Nekem anno az Unomon abba kötött bele, hogy nem vízszintesen volt (kicsit ferdén) a pótféklámpa a hátsó szélvédőre ragasztva... (Nem én voltam az elkövető, hanem az előző tulaj!)
Azért gondolom, hogy lebonthatják a pótféklámpa burkolatát vizsgán, mert gyárilag 5db izzó van benne, ezeket viszont LED-re cserélném. Ez eleve szabályellenes, de talán elnézik, ha látják hogy nem gányolva van.
Törvénytisztelő vagyok, de egyre többet látom úgy, hogy a fejlődés legnagyobb gátja a magyar törvény. Most nem szeretnék erről vitát nyitni!
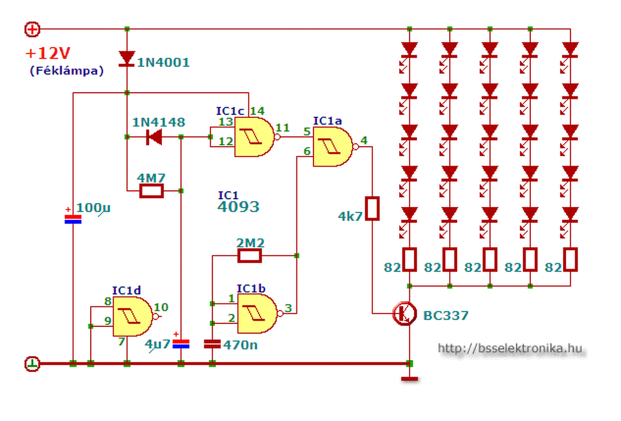
Ez csak a kiegészítő féklámpa, ez a harmadik, a másik kettő ettől függetlenül normálisan folyamatosan világít, csak ez a kiegészítő féklámpa figyelemfelkeltés céljából van, ez nem is kötelező.
Nekem is volt egy olyan autóm amiben gyárilag volt ilyen kiegészítő féklámpa, úgy működött, ha megnyomtam a féket 2-t villogott aztán folyamatossan világított. Jó volt én szerettem. A mostani autómba is kellene ilyen csak nem találok hozzá kapcsolási rajzot. Ha van valakinek tegye fel. Kösz
Hello watt!
Kérdésem az lenne, hogy az általad feltett kapcsolási rajz hogy müködik? Mert ezek a féklámpák ugy müködnek, hogy fékpedál lenyomásakor 2-t villog, majd folyamatosan világít. Ez megegyezik ezzel?
Meg ne bántódj, de nézted a hozzászólás dátumát? Cirka másfél éves...)
Amúgy Ha javasolhato, olvasd végig a témát, született néhány értékes és érdekes hozzászólás az alapgondolattal kapcsolatban.
hello...
segítség kellene, 12V-os a féklámpa és kéne egy kapcsolás... a lényeg hogy amikor felvillan és világít a féklámpa, akkor szeretném ha nem folyamatosan világítana, hanem intenzíven villogna...
"Kellene", "kéne" helyett "szebb" lett volna pl. a "szeretnék kérni" is, mondatok elején pedig kifejezetten jól néznek ki a nagy kezdőbetűk - tessék már kicsit odafigyelni.
Nézz szét astabil multivibrátoros kapcsolások után, egy ilyenre van szükséged.
Arra azért érdemes odafigyelni, hogy megbolondíthatja az ECU-t, ha elektronikus a lámpakapcsoló. Ha csak sima nyomógomb van, akkor OK.
Én sem akarok károgni, de nemsokára az lesz a módi, hogy ha akármilyen apró problémát találnak műszakin az autón (legyen az akármilyen jelentéktelen marhaság, ami szerinted jól van ahogy van), kivonják a forgalomból, tehát drága pénzekért és sorban állással fogják újra forgalomba helyezni, és ilyesmivel lehet hogy nem kéne játszani - egy vadi új autón is találhatnak bármit, erre számos élő példát tudnék mondani… Ja, és arra is, hogy a szomszéd is csinált ilyet, és néhányszor kiszedték a sorból közúti ellenőrzésnél. Mindenki úgy barkácsol ettől függetlenül, ahogy kedve van. (de ezt egy másik topikban már kitárgyaltuk, illetve hasonlót)
Így van, sajnos, ez valós(nak tűnő) "rémálom"...
Hello Mindenkinek!
Kerékpáromra szeretnék ledes villogós féklámpát Aszt még nem tudom hogy hány ledből lesz megcsinálva az egész egy 9V elemröl menne!! Csak az Ic-t kéne kitalálnom hogy milyen legyen? esetleg NE555?
Sziasztok! Egyik ismerősömnek kellene elkészítenem egy villogtatót a féklámpához. A kapcsolást mellékelem. Esetleg a tranyókat nem lehet kiváltani valami másikkal? 2n2907-eset nem biztos, hogy tudok szerezni, legalábbis HES-n nincs, de ha megnézem a boltban az a biztos... Esetleg van valakinek egy kész, olcsóbb kapcsolása, amiben nincs ennyi tranyó, csak mondjuk egy 555...? Előre is köszönöm a segítséget! Üdv; Zoli
Idézet: „Esetleg van valakinek egy kész, olcsóbb kapcsolása, amiben nincs ennyi tranyó, csak mondjuk egy 555...” A villogtatást önmagában el tudná végezni egy 555-ös is, de a lámpák meghajtásához már nem elég az ereje, egy-egy (vagy több) tranzisztor biztosan fog kelleni hozzá.
Szia! Az nem téma, csak itt 4-ből 3db tranyó legalább úgy 300Ft/db áron van a helyi boltban. De mivel nem nekem kell, így nem akarok túl sokat kisérletezgetni, ha neki megfelel az ár, akkor megcsinálom ezt. Ha nem dob valaki meg egy bevált kapcsolással.
nézd meg ezt : h.sz#82388
(elsőre megtetszett..)
Szia! Köszi, megnéztem, de mostmár úgy néz ki, hogy maradunk az ,,eredeti" verziónál... Üdv
Sziasztok!
Kedves kollegam keresett mag azzal a keressel, hogy megoldhato-e a kovetkezo otlete. Az otlet: Azt szeretne, ha 10-20db LEDbol allo csik a fekpedal allasanak fuggvenyeben jelezne a forgalom tobbi resztvevojenek a lassulas merteket. [Ertsd: minel jobban taposa a BREAK pedalt annal tobb led vilagit]. Igy elso gondolatom az volt, hogy talan ez a kapcsolas megoldhatja a dolgot. a P2 potmetert mechanikusan rakotve a pedalra. Velemeny.........? Koszonom megtisztelo figyelmetek, es valaszaitokat. Tovabbi szep napot kivanok: Ghoost
A kapcsolás csak a pedál állásáról adna információt, és nem a fékerőről. Hiszen attól a ponttól kezdve, ahonnan felkeményedik a fék a pedál csak kicsit mozdul lefelé és a nyomó erő változik csak. A potméter ebből semmit nem venne észre. Egy nyomásmérő szenzor kéne a fékcsőbe arról kéne venni a jelet. Esetleg egy lassulás mérő.
Idézet: „.....lassulas merteket.” Akkor lehet, hogy ezen elgondolas elvetesre kerul. De a pedal allasat kijelezhetjuk ilyen formaban vele. nem? S minel hosszabb uton mozdul el a pedal, annal tobb lesz a aktiv ledek szama.
Így működhetne, csak annak semmi köze a lassuláshoz. A fékpedál útjának legnagyobb része holtjáték.
Jó ötlet nézni a nyomást a fékrendszerben, csak megbontani kicsit veszélyes dolog a hidraulikát.
Az ABS-ben is erősen megvan bontva, mégsem okoz problémát.
Sziasztok,
bár jó régi a topic, hátha valaki erre téved. Scooterem hátsó tobozába LED-es hátsó és fék lámpát "építek", helye ki van alakítva, csak ha gyárilag nincs benne, külön nem forgalmazzák a szerelvényt. Csatlakozó megoldást keresek, ami a doboz záródásakor kapcsolódik. Stabilan zárja az áramkört, van kis holtjátéka a lecsukódásnál, és nem utolsó sorban nem oxidálódik a fémes kapcsolat. (Azért nem a zsanérnál szeretném elvezetni, mert ki van alakítva a kábelcsatorna, meg a gyári csatlakozó helye.) Köszönöm, G.
Ez az elektronikus áramkör nekem már a 105-ös Skodámban (1992-ben) megvolt és nagyon látványosan működött. A hátsó féklámparendszer úgy lett általam átalakítva, hogy a két hátsó köd-zárófény lámpatestébe Lada biluxizzó foglalatokat (és ezzel együtt izzókat is) tettem, így nemcsak a gyárilag két féklámpa, hanem összesen négy piros hátsó féklámpa világított illetve villogott fékezéskor.
Viszont a műszaki vizsgán a Mozaik utcában nem túlzottan lelkesedtek érte. Azt mondta a vizsgáztató (végülis ezzel rendes volt) ... vagy visszakötöm a féklámpákat a hagyományosra, vagy a kocsi nem mehet át a vizsgán. Ad erre 10 percet. Akkor ott a vizsgapad mellett szépen félreálltam, a csatlakozósarukat az izzókról és elektronikáról átkötöttem - bemutattam neki, hogy működik - ezzel a vizsgán átment. Utána kinn az utcán visszakötöttem. A kocsi eladásakor (1998) viszont teljesen visszabontottam és megszüntettem ezt a villogtató "csodát". Elektronikája valahol még megvan. Volt még néhány csodás de sajátgyártású elektronika ebben az autóban. Az egyikkel a fényszórók fényerejét lehetett leszabályozni. Ugyanis a KRESZ szerint országúton, autópályán fényes nappal is égetni kell a lámpákat. De minek, ha úgyis jól látszik az autó. Viszont jóval többet fogyaszt, ha teljesen feleslegesen 100 méterre már pörköli a lószart - Az elektronika lefelezte az izzókra jutó feszültséget, tehát a fényszóró égett is meg nem is. Messziről nézve teljesen úgy látszott hogy ég, valójában meg a két fényszóróizzó evett annyit, mint máskor csak egy, azaz "félgőzzel ment". Fénye nem volt sok, de nappal tényleg nincs jelentősége. Csak előírás. Azonban a mai, drágabenzines világban a fogyasztásnál szinte minden eltékozolt watt számíthat. Még az autóban is. Volt még elektronikám, pontosabban egy saját gyártású feszültségszabályzóm is ebben az autóban, amely indításkor az önindítón keresztül lekapcsolta a töltést. Mert minek töltene a generátor és miért terhelné az akkumulátort már indításkor? Kimondottan akkumulátorkímélő módszer. Az mindmáig az autóban van, ha azóta nem egy roncstelepen végezte ... (1988-as kiadású)
sziasztok valaki tudna segiteni átalakitani jól ezt a kapcsolást hogy sima lámpáról üzemelhessen? előre is köszi.
A hozzászólás módosítva: Máj 14, 2014
Szia!
Mekkora feszültségre kell és hány wattos a lámpa?
van mar ilyen led " izzo" nem kell hozza semmilyen elektronika. pontosan nem tudom a nevet de a szama : 7443. flash brake....az ebay-en ra lehet keresni. valami 16$ egy darab
Az elmúlt három évben csak megoldotta valahogy akinek ilyen kellett.
Lehet, hogy azóta egy-két büntetés hatására vissza is alakította.
Sőt!...a "visszaalakítás" után szeretettel várják egy előrehozott soron kívüli műszaki vizsgára is, amennyiben újra közlekedni szeretne járművével !
|
Bejelentkezés
Hirdetés |












