Fórum témák

» Több friss téma
Fórum » Motorgyújtás
 
Témaindító: Peti.Janka, idő: Nov 2, 2006
Lapozás: OK   4 / 207
(#) mex válasza nyemi hozzászólására (») Dec 31, 2006 /
 
Babettára jó lehet minden további nélkül. A PIC-cel való előgyújtásszabályzásról nem tudok érdemlegeset mondani mivel még nem épitettem. Különböző helyekről annyi infóm van ,hogy a zavarvédelemre oda kell figyelni,mert hajlamos a szikra hatására téves működésre. Igazán jól illeszkedő jelleggörbéjű szabályzáshoz fékpadi mérések szükségesek. Lehet kapni beállitható jelleggörbéjű elektronikákat,nem olcsók,de egyéni igények esetén még mindig kevesebbe kerül mint egy nulláról kezdett menetközbeni tapasztalatszerzésre épülő projekt,annak kétes végeredményével együtt. Ha nem ennyire komoly a dolog akkor előbb kétállású szabályzással kellene kezdeni(valamelyik topicban szó volt róla).Ez is gyári motorokon alkalmazott és bevált dolog. A lényeg annyi,hogy a jeladót vezérlő bűtyköt 10-15 fok hosszúságúra készitik,alapjáraton a felső holtponti vége adja a jelet,2500-3000 fordulat fölött pedig a másik végén kapcsol az elektronika.
(#) Peti.Janka hozzászólása Dec 31, 2006 /
 
Ha pic-es előgyujtást akarsz nézd meg itt:
http://cdiignition.atw.hu/
A gyerek 9000forintért árulja progival meg mindennel.
nekem meg ijen van az ETZ-men:
http://www.szocimotoros.hu/hu/tuningfejlesztes/88
Ezt 11000ért vettem, de ujjonan13-15 körül van az ára.
(#) nyemi válasza mex hozzászólására (») Dec 31, 2006 /
 
Köszi a válaszodat mex. Tudnál nekem felrakni egy analóg előgyújtásszabályzós kapcsolást. Mert PIC-kest csináltam már több fajtát is de mindnek van valami baja, például 6000 fordúlatnál +-5fokot téveszt, vagy nem lehet állítani DWEL időt(tirisztort vezérlő négyszög jel ideje).
Linkek:
http://home.online.no/~jon-mj/cdi_ignition.htm
http://denis.tauvel.free.fr/index.htm
http://www.twowheel.nm.ru
http://www.transmic.net
http://www.sportdevices.com/ignition/ignition.htm
ezt árúlja a gyerek 9000 ezerért sokalom , amúgy most én is ezzel foglalkozom. ez tényleg elég jónak tünik.

Tessék használni az URL funkciót! szabi83
(#) nyemi válasza nyemi hozzászólására (») Dec 31, 2006 /
 
KÖSZÖNÖM (elnézést még kezdő vagyok)
(#) mex válasza nyemi hozzászólására (») Jan 1, 2007 /
 
Ne haragudj nyemi,de qrva sok munkám fekszik azokba az elektronikákba ami analóg módon szabályoz,inkább nem tenném publikussá mert nekem is vannak még "megrendeléseim". Ahogy elnéztem a magyar srác szerintem pofátlanul lemásolt egy müködő gyújtást és a forrás emlitése nélkül pénzt csinál belőle. Lelke rajta ahogy mondani szokták. Én is láttam már viszont sk elektronikámat más dobozban. Rosszul is esett,mivel ismertem az "elkövetőt". Tehát :konkrét rajzot nem adok,de minden részletkérdésben segitek neked és más érdeklődőnek is ha van rá igény.
(#) (Felhasználó 3343) hozzászólása Jan 1, 2007 /
 
Üdv! Srácok érdeklődni szeretnék hogy a http://cdiignition.atw.hu/-n található elektronikát rálehet e építeni a Babetta gyújtásra?? És az müködik e ha generátor feszültségét egyenirányítjuk, szűrjük puffereljük és fesz. szabályozzuk?? Másik kérdésem hogy müködik ez az elektronika amit mellékeltem??

enyém.jpg
    
(#) source2 válasza (Felhasználó 3343) hozzászólására (») Jan 1, 2007 /
 
hi

van egy ilyen kis fekete doboz (a gyújtás agya), ebből kétfajta lézetik (én eddigennyivel taálkoztam), mellékelt kép. az egyikból közvetlenül a szikra jön ki, azt sajna nem tudod használni, legalábbis sztem (a tekercs nem tom milyne jelet ad ki), a máikból kijeön a 6V (körül) onan leveheted a jelet úgy mint más motoroknál.

üdv
(#) (Felhasználó 3343) hozzászólása Jan 1, 2007 /
 
Nah kicsit gondolkoztam + rajzolgattam! Szerintetek ezt a kapcsi rajzot be lehet üzemelni?? Naon jó lenne ha menne mert akkor az MZ-t fainul be lehetne lőnni egy előgyújtásszabályzós elektronikával! Arra gondoltam h akksi helyett a generátorról csinálnánk stabil feszt ha valami rossz a rajzon kérem javítsátok ki!!
(#) mex válasza (Felhasználó 3343) hozzászólására (») Jan 1, 2007 /
 
A ZY15-ös forditva van bekötve,de ha jó lenne a bekötés akkor is átmenne rövidzárba mihelyt a bemenő fesz meghaladná a15V-ot.mert nincs ami korlátozná az átfolyó áramot.
(#) nyemi válasza (Felhasználó 3343) hozzászólására (») Jan 2, 2007 /
 
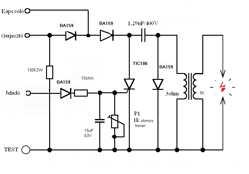
köszönöm válaszodat Mex,nekem is van pár gyári kapcsolásom,én sem tenném köszkincsé,esetleg majd veled privátban.Kurtyka válasza:a babetta kapcsolásod jó,ugyanez ketyeg az én babettámban is,az 1 kilós trimer beállítása után cserpéld ki fix ellenállásra, mert a trimerek nme birják az impulzus ter helést.Nekem amúgy 2 mikros 400 woltos kondi van benne az 1 ohmos trafó hoz.Ha nem lenne alapjárat,növeld a kondit akár 3 mikro ig.A trimer beállítását alapjáraton kell végrehajtani.CSökkented az értékét, amikor leál a moci,majd a egy kicsit vissza...és úgy jó.Az a lényeg hogy stabil legyen az alapjárat,a legkisebb ellenéllási értéken.Az előgyujtás állító elektronikát hagyd békén,előbbez müködjön egyy fix elögyujtáson.MZ 125,150 3mm holdpont előtt.Az elögyujtás vezérlőnek jol szűrt táp fesz kell.A bemeneti,kimeneti pontokon op csatoló alkalmazása javasolt.Na ésa görbe?Mijen görbét akarsz bele irni?Na ezért nme ér 9 ezret az elektronika.(ez is olyan mint a kombinált fogó,mindenre jó...de igazából semmiresem )
(#) (Felhasználó 3343) hozzászólása Jan 2, 2007 /
 
Oké köszi a válaszokat! Majd most pénteken derül ki hogy jó lesz e a fix előgyújtású!! Nyemi ha nem akar majd müxeni pénteken nem gond ha majd felhívlak??
(#) nyemi válasza (Felhasználó 3343) hozzászólására (») Jan 2, 2007 /
 
Még annyit ha mégis tranzimosé lenne (piros egybeöntöt trafó) az impulzus tekercs, akkor a TIC106M tirisztor helyett TIC206M triakot kell betenni és a vezérlő diódát megforditani.(mert akkor negatív impulzus jön a tekercstől.) AZ előgyújtás vezérlő kérdésekbe majd segítek. Ezt a kapcsolást ajánlom neked elkészíteni igaz hogy csak 8ezerig pörög, de ETZ-hez szerintem elég, amúgy van hozzá egy (kettő) progi (1,1v jobb) ami előállítja az PIC-nek a programot. Sok sikert az útánépítéshez. VIGYÁZAT!!!!!! Tömeggyártani és eladni TILOS!!! szabadalom védett.

http://www.francophone.ch/saluuut/allumage.html

javítva a link. szabi83
(#) (Felhasználó 3343) válasza nyemi hozzászólására (») Jan 5, 2007 /
 
Üdv Srácok! Összeraktam az ETZ-met naon faxa lett az alaplap és alapjáratom is van meg minden okés csak az a baj hogy nem indul rúgásra. Mit csináljak szerintetek? Lehet hogy a trafó az oka mert az 8V-os???
(#) source2 válasza (Felhasználó 3343) hozzászólására (») Jan 5, 2007 /
 
termel elég feszt rugdosásra, vagy akksis?
(#) (Felhasználó 3343) válasza source2 hozzászólására (») Jan 6, 2007 /
 
Hát nem akksis de szerintem mennie kéne neki rugásra!
(#) MaSTeRFoXX válasza (Felhasználó 3343) hozzászólására (») Jan 6, 2007 /
 
Szerintem nem kap elég feszültséget, azért nem indul. A sajátom se indult. Sőt még alapjárata se volt. Amikor ráadtam az akkut akkor tök jó volt. Nálam a házi gyártmányú tekrecsmet kellett áttekernem (párszor) amig jó lett
Amúgy melyik rajzot épitetted meg?
(#) nyemi válasza (Felhasználó 3343) hozzászólására (») Jan 6, 2007 /
 
Sziasztok. A válaszom: szerintem meg kéne fejelni 1,29 mikrót legalább 470 nanoval mert szerintem kis vasmagos gerjesztő tekercsed van, emiatt alacsony fordulaton kevés a gerjesztő feszültséged. A gyári kapcsolásban 3mikró van 1ohmos trafóhoz, ezért trafó csere is indokolt, mert a tirisztoros gyújtásokba 1,5 ohmnál nem szokott több lenni, mert akkor nő a kisütési idő a nagyfeszültség meg csökken . AZ elv, nagy kondi kis ohmos trafó, hát nálad meg pont forditva van, ezér mondom emeld a kondi kapacitását. Szia NYEMI
(#) (Felhasználó 3343) hozzászólása Jan 7, 2007 /
 
Üdv! Azt a rajzot fel is raktam enyém.jpg fájlnéven. Amúgy növeltem a kondi méretét 2.6µF-ra és így sem jó Se rúgásra sőt még tolásra is nehezen indul ami lehet hogy a gyújtás rossz beállítása miatt van de rúgásra nem is szikrázik. Nah most csinálok egy új elektroinkát és úgy akarom megcsinálni hogy 2µF/400V és egy másik kapcsolást és ahhoz egy elektromos gázgyújtó nagyfesz trafóját használom fel trafónak ami primer ellenállása 0.6ohm, szerintetek működni fog azzal?
(#) mex válasza (Felhasználó 3343) hozzászólására (») Jan 7, 2007 /
 
Először meg kellene győződni arról,hogy a gerjesztőtekercs kifogástalan állapotbanvan. Oszcilloszkóp segitségével a legkönnyebb mérni a rúgásra indukálódott feszültséget ennek csúcsértéke min 150V kell legyen (még ez is vánnyadt szikrát produkál). ha nincs szkóp akkor pedig levett jeladó kábel mellett kell rárúgni egyszer és megmérni a kondin levő feszt. Sok babetta tekercs szorult már cserére.... idővel menetzárlatossá válnak az igénytelen kivitel miatt.
(#) (Felhasználó 3343) válasza mex hozzászólására (») Jan 8, 2007 /
 
Szerintem okés mert olyan 360ohm körül van a jeladó meg 20.4ohm asszem és ha megfogom a gerjesztőtekercs kivezetését és rárúgok a motorra akkor érzem hogy erőteljesen megráz!
(#) mex válasza (Felhasználó 3343) hozzászólására (») Jan 8, 2007 /
 
Ellenállásméréssel nem lehet többezer menetes tekercsnél kimutatni a menetzárlatot,csak nagyon durva esetben. egy -két menet zárlata is megfogja a keletkező feszt, de a műszer jó értéket mutat. Mérj úgy ahogy fentebb irtam.
(#) (Felhasználó 3343) válasza mex hozzászólására (») Jan 8, 2007 /
 
Hát sajna szkópot nem tudok szerezni se mutatós műszert Amúgy lehet az a gond hogy a gyújtótraóf 3.1ohm-os sőt biztos mert ha rárúgok alig érzem hogy rázna de a gerjesztő sokkal nagyobbat ráz majd most hétvégén megnézem egy 0.6ohm-os tekercsel hogy jó lesz e!
(#) mex válasza (Felhasználó 3343) hozzászólására (») Jan 8, 2007 /
 
Természetesen hibaforrás lehet a gyújtótrafó is,jellemző a szekunder oldali menetzárlat. A primer ellenállásnak első körben nem kell akkora jelentőséget tulajdonitani. ha a kondin megfelelő nagyságú fesz található akkor egyaránt szikrát produkál egy "RIGA"trafó.... Zsiguli....vagy nagyteljesitményű tranzisztoros gyújtáshoz fejlesztett pl Szamara trafó is,függetlenül a feszültségáttételüktől,és a primer ohmos ellenállásától. A különbségek nagyobb fordulaton jönnek elő,de mindegyikkel beindul a moci.
(#) nyemi válasza (Felhasználó 3343) hozzászólására (») Jan 8, 2007 /
 
Sziasztok. Én meg az impulzus tekercsre gyanakszom, szerintem fordítva jönnek az impuzusok és emiatt alacsony fordulaton nincs határozott tirisztor nyitó impulzus. Megoldás: TIC206M triakra cserélni tirisztort a vezérlő diódát megfordítani, amúgy egy mutatós műszerrel azt is meg lehet nézni 1volt egyen feszre kapcsolva, lendkereket forgás irányba forgatva.
(#) (Felhasználó 3343) válasza mex hozzászólására (») Jan 8, 2007 /
 
Hát igazán nem is nagy fordulaton volt gondom mert alapjárat és környéke okés volt meg a felső fordulattartomány is, de ami közte van az naon szar volt és nehezen indult a motor, de ha beindult akkor meg alapjárat is volt szépen! Mind1 megépítek egy másik elektronikát és 0.6ohm-os trafóval megpróbálom mit produkál! Jah gyanakszom még másra is azt mondták boltba BA159 jó lesz a BY299 helyett de sztem azzal volt a gond hogy nem bírta a gyorsüzemet vagy nem tom Most már jó diódák vannak meg vettem 2,2µF-os 250V-os kondit remélem az is jó lesz hozzá a TIC106M az meg marad a régi az is jó sztem! És az volt érdekes hogy amikor rárúgtam és megfogtam a gerjesztő tekercset akkor rázott mint állat amikor meg a gyertyapipát fogtam akkor csak éppen hogy éreztem vmit! Szerintem már jó lesz majd a kondit megmérem gyújtótrafó rákötése nélkül hogy mennyit tölt rajta gerjesztő tekercs hány voltot!
(#) (Felhasználó 3343) válasza nyemi hozzászólására (») Jan 8, 2007 /
 
Lehet ez is igaz mert mikor alapjáraton volt a gép forgattam az alaplapon és nem változott semmit mintha ua. lett volna a gyújtás. Lehet télleg negatív?
(#) nyemi válasza (Felhasználó 3343) hozzászólására (») Jan 8, 2007 /
 
Először is elnézést az elöbb ezen a hozzászóláson átsiklottam.Az 98% hogy tranzimos impulzus tekercsed van,(2% meghagyok magamnak) mert a tirisztorosé 15 ohmos , 5ohm külömbség meg túl sokk. Így tuti az a megoldás amit az elöbb irtam. Még egyszer elnézést, de a távgyógyítás ilyen.
(#) (Felhasználó 3343) válasza nyemi hozzászólására (») Jan 9, 2007 /
 
Hát lehet ez a gond!!! Akkor remélem már rúgásra is indulni fog!!! Ha nem át kell tekerni a gerjesztőtekercset????
(#) mex válasza (Felhasználó 3343) hozzászólására (») Jan 9, 2007 /
 
Ha van az alaplapon annyi állitási lehetőség akkor nem. A jeladó szolgáltat pozitiv irányú impulzust is,de ezek szerint előbb van a negativ és utána jön a pozitiv. Mivel a tekercs egyik kivezetése testelve van,igy nem tudod a kivezetéseket forditva csatlakoztatni pedig ez lenne a legegyszerűbb. A dugattyút a fölső holtpontra kellene állitani és megnézni,hogy a jeladómágnes eleje vagy a vége esik közelebb a tekercshez. Ha az eleje,akkor valószinűleg lehet állitani annyit,hogy a vége kerüljön oda.
(#) (Felhasználó 3343) válasza mex hozzászólására (») Jan 9, 2007 /
 
Állítási lehetőség van elég sok majdnem 90° akkor elvileg jó lesz ha a diódát fordítom meg, meg a TIC106M-et TIC206M-re cserélem, de télleg nem lenne egyszerűbb megfordítani a tekercset? Azt hogy lehetne?
Következő: »»   4 / 207
Bejelentkezés

Belépés

Hirdetés
XDT.hu
Az oldalon sütiket használunk a helyes működéshez. Bővebb információt az adatvédelmi szabályzatban olvashatsz. Megértettem