Fórum témák
» Több friss téma |
Mielőtt kérdezel, a következő két dolgot ellenőrizd!
I. A helyes tápfeszültségek megléte.
II. A kimeneten van-e egyenfeszültség.
Élesztés.
Itt az adatlapja. Én is javítottam már pár ilyet, most is van egy a polcon abba stk055 van az kicsit egyszerübb de ugyan ez a baja. A végén lévő darligton pár szokott elhunyni, ic-t vedd ki mérd ki a helyét hogy stimmel e minden, nehogy ott legyen a bibi, ic re is mérj rá ha +44 volt jött ki a hsz. kimeneten akkor a 13-14 lábon kell rövidzárat mutasson.
Tda-t ne tegyél bele szerintem kár elrontani vele... Csak a thd végett is...
Azt a rellét tegyed vissza sürgősen...
az védi meg a hagfalaidat a DC től. Tudod azok is föstel működnek, NA ÉS AZ A DUGÓ! Az nem azért nem huz be mert rossz, hanem azért mert pont véd. és leválasztja a hangfalad a hibás végfokról.
Szegeden 2500-ért lehet venni egy db-ot... :O
Gondolom leirást, magyarán kapcsolási rajzot kerestél
Ez nem egy nagyon régi IC. Szerintem most is gyártják, nem csak a kinaiak kopiban Arra azonban figyelj, hogy ne csk a számot figyeld, hanem a végén a betüt is ha azt akkarod, hogy egyformán szóljon a két oldal. Az "X" az nagyon kistorzitású, és 100kc-ig meggy papiron. Tehát gyorsabb mint az átlag !
Helló Mindenki!
Végre valahára eljutottam odáig, hogy beüzemelhettem a GainClone LM1875 IC-s végfok egyik oldalát. Minden oké, csak szerintem a bemeneten felszedi az 50Hz-es zavart. Ezt onnan gondolom, hogyha azt az eret tapicskolom, változik a zavar intenzitása, de ha már a jelföldet fogdosom nincs változás. Az érdekesség az, hogy szűk 2cm drót megy a jack aljzatba, szóval már majdnem a nyákon van. Mi lehet szerintetek a gond? Kösz
Nem hiszem.
Ez egy kit a chipamptól rendelve. Szerintem elég kiforrott tervezésű a nyák. Csillagpontos föld...
Pedig valószínű hogy a földelés nincs renben, vagy a tápegység brummos. A jelforrás és a végfok között is lehet földhurok. Rövidrezárt bemenettel mit csinál? Ad valami hangot? A jó nyák még nem zárja ki a földhurok kialakulásának lehetőségét.
Kipróbálom majd rövidrezárt bemenettel.
A jelforrás egy elemes mp3 lejátszó. A táp szintén a GC-hez tartozó saját kitje. Majd este lefényképezem a kész cuccot illetve kipróbálom egy másik aljzatból is majd. Mert itt közel van az akváriumhoz ahol 3 motor megy folyamatosan...
Tedd fel a rajzot légyszíves, úgy könnyebb lesz segíteni.
Hello!
Szerintetek ha ezt megcsinálom sztereóba (tehát 2 ilyet csinálok) akkor a 2 IC-t tehetem egy bordára? (mind2 1 tápról menne)
Persze hogy teheted.
Szigetelő lap, alátét és hővezető paszta használatával! A tok hűtőlapján a negatív tápfesz van, úgyhogy a felszerelést követően ellenőrizd Ohm -mérővel hogy tökéletesre sikerült-e a dolog
Hello, én is szeretnék majd egy ilyet. Mekkora teljesitményt lehet kihozni egy ilyen IC-böl? Mekkora tápot igényel?
Vagy a bordát kell elszigetelni a doboztól, így is kicsi az ic tokja és ha egyből a bordára megy az ic jobb lesz a hőátadás. A bordát meg mondjuk egy lemaratott nyák lemezzel el lehet szigetelni a doboztól. Gondolom bulira kell inkább, mert otthonra ekkora teljesítmény felesleges.
Tudja valaki a titkot hol lehet STK 465-ös IC-t venni ?
Üdv!
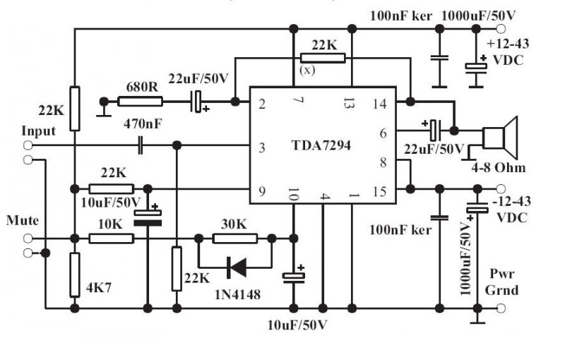
Végfok IC-kel kapcsolatban kérdeznék. Jelen esetben pl. TDA-ról lenne szó. Miért van az, hogy az adatlapokon 4 feszültség érték van feltüntetve. Az első a "Operating supply voltage" (pl. 18V) "DC supply voltage" (28V) "Peak supply Voltage" (50V) és "Supply voltage range" (min. 8V, max. 18V). Amint látjátok jelen esetben autó végfok IC-ről van szó, de a többi szimmetrikus tápot igénylő nagyobb telesítményűben is más értékekkel de ezek szerepelnek. Na mármost akkor mi a legnagyobb feszültség amit elvisel? A "peak" az ok 50V de akkor mire fel van 28V is feltüntetve, mikor másik két helyt 18V szerepel. Főleg a 28V "DC supply voltage" lifejezés érdekel. Nem lehet rövid idejű csúcsfeszültség mert az a "peak voltage", de ugyanakkor a max. feszültség a másik ablakban már 18V. Köszönöm előre is.
Most látom máshol "operating" / "non-operaitng" / "load dump" néven szerepelnek.
Köszi.
A legkézenfekvöbb esszembe se jutott. A HQ video, pedig szerettem Őket, mert segitőkészek Egy Ősállat Technic orgonába kell 2 db, amiben nagyon határon járatják. Csoda, hogy eddig birta. Már azon töprengengtem, TDA 7294-el, megfusizom.Az tuti, hogy stabilabb lenne, és én is nyugodtabb, mivel nincs DC protektor a cucosba. Egy hangszoró már leégett. (szó szerint a pille is szenes lett). Hullik a hajam_az a pár szál_, hogy csináljam meg, mivel túl jó -volt- Van benne 7db a Leslie hatáshoz Azért dübörög a majré, mert biztos utángyártott ennyiért. A másik a Corvin krt = Nedis. Valamikor jók voltak. Még zuglóba
Sziasztok! Abban szeretnék segitséget kérni milyen ic-t használjak hogy egyszerű is legyen körül belül 0,5w kéne ami tarana 6 oraig egy 6v 4,2 ah akksirol
es ha lehet egy kapcs. rajz is jol jön .Előre is köszönöm.
szigetelő lapok nélkül nem mehet 1 bordára? Végülis - fesz van mind a 2 IC-n
Üdv mindenkinek!
Nekem van egy óriási szubbládám és ahhoz szeretnék építeni egy 100W-os erősítőt, és ebben szeretnék segítséget kérni hogy milyen erősítőt is építsek. Mer néztem én sokfélét de nemtudtam választani. Ezért szeretnék a jobban hozzáértőktől kérni tanácsot. (Amúgy a szubbládára az van írva hogy 240W de nemhiszem hogy olyan erős. De hát éppenséggel lehet mert olyan nagy a doboz mint egy számitógépnek a doboza.) A segítségeket előre is köszönöm. Üdv. demcar
Jánosinál Miskolcon egy ilyen Technics-en tanultam anno.
Az az a Nedis, csak már olyan régen jártam ott, hogy elfelejtettem a nevüket is.
Technics U 90-en ?
Nagyon szép darab
Nem, nem volt ennyire komoly.Ez egyszerűbb szerkezet volt.
Jé majdnem pont egy ilyen van nálam javításra !
Mehet, de a doboztól szigeteld el mindenféleképpen a hűtőbordát. Feljebb már pont ezt írták!
Hali,
nincs fémlemez. mág a levegőben lóg a panel.
Hello!
Már vagy két napja próbálgatok egy tranzisztoros végfokot életrekelteni. Az egyik oldal siekrült. A másik esszméletlenül torzít. Nem találom a hibát. A jó erőpsítő (ami tökéletesen szól) nyugalmi áramfelvétele 10 mA a rosszé 5mA Kapcsolásom sajna nincs elveszettem 5 éve. BD241 és 242 es tranzisztorok vannak benne. Szólni szól, de torzít. Hol het a hiba? Már végfoktranyókat cseréltem de ugyan az.
Rövidrezárt bemenettel gyakorlatilag még hangszóróra szorított füllel is alig hallhatóvá halkul.
Amúgy a másik szobában tesztelve is kb 5cm-re a hangfaltól hallható csak. Ha rádugom az mp3 lejátszót és egy szám közben lepause-zom, akkor nem hallani semmit, csak a kütyü sistergését.... Szóval lehet, hogy csak én dramatizálom túl a dolgot... |
Bejelentkezés
Hirdetés |





es ha lehet egy kapcs. rajz is jol jön .
Az az a Nedis, csak már olyan régen jártam ott, hogy elfelejtettem a nevüket is.





