Fórum témák

» Több friss téma
Fórum » Gitárerősítő
 
Témaindító: Stefan, idő: Máj 1, 2006
Lapozás: OK   18 / 55
(#) Bassmester válasza Cs.Csaby hozzászólására (») Jan 12, 2010 /
 
Hali! Basszuserősítő lenne? Ha igen, akkor csinálj egy Kreuzer előfokot és hajts meg vele egy TDA 7294-et. Ez egyszerű és "combos". Hangszórónak én egy Eminence Beta 10A -t rendeltem, 35 literes reflexdobozban lesz.

(#) Cs.Csaby válasza Bassmester hozzászólására (») Jan 12, 2010 /
 
A meghajtáshoz elektronikát nem tudok tervezni, ennyire nem értek sajna hozzá... Tudsz segíteni?
Amúgy nekem egy Monacor sp-252pa-m van
(#) Bassmester válasza Cs.Csaby hozzászólására (») Jan 12, 2010 /
 
Persze hogy tudok. Ha full félvezetős lesz, akkor nem nagy kunszt. Akkor tehát bassgitárhoz lesz? Milyen gitár, milyen piköpökkel? "E" alá is le szoktad hangolni?
Itt megtalálod az előfokot, J Fet Bass preamp néven.
Ennek a kimenetét rákötöd egy végfok bemenetére és már szólhat is.

Itt egy jó kis végfok 7294-gyel, rajta van a tápja és a védelem is:
(#) Bassmester válasza ZSozsóó hozzászólására (») Jan 12, 2010 /
 
Hali!
Éppen tervezgetem a JCM-800 Bass-nak a nyákját. Szerinted hogyan lehetne a legjobban illeszteni a TDA véghez? A sweep és a slope potik mit állítanak ezen?

Íme a rajz azon része amit megépítek:
(#) Cs.Csaby válasza Bassmester hozzászólására (») Jan 12, 2010 /
 
Igen basszerhoz lesz, van hogy H-ra hangolom. Indie gitár, a piköp GR8 Soapbar, passzivan van a gitár használva nincs benne előerősítő.
(#) Bassmester válasza Cs.Csaby hozzászólására (») Jan 12, 2010 /
 
Értem. Akkor szerintem jó lesz az neked amit linkeltem :yes:
(#) Cs.Csaby válasza (») Jan 12, 2010 /
 
egy húrlábhoz közeli pu van, hasonlóan az EMG-HZ35-höz.
(#) ZSozsóó válasza Bassmester hozzászólására (») Jan 12, 2010 / 1
 
Hali!

Szerintem nem kell túlreagálni, a végére egy nagyobb impedanciás osztó, 1:10/1:100 aztán valami buffer IC -vel vagy jFettel pl. és innen mehet a végre. Osztót akkorára kellene méretezni, hogy max vol állásnál legyen a maximlis kivezérlés kb. Valahogy így csinálnám. A slope ha jól látom hatástalanítja valamilyen szinten azokat az egymás után kapcsolt felüláteresztőket, tehát a hang "alját" tudod vele adjusztálni. A sweep meg ha jól látom a középszabályozó "frekvenciáját" tudja tologatni.

Zsolti
(#) JnCon válasza Bassmester hozzászólására (») Jan 12, 2010 / 1
 
A sweep poti úgy tűnik, a közép szabályzás tartományát állítja.
A slope egy nagy meredekségű szabályozható felüláteresztő szűrő. Érdekes a "lepke" hangszínszabályzó, gitárerősítőkben ritkán használják (aktív).
Én csináltam már pár erősítőt csöves előfokkal és tda7294-el, igazából semmi extra nincs az illesztésben, csak a kimeneti jelet le kell ostani úgy, hogy ne lépje túl az ic névleges kivezérléséhez szükséges jelszintet. Ez max. 1Vpp körül lehet, érdemes az előfok kimenetét szkóppal mérni és a mért jelszintet megfelelő mértékben leosztani. Az ic feszültségerősítése a visszacsatolással állítható.
Van itt egy adatlap is:
http://www.datasheetcatalog.org/datasheet2/a/0scgel8exqr094jlw9qfjx...3y.pdf

U.i.:
Most látom, hogy közben megelőztél a válasszal...
(#) Bassmester válasza ZSozsóó hozzászólására (») Jan 12, 2010 /
 
Oké, köszi
Ezt az osztós bufferes dolgot le tudnád rajzolni? Már csak azért nehogy félreértsek valamit. A slope-ot szerintem kihagyom, ha csak ennyit tud
(#) ZSozsóó válasza Bassmester hozzászólására (») Jan 12, 2010 / 1
 
Hello!

Kb így gondoltam, értelem szerint a jfetesnél van a referencia feszültséges megoldás. Az alkalmazható az IC-s nél is, ha nem lenne +/-, de gondolom a végfokozat miatt megoldható.
Célszerű az áramkört a legközelebb elhelyezni a csöves fokozathoz, a buffer kimenete így már kis impedanciás lesz, nem lesz érzékeny pont, könnyű vele bánni, mehet rá az árnyékolt, nem lesz vele baj, tehát a végfokozathoz fizikailag a kanóc a bufferről menjen.
A kimeneten a kicsatoló kondi 1uf -es wima, vagy ennél nagyobb, ez függ is az ellenállástól a föld felé, 10kOhmmal a -3dB-s pont kb így 15-6Hz nél lesz.
A slope-ot én betenném, vagy max úgy tervezni a panelt, hogy 2 pöttyöt ott hagyni aztán vagy ákötöd, vagy beteszed a potit. Ki kell kísérletezni.

Zsolti


buffer.pdf
    
(#) Bassmester válasza ZSozsóó hozzászólására (») Jan 12, 2010 /
 
Köszi, így már konkrét a dolog
A slope-pal kapcsolatban igazad van, jó az bele, pl nagy hangerőn ha tulságosan libegne a hsz, akkor le lehessen kapni az aljáról a 30-40 Hz-eket
Az 1 µF-ban miért fontos a Wima? Van itthon 1µF/63V MKP-m és 1 µF/250V -os ERO MKP böszmenagy hangváltókondim. Gondolom, hogy az előbbi is megteszi. Ugye?
(#) ZSozsóó válasza Bassmester hozzászólására (») Jan 12, 2010 / 1
 
hello!

Hógyne, még talán jobb is, csak azért írtam, hogy ne elkó, de gondolom ilyen vétket úgysem tettél volna bele
De ha van valami tolerálható méretű tantál vagy hasonló elkónál azért jobb alkatrész az is mehet bele, µF es tartományban legyen szerintem, az értéke nem kritikus.

Zsolti
(#) Bassmester válasza ZSozsóó hozzászólására (») Jan 12, 2010 /
 
Oké, világos :yes:
Hangfrekire én sem preferálom az elkót. Épp az előbb találtam jó nagy sárga remixeket. 1,5 µF - 4,7 µF értékek. Lehet hogy ilyenek lesznek benne. Másba úgysem raknék bele ekkora hengereket.
(#) Cs.Csaby hozzászólása Jan 12, 2010 /
 
Bocsi, hogy közbeszólok, de valami olyan megoldást nem lehet találni, hogy nem kell előfokkal meg mindenfélével mahinálni, csak egy erősítő és kész. Nekem nem kell se hangszín se semmi szabályzó, csak egy lehető leg egyszerűbb és leg olcsóbb erősítő egy hangerőpotival.
(#) ZSozsóó válasza Cs.Csaby hozzászólására (») Jan 12, 2010 /
 
Hello!

Fogsz egy TL072-t, 10-20X os erősítés, a hangerő poti lehet az erősítés szabályozó potméter is, aztán rá a végfokozatra. Hogy jó lesz -e? nemtudom, mert általában azért egy előfokozatban szokás mahinálni a frekvencia menettel is...Így nagyon Hi-Fi-s lesz, ha csak meglököd a véget egy felerősített jellel. De működik...

Zsolti
(#) Bassmester válasza Cs.Csaby hozzászólására (») Jan 12, 2010 /
 
Mindenképpen kell valami egyszerű előfok és legalább mély magas hangszín. Ezek nélkül nagyon semleges, lapos, okádék hangja lenne.
(#) Bassmester válasza ZSozsóó hozzászólására (») Jan 12, 2010 /
 
Beleterveztem a nyákba a buffert is. 072 lesz benne, az egyik a kombó vékfokára fog menni a volume potin keresztül, a másik pedig vonalkimenet lesz, amiből szimmetrikusat akartam eredetileg, de jó lesz ez így is.
Felteszem a nyákot, hátha találsz rajta valami kivetnivalót. Ha igen, akkor ne kímélj. Főleg a jelutak, földutak, zavarveszélyek miatt aggódom. Még csak 3-4 szer néztem át, így még lehet benne áramköri hiba is.
Íme:

JCM 800.LAY
    
(#) Cs.Csaby válasza Bassmester hozzászólására (») Jan 12, 2010 /
 
Értem. Akkor lehagyok minden fölösleges cuccot a Jfet-es előerősítőről. Amúgy a feltöltött végfokhoz RAYEX LEG12F-et hol találok? (ha valaki tud ennél szimplábbat szóljon legyen szíves!
(#) ZSozsóó válasza Bassmester hozzászólására (») Jan 12, 2010 /
 
hello!

Szerintem jó lesz, jó, ha van egy "master vol" a végén, így ha túlhajtod az előfokozatot, akkor tudsz tolerálható hangerőt visszaosztani.

Az előző csöves előfokoddal mi lett aztán a helyzet? Sikerült úrrá lenn ia brummon?

Zsolti
(#) Bassmester válasza Cs.Csaby hozzászólására (») Jan 12, 2010 /
 
Nekem van itthon
Egyébként jó helyette más is, aminek ilyen a lábkiosztása, pl RAS 1215...stb. Vagy akár át is rajzolhatod a Laycsit, olyan reléhez amilyened van. A LEG-et azt hiszem, hogy a HQ videóból rendeltem.
Ennél szimplábbat egyszerű 100W-os végfok, egyszerű táp, egyszerű védelem, 95x110mm -es panelen. Ennél csak bonyolultabbat tudok
(#) Cs.Csaby válasza Bassmester hozzászólására (») Jan 12, 2010 /
 
Okés Köszi! Megpróbálok belőle összehozni valamit. Majd szólok, ha van fejlemény... Még egy kérdés. Mi alapján lehet kiszámolni a doboz méretét?
(#) Bassmester válasza ZSozsóó hozzászólására (») Jan 12, 2010 /
 
Brummog még mindig, de ma nem foglalkoztam vele. Majd talán az új cucc, kapcsolótáppal (65 kHz), DC stabil fűtéssel, bedobozolva, remélhetőleg nem fog brummogni.
Van a végén volume, a vonalkimenetre meg nem kell ilyesmi, az úgy is a keverőbe megy, ha használni kell.
(#) Bassmester válasza Cs.Csaby hozzászólására (») Jan 12, 2010 /
 
A hangsugárzóra gondolsz? Pl a bass box 6 programmal jól ki lehet számolni, a hangszóró T-S paraméterei alapján.
Én is RAS relét használok az egyik modulomban.
Így néz ki.
(#) Cs.Csaby válasza Bassmester hozzászólására (») Jan 12, 2010 /
 
Töltöm is a progit... Értem. Jó az elektronika. Te tervezted? Hová kötötted a trafót?
(#) Bassmester válasza Cs.Csaby hozzászólására (») Jan 12, 2010 /
 
Én csak a nyákot terveztem, a kapcsolások már adottak voltak. Ezen a trafó szekunder széleit a Graetz-re kell kötni, a középleágat pedig a csillagpontba. (nagy kör a közepén)
(#) Cs.Csaby válasza Bassmester hozzászólására (») Jan 12, 2010 /
 
Nincs véletlen egy fölös trafód ami hozzá illik?
(#) Bassmester válasza Cs.Csaby hozzászólására (») Jan 13, 2010 /
 
Felesleges az sajnos nincs :no:
Érdemes böngészni a vaterát, mert gyakran bukkan fel ilyesmi. Decemberben 6000-ért találtam 320VA-es 2x29V-os trafót, nem is vaciláltam sokat a megvételén. Még egy 400W-os kapcsolótáp is belekerül ennyibe, ha mindent úgy kell megvenni hozzá.
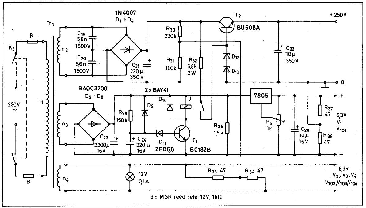
(#) Bassmester válasza ZSozsóó hozzászólására (») Jan 13, 2010 /
 
Hali!
A mellékelt tápkapcsolást, egy RT évkönyvben találtam és ebből kiindulva teveztem egyet, R-C szűréssel is kiegészítve. Majd ha lesz időd ránézel? Kiváncsi vagyok mit szólsz hozzá
Íme:
(#) ZSozsóó válasza Bassmester hozzászólására (») Jan 13, 2010 / 1
 
Hello!

Teljesen jó, látom van benne anódtáp késleltetés is, a célnak tökéletesen megfelel.
Layouthoz annyit, hogy lehet a GND-t megvastagítottam volna, ha máshol nem a pufferek környékén, és onnan egy pöttyel menni a sasszi földelő madzaggal a sasszéra.

Amit ajánlok, megfogadod megfogadod, nem, akkor nem, de tegyél a referencia zenerekre (bázis és föld közé)egy nagykapacitású kondit, pl mint amilyenek a pufferek, vagy mint a kimeneten a 10µF/450V. Ez további szűrést eredményez, "feltranszformálja" a kimenetre az ide tett kondenzátor értéket a tranyó erősítés szeresére! Magyarán kb béta X kapacitás nagyságú kondenzátorként jelenik meg a kimeneten. Jobb lesz a szűrés. No nem mintha nagyon kéne, de csak egy kondi és tényleg javulhat a dolog. Helyed meg van ott rá...no, csak egy ötlet.

További precízkedésre adhat alkalmat az, ha a stab ic föld lábába beiktatsz egy diódát, úgy, hogy az anód a föld lábra, a katód meg a földre. Így a 12V ot megemelheted a dióda nyitófeszültségével, akár 12,6V is lehet, nagyon közel lehet az ecc83 és társai soros fűtőfeszültségéhez. Persze, ha 0,6V -al aláfűti az ember, attól nem lesz semmi baj.

Gyorskapcsoló diódák a tápban nagyon szimpatikusak, szerintem jó kis táp lesz, nem nagyon lehet vele baj. Annyi még, a 4,7k az RC szűrésben azért nagy W számú legyen, 2W minimum illik szerintem ,de pl 2darab 10k/0,6W fémréteg is megteszi párhuzamban, de azért ne egy szál és fémréteg legyen, mert a töltőáram azért nem lesz kicsi bekapcsoláskor. Persze ezt sem szabad túlreagálni ,csak vannak bizonyos fóbiáim

hali,
Zsolti

Következő: »»   18 / 55
Bejelentkezés

Belépés

Hirdetés
XDT.hu
Az oldalon sütiket használunk a helyes működéshez. Bővebb információt az adatvédelmi szabályzatban olvashatsz. Megértettem