Fórum témák
» Több friss téma |
Fórum » PIC - Miértek, hogyanok haladóknak
Szervusz!
1; A "csak" szót nem használtam. 2; A többiben sem értünk egyet, de ez nem baj... Üdv. P István
Építettél már? Honnan veszed, hogy drágább(ill. nem olcsóbb.)? Én úgy írtam a cikket, hogy minden alkatrészt rendeltem. Ha valaki nem postán rendeli, még olcsóbb is mint 4000.
Akár drágább, akár olcsóbb, tény, hogy mindkettőt (ICD2 és PICkit2) meg fogom építeni, és nem azért, mert van rá pénzem, hanem ahogy a reklám is mondja: "mert megérdemlem!"
És közben még gyakorlok is. Ide s tova kb 3 éve nem építettem semmi hasznosat, max kis apró kiegészítő paneleket valami kapcsolókhoz, meg a FLASH-programozóimhoz foglalat-paneleket, tehát itt az ideje, hogy kicsit "felrázódjak". Kereső ember lévén általában tudom, hogy mire megy el a pénzem, így nem sajnálom magamtól az alkatrészek, és az utánajárás költségét sem, hiszen hasznos dologra megy el, nem szeszre, meg hasonló élvezeti cikkekre...Szerintem...
sziasztok!
akadt egy gondom!Sehogyan se tudom összehozni a PC röl rs485 ön keresztül a PIC18F4550 komunikációt.A PC oldalán MAX232 onnan MAX485 majd a tulsó végen MAX485 és a PIC,A részletekben nem találok hibát,és a kommunikáció is már kenyi a dolgát RS232-n keresztül a PIC ig,de nekem a nagy táv végett kell az RS485.Mellesleg elegendö az egyirányú adatátvitel(PC töl a PIC-ig,söt a sebesség se nem gond,csak müködne).Megjegyzem ennyi t nem veszödtem az I2C-s résszel,ami a PIC-en túl 13 max6956 vezérlése.Terminálból nem tudom megcimezni a SLAVE-et!(legalábbis,a PIC-ig nem jut el az adat,mert jelezné a porton a progi szerint ami várja a megváltó elsö bitjét)
Szia!
Az RS485 -ön a sikeres átvitelhez a differenciális vezetéket le kell zárni kb. 120 ohm-os ellenállással. Ezen kívül a vezetékeket polarizálni is kell. ld melléklet... Szia
Hali!
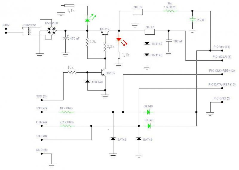
A mellékelt égetőt megépithetem? Vagy van hibája és tudtok egy jobban nekem? nem ha bonyolult se csak ne kelljen szenvedni vele. Ha ez jó akkor működő nyákterve valakinek van hozzá? ha nincs csinálok.
Ja és ez LPT portra csatlakozik?
Ha engem kérdezel, akkor mindkét kérdésedre a válasz, nem. De lesznek, akik azt mondják majd, hogy igen és nem.
Tudnál akkor mutatni egy bevált kapcsolást nyáktervel?
Sziasztok.
A watt féle lpt-s picégetőt csináltam meg. Még nem próbáltam ki mert meg akartam ezt kérdezni előtte: ha véletlenül a nyomtató portnál vagy máshol összeérnek a vezetékek akár most vagy égetés közben akkor az a számítógépben tud kárt okozni? Esetleg rossz bekötés? Persze pontosan próbáltam csinálni és azt tudom hogy a picet tönkre lehet tenni ha nem minden oda megy ahová kéne, de a gép azért egy magasabb kategória. Abban is tud végzetes kárt okozni pl: a nyomtatóportnál egy vagy több vezeték összeérése?
Szia
Nem javaslom (JDM) és a soros portról megy, már ha megy.
Szia!
Minden elkötés, zárlat végzetes következményekkel járhat. A mai gépekben az illesztők az alaplapi áramkörökben vannak, javításuk szinte lehetettlen - alaplap csere.... Bevált módszerek a beméréshez: - A jelek egyenkénti mérése a kontroller és / vagy a számítógéphez csatlakoztatás nélkül. Minden jelet egyeséven megpróbálni átállítani. A tesznél vigyázni, a vezérléseket meggondolni (ne kapcsoljunk egy vezetékre egyszerre tápot és földet, stb. )... Ha maga a gép táplálná az áramkört (USB), akkor szert kell tenni egy hátlapi kivezetésre, azt labortápról járatni. Más hátlapi kivezetések (LPT, COM) is jól jöhetnek. - Régi gépen indítani először. A párhuzamos ill soros portra illeszkedő áramköröket célszerű egy kimustrált ISA buszos gépbe tett multi i/o kártyáról éleszteni. A maximális kár a kártya (ma már utánunk dobják). A portok bitjeit programból egyesével állítani - megfontolások ld. feljebb. - Ha a fenti két esetben működik, jöhet az újabb gép - nem lesz baja. Szia
watt mester! Egy szakmai kérdésem lenne:
A ha megépítem az ICD2-t és a PICkit2-t akkor ugyebár amelyik előbb készen lesz, azt is fel kéne valahogy programoznom. A kérdés az, hogy az oldaladon fent lévő WPB_PCB_v2 vagy a WLPT Vpp mini v4 programozók valamelyikével fel tudom programozni biztonsággal az említett két debugger PIC-jeit? Köszi!
Ha működnek, akkor igen. Mostanában egyre több visszajelzést kapok, hogy nem működnek ezek az áramkörök. Nem tudom, hogy a készítőkkel van e probléma, vagy a gépekkel, vagy az áramkörökkel, nem tudom. Lényeg, hogy nekem a négy magos procin, W7 alatt is működik a WPB_RS_v2. Azért sorost említek, mert nincs LPT portom. Hozzáteszem, hogy a WPB_F18 programommal működik kifogástalanul, a többivel mindenféle problémák vannak. Pl. 16F627A-t nem szereti, igaz ezt WINPIC800-al, vagy IC-Proggal tudom próbálni. Én a programokra gyanakszom, nem kezelik megfelelően a vonalakat.
A WLPT nekem működik 2 gépen is illetve nem nagyon volt olyan gépem, amin nem. Ennek ellenére az egyik ismerősömnél nem ment amit épített, nálam ugyanaz az árakör simán működött. Tehát garantálni nem tudok semmit, ha működik a gépeden az áramkör, akkor a legtöbb PIC-et be tudod égetni. A WPB_F18-al a 18F2550-et és a 4550-et biztosan be tudod égetni.
Hali!
Meg tudná mondani valaki, hogy a PICkit2 és a PICkit3 között mi a lényeges különbség? Én egy gyári 2-est használtam sokáig és nagyon tetszett a logiaki analizátor, meg a saját alkalmazás stb. A kérdésem az, hogy ezek a funkciók megmaradtak az új verzióban is vagy sikerült egy butított, de PIC32-t MPLAB-ból is égetni tudó cuccot készíteni...
Végül is nekem csak addig kell, amíg az egyik USB-s programozó elkészül, hogy fel tudjam vele programozni, és indulhasson, a többit már megy "magától"
Ezzel most nagyon megbíztattál. Csak egy gép van itthon és az is elég jó szóval nem akarnám kinyírni mivel úgy sincs soha garancia arra hogy valami nem fog történni akár maga az SN74LS07N ic is lehet hibás és akkor már a gépnek lehet hogy annyi nem? (Már gondoltam rá néhány ezerért venni kéne valami P2-est azzal lehetne kínlódni.)
Bár erre nem lehet adni, de még nem találkoztam olyan PC-vel, aminek szétment volna az LPT portja zárlat miatt. Én úgy tudom rövidzárvédettek. Egyébként sem a PC megy tönkre, legfeljebb a port, amit meg lehet pótolni kártyával, ha nagyon muszály. Én rengeteget kísérleteztem PC-vel, még soha nem tettem tönkre egyet sem... (Szándékosan, vagy ökör módon bármit tönkre lehet tenni egyébként!)
Szia!
Ha a leírásom 1. lépését - a gép nélkülit - végigméred, azzal kiszűröd a rossz kötések, forrasztások, kifelejtett vezetékek, rossz alkatrészetek 99%-át. A mérés folytatható több jelre is ugyanígy. Ajánlottam a hátlap kivezetést - pc bontóban találsz minden félét... Az ilyen mérés - teljes működés végigmérése - megéri a fáradságot (kb 1 óra a pic programozónál). A gépen történő működtetés és a mérés között csak annyi lesz a különbség, hogy a gép sokkal gyorsabban csinálja mindazt, amit kézzel csináltál a mérés alatt. A géphez kapcsolva (most már 99%-ban megmerad a gép), az időzítésekből adódó problémák jöhetnek elő. Konkrétebban: A 74LS07 bekötetlen bemenetein kb. 1.0-1.4 V -ot kell mérned, a kimenete alacsony szint. 2 kohm-nál kisebb ellenállással a bemenet lehúzható alacsony szintre, (ha megvan a kollektor ellenállás) a kimenete magas szintre vált. A kapcsolás összes eleme letesztelhető ezzel a módszerrel. A legjobb, ha a hátlap kivezetés alaplapra menő oldalán vezérled a jeleket ill. ott méred a feszültségeket. Ha minden úgy működik, ahogy leírták (a párhuzamos port kimenetei a 74LS07 bemeneteire mennek, a port bemenetei nem kapnak +5V -nál nagyobb feszülséget) a port kibírja, hogy csatlakoztatod. Szia
Hogy tudom a mikroBasic vagy a mikroC USART Terminálból üzenetet küldeni az rs485ös vonalra csatolt Slave PIC-nek??Valahogyan cimezni kellene az adatot,de hogyan és mi határozza meg a Slave-ek cimét??Esetleg valami egyszerübb megoldás??
Szia!
Az RS485 egy fizikai kapcsolat szabványa. Erre még egy protokoll is kellene. A leggyakrabban használt a MODBUS, IEC870-5-103, stb. A vevők a vonalon állandóan figyelik a forgalmat, veszik a táviratokat. Az a vevő fog válaszolni, amelyik a táviratból kikódolja, hogy őt címezték meg. Szia
A mikroelektronika honlapján találsz mintapéldát. Az első példában a slave-nek beállított PIC címe 160 (a forráskódban írja).
Bővebben: Link
Az OK,probaltam,igaz nem müködött,de ha menne is az tul van bonyolitva.Nekem csak egyirányu komunikáciora van szükségem.A VB-s rész is,meg a PIC-es is már elég vészes!!Valszeg külsö memóriára is szükségem lesz(de azt kizárolag,a már müködö i2c-re teszem),Lehet sokat kérek,de tudna valaki egy portot minél egyszerübben kapcsolgatni ki/be PC-röl rs485ön keresztül a PIC-en?
Idézet: „Lehet sokat kérek,de tudna valaki egy portot minél egyszerübben kapcsolgatni ki/be PC-röl rs485ön keresztül a PIC-en?” Te most azt kéred, hogy vezessünk el egy mozdonyt A-ból B-be, de csak annyi információt adtál, hogy van sin A és B között, a mozdonyról még csak egy homályos képünk sincs. Ahogy Hp41C írja, az RS485 csak egy fizikai kapcsolat. Annyi, hogy a két sin távolsága 1435mm. Efőlé kell egy protokoll, ami csomagokba rendezi az adatokat, és a küldő fél a csomagban elhelyez egy címet, hogy kinek szól a csomag többi része. A vevők pedig veszik a csomagot, és megnézik a csomagban a címet. Ha a cím a sajátjuk, akkor megcsinálják, amit a csomag többi része alapján kell. Ha nem a saját címük van benne, akkor egyszerűen nem csinálnak semmit.
köszi,azt hiszem meni fog...
Nem, csak a vasút jutott eszembe, mint szemléltető példa
|
Bejelentkezés
Hirdetés |




És közben még gyakorlok is. Ide s tova kb 3 éve nem építettem semmi hasznosat, max kis apró kiegészítő paneleket valami kapcsolókhoz, meg a FLASH-programozóimhoz foglalat-paneleket, tehát itt az ideje, hogy kicsit "felrázódjak". Kereső ember lévén általában tudom, hogy mire megy el a pénzem, így nem sajnálom magamtól az alkatrészek, és az utánajárás költségét sem, hiszen hasznos dologra megy el, nem szeszre, meg hasonló élvezeti cikkekre...






