Fórum témák

» Több friss téma
Fórum » Akku NiCd - NiZn
 
Témaindító: szeva000, idő: Feb 1, 2006
Témakörök:
Lapozás: OK   7 / 19
(#) proli007 válasza tamitsrob hozzászólására (») Jan 26, 2010 /
 
Hello!
Ez a töltő annyit tud, hogy állandó árammal (áramgenerátorral) tölti az aksit. Az IC mindössze annyi tesz, hogy ha rövidre zárod a kapcsokat, ki kapcsolja az áramgenerátort. (bár értelme nem sok van, mert egy cella töltése esetén - az áramgenerátor szempontjából - majdnem "zárlat van".)
Így tényleg univerzális, mindegy milyen aksi van rajta, de a töltés időt számolás alapján kell megállapítani, aztán figyelni mikor telik le.
üdv! proli007
(#) tamitsrob válasza proli007 hozzászólására (») Jan 26, 2010 /
 
De akkor ez egy 7 cellás 8.4 v-os NI-CD aksihoz jó lesz nem?
(aksi kapacitása 1200mAh)

És ha az akkumulátort nem kisütütt állapotban töltöm fel akkor következik be a memória effektus?

Esetleg valaki egy aksi kisütőt (bár nem tudom mire jó) kapcsolást tudna adni?
Vagy valaki elmagyarázná miért fontos hogy az aksi ki legyen sütve?

UI.: Az aksi egy fegyverben van (airsoft) az akumulátor hajtja meg az elektromos motort. Ez a motor kisüti az aksit?

Köszönöm a válszokat!
(#) proli007 válasza tamitsrob hozzászólására (») Jan 26, 2010 /
 
Hello!
- Jó lesz hozzá, bár ha tényleg 12V-os aksiról szeretnéd használni, akkor a feszültség, a töltés végén, éppen csak elégséges lesz a töltésre.
- 12V és a töltés vége felé, a 741 2. láb feszültsége már elég kevés lesz. (kiesik az adatlap szerinti határból) Lehet nem fog korrekten működni. Ajánlatosabb lenne LM358-at használni. (Csak abban két egység van és más a bekötése.) De ezt a 741-es bulit, egy PNP tranyóval is ki lehetne váltani.. (Mert értelme, nem sok van.)

De magadnak adtad meg a választ. NiCd aksit, pont azért kell kisütni töltés előtt, mert memória effektusa van. Továbbá nem lehet kiszámítani a töltési időt..
A kisütött állapot, amikor cellánkénti feszültség 1V. Tehát itt ez 7V.
üdv! proli007
(#) tamitsrob válasza proli007 hozzászólására (») Jan 26, 2010 /
 
Köszönöm a választ!
Most már megépítem így ahogy van! Mert a fotózás már kész.

És fontos volt a 12V mert a szabadban csak az autónak van "végtelen tápja".


Remélem működni fog!


(#) Ricsi89 hozzászólása Feb 4, 2010 /
 
Sziasztok!
Aksitöltőt építenék, ami cellaszinten tölt és kisüt is. Az aksikat áramgenerátorról 900mA-al tölteném. Szóval a kérdésem az lenne, hogy az aksi feszültségét a kisütőellenállás rákapcsolásakor, terhelten kell-e mérni, vagy üresjáratban? Láttam ezt a rajzot. Eszerint üresjáratban kell mérni a feszt. A lekapcsolást -deltaV szerint akarom megoldani és ehez nem tudom, hogy mikor kellene nézni a visszaesési feszültséget. A töltőimpulzus közben, vagy kisütőimpulzusnál, vagy nyugalomban? Esetleg ha valaki tud kapcsolóüzemű áramgenerátort 900mA-ra az is írhat. Olyan kellene, ami a pozitív oldalt szabályozza.
(#) Ricsi89 válasza Ricsi89 hozzászólására (») Feb 8, 2010 /
 
Látom nem valami felkapott a téma. Valaki leírhatná, hogy hogy a legérdemesebb tölteni a NiMH aksikat. Láttam, hogy a -deltaV töltési mód csak nagy áramú töltésnél jó, mert kisebb töltésnél nem következik be az említett feszültség visszaesés. Olvastam a hőmérséklet növekedésén alapuló töltésről is, de arról sem találtam igazán használható infót, hogy mekkora az a hőmérséklet, ahol le kellene kapcsolni. :no: Szóval hogy lenne érdemes elkészíteni az automata töltőmet?
(#) djgabi_8 hozzászólása Feb 13, 2010 /
 
helló
Tudna valaki segíteni NiMH-NiCd akumlátor töltő kapcsolási rajzban?
(#) (Felhasználó 4577) válasza djgabi_8 hozzászólására (») Feb 13, 2010 /
 
(#) bringas2 válasza Ricsi89 hozzászólására (») Feb 14, 2010 /
 
Az Lm317 árangenerátoros reg.kapcsolást ajánlom neked,ez egyszerű,kimeneti áram állandó,fesz.g beállítható.Adatlapján mindent megtalálsz alldatasheet.com oldalon.
(#) bringas2 válasza djgabi_8 hozzászólására (») Feb 14, 2010 /
 
Milyen akkuról van szó?Ah,fesz.g.tipus.
(#) djgabi_8 válasza bringas2 hozzászólására (») Feb 14, 2010 /
 
NiMH NiCd elm van többfajta méretben is Ah de 1.2V, 3.6V, 6V, 14.4V-os elem van öszekötve.
(#) djgabi_8 válasza (Felhasználó 4577) hozzászólására (») Feb 14, 2010 /
 
Ez csak 4 akksit tölt egyszere nem?
(#) Ricsi89 válasza bringas2 hozzászólására (») Feb 14, 2010 /
 
De direkt az áteresztőüzem nagy disszipációja és kisebb hatásfoka miatt akarok pont kapcsolóüzemű áramgenerátort. 12V bejövő fesz és 900mA áram mellett már nem elhanyagolható a disszipáció, ami csak hátrány. :yes:
(#) bringas2 válasza Ricsi89 hozzászólására (») Feb 14, 2010 /
 
Mit értessz azon hogy nem elhanyagolható a disszipáció?Láttam én már 2-3A kimenőáramú töjtőket,gyufásdoboznál kisebb hűtőborda volt,a tranyon,ami töltőáramot adta.Amúgy meg hiába állítod kezdeti töltőáramot 900mA re,a végén mikor eléri a 14V-ot sokkal kevesebb lesz az áram.Lásd akkukarakterisztika 150-100mA.Ez impulzustöltésnél is igy van,hacsak megnem nőveled a kimeneti fesz.t,ezt viszont nem ajánlom akku érdekében,miatt.
(#) redcar hozzászólása Feb 15, 2010 /
 
Sziasztok!

A minap építettem, egy egyszerű töltőt amivel a modell akkupackjaimat tudom tölteni. A kapcsolás 7805-tel kialakított áramgenerátor, 2 kapcsolható kimeneti árammal (145mA, a50mA). A kérdésem az lenne hogy lehetne megoldani, azt, hogy a töltést egy LED jelezze? Gondoltam az akkuval párhuzamosan kötök egy ledet de akkor az mindig világít. Ha sorosan kötöm akkor meg a töltőáramot terheli. Hogy lehet ezt megoldani? Redcar
(#) bringas2 válasza redcar hozzászólására (») Feb 15, 2010 /
 
Úgy lehet megoldani,beteszel a +ágba 2,2-4,7ohm/3W ellenállást,ezen töltéskor áram folyik,tehát fesz.g esik,kb.1,2-1,6V,rákötöd Bc547 tranzisztor bázisára,vagyis a tranyóval figyelteted,melynek kollektorában 1led van 1kohmon felkötve +tápra.
A tranzisztor emmitere testre megy,természetesen.
(#) redcar válasza bringas2 hozzászólására (») Feb 15, 2010 /
 
Jól értem ezt a kapcsolást kell a töltendő akkummlátorral párhuzamosan kötni?
(#) Krisz03 válasza redcar hozzászólására (») Feb 15, 2010 /
 
Sorosan a töltő és az akku közé.
(#) redcar válasza Krisz03 hozzászólására (») Feb 16, 2010 /
 
Sziasztok!

Azok alapján amit elmondtatok szimulátorba összeraktam a kapcsolást, de nem úgy tűnik mintha megfelelően működne. Lehet hogy valamit félreértettem, és nem úgy kötöttem ahogy kellene. Kicsit már megkoptak az ismereteim.

Eleve problémám, hogy mivel helyettesítsem az akku-t szimuláció közben (elméletileg egy ellenállás és egy kondi, de milyen értékűek?). Lehet, hogy már itt rossz az egész. Mindenesetre teszek fel egy képet hogy mit alkottam eddig.

Az eddigi és a későbbi segítséget is köszönöm: RedCar
(#) Krisz03 válasza redcar hozzászólására (») Feb 16, 2010 /
 
Ez azért nem jó, mert a tranyó B-E átmenetén keresztül próbálod tölteni az akkut. A 4.7 Ohm közvetlenül kapcsolódjon az akkura, a bázis pedig a dióda és az ellenállás közé.
(#) proli007 válasza Krisz03 hozzászólására (») Feb 16, 2010 /
 
Hello!
Sajnos az egész dolog átgondolatlan és értelmetlen..
Egyébiránt, ebben az esetben is a bázis-emitteren keresztül fog folyni az áram, ha az ellenálláson eső feszültség meghaladja a nyitó feszültségét.
üdv! proli007
(#) Krisz03 válasza proli007 hozzászólására (») Feb 16, 2010 /
 
Akkor talán a söntellenállással kellene párhuzamosan tenni a LED-et (előtétellenállással). Így volt megoldva a riasztónk töltésvisszajelzője is.
(#) proli007 válasza Krisz03 hozzászólására (») Feb 16, 2010 /
 
Hello!
Így van, de még a külön shunt ellenállással sem érdemes bíbelődni, hiszen 7805-nek is van ilyen. Tehát közvetlen a 7805 kimenetére is tehető előtét ellenállással a Led. Ott, míg a szabályozás fenn áll, állandó 5V mérhető.
(De gyanítom a végcél, nem is a töltés kijelzése, csak még nem fogalmazódott meg. )
üdv! proli007
(#) redcar válasza proli007 hozzászólására (») Feb 16, 2010 /
 
Hello!

A cél az, hogy kapjak valami visszajelzést arra vonatkozólag, hogy töltés zajlik. Ha van rajta akku világít, ha nincs rajta nem világít. A kapcsolás jellegéből is kitűnik, hogy nincsenek nagy elvárások a kapcsolással szemben hisz ez a kapcsolás egyet tud a beállított amperrel tölt, mindaddig míg le nem veszi az ember az akkut.

Ha a 7805 kimenetére teszek egy ledet ellenállással ez megvalósul a problémám meg is van oldva.

Közben kísérletezgettem (ezért szeretem a szimulátort) és az alábbi elgondolás született. (Lásd kép).
2 kérdésem lenne:
- Működhet ez így a fenti problémát orvosolva?
- Ha igen szükséges a másik dióda v. tehetem a LED-et annak helyére?

Köszi RedCar



(#) redcar válasza redcar hozzászólására (») Feb 16, 2010 /
 
A kép lemaradt.
(#) ferzoo válasza redcar hozzászólására (») Feb 16, 2010 /
 
A figyelő tranzisztor bázisát a stab.ic.kimenetére kösd,ide a sönt R.is,emiterét a sönt másik kivezetésére.Az ellenállást értékét úgy méretezd,hogy amikor rákötöd az akkut,0,7-1Volt fesz.g esés legyen rajta.Ezt a töltőáram hozza létre,igy a tranyó kollektorán lévő led,csak töltérkor világit majd.Ja ne feledd 820mV ról nem világit 3as led sem,min.1,7-2V kell.Megmértem.Készits panelt és úgy mérj,ekkor szerzel tapasztalatokat,nem a szám.gép szimulációval.
(#) redcar hozzászólása Feb 17, 2010 /
 
Sziasztok!

Jönnek az ötletek a megoldásra szépen.... Ám talonba tettem a problémát. Mégpedig azért, mert a fentebb lévő kapcsolást megépítettem és nem működik. Legalábbis nem úgy ahogy elméletileg kellene. Úgy döntöttem hagyom ezt a visszajelzéses dolgot. Inkább életre próbálom lehelni a meglévő kapcsolást. A későbbiekben valószínűleg egy teljesen más kapcsolást fogok majd kipróbálni ami már figyeli a töltöttségi szintet is.

Na de ennél a rajznál maradva...
A próba körülményei:
- A tápot egy ATX-es szám.gép táp adta. (+12V-os ág)
- A akku 4db 1,2V/1800mA -es cellából összeálított 4,8V os pack
- Digitális multimeter

Az eredmények:

- A kimeneten állandó 10,5-11V-os fesz.
- Töltőáram 10mA körüli a kapcsoló mind a két állásában
- Akku nélkül mérve rövidzárási áramok:
450mA-es állásban 520mA
145mA-es állásban 10mA
Eddig jutottam. Átnézve az áramkört jól van bekötve, és a nyák is rendbe van. De ezt azért ellenőrzöm még egyszer.
Nem tudom igazán, hogy mit mérjek meg, hogy pontosan hol minek kellene lennie. A szimulátor adatai úgy nézem nem sokat fognak érni ehhez.

Az eddigieket köszönve és bízva a további segítségben: RedCar
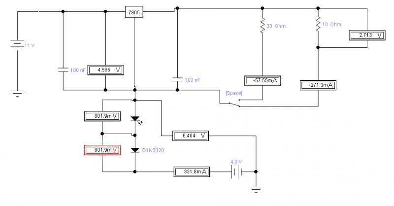
(#) proli007 válasza redcar hozzászólására (») Feb 17, 2010 /
 
Hello!
Alapvetően semmi gond a számgépes szimulációval, csak értelmezni kellene amit számít.

Ezt az aksit, az 5V-os stabival, így nem tudod tölteni 12V-ról.
- Az aksi feltöltéséhez, cellánként kb. 1,5V szükséges. Ez 4 cella esetében 6V. A soros diódán, kb. 0,7V fog esni. A stabilizátor kimeneti feszültsége 5V. A szabályozáshoz szükséges feszültség kb. 2..3V (aminek a 7805-ön esni kell!). Ez összesen 13,7..14.7V. A tápfeszültséged meg 12V.
- De a szimulációban is látszik, hogy a 7805 bemenetén 4,596V van. Ebből hogyan lesz 5V kimeneti feszültség? De látszik is, hogy a 10ohm-on csak 2,713V van. Ami fizikailag a stabi kimenetén helyezkedik el.

Tehát nem 7805-öt, hanem LM317-et kell alkalmazni. Annak kimeneti feszültségét 1,25V-ra lehet leszabályozni. A 317-et alkalmazva, éppen 11V jön ki.

Idézet:
„Ha a 7805 kimenetére teszek egy ledet ellenállással ez megvalósul a problémám meg is van oldva.”

Ezt írtad, de a diódát, még is a töltőárammal sorba tetted, nem oda ahová mondtad. (De sajnos az 7805-el 11V-ról nem fog jól működni a töltés.)

Egyébként egy sima két tranzisztoros áramgenerátor is megtenné, ha csak az az igény, hogy állandó árammal szeretnél tölteni.
üdv! proli007
(#) redcar válasza proli007 hozzászólására (») Feb 17, 2010 /
 
Szia!

Nem kívánok veled vitába szállni, de egy két dolgot tisztáznom kell.

1. A kapcsolást nem én találtam ki én innen a fórumból töltöttem le még korábban, úgy hogy amit annak idején megépített valaki tökéletesen működött.

2. Lehet, hogy mindent nem értelmezek tökéletesen, de egy multimétert azért le tudok olvasni, és a megépített kapcsolásban az akkun több mint 10V fesz. volt.

3. A LEDet nem azért nem oda tettem, mint ahova írtam/javasolták, mert nem tudom hogy hol van, hanem mert kisérletezgettem és jó megoldásnak tűnt. Azóta már tudom, hogy ebben a formában hülyeség.

4. Ami a tranzisztoros megoldást illeti már találtam egy kapcsolást korábban amit majd meg akarok építeni, mivel teljes töltés esetén csepptöltésre vált és led is van benne sokkal jobb megoldásnak tűnik. Mivel azonban ez már meg van építve, és jelenleg csak egy kölcsön töltőm van így gondoltam hirtelenjében ez is megteszi míg a másik el nem készül.
Ezért is jeleztem, hogy ezen kapcsolás kapcsán már csak a megfelelő működés kicsikarása érdekelne.

Mindenesetre köszönöm, hogy igyekszel segíteni, és hogy az én bugyuta alap kérdéseimre is szánsz időt.
Remélem továbbra is számíthatok a te és mások segítségére is. RedCar

UI: ha azt mondjátok, hogy normális, megbízható működésre nem lehet rávenni akkor lehet hogy hagyom az egészet és belekezdek a másikba.
(#) proli007 válasza redcar hozzászólására (») Feb 17, 2010 /
 
Hello!
Egy ilyen kipontozott válasz, általában sértődésről szól. Remélem ezúttal nem erről van szó. Belőlem a segítőkészség szól, csak esetleg nem olyan modorban mint elvárható lenne..

- Ahhoz hogy ez "tökéletesen működjön", mindössze a tápfeszültséget kellene felemelni, vagy kevesebb cellát tölteni. Tehát aki megépítette, vagy magasabb tápról járatta, vagy más körülmények között működtette, vagy LowDrop stabit használt, vagy nem tudta mi az elvárása és jónak ítélte. Tehát azért számos slehetőség van..
Ahhoz, hogy az IC megfelelően működjön, a kapcsolt shunt ellenállásokon mindig 5V-nek kell lenni. Ha ez nincs meg, akkor a stabilizátor nem több egy "ellenállásnál".
- Természetesen lehet az aksin 10V, csak mekkora volt az áram? Mert ha a műszerrel szakadás mellett mérsz, akkor a stabin keresztül simán lehet mérni ekkora feszültséget. De ez nem azt jelenti, hogy működik, hanem, hogy csak át jön rajta a feszültség.
- Értem, csak mást írtál, és más volt a rajzon.
- A tranzisztor kisebb maradékfeszültséggel is beéri. Akkor működik valami megfelelően, ha a működési feltételek megvannak. Itt a legszűkebb keresztmetszet a feszültség. Azt csökkentve, vagy a tápot növelve, megoldható. De a megfelelő tartalékra is számítani kell. (gondoltam pont azért van a rajzon a 11V)
- Bugyuta kérdések nincsenek, és pont így derülnek ki, az ismereti hiányosságok. Ha elsőre működik valami, abból tanulni nem szoktak. Így jobb, ha problémák vannak.

Ui: Nem az a fontos mit készítesz, hanem hogy megismerd a működését. Mert ezt a töltést egy izzóval is el lehet követni, jelezni is fog, és még közel áramgenerátorosan is fog működni..
üdv! proli007
Következő: »»   7 / 19
Bejelentkezés

Belépés

Hirdetés
XDT.hu
Az oldalon sütiket használunk a helyes működéshez. Bővebb információt az adatvédelmi szabályzatban olvashatsz. Megértettem