Fórum témák
» Több friss téma |
Igen, van: Bővebben: Link
Sziasztok!
Átolvasgattama topicot és lenne egy kérdésem felétek. Először vázolom a helyzetet : Teherautóba szeretnék üzemeltetni 8 db extra erős fehér ledet.Nyitófeszültségük 3.1V köülbelül. Jelenleg a ledek kettes csoportban vannak sorbakötve,ledenként 75 mA áramot szeretnék. A bemenet 25-27 V,stabilizálható 7824-gyel. néztem proli007 feltett rajzát,szimpatikus is csak a kimenő áram maximuma 100 mA. Kicsit össze van gabalyodva a fejemben ez az áramgenerátor dolog:A bemeneti feszültségérték nekem jó lenne. 0-30 V. A kimeneten pedig kicsit 75 mA-re kell beállítani? És akkor így a 4db ledsort ha rákötöm párhuzamosan,akkor minden leden 75 mA folyik át? Köszönöm szépen a segítéget! Üdv Kicsa
Ismét én,kicsit nézelődtem erre arra kapcsolásokat keresve és azthiszem kezdek megvilágosodni.
Tehát az előző HSZ alapján nekem egy kapcsolóüzemű áramgenerátorra van szükségem aminek a bemenetére lehet kötni 24-28 V-ot : A kimenete pedig 8*75 mA áramra van beállítva? A feszültség pedig a kimeneten gondolom nincs úgy beállítva mint gondoltam,az egyetlen feltétel annyi hogy a ledek összes nyitófeszültsége a tápfeszültsége alatt legyen? Tehát pl 4 db fehér led sorbakötve : 4*3.1 V =12.4 V tehát Uled < Utáp és összes áramfelvétel pedig 8*75 mA = 300 mA. Ebből lenne kettő darab párhuzamosan kötve de az áramgenerátor szempontjából ha jól értem,"mindegy" a fogyasztók összeteljesítménye,a rajtuk átfolyó áram a vezérlet. Jól gondolkozom? Köszönöm szépen Üdv Kicsa>
Ide elég lenne egyszerűbb kapcsolás is, ha a ledeket sorbakötnéd. Nem is disszipálna sokat, és rém egyszerű.
Esetleg, ha nem éri el a 75mA áramot, akkor az 1k bázisellenállás értékét lehet csökkenteni.
Szia!
Megoldható az összes led sorbakötése is,mint ahogy a rajzodon van. Ez valóban rém egyszerű kapcsolás,maradok ennél! Viszont a kérdésem fennáll még hogy az előzőleg jól gondolkoztam-e az áramgenerátorok terén,máskor is jól jöhet,ha tisztán látok ebben a témában. Köszönöm szépen! Üdv Kicsa
Jól gondolkodsz.
Egy áramgenerátor a beállitott áramot képes szolgáltatni egy adott terhelésre, sőt rövidzár esetében is. Nyilván, ha a terhelés által igényelt feszültség meghaladja az áramgenerátor bemenő feszültségét, akkor ez nem teljesül. A feltett rajz disszipativ rendszerű, de azért lehet alkalmazni, mert a diódák összfeszültsége és a bemenőfeszültség között csak pár volt különbség van járó motor esetén, igy nem sok energia fűtődik el. Más lenne a helyzet, ha 10-15V különbség lenne, ekkor már fűtene rendesen, és az alkalmazott tranyók 500mW terhelhetőségét túllépné. A kapcsolóüzemű áramgenerátorokat az ilyen fölösleges, energiapazarló megoldások helyett alkalmazzák. Persze ezek a kivitelek nem egyszerűek, és másfajta problémák jönnek elő használatuk miatt.
Azthiszem kezdem érteni a dolgot. Tehát akkor ez egy disszipatív ám ide elég ez is. Köszönöm szépen a segítséget! Csütörtökön össze is tudom raknki a kapcsolást és írok hogy hogy sikerült.
Köszönöm szépen! Üdv Kicsa
Szia!
Összeraktam az áramgenerátor,de akadt egy kis probléma. 1 kOhmos potit beletéve a maximum áramerősség 34 mA. A táp fix 7824+egy didóda a gnd-n,így mit kellene változtatnom a kapcsolásban? 75 mA-re lenne szükségem. Köszönöm szépen Üdv Kicsa
330 Ohmos ellenállásra cserélve a bázisnál lévő 1 kOhmot,39 mA folyik át viszont nem pont ahogy kelene : Nem áramgenerátoros mert ahogy melegszenek a ledek,egyre megy felfele ez az érték.
Én rontottam el valamit?Köszi szépen Üdv Kicsa
Ismét én,ne haragudjatok a sok bejegyzésért!
Szóval rájöttem,nem stabilizált feszültségre kell kötni : A 7824-et előle kivettem,így most jó. A fényerő 24 V környéki bemenőtől már mutatós (kb 30 mA) ,28 Vnál éri el a maximumot,feljebb tekerve pedig szépen tartja. Melegedés eddig kevéske,ha bemelegszik minden alkatrész,kb 1 mA-t nő az áram a hideg állapothoz képest. A bázisellenállás 1 kOhm helyett 340 Ohm,a kimenő áram így lett ~ 74 mA. Rakok még bele egy biztosítékot,630 mA-eset és azthiszem készen is vagyok.Nagyon szépen köszönöm a segítséget! Üdv Kicsa
Helló!
Nekem egy kapcsolóüzemű áramgenerátorra lenne szükségem. Ezt egy Ni-MH aksitöltőbe tervezem. Szóval a kimenő áramnak max 900mA-nak kellene lenni, esetleg egy átkapcsolási lehetőség lenne még jó amivel meg tudnám felezni, hogy kisebb kapacitású AAA aksikat ne töltse olyan nagy árammal. A bemenő fesz 12V lenne, ezért nem is szerencsés a sima áteresztős generátor, mert sokat disszipálna. Valami okos kis IC lenne a jó, amihez csak pár külső alkatrész kell. Néztem a Skori féle áramgenerátort is, amit itt a téma elején linkeltek, de az a negatív oldalt szabályozza, nekem meg a pozitív oldalt kellene.
Udv
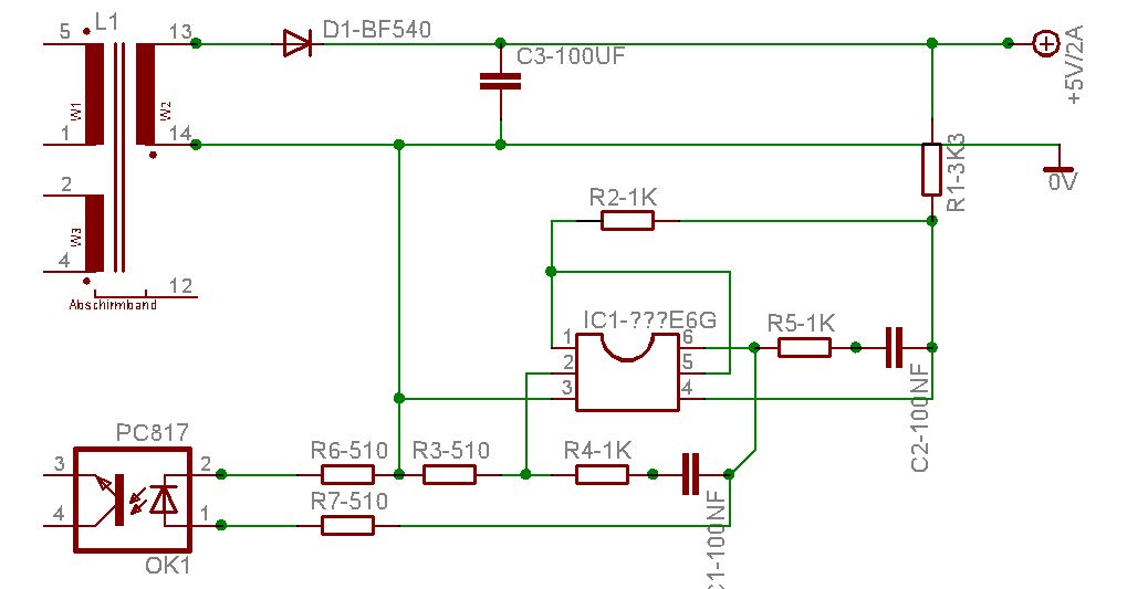
Beszereztem egy 230V/5V 2A-es aramgeneratoros uzemmodu tapegyseget. RGB ledet szeretnek vele meghajtani. Uresjarati feszultsege 4,2V. A problemam a kovetkezo: Ha csak 1 vagy 2 led van rakotve (1 vagy 2 szin aktiv), akkor kb 4Hz-en pulzalnak a ledek (gondolom nem indul a tap). 3lednel, mar mukodik rendesen. Ezzel csak annyi a problema, hogy a ledek vezerleset egy avr vegzi/vegezne. Viszont amig nincs terheles, addig nincs stabil kimeneti feszultseg sem a tapban. Probaltam visszafejteni az aramkorbol a szekunder oldali es flyback kapcsolast, remelem nem hibaztam.. (Arra gondoltam, eleg lenne ezt az oldalt modositani.) A rajzon van egy E3G feliratu (ami a leadfree technologia kodja) sot-23-6 tokozasu alkatresz, de sehogy sem tudok rajonni, mi lehet. A vezerlo ic tipusa: FSDH321 Tudna valaki segiteni az atalakitasban? (egy probam mar volt, a 3k3 ellenallast probaltam novelni, minek eredemenye az lett, hogy a 100µF-os kondenzatorbol kijott a fust )
Helló!
Egy mosfetes áramgenerátorra(500mA körül) lenne szükségem ami mindenképp a pozitív ágban szabályoz (PFET-es) és 0.1Ohmos figyelőellenálás kerülhet csak bele(vagy kissebb) a lényege hogy a veszteség minimális legyen , mondjuk max 100mV. Rajzoltam is egyet ami szimulátorban működik, de a való életben sajnos nem. Az is jó ha valaki meg tudja mondani mi is vele a gond. 13.8V ról kell tölteni SLA aksit. Előre is köszi!
Szia!
Az IC adatlapja szerint a bemenetnek 1,5V-al alacsonyabbnak kell lennie a tápfeszültségnél.
P-csatornás (növekményes MOS) fettel próbáld ki.
Így elvileg is hibás (N-csat. fet), másik, hogy a fetnek van parazita diódája, ami így bekötve nyitóirányba van.
Igazából nem rajzoltam el a multisim10 tette bele ha rossz akkor ott is rossz. De miért is ? Source megy a pozitív felé és ez pfet. Viszont amit lapose írt az jogos lehet!(1.5v) Tudtok olyan OPA-t ami a bemeneten felmehet tápig ? Egy sima nfet-es áramgenerátort másoltam le ami mondjuk egy CA3140-el ment és nfet-el ott működött tehát a bemenetek 50mv-al voltak a föld felett
de úgy látszik fordítva nem igaz tehát a bemenet nem mehet fel tápig-50mv ez esetben.
Olyan OPA-t kellene keresni ami elmegy a pozitív tápfeszig. Sajnos a TL is csak a negatív tápfeszig megy el.
Keresni kell olyan OPA-t ami elmegy a pozitív tápig. A rajz tényleg jó. Szétnézek OPA után..
Előre is köszönöm , nem teljesen vagyok még tisztában
az OPA-k lelki világával digitális részen vagyok inkább otthon.
Szóval ha jól értem úgy gondolod hogy 2 db 2.5-es referenciát használni ?
Vagy esetleg milyen lehet ez ? MCP6001 est kapni fillérekért. A rajzon MAX ic szerepel mert MCP-t nem találtam a programban!
Ez kicsit konkrétabb lett.
Elméletileg jó, de lehet érdemes volna kicsit nagyobbra venni az IC tápfeszültségét, de ki kell próbálni.
Várom, mikor rajzolod bele a töltendő akkut, mert így nem tudom eldönteni miért lesz majd minimális a veszteség.
Jelenleg nem a 0,1 Ohm, ami izzik.
Gondold át:
ugyanaz az áram folyik mindegyiken
A srác, ha jól értelmeztem a feladatát, 13,8V-ról tölt egy SLA akkut, aminek a folyamatos töltési feszültsége 13,4V-13,6V kötött van. Ez a rajzon az R2, mivel (gondolom) a multisim10-ben nincs akku.
|
Bejelentkezés
Hirdetés |




Én rontottam el valamit?
) 






