Fórum témák
» Több friss téma |
Fórum » Spektrum-analizátor
Témaindító: (Felhasználó 518), idő: Okt 26, 2005
Témakörök:
Az a tápban van, és nem lenne érdemes, mivel az felelős a -5voltért - ha sokkal nagyobbat raksz, akkor nagyobb feszed lesz, ráadásul nem is szimmetrikus…
Istenigazából azért ,mert nem onnan rendelek
.
A szimmetrikus tápot sokkal egyszerűbben is meg lehet oldani ilyen cuccok nélkül is, ha ennél akarsz maradni, akkor tekerj egy ekkora tekercset, csak drót kell hozzá…
(meg egy egyszerű induktivitás-mérő) u.i.: az enyém még mindig nem jó, de legalább visszajutottam oda, ahonnan elindultam ![]() (nekiesek még most este szkóppal…)
Hűha,akkor nagyon fel lehetsz szerelkezve
.Közben rájöttem,hogy figyelmetlen voltam,és ott is van olyan induktivitás amilyen nekem kell. Jah,és még valami.Sikerült 8x6cm-re megtervezni a sávszűrőt és a vezérlő panelt is .
Akkor jó
![]() Mármint nem az, hogy figyelmetlen vagy. A tiéden is 20 szűrő lesz?
Nem,az enyém csak 10 sávos lesz,de külön élvezet lesz kivasalni.
Ez elég komoly lesz, ha nem szúrtál el rajta semmit! Gratula
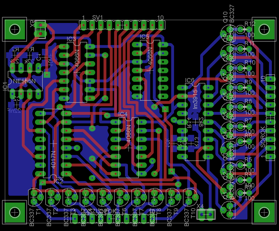
Maga a kapcsolási rajz teljes mértékben az Attila86-é.
NYÁK részen többször is átnéztem drc-vel is.Már csak reménykedbi tudok,hogy jó lesz ![]() Szimpla kerek ledek lesznek,de mivel nem akarok annak is fúrni,ezért szimpla univ. NYÁK lesz feketére fujva.
Hali. építenék egy 20 oszlopos audio spektrum analizátort. Bővebben: Link Mennyire meredek ötlet? Kérdésem az lenne, hogy UAA180 helyett, tranzisztoros kivezérlésjelzőt nem lehetne használni?
Az UAA180-at felejtsd el, a LEDsor-meghajtók közt van egy LM3914 (vagy 15), azzal érdemes foglalkozni!
Én építettem egyet, nemsokára meg is csinálom a második emeletet alá 400 LEDesre, és már jó is lesz ![]() Ja, meg egy sor kínai sz*r tranyót ki kell cserélnem, mert nagyon nem teszik a dolgokat a sokadik bíztatásra sem… Azt a kapcsolást ajánlom figyelmedbe, amit én is megépítettem, az nem alkatrész-temető (annyira)
Ja, hogy nem ebben a topikban van, értem a problémád!
A Ki mit építettből hivatkozással - ahogy többeknél már láttam - belinkelném, ha tudnám hogy ![]() Itt van mégegyszer, előre is bocs, hogy ilyenekkel foglalom a drága helyet…
De ez csak 10x10-es. én olyan 20-asban gondolkozok.
És mi a probléma? Ha 2 ilyen multiplexert építesz még 10 sávszűrővel, akkor 20-as lesz, de ha ezt 4szer megépíted, akkor 40-es… LEDsor-meghajtóból nem kell 2, mert elviszi 1 is tranyók nélkül is (természetesen ha a 20mA-es standard LED-ekről beszélünk), amúgy szabadon bővíthető az egész, ez csak kiindulási pontnak adtam… Az enyém is 20×20-as ez alapján! Mellesleg ezeket a LEDsor-meghajtókat ha kaszkádolod, akkor a sorokat is tudod bővíteni - határ a csillagos ég, aminek a pénztárca a limitere
elég nehézkes lenne megépíteni.... Egyébként ez még csak pár napja jutott eszembe, még jóformán pénzem sincs az alaktrészere, csak gondolkodok egy ilyen megépítésén.
Nekem pöccre indult, de ezekkel a kínai sz@r 2SA - 2SC tranyókkal elég béna volt, BC-ket rakj, én is azokra cseréltem, és sokkal olcsóbb is! Amúgy nem olyan drága összedobni egy ilyet, és HEstore-ból vettem az LM3914-et is, mert itt olcsó, meg 10-es LEDsorokból van az egész, így garantáltan tökéletes sorban és oszlopban van mind (mellesleg irtó jól is mutat - szerintem). Egyedül az volt kicsik keményebb, hogy új NYÁK-ot tervezzek neki és SMD passzív alkatrészekből, így a 20×20-as lett akkora NYÁK-ra felrakva, mint a pdf-ben a 10×10es, és egy táblára… Persze egy szép nápolyit is lehet csinálni, ha nem akarsz SMD-zni
Ne privátozzunk inkább? MSN? Adatlapomba a címem..
Sziasztok. Segítségeteket szeretném kérni. Van egy ötletem egy 16x6 ledes Spektrum analizátor megépítésére. Alapötlet a bbs elektronikáról van. uaa180 ic-vel csinálták meg. Namost nekem az lenne a kérdésem, hogy an6884-es ic-vel is megvalósítható lenne-e ez a dolog. Ugye mindegyik kivezérlés jelző elött van egy sávszűrő. És végül is mind egy hogy milyen a kivezérlés jelző tpiusa nem? Gondolom, hogy független mivel csak a jelet kell kivezérelnie az ic-nek. Válaszokat előre is köszönöm. Üdv.: András
Az AN6884 csak 5 LED-es. Viszont ha mindegyik elé raksz egy sávszűrőt, akkor spektrum analizátorként fog működni, ahogy írtad! Csak jó legyen a sávszűrő panel, és jól legyen minden összekötve!
Másik ötlet, hogy multiplexeled a kivezérlésjelzőt, így abból csak 1db-ot kell venned. Bővebben: Link
Igen, mindegy milyen ledsormeghajtót használsz, csak az UAA180-at ne, mert az elég "prasnya jószág"
![]() A sávszűrők számát is úgy variálhatod, ahogy akarod, csak jó meredeken vágjanak, hogy szép képe legyen a műszernek! (az elsőt és az utolsót érdemes felül- és aluláteresztőre építeni)
Köszi a segítséget. A multiplexelés jól hangzik, de sajnos én bonyolultnak érzem. Nyákot sajnos nem tudok nyomtatni és maratni, és gondoltam ez az an6884-es megoldás egyszerübb lenne. Utánna nézek csinál-e valaki kész rajzról nyák maratást és fúrást. Üdv.: András
És miért "prasnya"?! Én 24 darabot használtam, minden gond nélkül...
Egyszer építettem belőle kivezérlésjelzőt, de nem volt valami szép "képe", aztán építettem még kettőt (nem magamnak), de azok meg jó hülyén működtek, nehezen bírtam rá, hogy normálisan mennyenek - azóta csak LM3914/15-tel építek ilyesmit, és HEstore-ban olcsó is!
Reklámot hallottak (láttak).
Nem bonyolultabb megcsinálni, mint 16 kivezjelzőt… Én a saját analizátoromnak most készülök megcsinálni a második "emeletet", de ehhez csak fűzni kell az LM3914-et, amit az új panelra teszek (800 lyukat kell kifúrnom csak a ledeknek, és nem sok kedvem van hozzá, de ha unatkoznék, nekifogok majd
)
Maradok a multiplexelésnél :yes: Találtam illetőt aki megcsinálja a maratást. Amint haladok az egésszel akkor teszek majd fel képeket.
Nem nagyon kellett rábeszélni
![]() Ha valaki ki is maratja Neked, úgy mégegyszerűbb a dolog! Majd ha kész leszek, teszek fel videót, ahogy ígértem már. (20×20 LED, fincsi :finom: )
2éve a topikban téma volt a tv tuneres spektrum analizátor.Valaki egy működő rajzot felrakna?
Bár egy gyári műszernek örülnék véletlen swob5 -t reális áron nem tudtok?
Hello, érdeklődj Ferkógyerek-nél...de nemigen kell oda rajz, az egyszerűbb verziónál csak össze kell kötözgetned a "dobozokat" és figyeled az AGC jelet. (#216652)
|
Bejelentkezés
Hirdetés |




. 
.







