Fórum témák
» Több friss téma |
Mielőtt kérdezel, a következő két dolgot ellenőrizd!
I. A helyes tápfeszültségek megléte.
II. A kimeneten van-e egyenfeszültség.
Élesztés.
Köszönöm, igaz, hogy már oda-vissza végignéztem a kínálatukat és én is csak "kifutott tétel"-ekkel találkoztam, de akkor majd rákérdezek náluk személyesen, hátha...
Bekötöttem rendesen a az erősítőt el is indul zöldre vált a led. Majd rámérek a tekercs kimenetére és nincs rajta feszültség semmi. De ott váltakozónak kellene lennie nem? Mert utána egyenirányítja majd megszűri 2 1000 uf os kondival. Zárlat semmikép nem lehet az erősítő körben mivel szólt az erősítés úgy melegedett. Eddig is szokott de most főként. Azért gondoltam arra hogy a termisztor miatt ment tökre. Kivettem a végerősítőnek a fetjeit lemértem azok jók.Van rossz fetem is ha azt beteszem akkor a led nem is vált zöldre. Szóval ott biztos hogy nincs rövid zár. Valami más oknál kifolyólag sült meg. Esetleg valami egyéb tipp mitől melegedhet annyira
Felejtsd el azt a multimétert, azzal nem tudsz több kHz-es szaggatott egyenfeszt mérni. Mindenképpen keríts valahonnan egy szkópot, ezt csak azzal tudod mérni. Multiméter 50Hz-es váltófeszt mér, ilyen nagy frekvencián össze-vissza mutat. Multiméterrel csak a pufferelt feszültséget tudsz mérni. Helyileg merre laksz? Esetleg egy közelben lévő fóruozó tudna segíteni. Ha ez nem megoldható és nincsenek műszereid cseréld ki a TL ic-t, nem nagy összeg. Ha az sem javít rajta cserélj ki minden félvezetőt a táp részben, más ötletem nincs(az sem több 1-2 ezer forintnál. Találkoztam már olyan fettel/tranzisztorral, ami multiméterrel mérve jó volt, áramkörben pedig nem működött.
Skópot tudok szerezni nem dolog de a fetek tuti rosszak vettem ma újat beteszem és megpróbálom ha most nem működik akkor majd kicserélem a ic-t.
Köszönöm a gyors segítséget.
Szia hátha segít
Köszönöm a segítséget !!!Ez nagyon gyors volt!
Sziasztok!
Nincs valakinek egy rajza STK050 végfokról? Van 4db erősitőm amiben ilyenek végfokok vannak, de 100V hangredszer az egész. És át szeretném csinálni egyszerő erősitőnek. Előre is köszönöm!!!
Köszönöm!!!
Ér valamennyit az ilyen erősitő? És vannak hozzá hangfalak is!
Üdv mindenkinek!
Én is segítséget szeretnék kérni, mint oly sokan ezen az oldalon. Építeni szeretnék egy 2.1- es kis erősítőt a számítógéphez. Nem rég kaptam 2db TDA7495 IC-t. Ebbe az Icébe beépített hangerő szabályzó van. Ezért szeretném ezeket használni. A gondom a következő: a mélynyomónak hídba szeretném kötni az egyik IC két végfokát. De nem tudom hogy merjem-e és hogy hogyan. Az adatlapját mellékelem. Aki tud legyen szíves segítsen!
Hogyne érne. "Letermeled" a kimenetről az illesztőtrafókat, és már használhatod is normál erősítőnek. Még könnyebb is lesz.Tehát, oda kötöd a hangsugárzódat, ahová addig a trafó csatlakozott.
Idézet: „És vannak hozzá hangfalak is!” Azok is 100V-osak?
Szia!
Igen! Mind 100V hangfalak ami van hozzá. Most nem tudom 100%-ra, de vagy 10db van hozzá minimum. Ha leveszem a trafót akkor már használható is lessz? Mivel, még ilyet nem láttam, csak most és még nem szedtem szét ezért érdeklődök, hogy használható, vagy nem. Oldalanként 2db STK050 van teljesítményre az van irva 120/180W 8ohm. És köszönöm az infót!
Tiszteletem a jelen lévőknek! E kérdéssel fordulnék a Mesterek felé... Nagy baja lehet egy Pioneer VSX-908 RDS rádióerősítőnek, ha bekapcsolom nem ad a hangfalakra semmit sem. Viszont amikor váltogattam a funkciók között (stereo-dts-thx)egyszer csak megszólaltak a hangszórók. Később megint bekapcsoltam, de akkor már hiába "játszottam" vele... néma maradt. A tanácsokat előre is köszönöm!
Szia!
Mivel az IC hidalásra nem lett kialakitva, szükséged lessz egy ilyen fázisforditó kapcsolásra. Pl. erre( felső rajz, Figure 1):Bővebben: Link
Sziasztok, szerintetek jo lehet ez a kapcsolas?
Szia!
Az a kapcsolási rajz hibásnak tűnik .Egy jó rajzot az RTÉK 92/46 oldalon találsz, az tuti jó.
Üdv!
ha átalakitod az erősítőket , a hangszórók már nem lesznek hozzá használhatóak.
Akkor a hangfalakban is van- valószínűleg - illesztőtrafó. Azt is ki kell venni, és az erősítő kimenetét ide rákötni.
Ez gáz
...mármint az, hogy egy ilyen borzalmat felraknak a netre, erősítőnek feltüntetve.
Igen abban is van!
De nem azzal akarom használni, mert azok eladásra kerülnek a többi erősítővel együtt. Remélem sikerül átalakiteni
Nem tudom, itt talaltam. Es azt szeretnem megtudni hogy jo e a kapcsolas. itt
Nem.
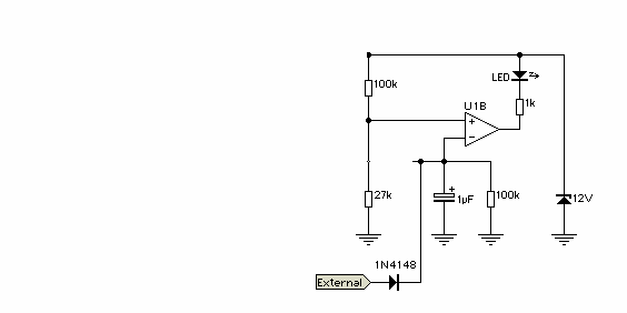
Ez - ahogy Szamóca mester írja - teljességgel használhatatlan. Így néz ki a helyes rajz.
Beraktam az új alkatrészeket. Felfogattam a termisztort rendesen és szinte alig melegedik halkan meg egyáltalán nem .Szóval az volt a gond hogy a termisztor lemaradt.
Még egyszer mindenkinek kösz9önöm a segítséget.
Ezt a clip jelzőt épitettem meg a pa 300-hoz, a clip pontra csatlakozik.
Szerinted nyugodtan beépíthetem?
Áramban nügyon karcsú az IC (2.45A) nem szerencsés a hidalás. SzÜken 8 Ohmra esetleg
Hello
Lenne egy kérdésem: becsatoló és kicsatoló kondenzátor kapacitást hogy számolunk? |
Bejelentkezés
Hirdetés |

















