Fórum témák
» Több friss téma |
Fórum » Tápegység készítése
Köszi a kapaszkodót. Mindenképp akkor beszerzek egy ilyet. Ha más megoldás nincs. üdv: petya
Egyszerű stabilizáló áramköröm van, 110V-os zenerrel kapom meg a kijelzőm meghajtófeszültségét.
Mivel ez a kijelző már a végét járja, emelni szeretném a feszültséget, de állítható megoldást szeretnék. Tehát a kérdés : mit építsek a 110V zener helyére, hogy 110-140 V közötti kimenőfeszültséget kapjak? LM317 szerű megoldásra gondoltam, amely bírja ezt a feszültséget. A kimenő áram 0.5 A max.
Köss a zenerrel sorba egy másikat, pl 27V-ost, a soros ellenállást pedig csökkentsd úgy, hogy az eredeti áram nagyjából megmaradjon.
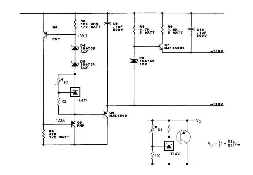
Ez a teljes áramkör, a 125 V-ot szeretném növelni
140V megy be, plazmakijelző, tudom hogy kifulladás előtti az állapot, azt szeretném belőni, mekkora min fesz. esetén működik jól
pont azt szeretném, hogy állítható legyen, mert ha elég neki a 130V, ne nyírjam feleslegesen 140-el
így át kellene építeni az egész kapcsolást, ezért lett volna jó a zener körben megoldani az állíthatóságot
azért kell a zenernél, mert a 125V-al együtt kell emelni a 113-at is, e kettő között 12V-nak kell lennie
Én így csinálnám...
Az egyik 56V-ost cseréld kisebbre, ha lefelé is mennél a fesszel. A 2db 56V-ossal egyébként nem lehet a fesz 125V, vagy nem 56V-osak a zenerek. Mérd meg a zener-áramot, kibírja e a TL431 magában, ha nem, akkor a kis áramkör kerüljön a helyére.
Köszi, ez jónak tűnhet.
Sajnos már régen foglalkoztam elektronikával (pedig tanultam is eleget), kimentem a gyakorlatból. Az 56V zenerek helyett 1.3W-ost szoktam rakni, ennyit biztosan elbír, de le fogom mérni.
Elvileg 113 V körüli ez a feszültség, csak a rajzon még a régi (max.) van feltüntetve.
Sziasztok
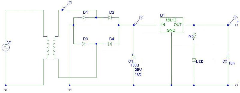
Következő a helyzet. DCA-1A típusú tápegysége (230V 50Hz 21mA ---> 3.7V-12V 100mA, transzformátor, Graetz kapcsolás, tranzisztor, elko, LED, kerámiakondi) van egy televízió antennáról érkező jelének erősítőjének. A TV működik, fogja a jelet, viszont időnként (elég gyakran) gerjed, és ilyenkor hangyaháborúra vált, amit kikapcsolás-bekapcsolással lehet orvosolni. Interneten keresgélés után egy hasonló problémára ezt a választ adták: "Talán ezeknél jobb megoldás, ha a tápegység diódáira forrasztotok négy db pár nF-os kerámiakondit...és lőn gerjedésmentesség. Esetleg nem árt egy picit nagyobb puffer sem bele, ha jól emlékszem. Nekem azóta is szuper. Az 1-es néha mákos egy kicsit, de nem vészes, nem kell leírni ezt az antennát." A kérdésem az lenne, hogy hogy is kell ezt értelmezni, hogy "a tápegység diódáira forrasztotok". Párhuzamosan, egy-egy diódára a Graetz kapcsoláson? Van-e így ennek értelme? Idézet: „Párhuzamosan, egy-egy diódára a Graetz kapcsoláson? Van-e így ennek értelme?” Igen, van értelme, és igy is kell csinálni. Diódánként 100nF kerámiakondi.
A tápegységben valószínűleg 4 darab dióda van ( Graetz kapcsolás) ,és ezekkel párhuzamosan kellene kondenzátort kötni ...én így értelmezem
Igen a graetz-en a diódákra. Ja és a pufferes tanács se olyan rossz ötlet. Hogy nagyobbat teszel bele kb. 1,5 szer nagyobb kapacitás biztosan elég. Sőt a nagy pufferrel párhuzamosan is tehetsz egy 100nF-os kondit. Azért mert a nagy puffernek elég nagy az impedanciája nagy frekin. És ez még jobban megszűri a zavarokat.
Köszönöm a válaszokat.
Akkor még egy kérdés: Nem működne-e ez 4db szó szerint pár nF-os (mondjuk 2-3 nF) kondival?
A semminél az is jobb, de nem ártana valamivel nagyobb érték. pl. 47-100nF
A szekunder tekercs egyik kivezetese es a graetz egyeniranyito pozitiv kivezetese koze 10 nF -os keramia kondenzatort kell kotni.Ugyanez ervenes a trafo 2.kivezetesere es a graetz negativ kivezetesere.
Én 100nF-sal csináltam már és azzal is jó volt.
Ha eddig nem szórakozott,akkor inkább az elkót cserélném ki (esetleg nagyobb feszültségűre/értékűre) Az antennaerősítőkhöz általában stabil tápot szoktak használni ,nem csak rádugtatok valamit 12V 12V ,ezzel is működik alapon? (ha viszont van benne stabilizátor az után egy 1µF kondi ,vagy stabilizátor csere)
A kép teljesen eltűnik és csak hangyák lesznek? (akkor inkább kontakt hiba) A tévét vagy az antennaerősítőt kell kikapcsolni?
Szia !
A pufferkondit cseréld ki, előszeretettel kiszárad, és a kapacitásvesztés miatt csinálhatja ezt a hibát. Lehetőleg nagyobb kapacitásút pl:2200uF,és 105'-ost épits be. A "tranzisztor" szerintem egy TO-92 tokos stab ic lesz. Esetleg megnézheted hogy stab. tok lábain megvannak-e a hidegitőkondik.Ha nincs pótóld.(100nF) Üdv! Luki
Hello!
Kérdésem a következő lenne: Adott egy rossz táp, nem tudom, mi baja lehet, semmire nem reagál. Ez a táp egy fekvő Compaq gép tápja. Mivel sehol sem találok ilyen tápot, megpróbálok csinálni egyet, egy ATX tápból. A lényeg: 14 PIN-es a Compaq táp alaplapi csatlakozója, és kell a 4 lábas 2sárga 2fekete alaplapi csati is. A normál ATX 20 PIN-es, ebből kéne kimazsolázni a kellő szálakat. A neten megtaláltam a bekötési rajzot, de nem egyértelmű néhány szál, ehhez kéne nekem segítség, remélem sikerül. Mellékletbe raktam a 2 táp pinjeit. Ami kérdéses a compaq csatin: 3 fan off special pin 4 pwr on standby 5 +5V aux 6 fan cmd special pin 9 +3,3V aux Melyik szál lehet a megfelelő ezekhez az ATX tápon? Köszi Gábor
Sziasztok!
Legutóbb elfejtettem írni, hogy legyetek szívesek segíteni! Köszönöm előre is!
Az a "tranzisztor" stabilizátor IC lesz, mert más esetben lennének ellenállások, zéner dióda. Az IC típusa általában
7812 szokott lenni és 100mA-es,gyakori hiba, hogy kiszáradnak az amúgy se jó minőségű elkók, illetve nincs az IC kimenetén a gyár által előírt 1µF-os elkó. meg kellene mérni az IC bemenetén a feszültséget, de a kimenetet terheld le egy kb 220 ohmmal, mérj egyen feszültséget, az IC bemenetén legalább 14-Volt-nak kell lenni, ha 12V-os az IC és az IC kimenetén is mérd meg megvan-e a 12volt és ide kellene az az 1uf . szerintem.
Valóban, az stabilizátor IC benne.
Íme a kapcsolás. Ezek alapján nekem a stabilizátor kimenetére az 1µF-es kondi felforrasztása tűnik a legegyszerűbb megoldásnak. Szerintetek?
sziasztok volna egy számitogép tápom azt szeretném megbuherálni ugy hogy a sok kábel helyére egy kábelt tenni amin adapter fej van szeretném megtudni hogy lehet ki vitelezniilletve mit kell és hova forasztani elöreis köszi a segitséget mindenkitöl
Ha a benne lévő puffer jó meg a stab IC is akkor segíthet .Ha az előző feltételek nem állnak fent akkor nem oszt nem szoroz semmit.( ez NEM azt jelenti hogyha nem csinál semmit akkor ezek az alkatrészek hibásak biztosan !!!) A pufferkondi a leggyakoribb hibaok, ezt ha eredetileg működött ezzel az összeállítással, szinte törvényszerűen cserélném nagyobb 25V feszültségű és értékű 470/1000µF-ra.
|
Bejelentkezés
Hirdetés |












