Fórum témák
» Több friss téma |
Üdv!
Ki épített már és milyet? Ha van rajza annak is örülnék. Építettem már vagy 6 ot 741 el meg tl072 vel különböző rajzok alapján de egyik se működik. Lehet hogy én rontok el valamit de már nemtom mit higgyek. Építettem jópárat de valahogy egyik se nyűgözött le. Ha valaki aztmondaná itt ez a rajz megépítettem és tutira működik, jó is annak nagyon tudnék örülni
Én építettem már tl082-vel előerősítőt gitárhoz és azon kísérleteztem... Kipróbáltam sok sok variációt...
Potmétereket tettem egyes ellenállások helyére és terergettem.... Na meg nem hagytam ki a diókákat sem Lehetett torzítani rendesen!!! De tervezem majd normális torzító építését is! Te miket, melyiket csináltál????? Képeket tudsz mutatni??? Peti.
HElló
Én építettem eggyet! E88CC van benne! Ez egy 10000 üzemórás változata az ECC88 nak! NAgyon jól, és szépen szól, nekem kicsit olyan Blues-os a hangja, de ebben közrejátszik az EL 34 es végfok is! Valahol megvan a raj, bescannelem, és elküldöm! O.K.? De ha gondolod van még tranzisztoros kapcsolásom is, ehez a nyákot is megcsinálom neked! ![]() Minden jót!
huh hát főleg tl072 vel meg lm 741 el próbálgattam
de valahogy mindig az lett az eredmény hogy single-coil on meg se mukkant humbuckeren meg szép tisztán átment...... az első képet megépítettem vagy 6 szor.... a legelső építés (amit még levegőben foszatottam össze) működöt... de mostmár azse megpróbáltam ezt a változatot is de ez is sikertelen volt... a második képt is még régebben megcsináltam az működött is nem is volt annyira szörnyű mint amilyen egyszerű. csövesebe majd akkor szeretnék belefogni amikor egy egyszerűbbet is sikerül működésre bírni. egyébkent ezt az előfokot csináltam meg és ezen működik is a torzító de nem annyira nyerte el a tetszésem
a tranzisztoros éredekelne megköszönném ha feldobnád a rajzot
Tessék, itt van!
![]() Sok sikert az építéshez, ja és BC 413-as tranyókat használj, mert ezek kis zajúak, vagy bc 554 et! De inkább BC554 et! ![]() Ja és ha van időd, akkor érdemes beszerezni GD, vagy ASZ tipusu germániumtranyókat, és átméretezni a kapcsolást, ugyanis a germániumtranyóknak, sokkal szebb a hangja mint a szilíciumoknak, csak óvatosan kell őket forrasztani, és manapság már nehéz beszerezni! Minden jót
jaj ez a BSS en lévő
![]() gondolkoztam h megpróbálkozok az építésével, de most már biztos hogy belefogok valamikor ![]() köszi!
Üdv! Valaki fel tudna tenni egy nagyon egyszerű torzitó kapcsolási rajzot? Eléggé amatőr vagyok, idáig csak hangfalakkal foglalkoztam, ugyhogy ezt a témát egy könnyebb dologgal kezdeném el.
Előre is köszönöm.
építsd meg azt amit az 5 ödik hozzászólásban mellékletként beraktam képet. A másodikat.
Full egyszerű és tuti működik.
Üdv!
Ugyan nem építésről van szó, de itt a leginkább ontopic: Még régebben vettem egy multieffektet, jól szól, meg nincs semmi baja, csak egy dolog zavar: adtak hozzá egy adaptert (nem a gyárit, hanem egy Somogyi-féle csodát), aszonták megy ezzel is. Most csak kíváncsiságból lemértem: a 9 V-os állásban (ilyen kell az effektnek) 12,4 V-ot ad le! (Ugyanaz a multiméter ugyanolyan állásban a stab. 9V-os tápot 9,3 V-nak mutatja, szóval nem a műszerrel van a gond) Szerintetek használjam így, vagy állítsam inkább 7,5 V-ra (10,valamennyi a leadott fesz), vagy 6V-ra (8,8 V)? Próbáltam terhelni: 150 Ohm-on majdnem ugyanakkora a fesz... Ami ide kapcsolódik: szerintem erőlködőt érdemes gitárhoz építeni, effektet viszont csak akkor, ha nem akarsz sokféle effektet használni (pl. kétféle torzítás, egy reverb, egy noise reduction, és máris jobban megéri egy multieffekt).
Kösz zsépen. Majd megpróbálom megcsinálni.
Helló!
Szeretnék építeni egy torzítót egy TDA 2030-as erősítőhöz(persze van előerősítő is hozzá). Nem vagyok még profi az elektronaikában, de negyed éven belül szükségem lesz egy torzítóra, nem szeretnék mindíg a számítógép torzítóprogijával torzítan, különben is az elég, hogyismondjam sz.r! Minden EGYSZERŰ,DE NAGYSZERŰ kapcsolást szívesen fogadok!
Hangszínszabályzóról beszélsz? Mert ha igen, van egy a kapcsolások közt!
Ebben a kapcsolásban, egy nagyon okos hangszínszabályzót építhetünk. Magas és mély hangszínszabályzás, balance, és automatikus hangerő kiegyenlítővel. Remélem segítettem, de ha nem pontosíts!
ha 5sávos kell, akkor meg:
Stratofan oldala
egy OA -val TL72 , ket FET bemenetes OA-s IC.
kimeneti poti 10 Kohm , kondik ugy 10Voltot birjanak. A ket ellencsatolt dioda lehet akarmilyen , ket Germaniumos , ket Siliciumos, keverve, lehet LED is, es meglatod melyik tetszik. lehet eleje utanna hangszinszabalyozot tenni akkor mar komplexebb de az elso eloerosito szuro nagyon kicsi zaju kell legyen. A TL 72-ben van ket erosito , a masikat felebol lehet vagy eloerositot csinalni ( ha a hangszedok nem elg nagy jelet adnak , vagy egy aktiv szurot.
Mindenképpen GITÁR TORZÍTÓRA lenne szükségem. Nagyon örülnék, ha régies volna a hangzása!
Itt nezz korul mert egy torzito leirasa van kozolve kepekkel.
http://diyguitareffectsforum.forumup.ro/forum-13-diyguitareffectsforum.html A forumba be kell jelentkezni mert csak akkor lathatod a kepeket. A BSS oldalon lathato Dr Strauss fele torzitot megcsinaltam es kiutotte a Boss -okat egybol. Beszurok egy kepet is egyben a Forumon kozult pedalrol.
Itt küldök pár gitárhoz való torzító kapcsolást-meg egy előerősítőét-hangszinszabályzóval(TDA2030-hoz) pont jó. A nyomtatott áramkör rajzát tükörképnek kell megcsinálni, hogy jó legyen!
Ez pl egy tényleg egyszerű és sztem használható kapcsolás csak arra kell vigyázni hogy milyen tranzisztort raksz bele mer én (MPSA18 al) fogtam vele a rádiót
![]() Ha a 10Ks ellenállás helyére potit raksz akkor szabályozható a torzítás mértéke.
Szia edgar!!
AZ mit jelent, hogy kiütötte a Bossokat egyből??? Milyen a torzító?! Peti.
Ez engem is érdekelnne mert gondolkoztam azon a torzítón, igaz végül multieffektet vettem, de azért még lehet megépítem.
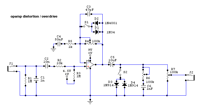
egyszeru torzitit mar tettem , de latom masokat is foglalkoztat , itt van egy komplex rajz egy komolyabb torzito.
meg kell nezem a koleganal mukodik e a scaner , ezt a webcam-al fenykepeztem . Aki konyit az electronikahoz latja mirol van szo. A gyari keszulekek utanaepitese nem mindig hoz jo eredmenyt , nem a legjob a gyari cucc, a gyarak sporolnak , mindent lesporolnak , ritkan kerul ki egy egy egyszerude nagyszeru keszulek. Aztan a vedetseg miatt nem hasznalhatjak mindig a legjobb megoldast .
Sziasztok!
Szeretnék bármilyen kapcsolásirajzot ami a gitározáshoz kellhet. Effektek, Torzítópedálok, Hápogók, Pickupok, Erősítők, Kombók... stb... Találtam pár kapcsolási rajzot de kevés olyan van amihez még alkatrészt lehet kapni. És olyan linkeket is várok ahonnan tudok rendelni effektépítéshez alkatrészeket! |
Bejelentkezés
Hirdetés |


















