Fórum témák
» Több friss téma |
(3) Tilos a közúti közlekedés hatósági ellenőrzését megakadályozni, megzavarni, valamint az ellenőrzés eredményét
befolyásolni, ide nem értve az ellenőrzést előre jelző eszközök használatát. (1/1975. (II. 5.) KPM-BM)
Olvass vissza egy kicsit
De a neten minden megtalálható ha valaki igazán keresi.
OK, igazad van! Átrágom magam a fórumon, utána kérdezek legközelebb!
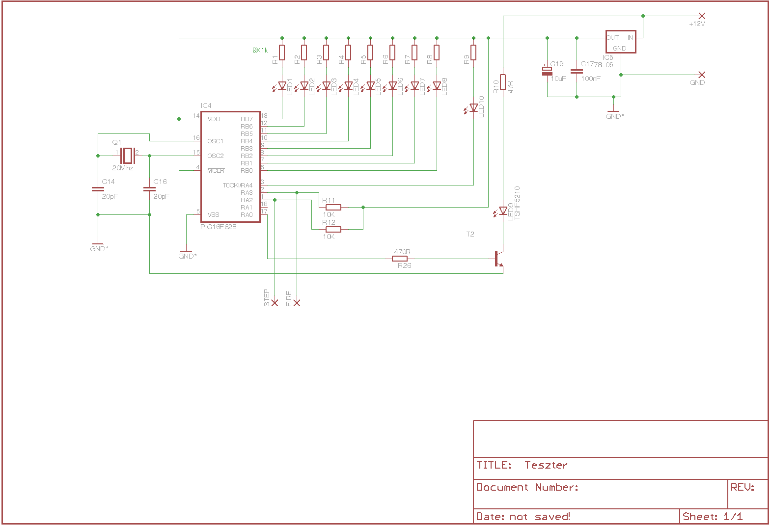
Ide teszem újra a teszter rajzát + a progit. Ez a végleges.
Szépen vakit
Miért blokkol tovább,mint ameddig a mérőjelet kapja ?
Köszönöm vicsys. Azért blokkol tovább mert brute force módban üzemel.
Nagyon tuti!
![]() Ezt 6 LED-el produkálja?
2X6. Ez két blokkolófej!
Te jó ég!
Ez már egy fény ágyú. gratulálok
Köszönöm!
Ha minden igaz néhány héten belül lehet fúrt ónozott nyákot rendelni, már ha valakit érdekel.
Esetleg arakat publikalsz itt, vagy csak privatba? (egysegcsomag, pcb, hex, stb..)
Küldtem.
A nyákra én is fogékony lennék a többi dolog mellett!
Szólok ha kész vannak!
Köszönöm!
Amúgy ezek a cuccok nem sokat érnek 1. a rendőröknek feltünik hogy semit nem jelez 2.nem bisztos hogy beválik.
De vannak olyan eszközök amik nem elterelik hanem 50-60 m elött érzékelik a jelet és riaszt és akkor le tudsz lassítani... és nem feltünő. Aszt hiszem cobrának hívják aszt a cuccot. és működik (tapasztalat)
Ha csak riasztáskor lassitasz már állhatsz is sorba a csekk felado ablak elött.
Szerintem ha ilyen távolságra jelez,már nincs értelme lassítani. A fénykép már elkészült
Hát, én sem vagyok szaki a témában de szerintem amit írtál, abból kb. nem sok minden van úgy...
![]() Pár javítás: A cobra az radar és lézer detektor lesz... radar ellen adott esetben jó védelmet jelent, de lézer ellen (itthon "szinte" csak azzal mérnek) nem jó, csak azt jelzi, hogy már bemértek, és megvagy ... mire levennéd a lábad a pedálról, megvan rólad minden ami kell a bírsághoz, már csak a rendszám fotó hiányzik esetleg... és nem kell annak 50-60 méter, az újak már 150-200 m-ről tudnak értékelhető fotót csinálni... a régi meg megvárja míg közel érsz, és majd fotóz ott, ha lassítasz addig ha nem ... A rendőrnek valóban feltűnhet, hogy nem tud mérni egy ideig (addig amíg lelassítasz), de mivel a detektorok és blokkolók használata Magyarországon tudtommal nem illegális, mit tud tenni? Legrosszabb esetben megállít és megbüntet, ha lejárt az EÜ dobozod...
Lányok!
Mindenkinek aki HMJ blokkolót épít vagy nagy teljesítményű infra ledekkel kisérletezik. Figyeljetek oda és közelről ne bambuljatok bele. Ezek a ledek képesek akár 200nj-os vagy még nagyobb impulzusok kibocsájtására. Képzeld el ha belenézel egy 20 mA-es nagy fényerejű ledbe. (utána pecekig pislogsz mint zöld béka az éhes gólyára) Ezek a ledek kb 400- 450 mA-rel vannak meghajtva. Ha közelről nézegeted égő szemmel fogsz lefeküdni, rosszabb estben olyan problémád lesz amit csak villával lehet élesre állítani. Ráadásul mivel nem látszik a szemed védekezni sem fog ellene. Tehát ne szólj a még a rokonodnak sem: "néd má meg ecsém ég-e". Egy szó mint száz figyeljetek oda.
Jogos figyelmeztetés!!! Infra lézeres kisérleteknél (200mA, kollimálatlan, szórt sugár) hasonló a tapasztalatom... nem látod, nem védekezik a szemed... ott volt aki úgy járt vele, hogy kollimálta, de úgy sem látta a sugarat, hát nézegette, tényleg nincs ott, vaghy ott van... azóta az egyik szemével mindig lát maga előtt egy fekete pöttyöt...
Szórtan, leddel nem ennyire vészes, de azért tuti pár marék receptort lepirít...
Így néz ki "plasztikázva" plexi nélkül. Szilikon for ever!
Nice job!!!
Az árak engem is érdekelnének (nyák, egységcsomag, pcb, hex, stb..). Vagy egyáltalán mennyiből lehet kihozni?
Egyébként (már amennyit én értek hozzá) nekem tetszik. A tesztelésben F2-vel lehet, hogy tudnék segítséget szerezni Budapesten. Ha ez tényleg beválik, megbízhatóan működik...? De így is minden elismerésem!
Mindenféle adásvételt PRIVÁTBAN kéne rendezni!!!
Mert még a végén törlik a topikot, mint régen az ST151-est. Kár lenne érte. Köszi.
Csatlakozom!
Adás vételt csak privátban. Viszont nagyon lecsendesedtetek műszaki kérdésekben. Nincsenek tapasztalatok észrevételek? Megjött a TFDU. Hétfőn valószínűleg összerakom. Utána beszámolok a tapasztalatokról.
Sasolunk, hogy mi történik)))
Várom a teszteredményeket Kész a PCB tervem, jövő héten megy gyártásba
Az zsír! SMD-vel csináltad?
Igen SMD.
Egy video a kiséleti áramkörról (5db LED), hangjelzéssel http://www.youtube.com/watch?v=wALsd8tFjp0 |
Bejelentkezés
Hirdetés |




De a neten minden megtalálható ha valaki igazán keresi.

Szórtan, leddel nem ennyire vészes, de azért tuti pár marék receptort lepirít...

