| Fórum témák 
 
 » Több friss téma | Fórum » Akkumulátor töltő 
				hirtelen ezt találtam: az elsö 14+14 ad a másodikat úgy csináltattam 16..32Vac 
 
				Sziasztok. Ha minden igaz be tudok szerezni egy ilyen diódát 400 amperos dupla modul. Nemtudom hogy megfelelne e 2 ilyen modul egy diódahíd gyártásához. Adatok a mellékelt fájlban     
				Sziasztok! Segítségetek kérem.Teljesen amatőr vagyok elektronikából. Van egy autóm, amiben egy 55ah-s savas akkumulátor van. Az autót ritkán használom, (általában 2 hetente, de van, hogy 1 hónapig sem megyek vele). Arra gondoltam, hogy veszek egy napelemes töltőt (hálózatról való töltés csak az akkumulátor kiszedésével lehetséges). A leírásban az van, hogy, 1.35W - 155W 100mA tölt. Ha folyamatosan bedugva hagynám, ugye csak nappal és napsütésben adna le ekkora áramot, éjszaka pedig semmit. Okozhat ez bármi problémát az akksinak? Van egyáltalán értelme ilyen kis teljesítménnyel tölteni? (az utóban rádió van, ami nyugalmi állapotban vesz fel vmennyi áramot a memória megtartásához, illetve elképzelhető, hogy riasztó kerül még a kocsiba, ami plusz fogyasztás). A válaszokat előre is köszönöm!   Tices 
				Van most egy videóból bontott 35VA-s trafóm, de nem tudom, hogy pontosan mit produkál. Ránézésre mit gondolsz? Van legalább két szekunder, talán az 1ik jó lehet. Meg akarom majd hétvégén nézni. Szerinted jó lehet?  A rajzon 17V 4A szerepel, te nem olyannal csináltad, de jó lett.... Én 12V-os aksit szeretnék tölteni, ami 2,5A-es, nekem 70VA-es trafót javasoltak. /Bocs, de még nem vagyok valami jó az elektronikában, pár egyszerű áramköröm volt már, de ez lenne a számomra első komolyabb./ Köszönöm a képeket és a segítséged!   
				2,5 Ah-ás akkumulátor töltéséhez pici dugasztáp is elegendő. Pl akkus fúrógép töltője. Meg lehet fejelni automata szabályzóval, de szerintem elég 1 kijelző, ami mutatja, hogy tölt ill. már feltöltődött. Ehhez pedig nem kell marék IC meg tirisztor, elég 2 Zener, 2 tranzisztor, 2 LED meg néhány ellenállás. Egykor autókba gyártottak ilyen töltöttség érzékelőket. Ha van notebookod, annak a tápja is jó, csak kell utána 1 db 12 V 5 W-os égő. 
				Az hány amper? Mert számításom szerint ha 12Ah az 0.22 ohm +0,22ohm párhuzamosan kötve akkor az 24Ah?						 
				Van egy kiszemelt akkumulátor töltő kapcsolásom, ebben a hsz.ben láthatod. (#640770) Ezt szeretném megépíteni, de ha másnem, akkor jó a teáltalad leírt "kapcsolás" is.  Van két fúró töltőm, képei mellékelve. Mit gondolsz? 
				A kiszemelt akkutöltő kapcsolás rettentő bonyolult és teljesen felesleges ide. A kisebbik fúrógép töltő a 14 V 450 mA -rel tökéletesen megfelel. Soros ellenállás, amivel 250 mA-re korlátozod az áramot, túltöltés elleni korlátozásra pedig 7812-es stabilizátor, alá 3 vagy 4 dióda. Az elleállás értékét nehéz előre megmondani, mert annyira szórnak ezek a töltők, úgy kell kimérni. 5-10 Ohm közötti érték. 
				Most nincs túl sok időm, este fogom megcsinálni az elektronikát elviekben. Szeretnék hozzá állapotjelző LEDeket, és valami védelmet, pl. amit írtál Te is.  Amúgy most nincs összerakva az aksi gazdája (Honda), és mit javasolnál, hogy ápoljam az aksit, hogy ne menjen tönkre, mivel hogy most használaton kívül van?   
				Ha már lúd, legyen kövér, így állok hozzá.  Szeretnék bele: - Fordított polaritás elleni védelmet - Túltöltés elleni védelmet - Csepptöltőt - Visszajelző LEDeket Nem fontos az állíthatóság, csak a zselés akkumulátoromhoz legyen cool, ami 12V 2,5A. Mondtad a rajzra, hogy túl van bonyolítva... Ha meg akarnám csinálni amiket írtam, akkor is kb. ezt kapnám, nem? (miközben kerestem a védelmeket...arra jöttem rá, ha ez teljesen megfelel akkor felesleges lenne bajlódni mással, mivel itt egy kész/bevált kapcsolás, csak a trafóval vagyok bajban.... Nem tudom, hogy pontosan milyen lenne jó bele, mert olyat még nem tudtam találni mint ami a rajzon van) Bocs, ha önfejű vagyok és ha az agyadra megyek, de szeretném minél jobbra! Remélem még segítetek!   
				Ha már ilyen igényeid vannak, ám legyen. Bármilyen trafó megfelel 14-24 V AC feszültség között. De ha megépíted a szerkezetet és rádugod a bemenetére trafó helyett a nagyobbik fúrógéptöltődet, úgy is megfelel. Ezekben nem szokott pufferkondenzátor lenni, így a tirisztor továbbra is úgy működik, mintha csak 1 trafó lenne az egyenirányító előtt, miközben 2 Graetz van egymás után. Ha hozzájutsz esetleg régi monokróm (egyszínű zöld, sárga vagy fehér) monitorhoz, azokban szokott lenni 15-17 V-os trafó (régebbiekben). Egykori magnósrádiókban is van használható meg még sorolhatnám a tucatjával kidobott kütyüket, amiből ingyen lehet menteni alkalmas műtárgyakat. 
				Nemrégiben bontottam két régi monitort is, és egy régi videót, a monitorok fehérek voltak, de az 1ik már be volt sárgulva, abban talán találok, de fogok szerezni biztosan, legfeljebb marad a töltő trafója, az aksijának úgy sincs gazdája...  A (#641508)-os hsz.omban láthatsz pár képet, ez az a trafó amit a videóból bontottam, sajnos ez már 32VA. Van itthon egy ilyen diódahidam, hajszál pontosan ugyanez, mivel innen rendeltem, csak végül nem épült meg a kapcsolás. Ez jó lenne bele nem?! Köszönöm a segítséged!   
				Véleményem szerint a legjobb ha kiveszed belőle az aksit. Mire egy napelemes töltőt összehozol abból simán veszel egy másik akkut.  Amúgy a legkissebb árammal való töltésnek is van értelme. 
				Sziasztok Kérlek ne haragudjatok hogy ide írok! De elég nagy gondban vagyok. A lényege az hogy tegnap a munkahelyemen töltőre raktam 4d nimh elemet a töltő ledes. Sajnos mikor jöttem el bent felejtettem őket! Ja töltő lassú töltő. Normál esetben 6-8 óra mire feltölti őket, meg már az elemek is öregek. Az lenne a kérdésem hogy lehet-e ebből nagy gond, azon kívül hogy az elemeknek annyi? Mert a munkahelyemre hétfőig nem igazán tudok bejutni! Válaszotokat előre is Köszönöm! 
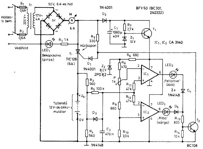
				Sziasztok! Találtam egy aksi töltő rajzot és az lenne a kérdésem, hogy az R4-5-6-7 ellenállásokat helyettesíthetem-e egy potméterrel, hogy ne csak az általuk meghatározott áram értéket tudjam beállítani, hanem attól eltérőt is.Ezek sorrendben: 0.18-0.56-1.2-5.6 ohmosak.Ha igen, akkor akkor mekkora poti kell hozzá?Azon kívűl ki szeretném egészíteni egy panel műszerrel, ami mutatja a kimenő áramot is, de ennek a söntjét betehetem a D6 dióda után? 0.01 ohmosra gondoltam.Szerintetek? 
				"a trafó amit a videóból bontottam,..." Ha valamelyik kivezetése a kívánt feszültségtartományban dolgozik, ami valószínű, akkor használható. A teljesítmény ez esetben mellékes, hiszen a töltéshez kb 5 W kell. A diódahíd is megfelel. Bár az van a trafó mellett is legalább 2. 
				Ha valaki használható töltőt is akar csinálni: Hozzávalók egy személykocsi akkuhoz. 100-200 Watt trafó Egyenirányító híd (20 A) Ha „nagyon full”, akkor ampermérő 10 A végkitéréssel. A transzformátort úgy kell megtekerni, hogy a hídon 10,5 V legyen. (Effektív érték) Itt, majd páran felszisszennek. Ha ez megvan, innentől kezdve a trafó és az akku is tudja a fizikát. A töltő (attól, hogy a műszer 10,5 V-ot mutat) 14,5- körülire akarja feltölteni az akkut. (Csúcsérték, effektív érték.) Hagyni kell, hogy a töltő 24 órát tegye a dolgát. Nem lesz felesleges gázfejlődés, csinnadratta, meg ilyesmi. Mindig annyi töltőáramot fog felvenni az akku, amennyi kell neki. Olyan karakterisztikával, ami neki nagyon jólesik. Azért tesznek a töltőbe egy elkót, ha az amatőr megmérné üresben a kapocsfeszültséget, legyen megnyugodva, hogy az ő töltője bizony nagyon király. Töltés közben viszont se nem árt, se nem használ. 
				Majd délután, vagy este fele, megpróbálom beizzítani, és meglátom, mit produkál. Remélem jó lesz.     
				Ugyanezt csináltam én is, csak kicsiben, motorakkukhoz. Lomex-es, akciós, 12V/4VA-es trafó, egyenirányítás, és 14.2V-ig tölti ezeket a 10Ah alatti akkukat.						 
				Ha esetleg nem lesz jó, akkor ez jó lenne?!						 
				Az a "baj", hogy ezeken az ellenállásokon átfolyik a töltőáram, tehát nagy teljesítményűnek kell lennie. Tehetnél helyette potmétert, de nem biztos, hogy könnyen találnál 5W körülit. Inkább egy fokozatkapcsolót javasolnék (létezik akár 12 állású is), és szépen ellenállásokkal meghatározod magadnak a töltőáramokat.						 
				Sziasztok! Nekem nem konkrétan töltővel, hanem töltéssel kapcsolatos kérdésem lenne. Hátha tud rá itt is valaki válaszolni. Kb. két éve vettünk 2 db 72Ah-s ólomakksit, kisteherautóba.. ami azonban nem lett beszerelve, hanem azóta is állt. Most viszont szükség lenne rájuk, azonban kezdetben egyik sem akart töltést venni. Aztán először 100mA körül kezdett enni.. most pedig egy ideje 5-600mA-rel tölt (kupakok letekerve).. de az egyik cella "klattyog".. szerintem pici buborékok jönnek fel benne.. csak a savfelszín rezdüléseit látom. És ugyanennek a klattyogásnak az ütemére piciket mozdul felfelé az akksitöltő ampermérője. Szerintetek türelmesen várva van esély arra, hogy helyrejön az akku?						 
				Sajnos az eléggé tönkrement, én nem is kísérleteznék a helyreállítással, bár vesztenivaló sincs.						 
				Mindenesetre rajtahagyom a töltőt még egy ideig.. hátha lesz belőle valami. Egyébként egyelőre az egyik akksin kísérletezek.. mindkettőben volt kezdetben azért feszültség.. 8V körül.						 
				Alakul a dolog.. 7-800mA körül evett.. amikor rápróbáltunk egy 45W-os 12V-os izzót.. persze meg se mozdította.. csak akkor is klattyogott.. aztán vissza a töltő, pár klatty, aztán abbahagyta a kattogást.. és azóta 3,2A-t vesz a töltőről. Majdkiderül, mi lesz vele.. időnk van    
				Az már sajnos alatta van annak, ahol megkezdődik a károsodás. Vannak, akik már próbáltak ilyen akksi megmentésében eredményeket elérni, hátha Ők is hozzászólnak.						 
				Valójában, semmi értelme bonyolítani, mert jót nem lehet csinálni a közkézen forgó kapcsolásokból. Volt egy „szaklap” ami szórta a hülyeséget. (Nem csak ebben a témában) Nincs azokkal a kapcsolásokkal semmi baj, csak oda kellene írni, hogy veszélyesek a töltendő aksikra. Azért, hogy mindenki eldönthesse, akarja-e tönkrevágni az akkuit, vagy nem. 
				Na igen, meg aztán jobb is az akkunak a lüktető egyenáram, mint az agyonszűrt.						 | Bejelentkezés Hirdetés | 













