Fórum témák
» Több friss téma |
(3) Tilos a közúti közlekedés hatósági ellenőrzését megakadályozni, megzavarni, valamint az ellenőrzés eredményét
befolyásolni, ide nem értve az ellenőrzést előre jelző eszközök használatát. (1/1975. (II. 5.) KPM-BM)
Na előkerült.
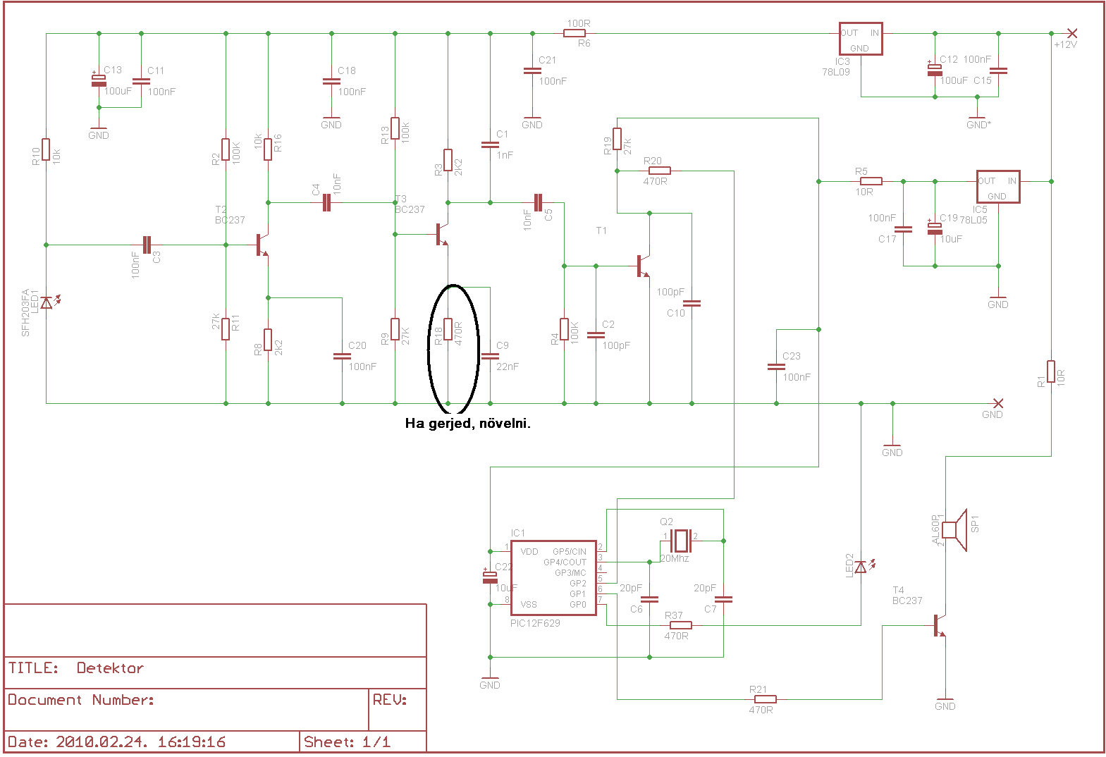
Majdnem jó a rajz egy egész kis módosítás van rajta, emlékszem nem volt elég nagy a hangerő. Felteszem a megépített verziót + hex-et.
Köszönjük!
Szívesen!
Ha valaki megépíti remélem majd hallunk visszajelzéseket.
Akartam már kérdezni,hogy azokat a felvételeket,amiket a forumban kilinkeltetek a blokkolóról milyen kamerával csináltátok ? Én bármilyen probáltam eddig ,ennyire egyik sem vakitott - éppen csak a pontot látom,ahol "világit" a lézer. Egy fotót csináltam róla telefonnal .
Lehet, hogy nagyon magától érthető dolgot kérdezek, de mi az HEX? Bocs de próbálom figyelemmel követni a témát, de mivel nem szakmám nehéz követni. Pláne, hogy sokszor használtok szakzsargonokat, szlengeket, ami nektek biztos fel sem tűnik, de nekem elég rágos. Elnézést mindenkitől, és előre is köszi a türelmeteket.
Szóval mi a lényege ennek a HEX-nek?
A mikrokontrollerbe beégetendő program. A hex a kiterjesztése a fájlnak. Pl.: jammer.hex
Én egy egyszerű webkamerával csináltam.Szerintem a telefonodnak jobb az infra szűrője. Nemrég felraktam egy linket ahol infra kamerával hasonlítanak össze ledes és lézeres blokkolókat. Világosan látszik hogy, nincs közöttük olyan nagy különbség, mint amit a kereskedők terjesztenek. Gondolom némi anyagi megfontolásból.
![]() (#633304) hsz
Próbáld meg videokamerával.
Milyen blokkolód van?
Ettől tartottam! Ehhez eprom programozó is szükséges...?
Köszi!!!
Nem. PIC-hez (Microchip) pl. a PICKIT2 nevű égető, az avr-ekhez (Atmel) pedig pedig ilyen pl.:
Bővebben: Link
Nincs ismerősöd a környéken aki meg tudja csinálni?
Probáltam mindenféle kamerával .. Video ,telefon,fényképező-de ennyi az eredmény kb. Interceptor van,két fejjel . Blokkolni blokkol, scs102-vel irányitottan és fama3-al véletlenül tesztelve ( ugy 4 hónapja nem jött még csekk
Microchip.-hez a legegyszerübb a JDM programmer , kb 500Ft az alkatrészigénye és az icprog szépen kezeli
Az valószínű, hogy nem fogok építeni blokkolót. Viszont szeretném megkérdezni a véleményeteket. Egy elgondolásomról lenne szó. Bizonyára van valaki, aki ismeri laser-interceptor működését. Megoldható-e, hogy a központi egységről 4-nél több fejet üzemeltessünk?
Abból indultam ki, hogy akár 4 HP fejet is csatlakoztathatunk rá? Nagy hülyeség volna valamelyik portba egy elosztóval két fejet becsatlakoztatni? Ismeritek a csatlakozó pontokat?
Nagy hülyeség lenne . A dupla erősségü fejekben csak 2db lézerdióda van. Minek 4-től több fej ? Rádszakadt a bank ?
Tudnátok gyári típust ajánlani 60-70E között? Valami kipróbált egyszerű típus érdekelne... Köszi!
Ugyan nem nekem szolt a kérdés ,de jo választás az ECHO LASERTEK .. A blinder m25 koppintása ,csak 12 leddel ..blokkol mindent és kb 50eFt-ból megvehető ...Az ilyen KIYO izéket inkább felejtsd el.
Nagyon köszi! Megnéztem 2-3 videót róla, jónak tűnik!
Lehet, hogy félreérthető voltam. Nekem 4db szimpla fej van csatlakoztatva, de szeretnék több szimpla fejet (Pl.6-ot) csatlakoztatni.
Nem értem, hisz pont Te számolgattál itt teljesítményeket... miért mondod, hogy kis különbség?
1 db LED max. 2W lehet, ez 20-ával is csak 40W - ez a FELE egy(!!) SPL-90-nek. A kereskedők persze kutyák... de már amott leírtam, hogy a lézerdióda alkalmazását az elhelyezhetőség IS indokolja (20 infra LED-et nehezebb eldugni, mint 1 lézerdiódát) Két-három LI fej teljesítményét 100-120 LED-el tudod elérni, ennek nem sok realitása van (elhelyezés miatt)
Ne keseredj el!
Az hogy az enyém jobban világítt, az nem azt jelenti, hogy jobban blokkol. Az LI akkor lő, amikor kell és egyetlen impulzussal zavar, utána hosszú szünet. Az enyém folyamatosan lő mint egy géppuska, de a sok millióból csak néhány talál Az LI impulzusteljesítménye max 70W, míg az enyém kb 2-3W, ennek ellenére az LI átlagteljesítménye (a hosszú szünet miatt) töredéke az enyémének. Valószínúleg ezért halványabb
Vegyél még egy központi egységet inkább . Jó eséllyel nem kultiváltná a fejek párhuzamos kapcsolását . Én a komplett szettet ( 2 fejes ) szlovéniából rendeltem 400 euroért .
Treshold nagyjából el is mondta a lényeget. Ha a kisugárzott energiát nézzük a ledek simán partiban vannak a lézerdiódával. Arról nem is beszélve hogy a kicsi duty cycle miatt csak szinkronizált blokkolásra használhatóak. Ami miatt engem érdekel az a kis méret, bár most elgondolkodtam az smd megoldáson.
![]() Vicsys úgy látom szakmabeli vagy, szerintem nem lehet probléma egy blokkoló megépítése a gyári árának töredékéért. Szerintem egy próbát megérne.
Korábban írtad a fehér felület visszaverődéséről:
"A beeső fénynek max 35%-át veri vissza." Ezt honnan vetted? Mi alapján jött ez ki?
Ezt írja elő a magyar szabvány.
Rendszámtábla fénysűrűségi tényező: Fehér 0,355 ez a legjobb visszaverődés Fénysűrűségi tényező: Adott felületelem meghatározott feltételek melletti fénysűrűségének és megvilágításának hányadosa. q = L / E, cd /m2 lx Ezt egyszer már leírtam. Természetesen azt feltételezem, hogy telibe találja a rendszámot és csak innen van visszaverődés. A valóságban a visszavert jel ennek töredéke.
Ja, mondhatjuk, hogy szegről-végről szakmabéli vagyok...
Te, mint szakértő, nem érzed azt, hogy kicsit rizikós a hobbi jammer? Arra gondolok, hogy mi van ha lelőnek és be kell fizetnem 30~60E Ft.-ot? Nem jobban megérné biztosra menni?Nem akarom kétségbe vonni az eddigi munkádat mert látom, hogy szívügyed és tényleg komolyan veszed! Más. Amit nem találtam meg a kuglival, hogy az echo-nál a fejek csak zavarnak vagy érzékelnek is? (Mert) a központi egység a szélvédőnél van és csak az vesz? Vajon lehet hozzákötni külső vevőt is (mint fejet)? ..és köszi az eddigi hozzászólásokat, segítséget!
A gyári blokkolóval pont ugyanannyi a rizikó.
Az Echo fejek természetesen adó-vevők. Nem vagyok kereskedő úgyhogy csak katalógusból ismerem. Nem tudom van-e lehetőség +detektor csatlakoztatására.Ja még csak annyi nincs olyan hogy biztos.
Még néhány gondolat a lézerdiódás blokkolókkal kapcsolatban.
Mindegyik Class 1m lézerosztályba tartozik. Ami azt jelenti hogy szabad szemmel korlátlan ideig belenézhetsz szemkárosodás nélkül. Összehasonlításképpen a régi Class A osztály ami ennek a megfelelője volt, 5mwatt-ban maximálta a kimenő teljesítményt. Ezért merem feltételezni, hogy a lézeres blokkolók inkább a jó szoftver miatt tudnak többet mint régebbi ledes társaik. A blindert pl. már vagy tíz éve gyártják viszonylag kevés változtatással. Na! Remélem senkinek nem gázoltam a lelkivilágába.
Ezen a visszaverődés arány dolgon gondolkodom.
Megnéztem néhány éjszakai videót ahol LI-t teszteltek Elvileg ugyanolyan impulzust lő vissza mint amit a mérő. Az LI fénye tisztán látszott, míg a mérő visszavertből nem láttam semmit. Egyszer valahol olvastam, hogy a visszavert jel teljesítménye kb 1000-ed része a kisugárzotténak. Ha lesz rá módom, akkor kipróbálom a LED-ek számának csokkentésével (letakarom szigszalaggal). Ha esetleg Te elöbb mész tesztelni és lesz időd, próbáld ki. Kiváncsi lennék, hogy elég-e 1db LED Pl minden fejből csak 1 LED zavarna. |
Bejelentkezés
Hirdetés |







