Fórum témák
» Több friss téma |
(3) Tilos a közúti közlekedés hatósági ellenőrzését megakadályozni, megzavarni, valamint az ellenőrzés eredményét
befolyásolni, ide nem értve az ellenőrzést előre jelző eszközök használatát. (1/1975. (II. 5.) KPM-BM)
Nem, nem Photoshop, bár kézzel rajzoltam bele. Tehát, egy szinttel lejjebb tegyem őket? Nem lesz nagyon alacsonyan a blokkoláshoz?
Dehogy! Lehet, rosszul fogalmaztam... szóval pont ott jó, ahova rajzoltad.
Nekem is ilyen a Suzuki eleje.
Nem takar be nagyon az ív miatt a rendszám? Vagy ahonnan betakar az már nem is számít?Esetleg a sedan rácsot bele kínlódni és abba tenni nem jobb lenne? Az nem ilyen lyukacsos.
Az Echot csak így tudták beszerelni,a hűtő rácsban egy régebben beszerelt EliTech BLS SX senzor van nem blokkol csak jelez.Gondolkodom hogy kicserélem az alsó részt olyanra mint a te fényképeden van.
Köszönöm a képeket! Nekem gyárilag ilyen az orra. Így talán egy kicsit szélesebbre lehet kitenni a fejeket. Még, hogy hogyan férek hozzá, hogy fel tudjam csavarozni, azt nem tudom...
Szívesen.Van két link ha érdekel nézd meg. http://www.youtube.com/watch?v=nW62VcHZJis http://www.youtube.com/watch?v=nW62VcHZJis
Kérném a véleményetek, ha megengeditek: tán már említettem, hogy az a dilim, hogy az adó részt (illetve a vevőt is) beépítsem a rendszámtáblatartóba, egyrészt így jóval több ledet tudok belepakolni, másrészt nem kell bajlódnom a fejek elhelyezésével (a vezérlés külön dobozban megy a lökhárító mögé..)
Ma sikerült beszereznem egy megfelelő keretet erre a célra - a mellékelt képen látható - eredetileg egy neon (!!!) cső volt benne, mint rendszám-megvilágító-dísz-izé. Látható, hogy a vastagabb élnél félig prizma is a keret, félig sima plexi. Mivel az optikához síkhülye vagyok, ezért kérdezném: szerintetek hova pakoljam a led-sort? a prizma mögé, vagy a sima plexi mögé? esetleg ide-is, oda is. Tippre több tsdh5210-est tudok gond nélkül bepakolni, mint amennyi kijön a havi fizumból...
Valúszínűleg a prizma mögé verzió nem elúnyös, mert szétszörja a fényt.
Honnan szereztél ilyen tartót? Engem is érdekelne Hogy fér ebbe neon? Milyen vastag?
Köszi, már megsasoltam őket!
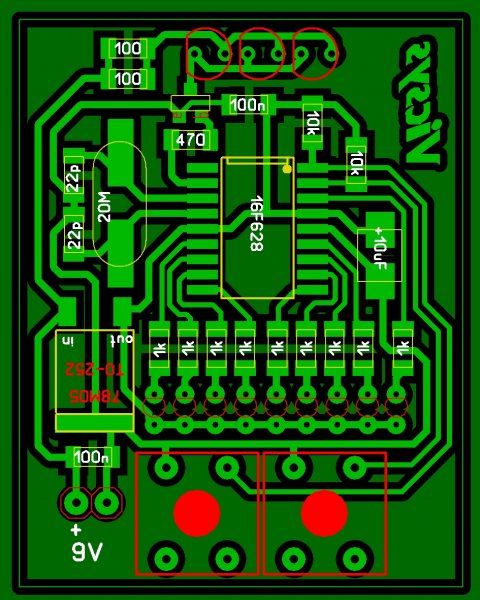
Lehet, hogy nem érdekes, de megterveztem HMJ mester 20MHz-es teszterét. Csatoltam a sprint layoutos változatot, amit hamarosan megépítek. Egy kicsit módosítottam rajta: - 3db párhuzamosan kötött IR led kerül bele - ezek soros áramkorlátozó 47 ohm-os ellenállását két parallel kötött 100 ohm-mal oldottam meg a terhelhetőség miatt. - bekerült egy 100nF a telephez is.
Szűk 10mm a "belmagasság", vagyis pont elfér az 5mm-es led nyákba ültetve, plusz a forrasztás.
Budapesten a Homasita alkatrészüzletben találtam, 2300 pénzért osztogatták. A neoncső - kb. 6mm átmérőjű - körbefut az egész keretben. Azt hiszem mégis csak rakok a prizma mögé is egy sort. Ha szór, legalább nagyobb felületen védi az autót. Az a legszebb az egészben, hogy az egész tartó finoman ívelt, így ha egy sorban végigpakolom a felső élt az adókkal, védve leszek mindenféle szögből! ![]() Ja és ha belerakok pluszba egy-két szíves ledet, akkor még a zsaru sem piszkálhat, mert ez egy rendszámtábla-világítás és kész! :yes:
Itt nem találom a listában ezt a rendszámtartót
Jo otlet, de en csak ennyiert talalok..Bővebben: Link
Azt hiszem ez az. Persze kép az nincs róla
![]() Kikukáztam neked a csomagolás egy darabját. Persze kínai gagyi...de használható lesz!
Na elmaradt a teszt, átvezényelték a"tesztert".
Vicsys nem tudom milyen tranzisztort használsz az infra ledek meghajtásához, de figyelj oda hogy az áram 3x200mA lesz.
Szia
Hűha, még jó, hogy szóltál. Tényleg annyi lesz, utána számoltam. Nem gond, van itthon BC817-16 ami 1,5A-es. Remélem kibírja...
Hú, pedig ezt vártam egész nap
Ja én is szerettem volna ha sikerül, de nem baj a napokban sor kerül rá. Jobb lenne így "valódi körülmények" között.
Csak nem akar ez a teszter nekem menni
tovább csökkentettem az általad írt paraméterekkel az impulzust, szkópon jónak néz ki. Most valszeg az a baj, hogy az infra LED-em lassú, mert nem mind tudja ezt a 1us bekapcsolást, nekem meg nem tudom milyen típus, mert ráírva ugye nincs, régebben vettem. Most mehetek TSHF5410-et venni....majd a jövő héten, akkor jutok csak el Pestre. ![]() Vagy továbbgondolva, az is lehet, hogy a BD 140 lassú, hirtelen ilyen volt itthon - bár a LED-en ott az impulzus.
Nincs egy infravevő LED-ed?
Azzal klne detektálni és szkópon nézni
De van... egy komplett Laser Interceptor készlet összerakva itt az asztalon
Az elég korrektül jelzi. Ha kicsit szélesítek az impulzuson, be is mondja "ismeretlen lézer"-nek, így meg meg se mukkan., sőt, infra kamerán keresztül se látom villogni a LED-et.
Infrakamerán keresztül nem is fogod, mert nagyon kicsi a kitöltési tényező és a teljesítmény is
Ezért kéne infravevő led és szkóp, hogy mi jön ki belőle
Nem infrakamerát, hanem sima kamerát akartam írni
HMJ mester! Mayday, mayday!
Összeraktam a 20MHz-es tesztert. Minden okés csak a 17-es lábon nincs jel. Pont ott ahol a tranya bázisa van. Mi lehet a gond? Szoftver vagy valami más? :peace:
A típusokat tudod váltani?
Gondolom a fire gombot nyomod.
Mint írtam minden szépen megy. Léptet körbe-körbe és a fire led is világít. Már szkóppal is néztem a 17-es lábat de semmi nem jön ki...
Próbáld a szkópot kb 1usec/div-re állítani, a tesztert pedig az scs 103-as ra. Nézd így meg, vagy ha van indított üzemmódod az még jobb. Nagyon kicsi a kimenő impulzus kitöltése, csak 400nsec. Lehet hogy először tranzisztor nélkül kellene próbálnod. Ha így működik valószínűleg kevés a bázis áram, csökkentsd az ellenállást 220 ohm-ra.
Okés kiveszem a soros bázisellenállást és ránézek. Egy BC337-et hajtatok vele, remélem elég oda...?
Egy listát adnál a sorrendről? Tehát, hogy mi az 1-es, a 2-es, stb...
Itt egy kép az enyémről, ezen látszik. A legfölső az egyes.
A bc337 bétája elég karcsú lehet hogy kevés lesz a bázisáram. Növelheted 20ma-re, de ha nem megy utána csak a darlington lesz a megoldás.
Ugyanezzel szoptam én is - nekem se volt jel rajta ..aztán egyszer csak lett (egy szar forrasztás miatt )..
Az enyém igy nézett ki ,mielőtt kicseréltem az előlapot ..Viszont aki LI-vel teszteli az nézze már meg,hogy felismeri-e a blokkoló a teszter által kiküldött FAMA2,Laser atlanta stealth mod-ot..mert nekem előbbire ismeretlen lézer,utobbira a fejek csatlakozása gyenge üzenetet gagyogja el |
Bejelentkezés
Hirdetés |




Nem takar be nagyon az ív miatt a rendszám? Vagy ahonnan betakar az már nem is számít?





Az elég korrektül jelzi. Ha kicsit szélesítek az impulzuson, be is mondja "ismeretlen lézer"-nek, így meg meg se mukkan., sőt, infra kamerán keresztül se látom villogni a LED-et. 






