Fórum témák
» Több friss téma |
Fontos: PICKit2 klón építése tanácsok
Átáraztam az alkatrészlistát 2010-esre. Elég durva....2 év alatt 2x-es árak.
Ha HQ-nál veszel mindent akkor igen de van ahol olcsóbban megkapod ezeket, egy két kivétellel lehet is kapni pl. Lomex. Ha valaki személyesen betudja szerezni az alkatrészeket és nem postán rendeli akkor ezzel pár száz forintot lehet még faragni belőle.
1-2 hónapja frissítettem ezt a táblázatot, 2880 lett a bruttó végösszeg. A PIC a Chipcad-ben ~1000Ft, és nem 2100, sokat nyom.
Sziasztok!
jelentem elindúlt az égetőm!! ![]() csak kicsit csodálkoztam, mert a PicKit2 klón csomagjában található Hex-el megsem moccant de az új v2.61 azonnal életre kelt. üdv szabolcs
Szia!
Enyim most lett kész egész pontosan tegnap. Írom az árakat! A nyák 100 forint, de zsak azért mert 2 oldalas volt 600 forint volt 1 A/4 méretű nyák amiből kivágtam a 80x35mm nyákot a Pic 1600.- ellenálások, diódák, kondi, 300-. gomb ,ledek 60.- durván 2000 mindennel egyűtt üdv szabolcs alkatrészeket a HQ-nál vettem 13ker kerekes uc.
Ezt kicsit részletezhetnéd, mert most már végképp nem tudom, hogy mit variáltál vele. 2.61-es firmware nincs, 2.32.00 a legutolsó.
Ahogy nézem Kriss a HQ-ban lévő árat (bruttó 1700Ft) írta a PIC-hez is (el is rontotta mert a bruttót írta a nettóhoz), és az MCP6001-ez is (ugyanúgy elrontottam) így csak egy postaköltséget kell fizetni a kettő helyett (vidékieknek), viszont a Chipcad-nál meg bruttó 1000Ft a PIC szóval kb ugyanott van az ember.
3800Ft-ra jön ki a végösszeg. (+posta)
Igaz tényleg azt a kettőt elírtam. 3808 Ft a végösszeg! Olyan verzió nincs valakinek ami nem smd-s? Könnyebb összerakni és olcsóbban is kijönne.
Furatszerelt PK2 Bővebben: Link
Mindenképpen van néhány alkatrész, ami csak SMD-ben létezik, már ha teljes értékű PK2-t akarsz építeni. Az hogy mitől lesz olcsóbb fogalmam nincs! Olyan kijelentéseket teszel, amiről nem is lehet fogalmad, mert ha nem ismered az áramkört, honnan tudod menyibe kerülnek az alkatrészei!
Nézd meg, mennyi egy SMD és egy PDIP PIC vagy egy ellenállás, de nem akarom sorolni! Nem mellesleg féláron kijön a cucc, mint ha gyárit vennél. A gyáriért is el kell menni, vagy postát kell fizetni, még ha egyet is. Na midegy, ez már erősen off...
Szia!
Ezzel megsem nyikkant! viszont a fejleszői oldalon ahol te is fentvagy ott találtam valamit amit rá lőttem. megkeresem....
Najüó, de egy lépést kihagytál, vagy én maradtam le valamiről: hogy került bele a firmware a PIC-be? A mellékelt file egy picit régebbi firmware, de ugyanazon a hardveren fut. Ha az egyik megy, a másiknak is kell!
Aztán lehet, hogy én bakiztam el valamit, de az a lényeg, hogy megy a cucc és ennek nagyon örülök.
Figyu!!
beolvasam az elsőt MPLAB -ba és error már azt hidtem valamit elkötöttem a nyákon, végig is mértem, de semmi, aztán eszembejutott, hogy valaki felhívta a figyelmem, hogy ha pic nélül feldugom kimegy a zener, na azt is kiforrasztottam, rámértem, de minden ok. Ősszerektam, újra betöltés és error, na utána szerváltam le a 023200.hex-et és azt leteszeteltem betöltés elött és ott meg minden oke, rányomtam a programozóra és már írt is+olvasott is és vilegitani kezdett a sárga lámpa is rajta, tehát a firmware betöltődött.
Ja és a firmware úgy került bele, hogy egy haveromnál
fetöltöttük. üdv szabolcs
Sziasztok!
Senkinek nincs egy kész müködő Pickit2 klonja eladó? Nagyon kezdő vagyok ahhoz, hogy építsek egyet magamnak.
Ha még egyszer megkérded, akkor sem lesz, ha eddig nem reagált rá senki!
Nem mellesleg, ha nem tudod megépíteni, akkor nem sok értelme venni és használni sem, mert a PIC köré is építeni és tervezni kell áramkört. A PIC nem PC, hanem egy áramkör, amit programmal lehet vezérelni...
Sziasztok!
Nem találtam jobb témát a kérdésemre, tehát itt teszem fel: Használta már valaki a PicKit2-t I2C monitorozásra a programjában található Logic Tool-lal ? Nem tudom hogy mennyire kavar bele az hogy a 4-es és 5-ös lábon alapból van egy-egy 4,7 k-s lehúzó ellenállás, viszont a mérendő SCL és az SDA buszokon felhúzó ellenállások vannak. Tud valaki segíteni ? Előre is köszönöm.
Sziasztok!
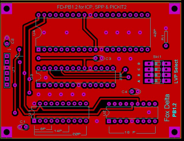
Tudna nekem valaki segíteni?! ezt a nyáktervet kéne nyomtathatóvá varázsolni ,sajna nekem nem megy. üdv szabolcs
Egyrészt ezeknek az adaptereknek semmi értelmük(hacsak nem sorozatban akarsz bérprogramozni), ezért lett kitalálva az ICSP(nézz fel az oldalamra, ha érdekel mi is a koncepció!)
A másik, hogy képből soha nem lehet nyomtatható nyákot varázsolni...
Szia!
Ezt a nyákot hol találtad? Nekem meg pont ilyenre van szükségem... A kép alapján még talán be is tudom rajzolni Eagle-be
Bár mondjuk ahogy nézem, ezzel a képpel az a baj, hogy csak az egyik oldalt ábrázolja... A teljes funkcionalitásához kéne a másik oldal is....
Pedig már azt hittem megúszom sorozatprogramozó adapter-tervezés nélkül...
Ez A FoxDelta PB1.2 Programming Adaptor Board. Bővebben: Link
Ha sorozatban akarsz programozni akkor kellhet az adapter. Csak tegyél még bele 100nF-os kondikat a táphoz. Egyébbként az ICSP a nyerő.
Szia!
- 'Belekavar'... A külső felhúzó ellenállást kell úgy megválasztani, hogy a magas szint kialakuljon, de a kicsi értékeket a programozandó áramkörök meghajtóképessége korlátozza.... - A logikai analizátorral futottam bele a problámába, terveztem is hozzá egy meghajtó fokozatot (sajnos csak egyirányú...) Szia
Lehet, de néha nagyobb munka, mint újra megtervezni az egészet. Egyébként ennek a panelnek van fóliaoldala is, arról mintha nem lenne kép, sőt a kapcsolási rajzon is csak a 18 lábú foglalat bekötése van meg, szóval én azt hiszem, nem olyan egyszerű az eset (persze, meg lehet venni pár dollárért a kész cuccot).
Az a két ellenállás nem csak ebbe kavar bele, sajnos. Nekem már többször megkeserítették az életemet azzal, hogy az RB6/RB7 lábakon belső felhúzókkal kialakított nyomógombjaim voltak és a fejlesztés alatt a belső felhúzót vagy meg kellett patkolnom, vagy a klónból ki kellett emelnem a lehúzó ellenállások egyik lábát.
Az eredeti PICkit2-ben nem voltak benne ezek az ellenállások, a "piros gombos" szériával kerültek be a kapcsolásba, pár más aprósággal együtt. A Microchip fórumokon is ki lettek tárgyalva ezek a módosítások, tehát a régi programozókba is be lehet építeni azokat, hogy az újjal teljesen egyenértékű legyen, ha valakinek ez fontos. Én a saját gyári, fekete gombos PK2-mbe nem tettem bele a lehúzó ellenállásokat, pont a fent említett nyűgök miatt. Ha valakit zavar valamiben a két 4.7k, simán kiszedheti azokat vagy kiemelheti az egyik lábukat, normál használatkor semmiféle hátrányt nem jelent.
Igen, de vagy direkt, vagy véletlenül, de a letölthető dokumentációkban nincs benne ez a verzió. Sem kapcsolási rajz, sem NYÁK-rajz. Egyetlen helyen találtam meg ennek a boardnak a levilágítási rajzait, az pedig a letölthető gerber fileok csomagja. Annak megnézéséhez viszont kell egy gerber-viewer, én ezt használtam: Bővebben: Link
Esetleg ha lennének többen, akiket érdekel, lehetne gyártatni párat, ha jól látom, a gerber-ben 3 panel van egymás mellett, azaz 3 többszöröse a mennyiség, amit lehetne rendelni. Ha van érdeklődő, akkor rákérdezek a gyártatási költségekre.
(Egy ajánlatkérést elküldtem a NYÁK-gyártókhoz, akiknél szoktam néha dolgoztatni, hogy legalább fogalmunk legyen róla, megéri-e legyártatni.)
|
Bejelentkezés
Hirdetés |











