Fórum témák
» Több friss téma |
Üdvözletem !
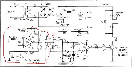
Egy kis probléma. Megépítettem egy vízérzékelő kapcsolást, ami itt található: Kapcsolas (HE 90/06). Az érzékelő egymagában működik. DE ! A szonda kb. 12-15 méterre van a paneltól. 5eres földkábelen keresztül megy egy aknába. Persze ezen a kábelen keresztül megy a 230V is. Hiba: ha vízkiömlést szimulálok, akkor 15-17 másodperc múlva húzza meg a relét a kapcsolás. Mi a baj? Ha a kábel hossza a gond, vagy a 230V zavarja, akkor hogyan lehet ezeket kijavítani? Válaszokat előre is köszönöm ! Üdv: Dzsimi !
Üdv!
Ahogy én kiveszem a kapcsolásból, ez egy zümmert hajt meg, 1,5kHz frekvenciával. Neked meg ha jól gondolom egy relét kell fixen behúznia, ha víz kerül a szondára, tehát nincs szükség a 1,5kHz-s LC rezgőkörre, és elképzelhető, hogy ez okozza a relé bizonytalan behúzását. Hagyd el a pirossal bekeretezett részt, és a kicsatlakozást kösd be a +U-ra, és így kalibráld be a 10k-s trimmert.
Helló !
A 1,5kHz-es rezgőkör korrózióvédelem miatt van a kapcsolásban, mivel AC feszültség esetén kisebb elvileg a korrózió, mint DC esetén. Ennek a 1,5kHz-es feszültségnek nincs köze a reléhez, mivel ezt egy komparátor fogadja. Köszönöm a választ !
Akkor legalább én tanultam valamit.
Az érzékelőnek egyébként mekkora az ellenállása, ha vizet érzékel? (Gondolom ha nincs közötte víz akkor gyakorlatilag szakadás) Talán ha a 150k-s ellenállást egy nagyságrendel kissebbre cserélnéd, nem lenne olyan zavarérzékeny.
Szerintem a szondához rakd le a a panelt is .Nem igazán hiszem, hogy a 10-15 m vezetéken összeszedett zavar jót tesz a komparátornak.(esetleg jobb -sodrott árnyékolt kábelt használj) Nekem volt, hogy igaz 30-40 vezetékkel 3m es körzetben sehol 230V és nyitott kapcsoknál egy jelfogó be be húzott róla .(nem nagyvárosi környezetben!!!)
Szervusz!
Szerintem a tranyó(T1)"kollektor" kivezetésénél lévő ellenállást(R9)csökkentsd(180 ohm-ról lemehetsz 20 ohm-ra),mivel a relék általában DC-re vannak méretezve ezért a tekercseik belső ellenállása jóval nagyobb a "zümmögőkénél",ezért is reagál későn AC-n,pláne 1,5kHz-nél,csak hozzáteszem,hogy a freki növelésével nő a tekercs impedenciája is,ezt még úgy is korlátozhatod,ha a kollektoráramot közvetlen puffereled még egy kb 10µF-os(50-63V-os) kondival,ezzel némelyest simItasz az áramon,legalábbis én Igy szoktam megoldani a leg egyszerűbben hasonló hejzetekben,sok sikert hozzá!
Szia! A gyáriak 50- 100 Hz körül szoktak működni. A szondát tápláló négyszögjelnek nem szabad DC komponenst tartalmaznia, mert az is korróziót okoz. Ezért az oszcillátor jelét felezni kell, hogy pontosan 50% legyen a kitöltése, a "D" szondával egy kondit kell sorbakötni. Az, hogy az erőátvitellel közös kábelben vezeted a szonda jelét, több okból is helytelen. A túl szoros kapacitív csatolás miatt biztosan sok zavar jut át a nagyimpedanciás szondakörbe. Érintésvédelmi szempontból is roppant veszélyes. A 15 m kábelhossz nem gond, de külön kábelben kell vezetni és lehetőleg külön nyomvonalon.
Üdv.
Köszönök minden ötletet, majd kipróbálom mindet, ha lesz időm rá.
Hello!
Kicsit későn de törve nem.. Valaha készítettem vízszint érzékelőket víztoronyba. Egyenáramról mentek, egy sima CMOS bemenet 100kohm-al felhúzva, és a víz húzza le. Tapasztalatom szerint, az UT18-as lánghegesztő pálca volt a legmegfelelőbb szonda anyagnak. A szonda végére, készítettem kábelfej kiöntő masszából, egy gubacsot. Ez csökkentette a szondacsúcs elhordódását. Amúgy ha az áram elhordja a szondát, akkor legalább tisztul is. A GND szonda lehet hosszabb mint az érzékelő szonda, vagy megfelelhet a sima földelő vezető is. Ha egyenáramot alkalmazol, akkor a bejövő jelet lehet szűrni váltóra, és a kábel kapacitása, nem zavarja a mérést. (mert van neki rendesen) A különböző feszültségnemek egy kábelen történő továbbítása, valóban szabálytalan. De megtehetnéd, azt is ha fizikailag lehetséges, hogy az egész elektronikát a szondához (v. közelébe) a kábel végén helyezed, és akkor már csak a 230V-os kapcsolójel jön vissza, és az már nem szabálytalan. üdv! proli007
Heló, Nekem egy indesit iwd71482 mosógépem van és az elsö mosásnál nem engedi le a vizet aztán ráengedi a következö adagot ... majd nem pumpál le semmit és centrizésnél meg a mosószer adagolónál spriccel a víz kifelé !
Tud nekem valaki segíteni ,hogy mi lehet az oka illetve hogy oldhatom meg házilag? Elöre is köszönöm !
Elfelejtettem,hogy a rövid 15 perces programot probléma nélkül végig viszi ! A szürö nincs eldugulva
)
Szia !
Az előbb begépeltem egy szép monológot, arról, hogy miként működik a mosógépekben a vízszintérzékelés, és küldés előtt olvastam el, hogy nem az a probléma, hogy sokat enged, hanem az, hogy nem engedi le. Én első blikkre vezérléshibának gondolnám. Mivel van olyan program amit gond nélkül megcsinál. Ebből arra következtetnék, hogy az érzékelőknek semmi baja. A 15 percesen kívül semmilyen másik programot nem csinál meg? Nem ír ki valamilyen hibát? Ha vezérlés, az ciki, mert házilag elég nehezen javítható. A cseréje meg 15-25eFt körül mozoghat. És gondolom már nem garis, mert akkor nem tetted volna fel a kérdést. A hozzászólás módosítva: Szept 24, 2014
Szia,
Csak a 15 perces megy végig..a többinél mindnél kifolyik centrizésnél a víz! Azt mondtad nehezen javítható? Tehát akkor nem lehetetlen?
ja és az a baj, hogy ausztriában élek és itt kicsit komolyabb ára van... nem csak 15-25eFt
hibát sem ír...mert nem is érzékeli a hibát... ha nem kapcsolom ki a gépet , telenyomja a lakást vízzel
Semmi sem lehetetlen abban az esetben, ha mondjuk apróbb hibája van az áramkörnek (ellenállás, dióda, szakadás). De ha a vezérlő IC szenvedett károsodást, akkor a javítási esély konvergál a nullához. És én az utóbbit valószínűsíteném.
Mégis leírom a tegnap említett monológot a vízérzékelésről, hátha ez a baja. Szóval azt nem tudom, hogy milyen szűrőre gondoltál konkrétan, de biztos jó, hogy tiszta ![]() A mosógépek/mosogatógépek vízszintérzékelése általában úgy működik, hogy a "mosótérből" függőlegesen felfele fut egy cső, aminek a végén van egy szerkezet. Ez úgy működik, hogy amikor elkezdi a vizet befele ereszteni, akkor ezen a csövön is emelkedik a vízszint (közlekedőedények). Ahogyan a kis csőben egyre magasabb lesz a vízszint, úgy préseli össze felette a beszorult levegőt. A beszorult levegőnek a nyomása ennek hatására növekedni kezd. Ezt érzékeli a cső felső végén található szerkezet, ami egy membrán segítségével teszi ezt. A lényeg az: hogy ha ez a kis cső eldugul (mosószer, stb. maradvány) akkor nem tud benne a víz közlekedni -> nincs nyomásváltozás -> nem kapcsol ki. Ezért érdemes ezt a kis csövet kitakarítani. Egy másik megoldás a vízérzékelésre, hogy az emelkedő vízszint elbillent egy kart, ami benyom egy kapcsolót. Mindenképpen olyan szerkezetet keressél az oldalán a gépnek, ami a vízzel kapcsolatban lehet, és próbálj rájönni a működési elvére. Ha ez megvan mérd meg, hogy megfelelően működik-e. Szakít-e amikor kell, illetve zár-e amikor kell. A vezetékeket is megnézheted egészen a vezérlő panelig, hogy épek-e, a csatlakozások megfelelőek-e, nem korrodáltak-e.
Nagyon szépen köszönöm a segítséged, ma szét is szedem, hátha megtalálom a problémát !
Szerinted akkor más baja nem lehet? |
Bejelentkezés
Hirdetés |










