Fórum témák
» Több friss téma |
Fórum » Füstgép építése házilag
Ha megengeded én válaszolok pár kérdésedre:
"A spirál csövet 4*1 mm-es vörösréz csőböl csináltam kb 6m hosszúból, de minél hosszabb annál jobb. (Kb 1500Ft)" "Ezután összeraktam és az egészet hogy "homogén" legyen beöntöttem ólommal." A szivattyú egy ULKA membrános szivattyú, olyan mint az enyém: http://kep.tar.hu/tothtiha/50403582#2 Sok gyári füstgépben is ilyen üzemel!
Az egész be van öntve. Amikor beleraktam a fűtőszálakat meg a spirált . Elég jó nehéz az ólom miatt, ezért lett volna jobb az alu, de azért is mert az jobban vezeti a hőt.
THT a szivattyúd neked milyen hangos?
Ha érdekel a video a működéséről, akkor elküldhetem email-be.
Ment az email.
Ha vastagabb csövet használsz, mondjuk 5*1-est akkor hirtelen nagyobb füstöt tud csinálni,de hamarabb lehül.( Lehet,hogy jobb.)
Jól muzsikál
És folyamatosan több percig is tudod nyomni a füstöt???Ja és a hőkioldót hová szerelted fel????
Szivattyúnak elég határozott hangja van, pláne hoyg berezgeti a házat.... új korában is ilyen volt..
Felfűtési idő 2000W-on 4 és fél perc, utánfűtés másfél perc. A hőkioldó felfűtési időben letiltja a szivattyút, de ha nem tiltaná le akkor is vissza tudná fűteni a kellő hőmérsékletre. Így ,hogy le van tiltva a szivattyú kb 8-10 percet tud folyamatosan füstölni, utána másfélperc pihi és megint füst...................
Ok, nekem is egy kicsit berreg. Akkor ez természetes. Köszi.
Ja a hőkioldót a tetejére szereltem. Gőzölős vasalóból szedtem ki, ezt már lehet mondtam. Szerintem jó, már csak azért is mert a boltba egy hőkioldó kb. 1700 Huf-ért adnak.
Nem kiszereltem hanem vettem. ez volt leghúzósabb, 5000 Ft. De amúgy ki lehet szerelni takarítógépből is, csak az nem volt. (ami a tisztítófolyadékot szállítja)
És a fogaskerekes szivattyú szerinted megfelel erre a célra?????Vagy a kocsikban lévő ablakmosó szivattyú is jó erre a célra?????
A fogaskerekes szivattyú is jó, csak az nem tudja kiszívni a folyadékot a tartály tetején keresztül, mert levegőt kap és nem szív. Bele kell építeni a tartály ajjára a szivattút úgy hogy az mindig a folyadékszint alatt legyen. Kicsit hangos is. Nézd meg egy autóban.
Pld. a Lada samarában is ilyen fogaskerékszivattyú van. kb 1500 FT az új. Ha nem zavar a hangja és ki tudod alakítani akkor jó. Vannak olyan szivattyúk amelyek egybe vannak a tartállyal. (Opel astra, a hangja is jobb az árát nem tudom.)
én a gyári gépembe ilyen szivattyút tettem működik vele rendesen de nem árt ha a kimenetét lefolytod mert több füstfolyadék fogg elcsöpögni mint elégni...
Hogy lehet azt megoldani, hogy addig ne engedje menni a szivattyút még fel nem fűtötte a kazánt megfelelő hőfokra
Kapcsolásra is kiváncsi vagyok
Hogy lehet megoldani hogy a szivattyú ne menjen addig amig nincs megfelelő hőfokon a kazán???????????????
Valaki valami kapcsolást linkelhetne
pls
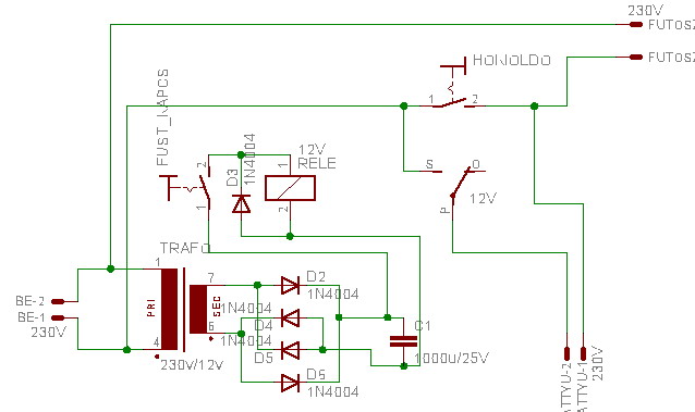
Hali! Valamelyik nap nekiesek a gépem javításának (gyári Antari F80Z) És megpróbálom lerajzolni hogy hogy is van
Rendkívül primitív a dolog, meg a rajz is. A hőkioldót sorosan bekötöd a fűtőszállal, és a hőkioldóval párhuzamosan bekötöd a szivattyút. Vigyázni kell, hogy a hőkioldó elbírja a fűtő max áramát. És ez persze csak 230v-os szivattyúnál működik. De ha kisfesz a szivattyúd akkor is jó ez az elv csak némi módosítás kell. (relé stb.)
Kis szivattyúnál nem kell semmi xtra csak egy trafó kell a hőkioldó és a szivattyú közé
mármint nekem így van. Jah és a szivattyú másik kábelét az L kábelra kell tenni....
Nem kell a szivattyú másik kábelét az L-re kötni, mert akkor a szivattyú mindig engedélyezve van. Ha viszont a fűtés megy akkor semmikép nem szabad neki menni.
A fűtőnek kisebb az ellenállása jóval, ezért ha az nem megy akkor a szivattyú sorosan kapja az L-t. Ha viszont a fűtés megy akkor a szivattyú mindkét kivezetése L-t kap. Szerintem.
Valaki letudna rajzolni egy működőképes kapcsolást mert szerintem az előző kapcsolás amit nor-el küldött az nekem nem jó mert abban mindig megy a motor
Itt egy kapcsolás, de ha pontosabbat akarsz akkor írd meg, hogy milyen a szivattyúd (feszültsége) és a fűtőszál teljesítménye. És este rajzolok egyet neked.
Hidd csak el hogy jó az a kapcsolás, néhány gyári gép is ezt használta annakidején... nekem is volt ilyen. (nem lepne meg ha most is léteznének ilyenek)
Most már én is tudom hogy jó a rajz
![]() Csak elsőre elég hihetetlennek tüntKösz nor-el
ÉN MOST ÁLLTAM NEKI 1 FÜSTGÉP ÉPITÉSÉNEK . Tehát az elképzelésem :van 1 quad dobozom annak a hátso részébe van 1 lada (ablaktörlö folyadék tartály ujj szivatyuval és kell 1 aluminium tömb aminek a mérete naggyábol 30mmx30mmx100mm és ennek a közepébe van 1 furat hosszába a mérete 2mm . az aluminium tömböt felfütöm (vasalo alkatrésszel) és rakok rá 1 vasalo höfokszabályzot amit a szivattyura kötök 1 kis trafon keresztül szoval ha az aluminium lehül akkor nem lehet befecskendezni a füstfolyadékot.És az aluminium 1ik végére kötöm a szivattyu kimenetét (és belefecskendezi a füstfolyadékot)igy az elpárolog és füst keletkezik
Helló sztem fölösleges oda ventillátor... a végére teszel egy folytást amin egy kis furat van kb 1es a kazánban elégett folyadék ki fogja szorítani a füstöt és így kb1 - 1.5 méterre fújja ki a füstöt
jo lett a kép de én szivesen megnézném tobb iránybol is ha megbirod csinálni köszönöm.
de ha nemhül le a füst akkor nemfog felszálni magasra ? én haverokkal szoktam csinálni bulit és van 1 füstgépünk de annál a füst mindig a fejünk magasságába száll. És ha leszükitem akkor meg a tartájba fujja vissza és akár felrobbanhat ja de talán lehetne a szivattyu és a kamra közé tenni 1 olyan cuccot ami csak az1 ik irányba engedi menni a cuccot itt van hozzá 1 rajzolásom
|
Bejelentkezés
Hirdetés |




pls 
mármint nekem így van. Jah és a szivattyú másik kábelét az L kábelra kell tenni.... 
