Fórum témák
» Több friss téma |
Fórum » Labortápegység készítése
" Te nyugodtan vélekedhetsz másképp"
Eképpen is teszek! Ha kettő M3 méretű csavar nem tud akkora szoritóerőt kifejteni, ami biztositja a tok legjobb hőátadást nyújtó felfekvését, akkor az a hűtőborda, vagy az annak használt lemez, profil, stb hibája. Mivel már én is épitettem nagy hőterhelésű alkalmazásokba TO-3 tokkal tranzisztort, tudom miről irok. A különbséget nálam a szigetelőgyűrű anyaga jelentette, ezeket annakidején textilbakelitből esztergáltam, később hozzáfértem vastagabb üvegszálas anyaghoz, és abból készültek. Komolyabb helyekre még ma is veszem a fáradságot és legyártom.
Működik ez, csak így a bordán van a tápfeszültség. És a bordát ügyesen elszigetelni sokkal macerásabb, mint a tranyókat.
Réges régen, a dinoszauruszok korában, direkt a panelon voltak a hűtőbordák. Minden tranyónak külön kis darab, egymástól kb .1cm-re. De akkor még egy csillámlemez nagyon "kurens" anyagnak számított.
Világos. A kijelzés ugrál: több oka is lehet. pl nem kap rendes test-et (kontakthiba), vagy rossz helyen vezeted el, ill. túl hosszan a mérendő jelet. Ilyesmiket nézegess majd meg. Elvileg a tápja is csinálhatná, de azt írtad, hogy stabilizált. A stabkockára 100nF-ot elé-mögé tettél ugye? A stabIC-nek van elég tartaléka? (mennyi a bemenő dc fesz-e?) Hirtelen ezek jutottak eszembe
Idézet: „És a bordát ügyesen elszigetelni sokkal macerásabb” A bedobozolás nem úgy történt, hogy lett egy doboz, és bele lett szerelve minden. Fordítva. Adott volt, hogy mi mekkora, és édesapám vaslemezből csinált dobozt. A hűtőborda két párhuzamos faléchez van hozzácsavarozva, de a lecekhez is csak a csavarozási helyen ér hozzá, tehát nem melegíti a fát. A hűtőbordán a labortáp kimeneti 0 -jához képest tényleg tápfesz van, de hogy lehet, hogy a földhöz (tehát a 230-as konnektori földhöz) képest pedig 200Vac van? Nem is csodálom, hogy világított a fáziscerka. Üdv.
Egyetértünk abban, ha már szigetelő gyűrű, akkor az legyen olyan anyagból, ami nem puhul meg az üzemi hőfokon.
De ide az nem jó, mert a nyáklemezről a csavarok viszik át az elektromos kapcsolatot a tokra, tehát mindenképpen az én módszerem szerint kell a csavart szigetelni az "L" prfiltól, mert a tranyótokkal galvanikus kapcsolatban kell lennie.. Aztán, hogy ki milyen méretet választ, azt majd eldönti. Az a baj az M3-al, hogy nehéz megérezni, meddig szabad meghúzni. Túl könnyen magszakad a menet, vagy megnyúlik, esetleg elszakad a csavar. Ezt M4-nél még sosem tapasztaltam. Azért az M4 sem minden gondtól mentes, mert már volt a kezemben olyan TO3-as tok, aminek a rögzítőfurat körüli tokrádiusza kisebb volt mint a számomra megszokott. Behajlott a lyukba mikor meghúztam. Én 5,5mm-es lyukat fúrok, mert éppen ilyen a szigetelőcső külseje, a furata meg pont 4-es. A csavar éppen annyira szorul meg benne, hogy nem esik ki, kényelmessé téve a szerelést.
Árnyékolt vezetéken kapja a mérendő feszt. Most nem emlékszem pontosan, hogy van-e a stab IC előtt 100nF kondi, mögötte biztos. 1-2 Wattos 2x9 Vac trafó táplálja őket, úgy tudom nem fogyasztanak túl sokat, gondoltam elég nekik. Kipróbálom majd 9V-os elemről, hogy mit csinál akkor.
Üdv.
Na látod ez már célspecifikus alkalmazás. Ha igy találtad ki, és megfelel, akkor nincs semmi gond. Sokfajta üzembiztos kivitel létezhet, egyenrangúan.
Ha a bordát el tudod szigetelni, akkor a csillám kihagyásával sokkal jobb hőátadást tudsz biztosítani.
A fázisceruza egy elég huncut "műszer" óvatos legyél vele. Sokkal inkább ajánlom az ellenállásmérést, ami sokkal egzaktabb eredményeket produkál. Ha gyanakszol, ami bizony sosem árt egy kicsit, akkor a trafóval kezdve mérd végig a szigetelési ellenállásokat. Ha minden jó, akkor mindenhol "szakadást" fogsz mérni. Arra ügyelj, hogyha az említett vasdobozt rákötötted a védővezetőre, akkor a tápegység kimenetei gondosan el legyenek ettől szigetelve (egyébként is) . Másképp fogalmazva, alapból a kimeneteknek a környezethez képest "lebegni" kell. Csak így biztosítható, hogy felhasználáskor bárhová köthesd a őket.
Metalloglobusban adnak 2m-t. KB 1200 Ft/kg van ott hűtőborda is
Hello!
Idézet: „de hogy lehet, hogy a földhöz (tehát a 230-as konnektori földhöz) képest pedig 200Vac van?” Alapvetően két hiba lehetséges. - Valahol nem megfelelő a trafó szigetelése a primer és szekunder oldal között. Illetve valamit elkövettél a 230V szerelése közben. Ezért a trafót primer-szekunderét egymáshoz és a vasmaghoz képest, érdemes külön megmérni. - A hálózati feszültség a szekunderen a trafó parazita kapacitása miatt jelenik meg a földhöz képest. Sajnos ma már nem divat a trafók tisztességes gyártása. Egy ilyen labortápba illene biztonsági trafót szerelni, ahol a primer és szekunder külön oszlopon, de minden esetben külön csévetesten van elhelyezve. A primer és szekunder között, triflexin (ha jól írom, ez erre a célra gyártott három szigetelő rétegű, impregnált "papír" volt, vagy van) szigetelést szoktunk alkalmazni, ami átütés szempontjából lényegesen. Jobb, mint bármi más. Ha a primer és szekunder tekercs egy oszlopon helyezkedett el, akkor a kettő tekercsfél között (és két triflexin között) árnyékoló tekercset vagy fóliát tekertünk. Ez olyan tekercs, mely nem alkot a trafón rövidzárat, és csak egyik fele le van kötve, az érintésvédelmi földre. A vasmag is az érintésvédelmi földre kapcsolódott. Így az árnyékolással és a vasmag földelésével, a hálózatról kapacitív úton érkező váltófeszültség a védőföld felé távozott. Ezzel a módszerrel, nincs közvetlen kapacitív csatolás a hálózat és a szekunder között. Ami adott esetben nF nagyságrendű és ha ezt egy multiméterrel méred, akkor ott lehet 230V-ot mérni (de a felét biztosan) A tekercseket menet-menet mellé tekerték, és soronként "sorszigetelés " volt. Ezt általában egy szétszedett olajkondi szigetelő dielektrikumából készítettük. (Még a szigetelő csík oldalát is aprólékosan bevagdostuk és szélessége kissé nagyobb volt a csévetestnél. Így feltekerésekor kissé felfeküdt a cséve oldalára, kizárva ezzel, hogy a szélső menet az alatta lévő sorra csússzon.) Ezen módon készült hagyományos transzformátor, még ha nem is volt impregnált, szinte örök életű volt. Viszont ha nedves környezetben volt alkalmazva, vákuumban sellakkal impregnálták, és kemencében szárították. Viszont a ma használt toroid transzformátorok szerintem semmilyen biztonsági és zavarvédelmi igénynek nem felelnek meg. Tekintve, hogy magasabb frekiket is sokkal jobban átviszi a toroid trafó, így a hálózaton található (tirisztorok egyenirányítók és egyéb inverterek által keltett) felharmonikusok és kapcsolási tranziensek, mágneses úton is sokkal jobban átjönnek a trafón. üdv! proli007 Idézet: „triflexin (ha jól írom, ez erre a célra gyártott három szigetelő rétegű, impregnált "papír" volt,” Csak egy apró javitás: triflexil. Két réteg prespán közt egy műanyagfólia, ami nagyon hasonlit a hostaphanhoz, amivel a toroidokat szokták szigetelni. A mai trafóknál bizony kispórolják az árnyékolást, és régen találkoztam már osztott csévés kivitellel is. Ettől eltekintve, ha rákényszerülök akkor a régi iskola szerint készitem el, és mivel van lakkom, be is kenem.
Sziasztok,
Megépítettem az Alkotó-féle tápot (1.4.2-es 0..50v,5A). Már valakinek volt ehhez kapcsolódó problémája, hogy valamelyik áterresztő elszáll terhelés közben. ST márkájú 2n3055-ösöket vettem (már jó párat). Egy db 12V21W izzóval terheltem és mindig kivágta valamelyik tranyót. Viszont ha más tipussal (valamilyen 2n)próbáltam akkor akár 1db áteresztővel is vitte az izzót. Ha amellé tettem vissza 2n3055-öt akkor repült. A trafóm ~2x51V (kb450VA) ez egyenirányítva kb 70V. Lehet ez sok neki? Most jelenleg 2db 2n3055 van rákötve viszont már csak a feszültséget tudom állítani. Valamiért nem nyit ki egyik áteresztő sem. Ma kicserélem a két tl071-et mert lehet azokat is haza vágtam. Minden-féle segítséget megköszönnék. Elnézést ha kicsit szétszórtan fogalmaztam.
A 3055-ös csak 60 voltos tranyó, ha a bemenő fesz ennél nagyobb akkor cserélném más tipusra ! Illetve ellenőrizném az összes tranyó adatlapját, hogy alkalmas-e erre a feszültségre! Ezzel kapcsolatosan ellenőrizném a a zénerek és előtét-ellenállásaik melegedését (mert lehet hogy határon vannak és később kimúlhatnak)!
Ha már van 70voltos nyers-feszültséged, akkor én módosítanál kicsit a tranyós részt, hogy ki lehessen szedni belőle legalább 60 voltot ! Ehhez a P tipusú meghajtó tranyót (BD224) én egy 80-100 voltos minimum 4 amperes darlingtonra cserélném pl BD 680. Aztán a BC 337-es tranyó sem jó ide, helyette egy BC639 vagy hasonló kell. Illetve ennek a tranyónak az emitter körében lévő ellenállásokat is cserélni kell: 3,3k / 10k 0,2W-osra.
A 70 volt nem csak a 2N3055-nek sok, hanem magának a kapcsolásnak is. Túl sok a "tartalék", amit mind hővé kell alakítani.
Valamennyire célszerű párba válogatni a tranyókat, hogy mind részt vegyenek a munkában. Illetve a szimmetrizáló ellenállásaikat se árt megmérni, mert ott is lehet némi huncutság.
Megoldottam a problémát.
A műszer 200mV -os méréshatárba és ez a kapcsolás.
Akkor jól sejtettem.
Utánna nézek ennek a párba válogatásnak. Van valami hasonló bevált típus ami elbírná mondjuk a 70V -omat vagy inkább próbáljak letekerni ? Más: Ha esetleg valakit érdekel a héten elugrok a metalloglobusba 40x40x4-es alu idomot venni. Vennék kicsit többet és akinek kell az át tudná venni tőlem a Ferenc krt-metrónál. Telefonba valami 800ft + áfa-t mondtak és elvileg van raktáron.
Valóban másra gondoltam, ennél így első ránézésre csak a 3055 a szűk keresztmetszet. Ha van rá mód én a letekerést választanám..
Hello
A trafó EI magos, van vagy 25-30 éves, 24Vac 12A, de jó állapotban. Majd a hétvégén kimérek pár dolgot, és akkor majd megírom az eredményeket. Üdv.
Üdv.!
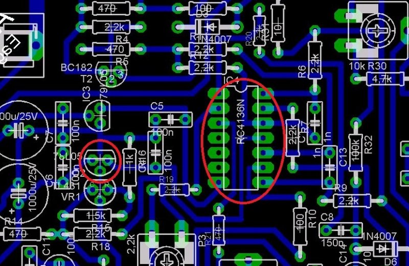
Most építettem meg(ill. csak dobozolás nélkül, "nyersen") az Attila86 féle 0-30V 2A-es labortápegységet (Bővebben: Link), és az a gond, hogy a képen pirossal bekarikázott alkatrészek melegszenek, de nagyon, a panelmérő nem mutat az égvilágon semmit (viszont nem melegszik az ICL7107), és folyamatosan 28,2-28,6V van a kimeneten, akármit csinálok. A NYÁK-on nem találtam zárlatot. Mit ellenőrizzek/próbáljak csinálni?
Szia Alkotó!
Mivel én sem "pesti" vagyok, így én is szívesen betársulnék valakihez/valakikhez 40x40x4-es L alumínium profil ügyben. Nekem is bőven elég 2m. Alkotó! Már ketten vagyunk! Ha valahonnan tudsz szerezni hat méteres szálat, én 3m-re vevő vagyok!
Szia!
A kapcsolásirajzon mutasd meg, ne a beültetési rajzon.
Hello!
Ha foglalatban van az IC, akkor vedd ki, és mérd meg a +- tápfeszültségét. Így a tápfeszültségnek le kell esni nullára. Az IC nem melegedhet! üdv! proli007
Minálunk a cégnél igy tehát nálam is mindden csavar alátét sőt az anyák is sima önzáró M3-tól 20-ig.
Nekem van de rakok simát. Körmös alátét jobb kontaktust eredményez?
8,5V van rajta. Nekem kicsit soknak tűnik.
Hello!
Mármint +8,5V, mert a tápfeszültsége az IC-nek +-5V (a tápegység plusz kimeneti pontjához mérve) Ha igen, akkor a 78L05 már halott, vagy még is fólia hiba van. Csak akkor lépj tovább, ha az IC táp rendben és kiemelt IC mellett, nincs a tápnak kimenő feszültsége. üdv! proli007
A 3,84-be is belemegy? Kétlem! TO3 tokméretek
Amúgy a 78L05 gyanús nekem egy kicsit, mert nem az a gyártója, mint a réginek (először kitört az egyik lába egynek, de vettem másikat, ami most van benne, és amire nem az van ráírva, mint az előzőre). A régire ST volt ráírva, erre meg WS van. Persze ez önmagában nem gond, csak én valami miatt nem bízom az olyan alkatrészekben, melyekre ugyanolyan típusuk ellenére más van írva.
|
Bejelentkezés
Hirdetés |





A NYÁK-on nem találtam zárlatot. Mit ellenőrizzek/próbáljak csinálni? 
Ha valahonnan tudsz szerezni hat méteres szálat, én 3m-re vevő vagyok! 




