Fórum témák
» Több friss téma |
Fontos: PICKit2 klón építése tanácsok
Szia!
A kristályon nem folyik át az egyenáram, ott valami zárlat lesz... Esetleg a forrasztástól volt még meleg.... Ha a PicKit2 programjával eljutsz a Vpp bekapcsolásáig, akkor az oszcillátornak jónak kell lennie. Mérd meg az USB feszültséget (Pic 20. láb), a Q4 gate - pic 23. láb, Q5 gate (a középső kivezetése), a Q6 gate - pic 7. lába. Ha megírod, amit mértél, akkor (talán) rájövünk mi a hiba... Szia
Szia!
usb bemeneten 5,1v Pic 20láb - Q4 bázis 0v Q5 - B 4,4v Q6 - Pic 7 láb 0v
Szia!
Eddig jó (nem volt bekapcsolva a Vpp teszt). Q4 lezárt, a Q5 is. A Q5 gate az L1 - D1 -en keresztül megkapja az USB tápot. Kapcsold be a Vpp Tesztet, mérd meg az említett pontokat ekkor is. Szia
Ja ja nem volt bekapcsolva a teszt, csak felduktam usb-re.
Szia!
A háza nem ér hozzá valamihez? Tudsz feltenni képet? Szia
Szia!
Bekapcsolt VPP tesztet mellett ezt mértem. 20-as láb 4,4v Q4-4,8v Q5-0,1v Q6-0v és a kristály tüzes.
Viszont az elkót kicseréltem 10u 25v-ra 35v helyett
mert az is fűtöt, mint atom.
Kiszedtem a 28-as Pic-t aztán visszanyomtam, majt Vpp teszt 10,5v és a kristály melegszik.
Zárlat nincs a fórrasztási oldalon 5x átnéztem.
Szia!
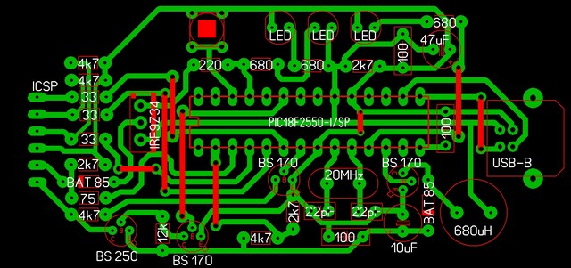
Nézd meg, összeér-e valamivel az a kvarc... Esetleg a 22pF -nál zárlat a földdel, táppal? Talán a pic 10. lába van összekötve valamivel (a 11. -kel? Vagy a föld fóliával, ami körülveszi? Ha az MCU Hobby oldalról letölthető nyákot csináltad meg, akkor a legvalószínűbb hely a 22 pF mellett vagy az pic hasa alatt... Nem hidal át egy vékonyka szigetelést a forrasztóón? ) Táplálás nélkül (nem rádugva az USB-re) ellenállásmérővel szakadást kellene mérmi a pic 9., 10., a föld, a táp valamint a pic 11. lába között minden kombinációban. Szia
Az USB tápon lévő elkó szerintem még mindig fordítva van. A negatívnak kellene a panel szélei felé lenni, a fényképen pedig a panel belseje felé néz.
Kezdjük a kályhától....
- Vedd ki a Pic-et. - Mérd meg a foglalat 9. és 10. lábán a feszültséget a földhöz és a táphoz (a voltmérő másik vezetékét a föld ill. az USB +5V vezetékéhez érintve) képest is. - Kösd össze a foglalat 11. lábát a 20. -kal. Mérd meg a 9. és a 10. lábon a feszültséget. Nézd meg világít-e a led3. Tényleg fordítva van a C6... Szia
Igen igazad van, de a rajzon így vín ahogy én néztem.
Köszönöm a türelmeteket majd holnap fojt köv.
üdvözletem. Jóészakát.
Azt nem tudom, ki rajzolta, de biztos nem én. Az eredeti beültetést nézd, ezt a SprintLayout-osat én nem ismerem.
Én is ezt építettem meg, saját NYÁK alapján, azóta is működik, bár ez most vaszil29-en nem sokat segít
Valószínűleg a rajzolat ugyanaz, mint az én eagle-s tervem, de a beültetésnél az az elkó biztosan fordítva van. A többit nem ellenőriztem, azért is mondom, hogy jobb lenne az eredeti beültetési rajz szerint nézni az alkatrészeket.
Én egy picit változtattam a panelrajzodon (utólagos engedelmeddel) a vonalakat vékonyabbra vettem , és a
földfóliát átállítottam "kockásra" . ez azoknak lesz jó akik HP nyomtatót használnak a vasaláshoz , mert az a nagyobb felületek közepéről kispórolja a toner festéket ,és ezáltal lukacsos lesz a rézfelület . Ezt küszöböltem ki a kockázással .
USB 5,1V?
Ha jól emlékszem volt már ilyen hiba korábban. A laptop 5V-nál többet adott ki USB-n és Vpp hibát dobott folyamatosan. Asztaliról meg tökéletesen ment. Ezt e hibát úgy oldották meg, hogy egy Schottky diódát sorba kötöttek az USB vezetékbe, a +5V-ba. Így pár tized Volt esett rajta. Így már jól működött. Egy próbát megér.
Üdv!
A következőket tapasztaltam: szilva tervében C4=47u, és a C6 10u. A másik számotokra ismeretlen rajzszerint, amit sikerült megépítenem, ott a C4=10u és a C6=47u ergo pont fordítva. ja igen a szilva rajza szerint a C6 fordítva volt kötve, de az általam készített rajzon pedig pont jó a bekötés. (de megfordítottam) és a két elkot is felcseréltem, de továbra is melegszik a ristály, sőtt már komonikáció sincs. 11-20 láb összekötve= piros led világít 9-10láb=0v 9-10 láb föld felé =0v 9-10 láb +felé =0v Zárlatokat a forrasztási oldalon nemtaláltam.
Még kiszedett Pic nél is kicsit melegszik a kristály.
Na, tegnap este berágtam az egészre.
Hiába kapcsoltam rá egy vadi új, másfajta PIC-re (egy másik projekthez lenne), egyszerűen semmit nem volt hajlandó megcsinálni! Folyton nyavalygott a Vpp miatt, jött azzal az idegesítő kis "PICkit2 Error" ablakkal, hogy nem jó a Vpp, ellenőrizzem! Most már teljesen "analfabétát" játszik, se írni, se olvasni, se törölni, se ellenőrizni, se PIC-et felismerni nem hajlandó, minig jön a nyafogásával, hogy ez nem felel meg neki! :gun: A teszteket lefuttatom, a troubleshoot-tal semmi gond, de a Vpp tesztnél folyamatosan nyeked a 4.000 V-jával, meg hogy az én USB-m nem elég magas feszültségű, vagy mi a tök... (Kezdek nagyon bepöccenni rá!)
Szia!
Na még egyszer: Vedd ki a picet, vedd ki a kvarcot. Csatlakoztasd az USB-re. Mérd meg a következőket: - USB tápfeszültség, - Pic 9. és 10. pontja, - Mérd meg a kvarcot ellenállásmérővel. Szia
Vaszil
A C1 helyén miért van neked ellenállás ? Ott egy 100nF-os kondinak kellene lennie.
Szia!
Hogy ez eddig nem szúrt szemet... Igazából C1 -nek 470nF -nak kellene lennie... Ugyanígy szerintem a quartz alatti (álló helyzetben szerelt) ellenállás helyett is 100nF, illetve a Piros led és az elektrolit kondenzátor közötti (a képen függőlegesen fekvő) ellenállás helyett is 100nF kerámia kondenzátor kellene beültetni. Nem is a kvarc melegedett, hanem a 100 ohm -os ellenállás(oka)t az USB 5V tápja 1/4W -tal fűtötte!! Szia
szia!
Ezért!
C1, C7 és C5 helyén is ellenállás van!
Hiába mondom, hogy az eredeti tervvel egyeztetni kellene még gépre csatlakozás előtt...
Szia!
USB táp fesz 5,2v táp/9 láb =0v táp/10láb =0v a kvarc nem ereszt át, viszont a 100-as ellenállás melegszik. Ott van a tárcsakondik elött.
Szia Szilva!
Na akkor milegyen? "szedjem szét az egészet" szerinted ez a kapcsolás amit építettem nem jó?? ? |
Bejelentkezés
Hirdetés |














