Fórum témák
» Több friss téma |
Fórum » JLT-02 analóg forrasztóállomás
Sziasztok.Van 1 Fahrenheit 28001 forrasztoállomásom azt szeretnám megkérdezni hogy jo-e hozzá a jlt forrasztopáka pl.: Bővebben: Link ez.Köszi a segitséget.
Az én javaslatomra a két trimmer bekötését megváltoztatta, és így könnyebb beállítani a hőmérsékleteket. Át is tervezte a panelt, de Attila86 hozzájájulását kérném a közléshez! Ez amolyan ránc felvarrás lenne, mert az olcsósága miatt sokan építik, de ez a rész, már jobb (a két trimmer és környéke) verzióban is rendelkezésre áll. Lásd Vzoole egyenáramú forrasztó állomása. (ő tőle csak úgy kölcsön vesszük!!
) Ha megy kérlek Attila jelezd és akkor felteszi a tervet! Köszönöm mindenkinek a segítséget! Lhanzi
Öööö... miről van szó? :hide:
Szia Attila! A Forrasztó állomás I. -ről konkrétan! Annak a paneljának a módosítását szeretnénk közölni, de úgy, hogy te is beleegyezel! Nem szeretjük az ellenségeskedést! A két hőfok beállító trimmer bekötését változtattuk meg a Vzoole egyenáramú forrasztóállomás terve alapján! Könnyebb beállítás kisebb áramfelvétel (8V-ból). Tehát ehhez kérnénk az áldásod! Szinte minden maradt a régi (pl. beültetési terv) csak a nyák rajzolata változik! Ez mondjuk egy arternativa lenne! Mivel ezen a nyákterven nem szerepel az "Attila86" logo sem, így nem lett semmi buherálva, csak két vezető sáv lett átkötve! Csatoltam a Vzoole féle elrendezést, ebből látszik mit változtattunk! A mindkét trimmer megkapja a 8V referenciát és így könnyebbé válik a beállítás! Nagyobb értékű trimmerek vannak (10k) így az áram minimális! Várjuk válaszod, és köszönjük, hogy foglalkozol a témával! Üdv Lhanzi
Szia!
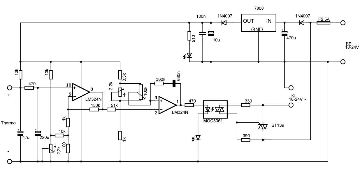
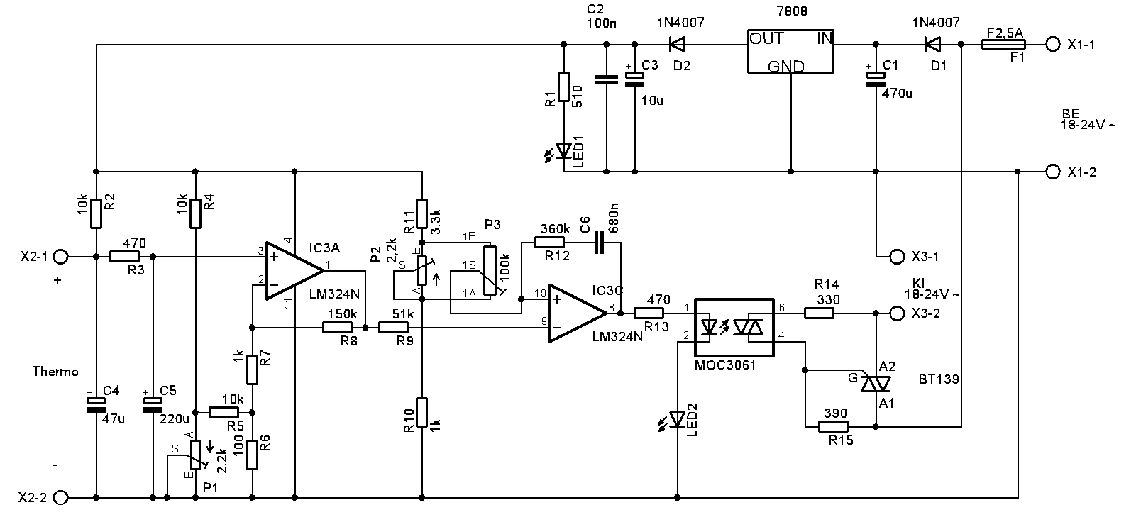
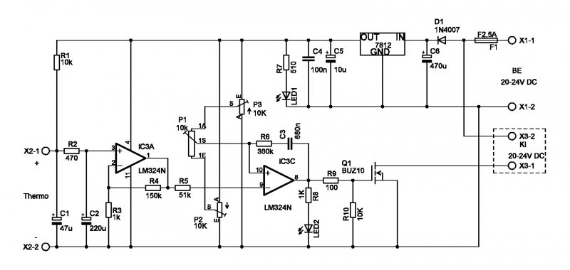
Felőlem használjátok ezt, de ez rosszabb mint az én verzióm! Ezen a rajzon nem lehet kijelenteni P2-re hogy a minimum hőmérsékletet állítja be, a P3-ra pedig hogy a maximálisat. Ugyanis pont fordítva is lehet, ez esetben pedig a P1 fordítva fog működni, ha a trimmereket 'áttekerjük egymáson'. Ha csak a nagy áramfelvétel a gond, akkor az én rajzomon a 100Ohm-os trimmereket ki lehet nyugodtan cserélni nagyobbra csak akkor az R12-es poti is legyen nagyobb. Ja még valami: A te rajzodon 10k-s a két trimmer és a poti. Az én rajzomon nem véletlen nagyságrendekkel nagyobb a poti! A te rajzodon lévő értékekkel nagyon nehéz lesz beállítani a minimum és a maximum hőmérsékletet! Ugyanis ha egy kicsit is eltekered a trimmert, a másik határérték is elmászik. Szóval felőlem csináljátok és köszönöm hogy megkérdeztél, de ez csak rosszabb mint az én verzióm.
A segítségedet köszönjük, élünk vele! A megfordítással tisztába vagyunk! Más negatív hatását nem tapasztaltuk, és ez Vzoole alkotása (amit neki is köszönünk). Mégegyszer köszönöm a lehetőséget, akkor feltesszük a módosított nyáktervet! Lhanzi
Ifjú padavan tiéd a terep, teheted fel a módosított nyáktervedet! Üdv lhanzi
Idézet: „Más negatív hatását nem tapasztaltuk” Majd fogjátok!
Szia!
esetleg a potik egymásra hatását ki lehet küszöbölni ha a "középső" poti alsó, felső lábát leválasztod a maradék lm324 1-1 műv.erősítőjével 1*-es erősítésben
Sziasztok !
Ezt hozta a "nyuszi" nekem. (na jó egy kis spórolás is volt...) Nem tudja valaki a bekötését ? És azt, hogy milyen hőelem lehet benne ? Ha mérem multival, akkor kb. mekkora ellenállása van a fűtőszálnak illetve a termoelemnek ? Bocs a sok kérdésért.... És köszi előre is ! És vidám nyuszis ünnepet kívánok mindenkinek !
A nagyobb ellenállású a fűtőszál (párszor tíz ohm) a kisebb a hőelem (pár tízed ohmtól 1-2 Ohm-ig). De lehet benne termisztor is! Ezt azért ne zárjuk ki!
Ha tudod a páka teljesítményét és a feszültségét, akkor az ismert képletekkel (pl P=Inégyzet x R)(U=IxR) kiszámolható a páka fűtőszál ellenállása!
Vagy egyszerűbben! Csak ezt nem tudtam leírni!
Köszönöm ! Egyébként 24 V 80 W-os a páka.
Akkor kb. 3,3A zabál, és 7 Ohm körül van az ellenállása!
Hát nagyon hasonlítottak egymásra az ellenállás értékek. Így az következett, hogy hőlégfúvóval melegítettem a pákát és így azonosítottam a hőelem......és persze a többi csatlakozó bekötését is.
Köszi az infomációkat !
Sziasztok segítséget kérek
Meg készítettem a vzoole forrasztóállomást de Nem működik be, kapcsolom és folyamatosa fűt, és nem kapcsol le, hiába alítom a trimereket és a tengelyes pótmétert, nem kapcsol ki Szerintetek hol keresem a hibát? A páka szondája biztos, hogy működik, mert rá kapcsolom a műszeremet, akkor mér Van valami mérő pontok ahol értékeket, tudjak hasonlítani Most lehet hogy le szidnak de meg érdemlem nem néztem körül rendesen
Hőelem polarítás pl. ! Lehet hogy fordítva van bekötve, akkor soha nem kapcsol ki! Az ic 8-as lában mérj a 11-eshez (ami a test) ahogy fűt a páka ott emelkedni kell a feszültségnek, ha csökken fordítva van a hőelem! Ha ez nem írom tovább! Leiszt Jani
Ja és nem pótméter (magyarul tartalék centi) hanem potencióméter (röviden) potméter!
Szia
8 és 11 között mérve 5,77V és nem emelkedik és nem csőken
Szia
Most mértem megint 115C 8 és 11 láb 5,75 220C 5,76V 320C 5,77V
Valami nem stimmel, ennek egy linerárisan és markánsan változó értéknek kellene lennie! DC voltot mérsz, jó a kontakt, azt a rajzot csináltad? stb.stb
Felesleges több témába beírni ugyan azt a hozzászólást.
Igen ezt a rajzot készítettem el
És DC feszültséget mértem Írtam hogy a páka szondájára rá kapcsoltam a műszerem bemenetére és mért szaladt felfele
Bocsánat igen utólag találtam
Azért írtam ide még egyszer
Ebből semmit nem lehet érteni! Légyszíves érhető magyar mondatokat! Ha hőelemről van szó ott csak milivoltokat mérhetsz, max húszon ennyi-mennyit! De semmit sem írsz le, mit csinálsz, képet nem láttunk! Így kicsit nehéz! Amit meg másik topikban írsz arról én nem tudok, nem mászkálok ide-oda!
Az a baj és bocsánatot kérek a másik topikért mert utána találtam meg ezt a topikot és nem, tudtam törülni akkor a másikat már
A mérésre vissz térve a műszerem hőfok mérő szonda bemenetére rá kötöttem a páka szondáját és úgy mértem, vagyis figyeltem hogy egyáltalán jó e a szonda
A cikkben sajnos hibás a kapcsolási rajzon az IC lábak számozása.
Tehát a 10-es lábat megmérted, ami kb jó is. Idézet: „A hőfok poti 0% –on áll 10 lábon 1,28V hőfok poti 100%-on áll 2,97V” Még kéne a test és 9-es láb között is feszt mérni. Mellékelem a jó kapcsolási rajzot.
Ennye-bennye! Aztán az ember meg mondja a hülyeséget! A cikkben nem lehetne javítani? Esetleg az új verziós trimmeres megoldást is beépíteni?
Üdv Leiszt Jani
a kapcsoláson a potiknál azok a jelölések azok mik?
Test és IC 1-es láb között is mérj.
Kapcsold be és várj eg kicsit, hogy melegedjen a páka. Poti jelölések nem számítanak. lhanzi! Bocsi ![]() Lehet javítani, és fogom is. |
Bejelentkezés
Hirdetés |




) Ha megy kérlek Attila jelezd és akkor felteszi a tervet! Köszönöm mindenkinek a segítséget! Lhanzi 









