Fórum témák
» Több friss téma |
Sziasztok!
Ilyen ledes Open feliratot ábrázoló táblát szeretnék csinálni ami 230V-ról üzemel és villog is Segítségeteket várom hogy hogy lenne egyszerüb a ledeket bekötni ( sorosan vagy párhuzamosan ) meg Stb. kb olyan 40 -50Db vagy több led lessz benne előre is köszi nektek. Nem lett volna szükséges a félkövér, dőlt betűk használata, módosítottam. Legközelebb pedig tessék keresni témanyitás előtt, hátha valahová befér a kérdés. -- kobold
Vegyél egy ledes "izzót" van 35-40 ledes is , abban benne van a 230v os meghajtó és a nagyrakás led is
a ledeket kioperálod és nyákra forrasztod a megfelelő alkzatban . Utána már csak a villogtatást kell megoldani amit egyí 555 ic és egy relé elvégez .
Sem a gyári szétoperálását, sem a relés villogtatást nem ajánlom. Sőt azt sem, hogy az egész tábla 230V-ról menjen.
Ergo, marad az adapter, az 555 + tranyó, s az olcsóbb LED-ek. Egy 35 LED-es lámpa árából (pl:2500FT), 250 darab LED-et lehet venni.
Igazad van ! A legjobb talán egy pic lenne és két három uln2003 . Így bármilyen kijelzéskép megvalósítható ,és nincs áramütés veszély . Az előző hsz egy hírtelen
és nem átgondolt ötlet volt . :peace:
Hello,felteszem ide is a kérdést,mert ideirányitottak másik topicból
szóval LED-ekból akarok összerakni egy úgynevezett fénytáblát,ami pl boltoknál is van,mint "open".szóval h ledek megfelelő elhelyezése betűket,majd szavat alkotnak. kb 100 LED-ben gondolkodtam.amely 2,1V-nál már kinyit.9V-os elem lenne a táp,majd utána tennék megfelelő ellenállást.párhuzamosan lenen összekötve persze. az úgy működne? ez csak egy elképzelés,mondtak h az elem nem túl jó,meg az se h párhuzamos,viszont 230Val nem merek játszani ilyen téren ![]() ha 9vos elem, vagy a 2*1,5vos elemek se jók,akkro esetleg 12V-ot leadó adapter jó lenne e célra?viszon akkor nem párhuzamosan kötve hanem vegyesen.sorosba 4-6 LED ellenállással,majd ezeket a sorokat párhuzamba?valaki help xD Mellékelek egy hasonló kapcsolást,amit Tina-val csináltam,esetleg valaki megnézhetné és megmondhatná,esetleg megmutathatná hogyan lenne jó,ha így nem köszönöm
Köszi nektek a segítséget de annak a uln2003-as ic nek utána kell néznem a bekötését illyetően és az a pic az mire gondoltál ? Respekt Kaqkk és Action2
Szia HunLuke!
Közel 100db normál LED üzemben tartása. Normál alatt a MAX 20mA terhelhetőségű LED-et értem, ami lehet akár nagy vagy EXTRA nagy fényerejű is. A nagy fényerejű LED-ek a normál LED fényerejének szintjéhez, kevesebb áramot igényel. Így kicsit gazdaságosabbak. Könnyen kiszámítható a szükséges teljes teljesítményigény. P=U*I PL: Ut=9V; I=20mA/1LED Párhuzamos egy előtét ellenállás alkalmazása. Csak tökéletesen egyforma paraméterű LED-eknél javasolt. ( Én nem pártolom a LED-ek ilyen összekötését ))Iösz = 100*0.02A = 2A UT = 9V R = U / I = 9V / 2A = 4.5 ohm P = U * I = 9V * 2A = 18W Az ellenállás által elfűtött teljesítmény. P = ( Ut - Uled ) * I = ( 9V - 3.3V ) * 2 = 11.4W Uled = PL: 3.3V Szóval nem a leggazdaságosabb. A tápfeszültség csökkentésével kevesebb feszültség jut as előtét ellenállásra és így sokkal kevesebb energiát kell elfűtenie. Az elemes táplálás szerintem nem lesz elég ekkora árammal. Kicsit energia hatékonyabb megoldás a karakterek LED csoportokba (LINK.) szervezése. S megfelelő elektronikával akár vezérelhetők is a karakterek. VAGY. A szem fénytehetetlenségét kihasználva, sokkal kevesebb energia fogyasztás is elérhető. A PWM-es LED vezérlés is ezt használja ki a nagy fényerő érzetének eléréséhez... Ez a megoldás kicsit munkaigényesebb de megéri a fáradtságot. S a tápfeszültség növelésével egyre több LED-et lehet sorba kötni. S egy bizonyos darabszám elérésével, ez KB 100db LED ( A LED nyitófeszültségétől és üzemi áramától függ,), már az egyenirányított hálózati feszültségről is üzemeltethető a _teljes_ LED-sor. A kivitelezésnél az érintés védelemre nagy gondot kell fordítani. Egyszerű a kapcsolás. De a hálózati feszültség a LED-eken folyamatosan jelen van. Így ezt a kapcsolást ezért nem ajánlom. Csak leírtam halványan, mint lehetőség... Sok sikert a projektedhez. _jani_
A pic az egy "mikrovezérlő" ami szinte bármilyen feladatra programozható .
Értem Kaqkk és az hogy néz ki mert nem is merem egy lépet linkelnél hozzá ha meg kérhetlek rá
ne haragudj de nem ismerem ezt a pic- dolgot
Ha ez segít ,akkor az is csak egy IC amire az van írva hogy PIC..... létezik szerintem mindenfajta tokozásban .
A Google PIC szóra egészen hasznos dolgokat ad.
Sziasztok!
Szeretnék csinálni egy fali képet, amin látható 2-3 autó... azt szeretném megoldani, hogy normál ledekkel világítson az első "lámpa", amelyik autók háttal állnak, azokon -pontos megnevezést nem tudom- ilyen mini ledek égnek, esetleg a képen szereplő épületen villogna egy tábla... Létezik olyan modul amibe mondjuk bekötve tudom villogtatni az épület ledjeit? Külön pedig az a 4 autólámpa világítana...és azzal az átlagos kapcsolgatható töltővel oldanám meg az áramforrást... Sajnos sokat nem értek az elektronikához, forrasztást, kötögetést megtudom csinálni, de ezekről az alkatrészekről nem tudok sokat... Valaki tudna benne segíteni nekem? Látszólag könnyűnek tűnik, ha léteznek kész ketyerék a tervem megvalósításához, ezért próbálnám meg magamtól... Köszönöm előre is :eljen:
A téma képeit megnézve pár ötletadó kapcsolást szeretnék javasolni:
Egy ''egyszerű'' négy LED-es kapcsolás. Egy nem teljesen kidolgozott 555 - 4017-es vázlat. Egy 4060-assal megoldott ''véletlenszerű'' LED-vezérlés. S a teljesítmény fokozat korrekt megoldása... Igazán univerzális vezérlést csak egy programozható áramkör ( PIC - AVR ) felprogramozásával lehetne megoldani... Egy két LED esetén a PIC közvetlen is meghajthatja a LED-eket a kimenetein.
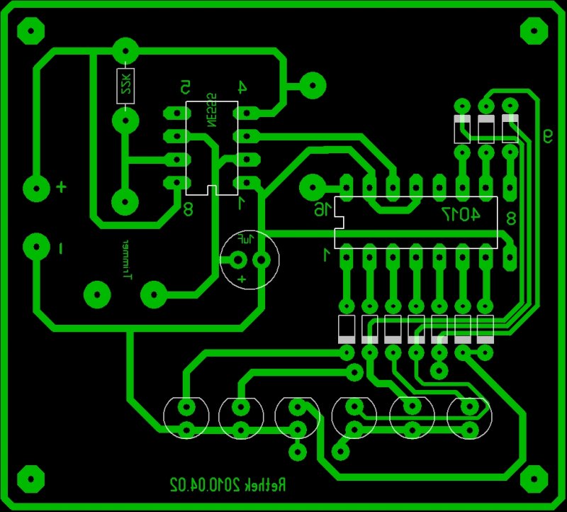
Sziasztok tudnátok nekem egy nyárkrajzot küldeni erről :
Bővebben: Link mert már 2x csináltam meg és még mindig hibás, valami miatt kinyirja a ledeket mindig ugyanazt és +3 ledet pedig félig nyir ki ugy hogy alig világit, a trimmer poti meg végállásban tudja futtanti a ledeken a fényt ha kicsit lejjebb tekerem akkor már csak 1-2 led világit folyamatosan. És nem birok rájönni mi a baja
Építs be áramkorlátozó ellenállást a ledekkel sorba, akkor nem mennek tönkre. 12V-os tápfeszültségnél 680 ohm jó lesz.
oké erre én is gondoltam de a fényfutás sebességét miért nem tudom szabályozni? amugy tényleg hálás lennék 1 nyákrajzért mert abban sem vagyok bisztos hogy jó e amit csináltam
Egy ellenállás is elég a LED-ek katódja é sa GND közé.
Durva kötéshiba nincs a nyáktervben. ( Én nem találtam. ) Szóval működőképes a nyák. Talán egy 100nF körüli tápfesz puffer és egy 100nF-os hidegítő kondenzátort még be lehetne építeni. De szűrt tápegységről vagy elemes - akkumulátoros táplálás esetén nem lényegesek. Bár beépítésük akkor is javasolt. Javaslom a szelektív élesztést. Azaz a nyák alapos végignézése után, kezd a beültetést az 555-ös alkatrészeivel. Beültetés után próbáld ki az áramköri részt. S csak utána folytasd a többi alkatrész beültetését ha az órajel generátor ( 555-ős kapcsolás ) tökéletesen működik. ( Bár ez egy egyszerű áramkör, viszonylag kevés alkarésszel. De megéri ezt az építési elvet követni... )
Az ellenállásról se feledkezz meg! ( A LED katódjaik és a GND közé. ) Hány voltról fogod működtetni az áramkört?
3V táplálja, és még kezdő vagyok szóval ha beültetem az 555-öt akkor hogyan/mivel próbáljam ki? Ja és akkor A LED katódjaik és a GND közé hány ohm-os ellenállást tegyek?
A 3V kicsit kevés az 555-nek és a DC4017-esnek is.
A BBS-en leközölt rajz is Vss, azaz 5V tápfeszültséget ajánl. S az alkatrészek adatlapja is kicsivel 5V alatt határozza meg a minimális üzemi tápfeszültséget. 4.5V-os tápfeszültség alkalmazása szerencsésebb lenne... Idézet: „valami miatt kinyirja a ledeket mindig ugyanazt és +3 ledet pedig félig nyir ki ugy hogy alig világit,” Ez a hibajelenség a túlhajtott LED-ekre jellemző. De a nagyon alacsony tápfeszültségtől is "besülhet" az áramkör. Igaz ez csak működés képtelenséget és nem alkatrész hibát jelent ebben az esetben... Ha az 555-ös áramkör rendesen működik, akkor a kimenetén (3. láb.) közel +Ut és 0V-os impulzusok jelennek meg amit a trimer potenciométerrel lehet szabályozni. A segédprogramok között találsz egy kis segítséget az időzítés kisz...sához. A LED-ek előtét ellenállása az ohm törvényből levezethető. R=U/I R = ( UT - Uled-nyitófesz ) / Iled-nyitóáram. PL: UT = 6V Uled-nyitófesz = 3.2V ( Ez az érték erősen színfüggő! ) Iled-nyitóáram = 20mA ( Legtöbb univerzális LED-nek az árama.) R = U / I = ( 6V - 3.2V ) / 0.02A = 2.8V / 0.02A = 140 ohm. A 140 ohm-hoz legközelebbi szabványos ellenállásértéket kell kiválasztani.
tehát akkor a rajz jó, ha berakom még azt a 140ohm közeli ellenállást akkor működnie kell??
Nos köszönöm a segitséget igaz már alig látok olyan álmos vagyok de csak megcsináltam
csak az a baj hogy nem folyamatosan megy a sor hanem balról jobbra a 4. led kimarad jobbról balra pedig a hatodik és az ötödik nem világit... ez mitől lehet ? és néha megáll a futás csak úgy spontán meg még ha lassitani akarom a sebességet akkor egyszerüen kialszik minden, Lehet a trimmer poti baja?
A sebesség problémát megoldottam találtam egy potit és cseréltem a ledek viszont nem ugy gyulladnak fel ahogy kellene lehetséges hogy valamelyk dióda adta meg magát vagy máshol van a probléma gyökere?
A 4017-est már cseréltem, igy már csak a diódák maradtak
Az 555 és a 4017-es eltávolítása után a kimeneti pontokra adj tápfeszültséget. Így egyesével ellenőrizhető az összes kimenethez tartozó dióda és LED. Valamint a forrasztásokat is ellenőrizd le. Lehet kontakt hiba is...
Áhhá megvan a ludas maratási hiba egy éppenhogy alig észrevehető kis rézpaca maradt 2 áramkör között ami sikeresen összezárt 2 ledet és gondolom emiatt pukkantak ki... de mostmár tökéletesen működik. Mégegyszer köszönöm szépen mindenkinek aki a segitségemre volt
Sziasztok.Szeretnék egy 1 LED es villogot csinálni,ami nem IC-s.
|
Bejelentkezés
Hirdetés |





))






