Fórum témák
» Több friss téma |
Sziasztok!
Nem tudtok egy olyan oldalt ahonnan 12V-os DC motort lehet rendelni?
Mégis milyen kellene? Mert pl. autós üzletekben van indítómotor, az is 12V-os.
Nekem 4 db normal kicsi DC motor kellene,amiket egy mikrovezerlovel pwm-el vezerelnek ket iranyba,s ezekre majd legcsavarokat szerelnek. A neten sehol nem kapok.
Amiket meg talaltam,azoknak nem volt megfelelo a fordulatszamuk, max 1000,s nekem ennel tobb kellene.Megfordult a fejemben a brushless motor is,de azt ket iranyba vezerelni elegge korulmenyes,a DC-t viszont egy H-hiddal elegge egyszeru.Ezert gondoltam hogy ha valaki netalan tud egy oldalt ahol lehet rendelni ilyen motrokat,s megadna a cimet,azt igazan megkoszonnem
Sziasztok!
Megszeretném építeni ezt a pwm szabályzót és az lenne a kérdésem, hogy ha ezt megterhelem 30A-el akkor hűteni kell a buz11-es fetet vagy az mbr1645-ös diódát? Ha igen kb mennyire ha egy TDA2030-hoz viszonyítjuk?
Az UC3843 egy kapcsoló üzemű tápegység IC nem tudom hogy tudnám én ezt használni na mindegy. Lényeg hogy etetőhajóba kell 12 volton kell maximum 30 ampert tudnia. Azért gondoltam a linkelt kapcsolásra mert több helyen írták hogy ez kibír akár 35 Ampert is. Az adatlap szerint 30-33 A tud ez bőven elég lenne. Mostmár tudod a felállást, így valami tipp?
Te egy kapcsolóüzemű tápegységet szeretnél, aminek a motor a terhelése,és kimenőfojtója csak nem annak hívod.
A fet határárama a disszipáció által határolt, ott már nagyon melegszik, és a motor indításához nagyobb áram kell. Amit írtam fenntartom. Bővebben: Link Itt többen vannak, készül konkrét tápegység, van rajzkezdemény UC-val, lassan jó lesz. Ott többek között katt is ért hozzá. Ha megegyezünk én tervezni és gyártani is tudok.
Üdv szeretnék építeni egy PWM vezérlést egy 12V-os motorhoz. A motor áramfelvétele 2A alatt van. A tápfeszültség szintén 12V. ÉS 50kohm-os tolópotméterrel szeretném állítani a fordulatot.
Tudnátok mutatni rajzot és ha lehet NYÁK-rajzot-is.
Itt kedvedre válogathatsz.Bővebben: Link
Üdv, lenne egy komoly gondom
egy gépünkben volt egy szabályzott motor. motor 220V DC ! külön az állórész gerjesztés és a forgórész kivezetve ez egy szabályzott toroiddal táplálva (reovar ggtl rrtw tipus) mégpedig úgy, hogy az állórész (1600 ohm) fix dc-t kap, a forgórész pedig 30-200V dc a toroid állása szerint, toroid leégett egy baleset miatt, ezt a típust nem gyártják, újragyártása 640eur ![]() hasonló termék meg 50eur, de nem fér be keresek a fenti motorhoz valami pwm elektronikát elég sürgősen vagy egy 3 kivezetéses 200VA toroidot, vagy bármi megoldást, ami a fenti motorhoz jó lenne
Sziasztok.A legeggyszerűbb 12voltos motorszabályozót szeretném megépíteni pic nélkül ha lehet. Válaszotokat várom.
Szia! Pic? Ugyan már! Bővebben: Link
Köszi de én nagyon kezdő vagyok még a programot sem tudnám megírni de megpróbálom hátha sikerül.
Öhm. Köszi de én még ezt se tudtam akkor megcsiálom mégegyszer köszi!
hy!
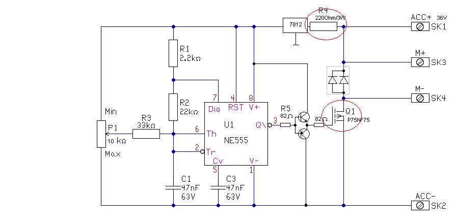
Az alábbi két képen az eredeti és az áttervezett kapcsolás látható. Megépítettem az áttervezettet. Ez 36V-os motort hajtana meg(bicajhoz).Az eredeti szabályzó beázott , helyette lenne ez az 555-tel. A 7812 elötti ellenállás nagyon melegszik, és a FET 1-2 mp alatt érinthetetlen lesz. Persze 2db FET kell majd, csak így próbáltam.De szerintem nem kellene ennyire melegednie. Hűtést nem tettem még rá. Freki nem lehet gond, mintha kevés lenne. Egyébként működik az egész, de csak 1percig járattam a melegedések miatt.A FET, a kettős dióda, meg a tranyók az eredeti szabályzóból valók, gondolom hogy akkor elbírják a terhelést. hegusp
Hűtés mindenképpen kell a FET nek anélkül ne is próbálgasd mert csak tönkre megy.
Szia!
A FET gate ellenállását csökkentsd le a felére. Lehet, hogy nem nyit ki rendesen, és azért melegszik. Próbáld ki úgy.
Hogy oldottad meg az akkuvédelmet?
Mert ha nincs,1 szeszont sem fog bírni az akkupackod...
hy!
Lemerülés ellen?Majd eztán jön, csak ez a sűrgős része.Egy műveleti erősítővel figyelem az akku fesz-t, és 32.4V-nál lekapcsol egy soros relé.Van kapcsolásom, csak 12V-ra, azt kell átterveznem. hegusp
hy!
Igazad lehet.A source és drain között 3.6V-ot mérek.Mondjuk nem túl pontos, de itt van a bibi. Nem is tudom hirtelen, miért raktam oda 82 Ohm-ot. Mindjárt ki is próbálom. hegusp
hy!
Mi történik akkor, ha gödörbe megy a bicaj, és megnő az áramfelvétele? Füst lesz? Vagy ha a potit csak addig tekerem, hogy még éppen nem fordul a kerék?Motor vagy vezérlés elszállhat? És a potit kicserélhetem-e hall szenzorra? A kormányban az volt, csak az is tönkrement. Szerintem lehet helyettesíteni vele, csak nem tudom milyen típussal. hegusp
Sziasztok!
Segítséget szeretnék kérni tőletek. Egy olyan áramkör kellene ami négyszögjelet állít elő és a periódusideje 0,33Hz, a kitöltési tényezőjét kellene változtatni amennyire lehet széles határok között. Minden segítséget előre is köszönök.
Egy NE555-ös mindenre képes - keresd a kpacs. rajzokban.....
A következő problémáim adódtak, remélem kapok tanácsokat megoldásukra.
Röviden: egy mikrovezérlő 5V-os PWM jelet állít elő, alapfrekvencia 2kHz. Ehhez sikeresen kapcsoltam egy LM324-ből felépített nem invertáló erősítőt, így tudom a kimeneti feszültséget a kívánt 5-12V-ig állítani. A nehézség ott van, hogy valamiért nem hajtja meg korrektül a végfogot (NPN+PNP). Üresjáratban alakhű a jel, bár nincs agyonszűrve, így látni még a PWM-et. 1. kérdés: Mennyi, és milyen szűrőt tegyek még hova? L-C szűrőt mekkora frekvenciára méretezzem? 1A-rel terhelve az NPN tranzisztor már forr, és a feszültség a hídközépen leesik szinte 1V-ra. Tudtok valamit tanácsolni? Köszönettel.
Hali
Az enyem igy nez ki, de nekem DC 0-10 V a kimenetem. Probalj meg egy alulatereszto szurot a PWM freki ala meretezni, ugy hogy a PWM frekin -6, -12 dB csillapitasa legyen. Ha jol ertem neked a kimeneted szinusz es 2 kHz a PWM frekid. Meg kellene probalni fel vinni a frekit 4 kHz-re biztos segit. Udv Vili
Én anniyt javasolnék, hogy a OPA-s meghajtás (tudnak 60 mA-t összesen) helyett tégy egy daringtont. Akár a MJ sorozatból. Avagy csinálysz egyet BD 249-250-ből, meghajtását a BD243-244-gyel javasolom, ellentétben a mindenki által használt 139-ekkel. Az a baj, hogy ha a teljesítmény tranzisztort leterheled, a bétája lecsökken 20-50 körülire nagy kollektor áramoknál. Ezt pedig nem biztos, hogy az OPA szolgáltatni tudja. A fent említett félvezetők valóban komplemensek.
Az, hogy csak a q1 melegszik, és nem együtt a párjával kézenfogva, az valami vadgerjedést jelenthet. Én tennék a tápba hidegitést. Az erősítő fokozat elé, amikor felelrősíted a pwm jelet, oda egy RC aluláteresztő szűrőt tennék. 10 kiloohm és 1 nanofarád fólia kondenzátor értékekkel. Kisérletileg növelhető. Szerk.: Így jár, aki lassan gépel. Megelőzik.
Természetesen 12V-ról, csak sajnos a rajzot a korrigálás előtt készítettem, elnézést.
Ezek a teljesítménytranzisztorok állnak rendelkezésre.
Elvetemült ötlet lenne 2N2222-őt, illetve komplementer párját a teljesítménytranzisztorok elé úgy bekötni, mint ha darlingtonok lennének? A jelalak ha nagyjából színusz lesz már jó, ezen tudok még finomítani további RC szűrőkkel, de lehet hogy egy LC tagot is beépítek. A kérdés továbbra is a meghajtás. Milyen tranzisztoros előerősítőt tudok közbeiktatni (mivel már az áramkör készen van) az LM324 kimenete és a telj. tranyók közé? |
Bejelentkezés
Hirdetés |




Amiket meg talaltam,azoknak nem volt megfelelo a fordulatszamuk, max 1000,s nekem ennel tobb kellene.Megfordult a fejemben a brushless motor is,de azt ket iranyba vezerelni elegge korulmenyes,a DC-t viszont egy H-hiddal elegge egyszeru.Ezert gondoltam hogy ha valaki netalan tud egy oldalt ahol lehet rendelni ilyen motrokat,s megadna a cimet,azt igazan megkoszonnem







